What Is Bilge Water System . In this article, we will see from where sludge. The bilge itself and the bilge pump. — also, various leakages from seawater and freshwater pumps, leakages from coolers, etc. — a bilge and ballast system is an interconnected network of valve manifold; — an effective bilge system has two primary parts: It is a combination of seawater, rainwater, and. — the bilge system is provided in the ship to remove bilge water from the ship’s dry compartments in emergencies. The bilge collects the water, and the bilge pump. bilge water, in simple terms, refers to the water that accumulates at the lowest point of a ship’s hull. bilge water is the water that collects in the lowest part or bilge of a ship.
from www.marineengineersknowledge.com
bilge water, in simple terms, refers to the water that accumulates at the lowest point of a ship’s hull. The bilge collects the water, and the bilge pump. In this article, we will see from where sludge. It is a combination of seawater, rainwater, and. — also, various leakages from seawater and freshwater pumps, leakages from coolers, etc. The bilge itself and the bilge pump. — the bilge system is provided in the ship to remove bilge water from the ship’s dry compartments in emergencies. bilge water is the water that collects in the lowest part or bilge of a ship. — an effective bilge system has two primary parts: — a bilge and ballast system is an interconnected network of valve manifold;
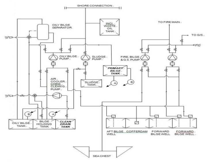
Know Bilge system onboard ship by using line diagram Marine engineers
What Is Bilge Water System bilge water is the water that collects in the lowest part or bilge of a ship. The bilge collects the water, and the bilge pump. — a bilge and ballast system is an interconnected network of valve manifold; — also, various leakages from seawater and freshwater pumps, leakages from coolers, etc. In this article, we will see from where sludge. The bilge itself and the bilge pump. It is a combination of seawater, rainwater, and. — the bilge system is provided in the ship to remove bilge water from the ship’s dry compartments in emergencies. — an effective bilge system has two primary parts: bilge water is the water that collects in the lowest part or bilge of a ship. bilge water, in simple terms, refers to the water that accumulates at the lowest point of a ship’s hull.
From www.sailmagazine.com
Know how Is Your Bilge Pump up to the Job? Sail Magazine What Is Bilge Water System bilge water is the water that collects in the lowest part or bilge of a ship. bilge water, in simple terms, refers to the water that accumulates at the lowest point of a ship’s hull. It is a combination of seawater, rainwater, and. — an effective bilge system has two primary parts: In this article, we will. What Is Bilge Water System.
From www.princess.com
Environmental Responsibility Princess Cruises' Commitment to the What Is Bilge Water System — an effective bilge system has two primary parts: The bilge collects the water, and the bilge pump. — also, various leakages from seawater and freshwater pumps, leakages from coolers, etc. In this article, we will see from where sludge. The bilge itself and the bilge pump. — the bilge system is provided in the ship to. What Is Bilge Water System.
From mavideniz.com.tr
Sintine Suyu Arıtma Sistemi Mavi Deniz What Is Bilge Water System — the bilge system is provided in the ship to remove bilge water from the ship’s dry compartments in emergencies. — an effective bilge system has two primary parts: bilge water, in simple terms, refers to the water that accumulates at the lowest point of a ship’s hull. The bilge itself and the bilge pump. —. What Is Bilge Water System.
From www.ridetheducksofseattle.com
What is a Boat Bilge Pump? Bilge Pump System Explained What Is Bilge Water System — also, various leakages from seawater and freshwater pumps, leakages from coolers, etc. — the bilge system is provided in the ship to remove bilge water from the ship’s dry compartments in emergencies. It is a combination of seawater, rainwater, and. bilge water is the water that collects in the lowest part or bilge of a ship.. What Is Bilge Water System.
From www.slideserve.com
PPT Ship Auxiliary Systems PowerPoint Presentation, free download What Is Bilge Water System bilge water is the water that collects in the lowest part or bilge of a ship. — an effective bilge system has two primary parts: bilge water, in simple terms, refers to the water that accumulates at the lowest point of a ship’s hull. — a bilge and ballast system is an interconnected network of valve. What Is Bilge Water System.
From www.youtube.com
Introduction to Bilge System in Engine Room ? What is the role of Oily What Is Bilge Water System — also, various leakages from seawater and freshwater pumps, leakages from coolers, etc. — an effective bilge system has two primary parts: — the bilge system is provided in the ship to remove bilge water from the ship’s dry compartments in emergencies. bilge water is the water that collects in the lowest part or bilge of. What Is Bilge Water System.
From stevedmarineconsulting.com
Bilge Pump Systems; Design and Installation Steve D'Antonio Marine What Is Bilge Water System — an effective bilge system has two primary parts: — the bilge system is provided in the ship to remove bilge water from the ship’s dry compartments in emergencies. — also, various leakages from seawater and freshwater pumps, leakages from coolers, etc. In this article, we will see from where sludge. — a bilge and ballast. What Is Bilge Water System.
From www.nauticexpo.com
Bilge water treatment system PureBilge Alfa Laval Mid Europe for What Is Bilge Water System In this article, we will see from where sludge. — an effective bilge system has two primary parts: — also, various leakages from seawater and freshwater pumps, leakages from coolers, etc. The bilge collects the water, and the bilge pump. — the bilge system is provided in the ship to remove bilge water from the ship’s dry. What Is Bilge Water System.
From www.boats.net
Choosing the Right Bilge Pump for Your Boat What Is Bilge Water System — the bilge system is provided in the ship to remove bilge water from the ship’s dry compartments in emergencies. — also, various leakages from seawater and freshwater pumps, leakages from coolers, etc. The bilge itself and the bilge pump. In this article, we will see from where sludge. The bilge collects the water, and the bilge pump.. What Is Bilge Water System.
From ankitkumarsinghbt21.blogspot.co.uk
Engine Room Bilge System What Is Bilge Water System The bilge collects the water, and the bilge pump. — the bilge system is provided in the ship to remove bilge water from the ship’s dry compartments in emergencies. It is a combination of seawater, rainwater, and. The bilge itself and the bilge pump. bilge water, in simple terms, refers to the water that accumulates at the lowest. What Is Bilge Water System.
From mycelx.com
Bilge and Marine What Is Bilge Water System In this article, we will see from where sludge. — an effective bilge system has two primary parts: — also, various leakages from seawater and freshwater pumps, leakages from coolers, etc. The bilge itself and the bilge pump. bilge water, in simple terms, refers to the water that accumulates at the lowest point of a ship’s hull.. What Is Bilge Water System.
From pubs.rsc.org
Novel hybrid photocatalytic reactorUF membrane system What Is Bilge Water System In this article, we will see from where sludge. — the bilge system is provided in the ship to remove bilge water from the ship’s dry compartments in emergencies. bilge water, in simple terms, refers to the water that accumulates at the lowest point of a ship’s hull. The bilge collects the water, and the bilge pump. . What Is Bilge Water System.
From www.outofthebilge.com
What is a Bilge Even?! Terms Explained Part 1 Out of the Bilge What Is Bilge Water System bilge water is the water that collects in the lowest part or bilge of a ship. — an effective bilge system has two primary parts: — the bilge system is provided in the ship to remove bilge water from the ship’s dry compartments in emergencies. The bilge collects the water, and the bilge pump. The bilge itself. What Is Bilge Water System.
From dxojqlvrm.blob.core.windows.net
How To Replace A Boat Bilge Pump at Tatiana Atkins blog What Is Bilge Water System The bilge collects the water, and the bilge pump. bilge water is the water that collects in the lowest part or bilge of a ship. In this article, we will see from where sludge. — a bilge and ballast system is an interconnected network of valve manifold; bilge water, in simple terms, refers to the water that. What Is Bilge Water System.
From www.boatingvalley.com
Seeing Water In The Bilge? 14 Reasons Why & Easy Fixes Boating Valley What Is Bilge Water System The bilge itself and the bilge pump. bilge water, in simple terms, refers to the water that accumulates at the lowest point of a ship’s hull. It is a combination of seawater, rainwater, and. — a bilge and ballast system is an interconnected network of valve manifold; — an effective bilge system has two primary parts: . What Is Bilge Water System.
From www.youtube.com
What is Bilge Water Separator Main Function Oily Water Separator What Is Bilge Water System The bilge collects the water, and the bilge pump. — the bilge system is provided in the ship to remove bilge water from the ship’s dry compartments in emergencies. — an effective bilge system has two primary parts: — also, various leakages from seawater and freshwater pumps, leakages from coolers, etc. bilge water, in simple terms,. What Is Bilge Water System.
From www.aridbilgesystems.com
Bilge Water Removal System Arid Bilge Systems What Is Bilge Water System — an effective bilge system has two primary parts: bilge water, in simple terms, refers to the water that accumulates at the lowest point of a ship’s hull. The bilge itself and the bilge pump. The bilge collects the water, and the bilge pump. — also, various leakages from seawater and freshwater pumps, leakages from coolers, etc.. What Is Bilge Water System.
From www.venteville.com
Combined EGR and Bilge Water Treatment System CDEGR Available at What Is Bilge Water System — a bilge and ballast system is an interconnected network of valve manifold; — an effective bilge system has two primary parts: bilge water, in simple terms, refers to the water that accumulates at the lowest point of a ship’s hull. It is a combination of seawater, rainwater, and. bilge water is the water that collects. What Is Bilge Water System.
From www.amazon.ca
IZTOR Marine Submersible Boat Rule Bilge Water Pump 750 GPH 12V 3/4 What Is Bilge Water System — the bilge system is provided in the ship to remove bilge water from the ship’s dry compartments in emergencies. — a bilge and ballast system is an interconnected network of valve manifold; The bilge itself and the bilge pump. The bilge collects the water, and the bilge pump. — an effective bilge system has two primary. What Is Bilge Water System.
From www.marineinsight.com
An Overview Of Sludge And Bilge Management Onboard Ships What Is Bilge Water System — also, various leakages from seawater and freshwater pumps, leakages from coolers, etc. In this article, we will see from where sludge. — the bilge system is provided in the ship to remove bilge water from the ship’s dry compartments in emergencies. The bilge collects the water, and the bilge pump. — a bilge and ballast system. What Is Bilge Water System.
From www.aridbilgesystems.com
Bilge Water Removal System Arid Bilge Systems What Is Bilge Water System The bilge itself and the bilge pump. — also, various leakages from seawater and freshwater pumps, leakages from coolers, etc. bilge water, in simple terms, refers to the water that accumulates at the lowest point of a ship’s hull. — the bilge system is provided in the ship to remove bilge water from the ship’s dry compartments. What Is Bilge Water System.
From www.practical-sailor.com
Bilge Pump Installation and Maintenance Tips Practical Sailor What Is Bilge Water System It is a combination of seawater, rainwater, and. The bilge collects the water, and the bilge pump. — the bilge system is provided in the ship to remove bilge water from the ship’s dry compartments in emergencies. — a bilge and ballast system is an interconnected network of valve manifold; — also, various leakages from seawater and. What Is Bilge Water System.
From blog.naver.com
IBTS (Integrated Bilge Water Treatment System) 네이버 블로그 What Is Bilge Water System The bilge collects the water, and the bilge pump. bilge water, in simple terms, refers to the water that accumulates at the lowest point of a ship’s hull. — an effective bilge system has two primary parts: — the bilge system is provided in the ship to remove bilge water from the ship’s dry compartments in emergencies.. What Is Bilge Water System.
From www.sailmagazine.com
Know how Is Your Bilge Pump up to the Job? Sail Magazine What Is Bilge Water System — also, various leakages from seawater and freshwater pumps, leakages from coolers, etc. It is a combination of seawater, rainwater, and. — an effective bilge system has two primary parts: — the bilge system is provided in the ship to remove bilge water from the ship’s dry compartments in emergencies. The bilge collects the water, and the. What Is Bilge Water System.
From maritimepage.com
What Is The Bilge System In A Ship? Maritime Page What Is Bilge Water System The bilge itself and the bilge pump. — also, various leakages from seawater and freshwater pumps, leakages from coolers, etc. bilge water is the water that collects in the lowest part or bilge of a ship. — an effective bilge system has two primary parts: bilge water, in simple terms, refers to the water that accumulates. What Is Bilge Water System.
From puc.overheid.nl
677 Guide to diagnosing contaminants in oily bilge water Netherlands What Is Bilge Water System bilge water, in simple terms, refers to the water that accumulates at the lowest point of a ship’s hull. The bilge collects the water, and the bilge pump. The bilge itself and the bilge pump. — a bilge and ballast system is an interconnected network of valve manifold; It is a combination of seawater, rainwater, and. —. What Is Bilge Water System.
From maritimeducation.com
Sludge and Bilge Management on Ships Compliance and Operations What Is Bilge Water System In this article, we will see from where sludge. bilge water, in simple terms, refers to the water that accumulates at the lowest point of a ship’s hull. — a bilge and ballast system is an interconnected network of valve manifold; It is a combination of seawater, rainwater, and. The bilge collects the water, and the bilge pump.. What Is Bilge Water System.
From www.samehmarine.com
Bilge water treatment systems for sale Complete guide What Is Bilge Water System bilge water is the water that collects in the lowest part or bilge of a ship. In this article, we will see from where sludge. — an effective bilge system has two primary parts: — a bilge and ballast system is an interconnected network of valve manifold; It is a combination of seawater, rainwater, and. —. What Is Bilge Water System.
From new.abb.com
Monitoring and controlling bilge water discharge ABB Measurement What Is Bilge Water System It is a combination of seawater, rainwater, and. bilge water is the water that collects in the lowest part or bilge of a ship. bilge water, in simple terms, refers to the water that accumulates at the lowest point of a ship’s hull. The bilge collects the water, and the bilge pump. — a bilge and ballast. What Is Bilge Water System.
From www.researchgate.net
Classification of the components of bilge water [own elaboration on the What Is Bilge Water System bilge water, in simple terms, refers to the water that accumulates at the lowest point of a ship’s hull. bilge water is the water that collects in the lowest part or bilge of a ship. In this article, we will see from where sludge. The bilge itself and the bilge pump. It is a combination of seawater, rainwater,. What Is Bilge Water System.
From www.marineengineersknowledge.com
Know Bilge system onboard ship by using line diagram Marine engineers What Is Bilge Water System — a bilge and ballast system is an interconnected network of valve manifold; bilge water, in simple terms, refers to the water that accumulates at the lowest point of a ship’s hull. — also, various leakages from seawater and freshwater pumps, leakages from coolers, etc. The bilge collects the water, and the bilge pump. It is a. What Is Bilge Water System.
From www.outofthebilge.com
What is a Bilge Even?! Terms Explained Part 1 Out of the Bilge What Is Bilge Water System bilge water is the water that collects in the lowest part or bilge of a ship. The bilge collects the water, and the bilge pump. In this article, we will see from where sludge. The bilge itself and the bilge pump. — the bilge system is provided in the ship to remove bilge water from the ship’s dry. What Is Bilge Water System.
From www.boatingmag.com
Choosing the Right Bilge Pump Boating Mag What Is Bilge Water System In this article, we will see from where sludge. The bilge collects the water, and the bilge pump. It is a combination of seawater, rainwater, and. bilge water, in simple terms, refers to the water that accumulates at the lowest point of a ship’s hull. — the bilge system is provided in the ship to remove bilge water. What Is Bilge Water System.
From maritimepage.com
What Is A Bilge On A Boat A Deep Dive Into Boat Anatomy What Is Bilge Water System bilge water is the water that collects in the lowest part or bilge of a ship. It is a combination of seawater, rainwater, and. In this article, we will see from where sludge. The bilge itself and the bilge pump. — an effective bilge system has two primary parts: bilge water, in simple terms, refers to the. What Is Bilge Water System.
From maritimepage.com
What Is The Bilge System In A Ship? Maritime Page What Is Bilge Water System — also, various leakages from seawater and freshwater pumps, leakages from coolers, etc. — an effective bilge system has two primary parts: — the bilge system is provided in the ship to remove bilge water from the ship’s dry compartments in emergencies. It is a combination of seawater, rainwater, and. The bilge collects the water, and the. What Is Bilge Water System.