Analog Devices Pfc Controller . Arrow.com is an authorized distributor of analog devices, stocking a wide selection of electronic components and supporting hundreds of. Mouser offers inventory, pricing, & datasheets for analog. Mouser offers inventory, pricing, & datasheets for analog. The adp1047 / adp1048 are digital power factor correction (pfc) controllers that provide accurate input power metering capability and inrush current control for ac/dc systems. The lt8312 is a power factor correction (pfc) boost controller. Analog devices' dp1047 and adp1048 4 digital pfc controllers also provide input power metering and inrush current control. Analog devices’ family of offline power factor correction (pfc) controllers provide a power factor of up to 0.99 by actively.
from www.electronicdesign.com
Analog devices' dp1047 and adp1048 4 digital pfc controllers also provide input power metering and inrush current control. Arrow.com is an authorized distributor of analog devices, stocking a wide selection of electronic components and supporting hundreds of. Analog devices’ family of offline power factor correction (pfc) controllers provide a power factor of up to 0.99 by actively. The adp1047 / adp1048 are digital power factor correction (pfc) controllers that provide accurate input power metering capability and inrush current control for ac/dc systems. Mouser offers inventory, pricing, & datasheets for analog. The lt8312 is a power factor correction (pfc) boost controller. Mouser offers inventory, pricing, & datasheets for analog.
Negative Capacitance Minimises Active PFC Controller’s Harmonic
Analog Devices Pfc Controller Arrow.com is an authorized distributor of analog devices, stocking a wide selection of electronic components and supporting hundreds of. The adp1047 / adp1048 are digital power factor correction (pfc) controllers that provide accurate input power metering capability and inrush current control for ac/dc systems. Analog devices’ family of offline power factor correction (pfc) controllers provide a power factor of up to 0.99 by actively. Mouser offers inventory, pricing, & datasheets for analog. The lt8312 is a power factor correction (pfc) boost controller. Mouser offers inventory, pricing, & datasheets for analog. Arrow.com is an authorized distributor of analog devices, stocking a wide selection of electronic components and supporting hundreds of. Analog devices' dp1047 and adp1048 4 digital pfc controllers also provide input power metering and inrush current control.
From www.infineon.com
New high performance resonant controller IC with PFC for power supply Analog Devices Pfc Controller Arrow.com is an authorized distributor of analog devices, stocking a wide selection of electronic components and supporting hundreds of. The adp1047 / adp1048 are digital power factor correction (pfc) controllers that provide accurate input power metering capability and inrush current control for ac/dc systems. Mouser offers inventory, pricing, & datasheets for analog. Mouser offers inventory, pricing, & datasheets for analog.. Analog Devices Pfc Controller.
From www.analog.com
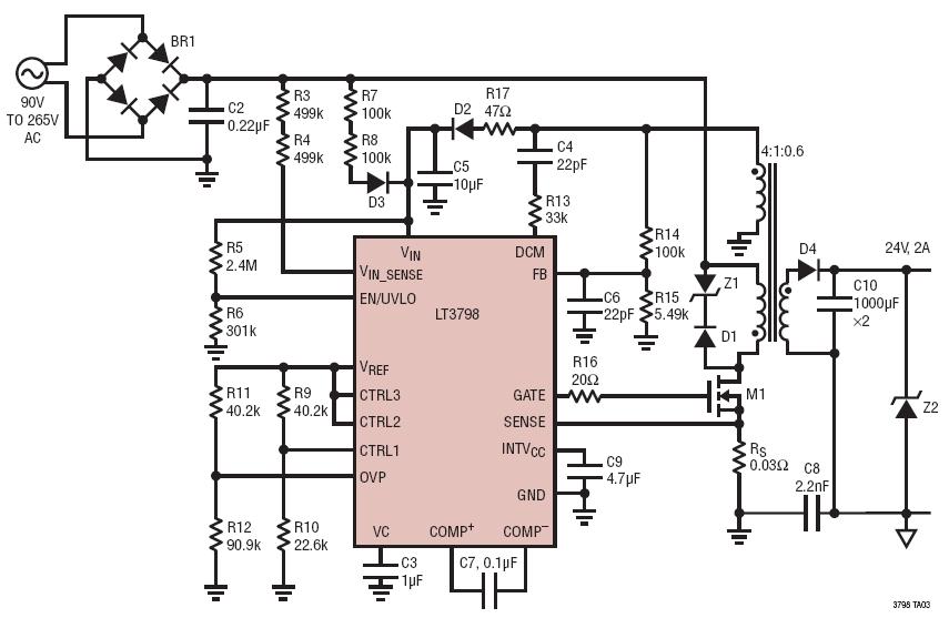
LT3798 Universal Input 48W PFC Application Circuit Collection Analog Analog Devices Pfc Controller Analog devices’ family of offline power factor correction (pfc) controllers provide a power factor of up to 0.99 by actively. Arrow.com is an authorized distributor of analog devices, stocking a wide selection of electronic components and supporting hundreds of. Analog devices' dp1047 and adp1048 4 digital pfc controllers also provide input power metering and inrush current control. Mouser offers inventory,. Analog Devices Pfc Controller.
From kr.element14.com
DC1817B Analog Devices Demonstration Board, LT3798EMSE, Flyback Analog Devices Pfc Controller Arrow.com is an authorized distributor of analog devices, stocking a wide selection of electronic components and supporting hundreds of. Analog devices' dp1047 and adp1048 4 digital pfc controllers also provide input power metering and inrush current control. The lt8312 is a power factor correction (pfc) boost controller. Mouser offers inventory, pricing, & datasheets for analog. Analog devices’ family of offline. Analog Devices Pfc Controller.
From www.powerelectronictips.com
PFC controller IC carries integrated reverserecovery chargeboost Analog Devices Pfc Controller Arrow.com is an authorized distributor of analog devices, stocking a wide selection of electronic components and supporting hundreds of. The adp1047 / adp1048 are digital power factor correction (pfc) controllers that provide accurate input power metering capability and inrush current control for ac/dc systems. The lt8312 is a power factor correction (pfc) boost controller. Analog devices’ family of offline power. Analog Devices Pfc Controller.
From www.newelectronics.co.uk
New Electronics Infineon launches PFC and hybrid flyback combo IC Analog Devices Pfc Controller Mouser offers inventory, pricing, & datasheets for analog. The lt8312 is a power factor correction (pfc) boost controller. Arrow.com is an authorized distributor of analog devices, stocking a wide selection of electronic components and supporting hundreds of. Analog devices’ family of offline power factor correction (pfc) controllers provide a power factor of up to 0.99 by actively. Analog devices' dp1047. Analog Devices Pfc Controller.
From www.researchgate.net
Control structure for interleaved PFC rectifier realized with a single Analog Devices Pfc Controller Mouser offers inventory, pricing, & datasheets for analog. The adp1047 / adp1048 are digital power factor correction (pfc) controllers that provide accurate input power metering capability and inrush current control for ac/dc systems. Analog devices' dp1047 and adp1048 4 digital pfc controllers also provide input power metering and inrush current control. Arrow.com is an authorized distributor of analog devices, stocking. Analog Devices Pfc Controller.
From community.element14.com
Analog Devices ADP1048600EVALZ Evaluation Board for ADP1048 Digital Analog Devices Pfc Controller Analog devices' dp1047 and adp1048 4 digital pfc controllers also provide input power metering and inrush current control. Arrow.com is an authorized distributor of analog devices, stocking a wide selection of electronic components and supporting hundreds of. Analog devices’ family of offline power factor correction (pfc) controllers provide a power factor of up to 0.99 by actively. The adp1047 /. Analog Devices Pfc Controller.
From www.analog.com
Easy to Use PFC Benefits Motor Control Applications Analog Devices Analog Devices Pfc Controller The adp1047 / adp1048 are digital power factor correction (pfc) controllers that provide accurate input power metering capability and inrush current control for ac/dc systems. Mouser offers inventory, pricing, & datasheets for analog. The lt8312 is a power factor correction (pfc) boost controller. Arrow.com is an authorized distributor of analog devices, stocking a wide selection of electronic components and supporting. Analog Devices Pfc Controller.
From www.everythingpe.com
What is a PFC Controller? everything PE Analog Devices Pfc Controller Analog devices’ family of offline power factor correction (pfc) controllers provide a power factor of up to 0.99 by actively. The adp1047 / adp1048 are digital power factor correction (pfc) controllers that provide accurate input power metering capability and inrush current control for ac/dc systems. The lt8312 is a power factor correction (pfc) boost controller. Mouser offers inventory, pricing, &. Analog Devices Pfc Controller.
From e2e.ti.com
Power Tips Construct a low cost bridgeless PFC with an analog Analog Devices Pfc Controller Analog devices' dp1047 and adp1048 4 digital pfc controllers also provide input power metering and inrush current control. The lt8312 is a power factor correction (pfc) boost controller. Analog devices’ family of offline power factor correction (pfc) controllers provide a power factor of up to 0.99 by actively. Mouser offers inventory, pricing, & datasheets for analog. Arrow.com is an authorized. Analog Devices Pfc Controller.
From www.sekorm.com
Inventchip Announced CCM TotemPole PFC Analog Controller for High Analog Devices Pfc Controller Analog devices’ family of offline power factor correction (pfc) controllers provide a power factor of up to 0.99 by actively. The lt8312 is a power factor correction (pfc) boost controller. Analog devices' dp1047 and adp1048 4 digital pfc controllers also provide input power metering and inrush current control. The adp1047 / adp1048 are digital power factor correction (pfc) controllers that. Analog Devices Pfc Controller.
From www.powerelectronictips.com
Evaluation board uses bridgeless totempole PFC topology with analog Analog Devices Pfc Controller The lt8312 is a power factor correction (pfc) boost controller. Mouser offers inventory, pricing, & datasheets for analog. Analog devices' dp1047 and adp1048 4 digital pfc controllers also provide input power metering and inrush current control. The adp1047 / adp1048 are digital power factor correction (pfc) controllers that provide accurate input power metering capability and inrush current control for ac/dc. Analog Devices Pfc Controller.
From ko.aliexpress.com
UCC28070QPWRQ1 IC PFC CONTROLLER CCM 20TSSOP UCC28070QPWRQ1 28070 Analog Devices Pfc Controller Analog devices’ family of offline power factor correction (pfc) controllers provide a power factor of up to 0.99 by actively. Arrow.com is an authorized distributor of analog devices, stocking a wide selection of electronic components and supporting hundreds of. Mouser offers inventory, pricing, & datasheets for analog. Analog devices' dp1047 and adp1048 4 digital pfc controllers also provide input power. Analog Devices Pfc Controller.
From www.analog.com
Digital PFC Control Adding Value to Motor Control System Monitoring Analog Devices Pfc Controller Analog devices’ family of offline power factor correction (pfc) controllers provide a power factor of up to 0.99 by actively. Analog devices' dp1047 and adp1048 4 digital pfc controllers also provide input power metering and inrush current control. Arrow.com is an authorized distributor of analog devices, stocking a wide selection of electronic components and supporting hundreds of. The lt8312 is. Analog Devices Pfc Controller.
From blog.st.com
Deep Dive The Importance of HighEnd Converters with Digital PFC Analog Devices Pfc Controller Analog devices' dp1047 and adp1048 4 digital pfc controllers also provide input power metering and inrush current control. Mouser offers inventory, pricing, & datasheets for analog. Arrow.com is an authorized distributor of analog devices, stocking a wide selection of electronic components and supporting hundreds of. The lt8312 is a power factor correction (pfc) boost controller. Mouser offers inventory, pricing, &. Analog Devices Pfc Controller.
From www.eetasia.com
PFC Controller Extends DigitalPower Choices in 600W6kW Range EE Analog Devices Pfc Controller Mouser offers inventory, pricing, & datasheets for analog. Arrow.com is an authorized distributor of analog devices, stocking a wide selection of electronic components and supporting hundreds of. Analog devices’ family of offline power factor correction (pfc) controllers provide a power factor of up to 0.99 by actively. The adp1047 / adp1048 are digital power factor correction (pfc) controllers that provide. Analog Devices Pfc Controller.
From www.electronicdesign.com
PFC Controller IC Electronic Design Analog Devices Pfc Controller The lt8312 is a power factor correction (pfc) boost controller. Mouser offers inventory, pricing, & datasheets for analog. Arrow.com is an authorized distributor of analog devices, stocking a wide selection of electronic components and supporting hundreds of. Analog devices' dp1047 and adp1048 4 digital pfc controllers also provide input power metering and inrush current control. Analog devices’ family of offline. Analog Devices Pfc Controller.
From blog.st.com
STNRGPF01 The PFC Digital Controller with a Touch of Analog and a GUI Analog Devices Pfc Controller Analog devices’ family of offline power factor correction (pfc) controllers provide a power factor of up to 0.99 by actively. The adp1047 / adp1048 are digital power factor correction (pfc) controllers that provide accurate input power metering capability and inrush current control for ac/dc systems. The lt8312 is a power factor correction (pfc) boost controller. Arrow.com is an authorized distributor. Analog Devices Pfc Controller.
From www.utmel.com
LT8312EMSPBF PFC Utmel Electronic Analog Devices Pfc Controller Analog devices’ family of offline power factor correction (pfc) controllers provide a power factor of up to 0.99 by actively. Mouser offers inventory, pricing, & datasheets for analog. Arrow.com is an authorized distributor of analog devices, stocking a wide selection of electronic components and supporting hundreds of. The lt8312 is a power factor correction (pfc) boost controller. Analog devices' dp1047. Analog Devices Pfc Controller.
From www.analog.com
Digital PFC Control Adding Value to Motor Control System Monitoring Analog Devices Pfc Controller The adp1047 / adp1048 are digital power factor correction (pfc) controllers that provide accurate input power metering capability and inrush current control for ac/dc systems. Mouser offers inventory, pricing, & datasheets for analog. Arrow.com is an authorized distributor of analog devices, stocking a wide selection of electronic components and supporting hundreds of. Analog devices' dp1047 and adp1048 4 digital pfc. Analog Devices Pfc Controller.
From listrikkita.com
POWERLOGIC PFC CONTROLLER 6 STEP OUTPUT Analog Devices Pfc Controller Mouser offers inventory, pricing, & datasheets for analog. Mouser offers inventory, pricing, & datasheets for analog. Analog devices' dp1047 and adp1048 4 digital pfc controllers also provide input power metering and inrush current control. The adp1047 / adp1048 are digital power factor correction (pfc) controllers that provide accurate input power metering capability and inrush current control for ac/dc systems. Arrow.com. Analog Devices Pfc Controller.
From www.analog.com
数字PFC控制:实现电机控制系统监控的增值 Analog Devices Analog Devices Pfc Controller Arrow.com is an authorized distributor of analog devices, stocking a wide selection of electronic components and supporting hundreds of. Mouser offers inventory, pricing, & datasheets for analog. Mouser offers inventory, pricing, & datasheets for analog. Analog devices' dp1047 and adp1048 4 digital pfc controllers also provide input power metering and inrush current control. Analog devices’ family of offline power factor. Analog Devices Pfc Controller.
From www.edn.com
Advanced PFC controller brings more power management EDN Analog Devices Pfc Controller Mouser offers inventory, pricing, & datasheets for analog. Analog devices’ family of offline power factor correction (pfc) controllers provide a power factor of up to 0.99 by actively. Analog devices' dp1047 and adp1048 4 digital pfc controllers also provide input power metering and inrush current control. Mouser offers inventory, pricing, & datasheets for analog. The lt8312 is a power factor. Analog Devices Pfc Controller.
From www.led-professional.com
New High Performance Resonant Controller IC with PFC from Infineon Analog Devices Pfc Controller The adp1047 / adp1048 are digital power factor correction (pfc) controllers that provide accurate input power metering capability and inrush current control for ac/dc systems. The lt8312 is a power factor correction (pfc) boost controller. Analog devices’ family of offline power factor correction (pfc) controllers provide a power factor of up to 0.99 by actively. Analog devices' dp1047 and adp1048. Analog Devices Pfc Controller.
From www.electronics-lab.com
Programmable Frequency Continuous Conduction Mode (CCM) Boost Power Analog Devices Pfc Controller Analog devices’ family of offline power factor correction (pfc) controllers provide a power factor of up to 0.99 by actively. Mouser offers inventory, pricing, & datasheets for analog. Mouser offers inventory, pricing, & datasheets for analog. Analog devices' dp1047 and adp1048 4 digital pfc controllers also provide input power metering and inrush current control. The adp1047 / adp1048 are digital. Analog Devices Pfc Controller.
From www.electronicdesign.com
PFC Controller Operates In Critical Conduction Mode Electronic Design Analog Devices Pfc Controller Mouser offers inventory, pricing, & datasheets for analog. The adp1047 / adp1048 are digital power factor correction (pfc) controllers that provide accurate input power metering capability and inrush current control for ac/dc systems. The lt8312 is a power factor correction (pfc) boost controller. Mouser offers inventory, pricing, & datasheets for analog. Analog devices' dp1047 and adp1048 4 digital pfc controllers. Analog Devices Pfc Controller.
From eepower.com
DigitallyControlled ThreeChannel Interleaved PFC Reference Design News Analog Devices Pfc Controller Analog devices’ family of offline power factor correction (pfc) controllers provide a power factor of up to 0.99 by actively. The lt8312 is a power factor correction (pfc) boost controller. Arrow.com is an authorized distributor of analog devices, stocking a wide selection of electronic components and supporting hundreds of. Analog devices' dp1047 and adp1048 4 digital pfc controllers also provide. Analog Devices Pfc Controller.
From www.electronics-lab.com
July 2021 Page 3 of 10 Analog Devices Pfc Controller The lt8312 is a power factor correction (pfc) boost controller. Analog devices' dp1047 and adp1048 4 digital pfc controllers also provide input power metering and inrush current control. Arrow.com is an authorized distributor of analog devices, stocking a wide selection of electronic components and supporting hundreds of. Mouser offers inventory, pricing, & datasheets for analog. The adp1047 / adp1048 are. Analog Devices Pfc Controller.
From www.powerelectronictips.com
Twochannel interleaved boostPFC controller IC includes mechanical Analog Devices Pfc Controller The lt8312 is a power factor correction (pfc) boost controller. Analog devices’ family of offline power factor correction (pfc) controllers provide a power factor of up to 0.99 by actively. Arrow.com is an authorized distributor of analog devices, stocking a wide selection of electronic components and supporting hundreds of. Mouser offers inventory, pricing, & datasheets for analog. Analog devices' dp1047. Analog Devices Pfc Controller.
From www.electronicspecifier.com
Dedicated CrM totem pole PFC controller released Analog Devices Pfc Controller Analog devices’ family of offline power factor correction (pfc) controllers provide a power factor of up to 0.99 by actively. Mouser offers inventory, pricing, & datasheets for analog. The adp1047 / adp1048 are digital power factor correction (pfc) controllers that provide accurate input power metering capability and inrush current control for ac/dc systems. Arrow.com is an authorized distributor of analog. Analog Devices Pfc Controller.
From www.ept.ca
Dualphase DCM interleaved PFC controller IC boosts efficiency Analog Devices Pfc Controller Analog devices' dp1047 and adp1048 4 digital pfc controllers also provide input power metering and inrush current control. Analog devices’ family of offline power factor correction (pfc) controllers provide a power factor of up to 0.99 by actively. Mouser offers inventory, pricing, & datasheets for analog. Mouser offers inventory, pricing, & datasheets for analog. The adp1047 / adp1048 are digital. Analog Devices Pfc Controller.
From www.analog.com
Easy to Use PFC Benefits Motor Control Applications Analog Devices Analog Devices Pfc Controller The adp1047 / adp1048 are digital power factor correction (pfc) controllers that provide accurate input power metering capability and inrush current control for ac/dc systems. Analog devices' dp1047 and adp1048 4 digital pfc controllers also provide input power metering and inrush current control. Analog devices’ family of offline power factor correction (pfc) controllers provide a power factor of up to. Analog Devices Pfc Controller.
From listrikkita.com
EASYLOGIC PFC CONTROLLER 6 STEP Analog Devices Pfc Controller The lt8312 is a power factor correction (pfc) boost controller. Mouser offers inventory, pricing, & datasheets for analog. Arrow.com is an authorized distributor of analog devices, stocking a wide selection of electronic components and supporting hundreds of. Analog devices' dp1047 and adp1048 4 digital pfc controllers also provide input power metering and inrush current control. Mouser offers inventory, pricing, &. Analog Devices Pfc Controller.
From www.electronicdesign.com
Negative Capacitance Minimises Active PFC Controller’s Harmonic Analog Devices Pfc Controller Arrow.com is an authorized distributor of analog devices, stocking a wide selection of electronic components and supporting hundreds of. The lt8312 is a power factor correction (pfc) boost controller. Analog devices' dp1047 and adp1048 4 digital pfc controllers also provide input power metering and inrush current control. Mouser offers inventory, pricing, & datasheets for analog. Analog devices’ family of offline. Analog Devices Pfc Controller.
From www.elektroniknet.de
PFCController mit Standby Analog Devices Pfc Controller Analog devices’ family of offline power factor correction (pfc) controllers provide a power factor of up to 0.99 by actively. The adp1047 / adp1048 are digital power factor correction (pfc) controllers that provide accurate input power metering capability and inrush current control for ac/dc systems. Mouser offers inventory, pricing, & datasheets for analog. Mouser offers inventory, pricing, & datasheets for. Analog Devices Pfc Controller.