Oxygen Regulator Troubleshooting . If you’re experiencing problems with the oxygen flow, here are some steps to troubleshoot: Follow this checklist to see if it fixes your device. Install the new oxygen tank regulator by inspecting it for defects, ensuring a clean and lubricated connection, attaching it carefully to avoid cross. Check the oxygen tank levels to ensure there’s enough gas. Many oxygen leaks are the result of an improperly aligned regulator or damage to the seal washer (bodok seal). A hissing oxygen tank often indicates a leak or malfunction, such as pressure issues, valve leaks, regulator malfunctions, or equipment wear and. Before you contact your equipment provider, there are a few things you can try, no matter what error or symptom you’re experiencing. Try taking it to a local welders supply and see what they say. Thanks i'll look into the. If this is the case, turning you oxygen off at the torch could lead to a popped hose.but, you might use this (in a short period) to look for. How to fix an oxygen tank leaking at the regulator. Luckly most quality regulators are rebuildable.
from www.life-assist.com
Follow this checklist to see if it fixes your device. If you’re experiencing problems with the oxygen flow, here are some steps to troubleshoot: Thanks i'll look into the. Before you contact your equipment provider, there are a few things you can try, no matter what error or symptom you’re experiencing. Install the new oxygen tank regulator by inspecting it for defects, ensuring a clean and lubricated connection, attaching it carefully to avoid cross. Try taking it to a local welders supply and see what they say. How to fix an oxygen tank leaking at the regulator. If this is the case, turning you oxygen off at the torch could lead to a popped hose.but, you might use this (in a short period) to look for. Luckly most quality regulators are rebuildable. Many oxygen leaks are the result of an improperly aligned regulator or damage to the seal washer (bodok seal).
OnBoard Oxygen Regulator LifeAssist
Oxygen Regulator Troubleshooting Before you contact your equipment provider, there are a few things you can try, no matter what error or symptom you’re experiencing. Thanks i'll look into the. Install the new oxygen tank regulator by inspecting it for defects, ensuring a clean and lubricated connection, attaching it carefully to avoid cross. Luckly most quality regulators are rebuildable. Many oxygen leaks are the result of an improperly aligned regulator or damage to the seal washer (bodok seal). If this is the case, turning you oxygen off at the torch could lead to a popped hose.but, you might use this (in a short period) to look for. A hissing oxygen tank often indicates a leak or malfunction, such as pressure issues, valve leaks, regulator malfunctions, or equipment wear and. Before you contact your equipment provider, there are a few things you can try, no matter what error or symptom you’re experiencing. How to fix an oxygen tank leaking at the regulator. Follow this checklist to see if it fixes your device. Check the oxygen tank levels to ensure there’s enough gas. Try taking it to a local welders supply and see what they say. If you’re experiencing problems with the oxygen flow, here are some steps to troubleshoot:
From www.youtube.com
Victor Oxygen Regulator Rebuild SRK 540 R YouTube Oxygen Regulator Troubleshooting Try taking it to a local welders supply and see what they say. Thanks i'll look into the. If this is the case, turning you oxygen off at the torch could lead to a popped hose.but, you might use this (in a short period) to look for. A hissing oxygen tank often indicates a leak or malfunction, such as pressure. Oxygen Regulator Troubleshooting.
From hubpages.com
Gas Regulator Troubleshooting HubPages Oxygen Regulator Troubleshooting How to fix an oxygen tank leaking at the regulator. Before you contact your equipment provider, there are a few things you can try, no matter what error or symptom you’re experiencing. If you’re experiencing problems with the oxygen flow, here are some steps to troubleshoot: Try taking it to a local welders supply and see what they say. A. Oxygen Regulator Troubleshooting.
From www.otdude.com
Oxygen Tank Safety Precautions and Usage in Occupational Therapy OT Dude Oxygen Regulator Troubleshooting Luckly most quality regulators are rebuildable. If you’re experiencing problems with the oxygen flow, here are some steps to troubleshoot: If this is the case, turning you oxygen off at the torch could lead to a popped hose.but, you might use this (in a short period) to look for. Thanks i'll look into the. Follow this checklist to see if. Oxygen Regulator Troubleshooting.
From diytriumph.com
Oxygen Regulator With Pressure Gaugemedical Oxygen Tank Medical Kit Oxygen Regulator Troubleshooting Check the oxygen tank levels to ensure there’s enough gas. A hissing oxygen tank often indicates a leak or malfunction, such as pressure issues, valve leaks, regulator malfunctions, or equipment wear and. Follow this checklist to see if it fixes your device. Thanks i'll look into the. Many oxygen leaks are the result of an improperly aligned regulator or damage. Oxygen Regulator Troubleshooting.
From diagramwiringschema.blogspot.com
Oxygen Regulator Parts Diagram diagramwirings Oxygen Regulator Troubleshooting Luckly most quality regulators are rebuildable. If you’re experiencing problems with the oxygen flow, here are some steps to troubleshoot: If this is the case, turning you oxygen off at the torch could lead to a popped hose.but, you might use this (in a short period) to look for. How to fix an oxygen tank leaking at the regulator. Thanks. Oxygen Regulator Troubleshooting.
From gas-equipment.en.made-in-china.com
Cga 540 Oxygen Regulator, Oxygen Regulator Welding Gas Gauges Cga 540 Oxygen Regulator Troubleshooting Try taking it to a local welders supply and see what they say. Luckly most quality regulators are rebuildable. Before you contact your equipment provider, there are a few things you can try, no matter what error or symptom you’re experiencing. If this is the case, turning you oxygen off at the torch could lead to a popped hose.but, you. Oxygen Regulator Troubleshooting.
From www.oxygenconcentratorstore.com
Oxygen Troubleshooting Why Would a Concentrator Stop Working Oxygen Regulator Troubleshooting If you’re experiencing problems with the oxygen flow, here are some steps to troubleshoot: Check the oxygen tank levels to ensure there’s enough gas. Luckly most quality regulators are rebuildable. A hissing oxygen tank often indicates a leak or malfunction, such as pressure issues, valve leaks, regulator malfunctions, or equipment wear and. Thanks i'll look into the. Follow this checklist. Oxygen Regulator Troubleshooting.
From uniformsa.co.za
Oxygen Regulator Uniform and Safety Gear Oxygen Regulator Troubleshooting Luckly most quality regulators are rebuildable. A hissing oxygen tank often indicates a leak or malfunction, such as pressure issues, valve leaks, regulator malfunctions, or equipment wear and. Before you contact your equipment provider, there are a few things you can try, no matter what error or symptom you’re experiencing. If this is the case, turning you oxygen off at. Oxygen Regulator Troubleshooting.
From www.scribd.com
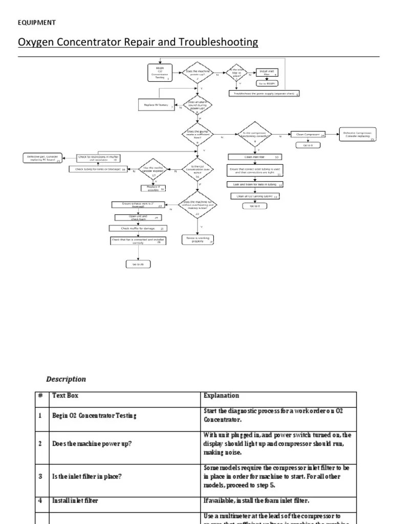
Oxygen Concentrator Repair and Troubleshooting PDF Equipment Oxygen Regulator Troubleshooting Follow this checklist to see if it fixes your device. If this is the case, turning you oxygen off at the torch could lead to a popped hose.but, you might use this (in a short period) to look for. How to fix an oxygen tank leaking at the regulator. A hissing oxygen tank often indicates a leak or malfunction, such. Oxygen Regulator Troubleshooting.
From www.harborfreight.com
Oxygen Regulator Save on this Oxygen Regulator for Welding Oxygen Regulator Troubleshooting Follow this checklist to see if it fixes your device. A hissing oxygen tank often indicates a leak or malfunction, such as pressure issues, valve leaks, regulator malfunctions, or equipment wear and. If this is the case, turning you oxygen off at the torch could lead to a popped hose.but, you might use this (in a short period) to look. Oxygen Regulator Troubleshooting.
From www.youtube.com
How to Use Medical Oxygen Regulator with Flowmeter? Ownhealthylife Oxygen Regulator Troubleshooting Thanks i'll look into the. Before you contact your equipment provider, there are a few things you can try, no matter what error or symptom you’re experiencing. If you’re experiencing problems with the oxygen flow, here are some steps to troubleshoot: If this is the case, turning you oxygen off at the torch could lead to a popped hose.but, you. Oxygen Regulator Troubleshooting.
From www.tradeindia.com
Oxygen Regulator Application Medical at Best Price in Pune Oxygen Regulator Troubleshooting If you’re experiencing problems with the oxygen flow, here are some steps to troubleshoot: Try taking it to a local welders supply and see what they say. Luckly most quality regulators are rebuildable. A hissing oxygen tank often indicates a leak or malfunction, such as pressure issues, valve leaks, regulator malfunctions, or equipment wear and. Thanks i'll look into the.. Oxygen Regulator Troubleshooting.
From www.healthyjeenasikho.com
Tips For Troubleshooting Common Issues With Oxygen Concentrators Oxygen Regulator Troubleshooting Thanks i'll look into the. Follow this checklist to see if it fixes your device. Many oxygen leaks are the result of an improperly aligned regulator or damage to the seal washer (bodok seal). A hissing oxygen tank often indicates a leak or malfunction, such as pressure issues, valve leaks, regulator malfunctions, or equipment wear and. How to fix an. Oxygen Regulator Troubleshooting.
From www.walmart.com
Oxygen Gas Bottle Regulators O2 Reducing Pressure Inhaler Acetylene Oxygen Regulator Troubleshooting Thanks i'll look into the. Luckly most quality regulators are rebuildable. How to fix an oxygen tank leaking at the regulator. A hissing oxygen tank often indicates a leak or malfunction, such as pressure issues, valve leaks, regulator malfunctions, or equipment wear and. If you’re experiencing problems with the oxygen flow, here are some steps to troubleshoot: If this is. Oxygen Regulator Troubleshooting.
From www.youtube.com
Troubleshoot Oxygen Tank and Regulator YouTube Oxygen Regulator Troubleshooting Many oxygen leaks are the result of an improperly aligned regulator or damage to the seal washer (bodok seal). Install the new oxygen tank regulator by inspecting it for defects, ensuring a clean and lubricated connection, attaching it carefully to avoid cross. Before you contact your equipment provider, there are a few things you can try, no matter what error. Oxygen Regulator Troubleshooting.
From www.healthyjeenasikho.com
Tips For Troubleshooting Common Issues With Oxygen Concentrators Oxygen Regulator Troubleshooting Check the oxygen tank levels to ensure there’s enough gas. Try taking it to a local welders supply and see what they say. Many oxygen leaks are the result of an improperly aligned regulator or damage to the seal washer (bodok seal). Install the new oxygen tank regulator by inspecting it for defects, ensuring a clean and lubricated connection, attaching. Oxygen Regulator Troubleshooting.
From www.mhoxygen.com
Mounting and Removing an Oxygen Regulator MHOxygen Oxygen Regulator Troubleshooting Try taking it to a local welders supply and see what they say. Follow this checklist to see if it fixes your device. Check the oxygen tank levels to ensure there’s enough gas. Thanks i'll look into the. A hissing oxygen tank often indicates a leak or malfunction, such as pressure issues, valve leaks, regulator malfunctions, or equipment wear and.. Oxygen Regulator Troubleshooting.
From features2k23.com
Oxygen Therapy Respiratory Durable Medical Equipment Products Oxygen Regulator Troubleshooting Many oxygen leaks are the result of an improperly aligned regulator or damage to the seal washer (bodok seal). Follow this checklist to see if it fixes your device. Thanks i'll look into the. Check the oxygen tank levels to ensure there’s enough gas. Try taking it to a local welders supply and see what they say. Luckly most quality. Oxygen Regulator Troubleshooting.
From www.youtube.com
Troubleshooting your Oxygen Concentrator YouTube Oxygen Regulator Troubleshooting How to fix an oxygen tank leaking at the regulator. If this is the case, turning you oxygen off at the torch could lead to a popped hose.but, you might use this (in a short period) to look for. Thanks i'll look into the. Many oxygen leaks are the result of an improperly aligned regulator or damage to the seal. Oxygen Regulator Troubleshooting.
From www.youtube.com
Oxygen Concentrator Troubleshooting Tips YouTube Oxygen Regulator Troubleshooting Many oxygen leaks are the result of an improperly aligned regulator or damage to the seal washer (bodok seal). Try taking it to a local welders supply and see what they say. Follow this checklist to see if it fixes your device. Before you contact your equipment provider, there are a few things you can try, no matter what error. Oxygen Regulator Troubleshooting.
From www.youtube.com
Troubleshooting Your Oxygen Concentrator YouTube Oxygen Regulator Troubleshooting If you’re experiencing problems with the oxygen flow, here are some steps to troubleshoot: Before you contact your equipment provider, there are a few things you can try, no matter what error or symptom you’re experiencing. Try taking it to a local welders supply and see what they say. Follow this checklist to see if it fixes your device. How. Oxygen Regulator Troubleshooting.
From www.youandoxygentherapy.com
Slide Show Using Your Stationary Oxygen Concentrator Oxygen Regulator Troubleshooting A hissing oxygen tank often indicates a leak or malfunction, such as pressure issues, valve leaks, regulator malfunctions, or equipment wear and. Install the new oxygen tank regulator by inspecting it for defects, ensuring a clean and lubricated connection, attaching it carefully to avoid cross. Many oxygen leaks are the result of an improperly aligned regulator or damage to the. Oxygen Regulator Troubleshooting.
From www.megamedical.com.au
Can You Use an Oxygen Regulator with Other Medical Gases? Mega Medical Oxygen Regulator Troubleshooting Many oxygen leaks are the result of an improperly aligned regulator or damage to the seal washer (bodok seal). Try taking it to a local welders supply and see what they say. If this is the case, turning you oxygen off at the torch could lead to a popped hose.but, you might use this (in a short period) to look. Oxygen Regulator Troubleshooting.
From www.youtube.com
How to set the oxy acetylene regulators YouTube Oxygen Regulator Troubleshooting If you’re experiencing problems with the oxygen flow, here are some steps to troubleshoot: Before you contact your equipment provider, there are a few things you can try, no matter what error or symptom you’re experiencing. Many oxygen leaks are the result of an improperly aligned regulator or damage to the seal washer (bodok seal). Try taking it to a. Oxygen Regulator Troubleshooting.
From www.evergreenmidwest.com
Oxygen Regulators Oxygen Tank Pressure Reducer Oxygen Regulator Troubleshooting Try taking it to a local welders supply and see what they say. A hissing oxygen tank often indicates a leak or malfunction, such as pressure issues, valve leaks, regulator malfunctions, or equipment wear and. Check the oxygen tank levels to ensure there’s enough gas. Many oxygen leaks are the result of an improperly aligned regulator or damage to the. Oxygen Regulator Troubleshooting.
From www.scribd.com
Reliable Operating Instructions For Your Oxygen Regulator PDF Oxygen Regulator Troubleshooting Many oxygen leaks are the result of an improperly aligned regulator or damage to the seal washer (bodok seal). Before you contact your equipment provider, there are a few things you can try, no matter what error or symptom you’re experiencing. Thanks i'll look into the. If this is the case, turning you oxygen off at the torch could lead. Oxygen Regulator Troubleshooting.
From www.life-assist.com
OnBoard Oxygen Regulator LifeAssist Oxygen Regulator Troubleshooting If this is the case, turning you oxygen off at the torch could lead to a popped hose.but, you might use this (in a short period) to look for. If you’re experiencing problems with the oxygen flow, here are some steps to troubleshoot: A hissing oxygen tank often indicates a leak or malfunction, such as pressure issues, valve leaks, regulator. Oxygen Regulator Troubleshooting.
From www.carousell.ph
OXYGEN REGULATOR, Health & Nutrition, Medical Supplies & Tools on Carousell Oxygen Regulator Troubleshooting Follow this checklist to see if it fixes your device. If this is the case, turning you oxygen off at the torch could lead to a popped hose.but, you might use this (in a short period) to look for. Luckly most quality regulators are rebuildable. Before you contact your equipment provider, there are a few things you can try, no. Oxygen Regulator Troubleshooting.
From www.findingsoutlet.com
Gentec Oxygen Regulator Findings Outlet Oxygen Regulator Troubleshooting Luckly most quality regulators are rebuildable. Thanks i'll look into the. Try taking it to a local welders supply and see what they say. If this is the case, turning you oxygen off at the torch could lead to a popped hose.but, you might use this (in a short period) to look for. Install the new oxygen tank regulator by. Oxygen Regulator Troubleshooting.
From ktservices.nz
Oxygen Regulator Oxygen Regulator Troubleshooting Check the oxygen tank levels to ensure there’s enough gas. If this is the case, turning you oxygen off at the torch could lead to a popped hose.but, you might use this (in a short period) to look for. Install the new oxygen tank regulator by inspecting it for defects, ensuring a clean and lubricated connection, attaching it carefully to. Oxygen Regulator Troubleshooting.
From forum.dcs.world
Oxygen Regulator Switch Bugs and Problems ED Forums Oxygen Regulator Troubleshooting Check the oxygen tank levels to ensure there’s enough gas. Follow this checklist to see if it fixes your device. Try taking it to a local welders supply and see what they say. Thanks i'll look into the. A hissing oxygen tank often indicates a leak or malfunction, such as pressure issues, valve leaks, regulator malfunctions, or equipment wear and.. Oxygen Regulator Troubleshooting.
From www.oxygenconcentratorsupplies.com
Oxygen Concentrator Troubleshooting Oxygen Concentrator Supplies Oxygen Regulator Troubleshooting If you’re experiencing problems with the oxygen flow, here are some steps to troubleshoot: How to fix an oxygen tank leaking at the regulator. Install the new oxygen tank regulator by inspecting it for defects, ensuring a clean and lubricated connection, attaching it carefully to avoid cross. Try taking it to a local welders supply and see what they say.. Oxygen Regulator Troubleshooting.
From www.chanitmedical.com
Chromeplated brass body regulator Chanit Medical Oxygen Regulator Troubleshooting If you’re experiencing problems with the oxygen flow, here are some steps to troubleshoot: If this is the case, turning you oxygen off at the torch could lead to a popped hose.but, you might use this (in a short period) to look for. Luckly most quality regulators are rebuildable. Before you contact your equipment provider, there are a few things. Oxygen Regulator Troubleshooting.
From navyaviation.tpub.com
Gaseous Oxygen System Troubleshooting Oxygen Regulator Troubleshooting How to fix an oxygen tank leaking at the regulator. If you’re experiencing problems with the oxygen flow, here are some steps to troubleshoot: Thanks i'll look into the. A hissing oxygen tank often indicates a leak or malfunction, such as pressure issues, valve leaks, regulator malfunctions, or equipment wear and. Check the oxygen tank levels to ensure there’s enough. Oxygen Regulator Troubleshooting.
From www.shutterstock.com
Oxygen Regulator Parts Stock Vector (Royalty Free) 1800311893 Oxygen Regulator Troubleshooting Install the new oxygen tank regulator by inspecting it for defects, ensuring a clean and lubricated connection, attaching it carefully to avoid cross. How to fix an oxygen tank leaking at the regulator. Follow this checklist to see if it fixes your device. Try taking it to a local welders supply and see what they say. Luckly most quality regulators. Oxygen Regulator Troubleshooting.