Purpose Of Opto Isolator . — optocouplers or optoisolators or simply optos, perform the crucial function of passing signals between isolated sections of circuitry. an optoisolator (also known as an optical coupler, photocoupler, optocoupler) is a semiconductor device that transfers an electrical signal between isolated circuits using light. — optoisolators are useful devices that can transfer electrical signals between isolated circuits by using light. They have many advantages, such as providing electrical isolation, preventing high voltages, removing electrical noise, and enabling communication between incompatible circuits. — explore the basics of optoisolators, their working principles, various types, and key applications in electronics and data communication.
from www.robotics.org.za
— optocouplers or optoisolators or simply optos, perform the crucial function of passing signals between isolated sections of circuitry. — optoisolators are useful devices that can transfer electrical signals between isolated circuits by using light. They have many advantages, such as providing electrical isolation, preventing high voltages, removing electrical noise, and enabling communication between incompatible circuits. — explore the basics of optoisolators, their working principles, various types, and key applications in electronics and data communication. an optoisolator (also known as an optical coupler, photocoupler, optocoupler) is a semiconductor device that transfers an electrical signal between isolated circuits using light.
Opto Isolator 245V Module Micro Robotics
Purpose Of Opto Isolator — optoisolators are useful devices that can transfer electrical signals between isolated circuits by using light. They have many advantages, such as providing electrical isolation, preventing high voltages, removing electrical noise, and enabling communication between incompatible circuits. — explore the basics of optoisolators, their working principles, various types, and key applications in electronics and data communication. an optoisolator (also known as an optical coupler, photocoupler, optocoupler) is a semiconductor device that transfers an electrical signal between isolated circuits using light. — optocouplers or optoisolators or simply optos, perform the crucial function of passing signals between isolated sections of circuitry. — optoisolators are useful devices that can transfer electrical signals between isolated circuits by using light.
From qerywindows.weebly.com
Ac opto isolator supplier qerywindows Purpose Of Opto Isolator They have many advantages, such as providing electrical isolation, preventing high voltages, removing electrical noise, and enabling communication between incompatible circuits. an optoisolator (also known as an optical coupler, photocoupler, optocoupler) is a semiconductor device that transfers an electrical signal between isolated circuits using light. — explore the basics of optoisolators, their working principles, various types, and key. Purpose Of Opto Isolator.
From energyharvestingapplications.blogspot.com
Energy harvesting applications Opto isolator circuit example Purpose Of Opto Isolator They have many advantages, such as providing electrical isolation, preventing high voltages, removing electrical noise, and enabling communication between incompatible circuits. — optocouplers or optoisolators or simply optos, perform the crucial function of passing signals between isolated sections of circuitry. an optoisolator (also known as an optical coupler, photocoupler, optocoupler) is a semiconductor device that transfers an electrical. Purpose Of Opto Isolator.
From www.youtube.com
Opto isolators ¿What are they? ¿how do they work? Enter and find out Purpose Of Opto Isolator — explore the basics of optoisolators, their working principles, various types, and key applications in electronics and data communication. — optocouplers or optoisolators or simply optos, perform the crucial function of passing signals between isolated sections of circuitry. They have many advantages, such as providing electrical isolation, preventing high voltages, removing electrical noise, and enabling communication between incompatible. Purpose Of Opto Isolator.
From www.youtube.com
OPTOISOLATOR Basic details and How to test YouTube Purpose Of Opto Isolator — optoisolators are useful devices that can transfer electrical signals between isolated circuits by using light. — explore the basics of optoisolators, their working principles, various types, and key applications in electronics and data communication. They have many advantages, such as providing electrical isolation, preventing high voltages, removing electrical noise, and enabling communication between incompatible circuits. —. Purpose Of Opto Isolator.
From www.amazon.de
Opto Isolator Module 1 Channel Opto Isolator Module OptoIsolator Board Purpose Of Opto Isolator — explore the basics of optoisolators, their working principles, various types, and key applications in electronics and data communication. an optoisolator (also known as an optical coupler, photocoupler, optocoupler) is a semiconductor device that transfers an electrical signal between isolated circuits using light. — optoisolators are useful devices that can transfer electrical signals between isolated circuits by. Purpose Of Opto Isolator.
From www.studypool.com
SOLUTION Opto isolator interface Studypool Purpose Of Opto Isolator — optocouplers or optoisolators or simply optos, perform the crucial function of passing signals between isolated sections of circuitry. — explore the basics of optoisolators, their working principles, various types, and key applications in electronics and data communication. They have many advantages, such as providing electrical isolation, preventing high voltages, removing electrical noise, and enabling communication between incompatible. Purpose Of Opto Isolator.
From blog.poscope.com
Digital optical isolator PoOptoIn 16 channel isolation device PoBlog™ Purpose Of Opto Isolator an optoisolator (also known as an optical coupler, photocoupler, optocoupler) is a semiconductor device that transfers an electrical signal between isolated circuits using light. They have many advantages, such as providing electrical isolation, preventing high voltages, removing electrical noise, and enabling communication between incompatible circuits. — explore the basics of optoisolators, their working principles, various types, and key. Purpose Of Opto Isolator.
From www.plantation-productions.com
PPOpto12 Digital Input Optical Isolation Purpose Of Opto Isolator — explore the basics of optoisolators, their working principles, various types, and key applications in electronics and data communication. an optoisolator (also known as an optical coupler, photocoupler, optocoupler) is a semiconductor device that transfers an electrical signal between isolated circuits using light. They have many advantages, such as providing electrical isolation, preventing high voltages, removing electrical noise,. Purpose Of Opto Isolator.
From startbeer.weebly.com
Rs485 optical isolator startbeer Purpose Of Opto Isolator — explore the basics of optoisolators, their working principles, various types, and key applications in electronics and data communication. They have many advantages, such as providing electrical isolation, preventing high voltages, removing electrical noise, and enabling communication between incompatible circuits. — optoisolators are useful devices that can transfer electrical signals between isolated circuits by using light. —. Purpose Of Opto Isolator.
From www.circuits-diy.com
MOC5010 Linear Opto Isolator Circuit Purpose Of Opto Isolator — optocouplers or optoisolators or simply optos, perform the crucial function of passing signals between isolated sections of circuitry. — explore the basics of optoisolators, their working principles, various types, and key applications in electronics and data communication. an optoisolator (also known as an optical coupler, photocoupler, optocoupler) is a semiconductor device that transfers an electrical signal. Purpose Of Opto Isolator.
From www.researchgate.net
Optoisolator circuit. Download Scientific Diagram Purpose Of Opto Isolator They have many advantages, such as providing electrical isolation, preventing high voltages, removing electrical noise, and enabling communication between incompatible circuits. — optocouplers or optoisolators or simply optos, perform the crucial function of passing signals between isolated sections of circuitry. an optoisolator (also known as an optical coupler, photocoupler, optocoupler) is a semiconductor device that transfers an electrical. Purpose Of Opto Isolator.
From e2e.ti.com
Optocouplers and siliconbased galvanic isolation technology how do Purpose Of Opto Isolator They have many advantages, such as providing electrical isolation, preventing high voltages, removing electrical noise, and enabling communication between incompatible circuits. — optocouplers or optoisolators or simply optos, perform the crucial function of passing signals between isolated sections of circuitry. — explore the basics of optoisolators, their working principles, various types, and key applications in electronics and data. Purpose Of Opto Isolator.
From blog.poscope.com
Digital optical isolator PoOptoIn 16 channel isolation device PoBlog™ Purpose Of Opto Isolator an optoisolator (also known as an optical coupler, photocoupler, optocoupler) is a semiconductor device that transfers an electrical signal between isolated circuits using light. — explore the basics of optoisolators, their working principles, various types, and key applications in electronics and data communication. — optocouplers or optoisolators or simply optos, perform the crucial function of passing signals. Purpose Of Opto Isolator.
From www.electricaltechnology.org
What is an Optocoupler A.K.A Optoisolator or Photocoupler? Purpose Of Opto Isolator They have many advantages, such as providing electrical isolation, preventing high voltages, removing electrical noise, and enabling communication between incompatible circuits. — optocouplers or optoisolators or simply optos, perform the crucial function of passing signals between isolated sections of circuitry. an optoisolator (also known as an optical coupler, photocoupler, optocoupler) is a semiconductor device that transfers an electrical. Purpose Of Opto Isolator.
From www.vrogue.co
Opto Isolator Isolated Mosfet Switching Circuit Elect vrogue.co Purpose Of Opto Isolator — optoisolators are useful devices that can transfer electrical signals between isolated circuits by using light. They have many advantages, such as providing electrical isolation, preventing high voltages, removing electrical noise, and enabling communication between incompatible circuits. — explore the basics of optoisolators, their working principles, various types, and key applications in electronics and data communication. an. Purpose Of Opto Isolator.
From circuitspedia.com
What Is Optocoupler Optocoupler Working And Application Purpose Of Opto Isolator They have many advantages, such as providing electrical isolation, preventing high voltages, removing electrical noise, and enabling communication between incompatible circuits. — explore the basics of optoisolators, their working principles, various types, and key applications in electronics and data communication. an optoisolator (also known as an optical coupler, photocoupler, optocoupler) is a semiconductor device that transfers an electrical. Purpose Of Opto Isolator.
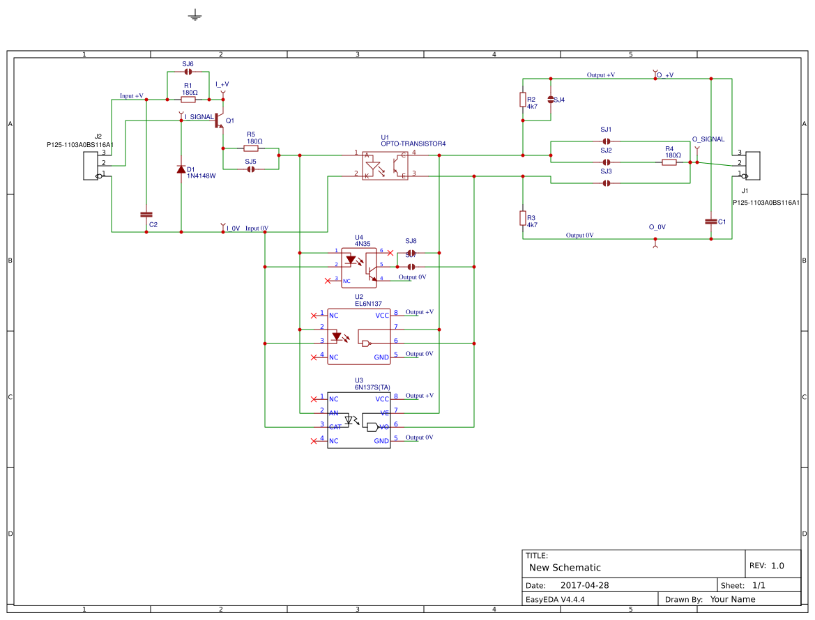
From www.robotics.org.za
Opto Isolator 245V Module Micro Robotics Purpose Of Opto Isolator — optoisolators are useful devices that can transfer electrical signals between isolated circuits by using light. — optocouplers or optoisolators or simply optos, perform the crucial function of passing signals between isolated sections of circuitry. an optoisolator (also known as an optical coupler, photocoupler, optocoupler) is a semiconductor device that transfers an electrical signal between isolated circuits. Purpose Of Opto Isolator.
From www.youtube.com
How Optocouplers work optoisolator solid state relays Purpose Of Opto Isolator — optocouplers or optoisolators or simply optos, perform the crucial function of passing signals between isolated sections of circuitry. — optoisolators are useful devices that can transfer electrical signals between isolated circuits by using light. an optoisolator (also known as an optical coupler, photocoupler, optocoupler) is a semiconductor device that transfers an electrical signal between isolated circuits. Purpose Of Opto Isolator.
From www.youtube.com
How does Optical Isolator work? YouTube Purpose Of Opto Isolator — optocouplers or optoisolators or simply optos, perform the crucial function of passing signals between isolated sections of circuitry. — optoisolators are useful devices that can transfer electrical signals between isolated circuits by using light. — explore the basics of optoisolators, their working principles, various types, and key applications in electronics and data communication. They have many. Purpose Of Opto Isolator.
From www.wikiwand.com
Optoisolator Wikiwand Purpose Of Opto Isolator — optoisolators are useful devices that can transfer electrical signals between isolated circuits by using light. — explore the basics of optoisolators, their working principles, various types, and key applications in electronics and data communication. They have many advantages, such as providing electrical isolation, preventing high voltages, removing electrical noise, and enabling communication between incompatible circuits. —. Purpose Of Opto Isolator.
From www.scribd.com
OptoIsolator in Electronics, An OptoIsolator, Also Called An Purpose Of Opto Isolator They have many advantages, such as providing electrical isolation, preventing high voltages, removing electrical noise, and enabling communication between incompatible circuits. — optocouplers or optoisolators or simply optos, perform the crucial function of passing signals between isolated sections of circuitry. — explore the basics of optoisolators, their working principles, various types, and key applications in electronics and data. Purpose Of Opto Isolator.
From www.eazyspare.com
MOC7811 Slotted Opto Isolator Module Purpose Of Opto Isolator — optoisolators are useful devices that can transfer electrical signals between isolated circuits by using light. — explore the basics of optoisolators, their working principles, various types, and key applications in electronics and data communication. They have many advantages, such as providing electrical isolation, preventing high voltages, removing electrical noise, and enabling communication between incompatible circuits. —. Purpose Of Opto Isolator.
From www.ednasia.com
A performancebased view of optoisolators and digital isolators EDN Asia Purpose Of Opto Isolator an optoisolator (also known as an optical coupler, photocoupler, optocoupler) is a semiconductor device that transfers an electrical signal between isolated circuits using light. — optocouplers or optoisolators or simply optos, perform the crucial function of passing signals between isolated sections of circuitry. — optoisolators are useful devices that can transfer electrical signals between isolated circuits by. Purpose Of Opto Isolator.
From www.lazada.com.ph
(5 pcs) PC817 General Purpose Optocoupler Optoisolator Lazada PH Purpose Of Opto Isolator — optocouplers or optoisolators or simply optos, perform the crucial function of passing signals between isolated sections of circuitry. — optoisolators are useful devices that can transfer electrical signals between isolated circuits by using light. — explore the basics of optoisolators, their working principles, various types, and key applications in electronics and data communication. an optoisolator. Purpose Of Opto Isolator.
From itecnotes.com
OptoIsolator Output Collector vs. Emitter Explained Valuable Tech Purpose Of Opto Isolator — explore the basics of optoisolators, their working principles, various types, and key applications in electronics and data communication. an optoisolator (also known as an optical coupler, photocoupler, optocoupler) is a semiconductor device that transfers an electrical signal between isolated circuits using light. — optocouplers or optoisolators or simply optos, perform the crucial function of passing signals. Purpose Of Opto Isolator.
From electronicsmags.com
The advantages of OptoCoupled and Digital Isolators in Circuit Design Purpose Of Opto Isolator — optoisolators are useful devices that can transfer electrical signals between isolated circuits by using light. an optoisolator (also known as an optical coupler, photocoupler, optocoupler) is a semiconductor device that transfers an electrical signal between isolated circuits using light. — explore the basics of optoisolators, their working principles, various types, and key applications in electronics and. Purpose Of Opto Isolator.
From oshwlab.com
General Purpose OptoIsolator EasyEDA open source hardware lab Purpose Of Opto Isolator — optoisolators are useful devices that can transfer electrical signals between isolated circuits by using light. — optocouplers or optoisolators or simply optos, perform the crucial function of passing signals between isolated sections of circuitry. They have many advantages, such as providing electrical isolation, preventing high voltages, removing electrical noise, and enabling communication between incompatible circuits. an. Purpose Of Opto Isolator.
From www.amazon.co.uk
Opto Isolator Module 1 Channel Opto Isolator Module 1 Channel Opto Purpose Of Opto Isolator — optoisolators are useful devices that can transfer electrical signals between isolated circuits by using light. They have many advantages, such as providing electrical isolation, preventing high voltages, removing electrical noise, and enabling communication between incompatible circuits. — optocouplers or optoisolators or simply optos, perform the crucial function of passing signals between isolated sections of circuitry. —. Purpose Of Opto Isolator.
From www.europlatinium.com
Sharp S21MS4 SMD OPTOISOLATOR Purpose Of Opto Isolator — optoisolators are useful devices that can transfer electrical signals between isolated circuits by using light. an optoisolator (also known as an optical coupler, photocoupler, optocoupler) is a semiconductor device that transfers an electrical signal between isolated circuits using light. They have many advantages, such as providing electrical isolation, preventing high voltages, removing electrical noise, and enabling communication. Purpose Of Opto Isolator.
From www.vrogue.co
Opto Isolator Isolated Mosfet Switching Circuit Elect vrogue.co Purpose Of Opto Isolator — optocouplers or optoisolators or simply optos, perform the crucial function of passing signals between isolated sections of circuitry. — explore the basics of optoisolators, their working principles, various types, and key applications in electronics and data communication. They have many advantages, such as providing electrical isolation, preventing high voltages, removing electrical noise, and enabling communication between incompatible. Purpose Of Opto Isolator.
From www.tech-faq.com
Opto Isolator TechFAQ Purpose Of Opto Isolator — optoisolators are useful devices that can transfer electrical signals between isolated circuits by using light. an optoisolator (also known as an optical coupler, photocoupler, optocoupler) is a semiconductor device that transfers an electrical signal between isolated circuits using light. — optocouplers or optoisolators or simply optos, perform the crucial function of passing signals between isolated sections. Purpose Of Opto Isolator.
From www.ourpcb.com
OptoIsolator Circuits Optocoupler Circuit Examples, Optical Isolation Purpose Of Opto Isolator They have many advantages, such as providing electrical isolation, preventing high voltages, removing electrical noise, and enabling communication between incompatible circuits. — explore the basics of optoisolators, their working principles, various types, and key applications in electronics and data communication. — optocouplers or optoisolators or simply optos, perform the crucial function of passing signals between isolated sections of. Purpose Of Opto Isolator.
From www.hackatronic.com
What Are Optoisolators And Optocouplers, How They Work? » Hackatronic Purpose Of Opto Isolator — optocouplers or optoisolators or simply optos, perform the crucial function of passing signals between isolated sections of circuitry. They have many advantages, such as providing electrical isolation, preventing high voltages, removing electrical noise, and enabling communication between incompatible circuits. an optoisolator (also known as an optical coupler, photocoupler, optocoupler) is a semiconductor device that transfers an electrical. Purpose Of Opto Isolator.
From actisense.com
What is OptoIsolation and why is it so important? Actisense Purpose Of Opto Isolator an optoisolator (also known as an optical coupler, photocoupler, optocoupler) is a semiconductor device that transfers an electrical signal between isolated circuits using light. They have many advantages, such as providing electrical isolation, preventing high voltages, removing electrical noise, and enabling communication between incompatible circuits. — optocouplers or optoisolators or simply optos, perform the crucial function of passing. Purpose Of Opto Isolator.
From www.ourpcb.com
OptoIsolator Circuits Optocoupler Circuit Examples, Optical Isolation Purpose Of Opto Isolator — optocouplers or optoisolators or simply optos, perform the crucial function of passing signals between isolated sections of circuitry. They have many advantages, such as providing electrical isolation, preventing high voltages, removing electrical noise, and enabling communication between incompatible circuits. an optoisolator (also known as an optical coupler, photocoupler, optocoupler) is a semiconductor device that transfers an electrical. Purpose Of Opto Isolator.