Amplifier Circuit For Thermocouple . The amplifier should have enough gain to cover the required temperature range of the thermocouple. This tutorial teaches the basics on using thermocouple and thermocouple amplifier. These parts can amplify, offset, level shift, and compensate for thermocouple information to interface directly to a/d stages of an embedded. Depending on the temperature range and the accuracy requirements of the application, it is often necessary to amplify the thermocouple signal. This is a very simple sensor to use, and if your microcontroller has analog input capability, you'll be ready to go. When the thermocouple will be.
from kamami.pl
The amplifier should have enough gain to cover the required temperature range of the thermocouple. This is a very simple sensor to use, and if your microcontroller has analog input capability, you'll be ready to go. These parts can amplify, offset, level shift, and compensate for thermocouple information to interface directly to a/d stages of an embedded. Depending on the temperature range and the accuracy requirements of the application, it is often necessary to amplify the thermocouple signal. When the thermocouple will be. This tutorial teaches the basics on using thermocouple and thermocouple amplifier.
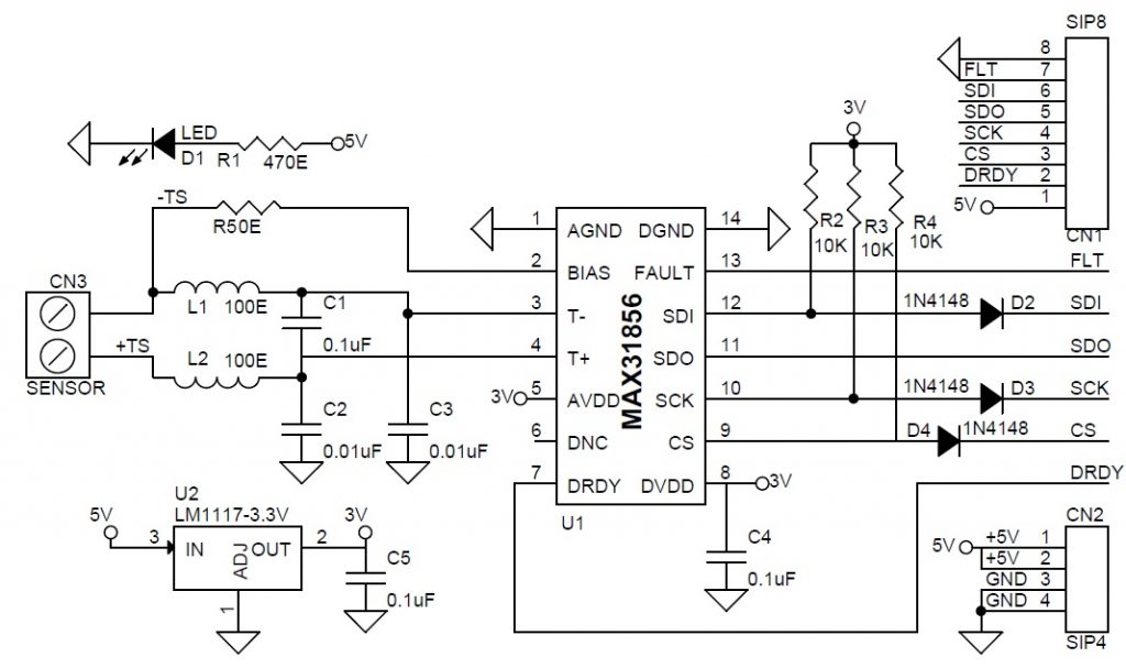
SPI thermocouple amplifier with MAX31856 circuit Kamami online store
Amplifier Circuit For Thermocouple This tutorial teaches the basics on using thermocouple and thermocouple amplifier. When the thermocouple will be. Depending on the temperature range and the accuracy requirements of the application, it is often necessary to amplify the thermocouple signal. These parts can amplify, offset, level shift, and compensate for thermocouple information to interface directly to a/d stages of an embedded. The amplifier should have enough gain to cover the required temperature range of the thermocouple. This is a very simple sensor to use, and if your microcontroller has analog input capability, you'll be ready to go. This tutorial teaches the basics on using thermocouple and thermocouple amplifier.
From exolnfutv.blob.core.windows.net
J Type Thermocouple Amplifier Circuit at Leona Baker blog Amplifier Circuit For Thermocouple These parts can amplify, offset, level shift, and compensate for thermocouple information to interface directly to a/d stages of an embedded. When the thermocouple will be. This is a very simple sensor to use, and if your microcontroller has analog input capability, you'll be ready to go. The amplifier should have enough gain to cover the required temperature range of. Amplifier Circuit For Thermocouple.
From www.next.gr
Thermocouple cold junction compensation amplifier circuit under Amplifier Circuit For Thermocouple The amplifier should have enough gain to cover the required temperature range of the thermocouple. Depending on the temperature range and the accuracy requirements of the application, it is often necessary to amplify the thermocouple signal. When the thermocouple will be. This tutorial teaches the basics on using thermocouple and thermocouple amplifier. These parts can amplify, offset, level shift, and. Amplifier Circuit For Thermocouple.
From www.ee-diary.com
Arduino AD8495 Thermocouple Amplifier eediary Amplifier Circuit For Thermocouple When the thermocouple will be. The amplifier should have enough gain to cover the required temperature range of the thermocouple. This tutorial teaches the basics on using thermocouple and thermocouple amplifier. This is a very simple sensor to use, and if your microcontroller has analog input capability, you'll be ready to go. Depending on the temperature range and the accuracy. Amplifier Circuit For Thermocouple.
From www.picmicrolab.com
Thermocouple Amplifier MAX31855 with Arduino Microcontroller Based Amplifier Circuit For Thermocouple This tutorial teaches the basics on using thermocouple and thermocouple amplifier. Depending on the temperature range and the accuracy requirements of the application, it is often necessary to amplify the thermocouple signal. These parts can amplify, offset, level shift, and compensate for thermocouple information to interface directly to a/d stages of an embedded. When the thermocouple will be. The amplifier. Amplifier Circuit For Thermocouple.
From kamami.pl
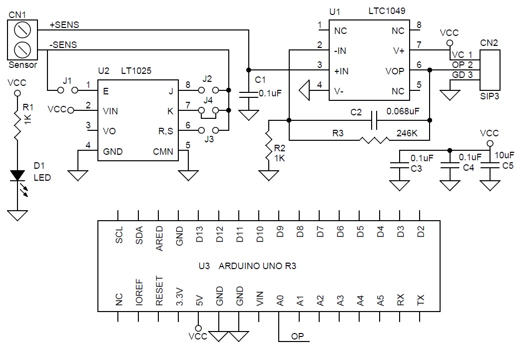
SPI thermocouple amplifier with MAX31856 circuit Kamami online store Amplifier Circuit For Thermocouple These parts can amplify, offset, level shift, and compensate for thermocouple information to interface directly to a/d stages of an embedded. The amplifier should have enough gain to cover the required temperature range of the thermocouple. Depending on the temperature range and the accuracy requirements of the application, it is often necessary to amplify the thermocouple signal. This tutorial teaches. Amplifier Circuit For Thermocouple.
From kjdelectronics.com
Adafruit Analog Output KType Thermocouple Amplifier AD8495 Breakout Amplifier Circuit For Thermocouple These parts can amplify, offset, level shift, and compensate for thermocouple information to interface directly to a/d stages of an embedded. This tutorial teaches the basics on using thermocouple and thermocouple amplifier. When the thermocouple will be. The amplifier should have enough gain to cover the required temperature range of the thermocouple. Depending on the temperature range and the accuracy. Amplifier Circuit For Thermocouple.
From exolnfutv.blob.core.windows.net
J Type Thermocouple Amplifier Circuit at Leona Baker blog Amplifier Circuit For Thermocouple This is a very simple sensor to use, and if your microcontroller has analog input capability, you'll be ready to go. This tutorial teaches the basics on using thermocouple and thermocouple amplifier. The amplifier should have enough gain to cover the required temperature range of the thermocouple. When the thermocouple will be. Depending on the temperature range and the accuracy. Amplifier Circuit For Thermocouple.
From electronics.stackexchange.com
arduino Thermocouple amplifier and cold junction compensation Amplifier Circuit For Thermocouple These parts can amplify, offset, level shift, and compensate for thermocouple information to interface directly to a/d stages of an embedded. When the thermocouple will be. This tutorial teaches the basics on using thermocouple and thermocouple amplifier. Depending on the temperature range and the accuracy requirements of the application, it is often necessary to amplify the thermocouple signal. This is. Amplifier Circuit For Thermocouple.
From www.electronics360.org
Interfacing MAX31855 Thermocouple Amplifier with Arduino Electronics 360 Amplifier Circuit For Thermocouple The amplifier should have enough gain to cover the required temperature range of the thermocouple. This tutorial teaches the basics on using thermocouple and thermocouple amplifier. This is a very simple sensor to use, and if your microcontroller has analog input capability, you'll be ready to go. Depending on the temperature range and the accuracy requirements of the application, it. Amplifier Circuit For Thermocouple.
From circuitsnnetworks.blogspot.com
World of Circuit Network Transmitter Precision Thermocouple Amplifier Amplifier Circuit For Thermocouple When the thermocouple will be. These parts can amplify, offset, level shift, and compensate for thermocouple information to interface directly to a/d stages of an embedded. Depending on the temperature range and the accuracy requirements of the application, it is often necessary to amplify the thermocouple signal. This tutorial teaches the basics on using thermocouple and thermocouple amplifier. This is. Amplifier Circuit For Thermocouple.
From www.sunrom.com
KThermocouple Amp MAX6675 [1219] Sunrom Electronics/Technologies Amplifier Circuit For Thermocouple These parts can amplify, offset, level shift, and compensate for thermocouple information to interface directly to a/d stages of an embedded. This is a very simple sensor to use, and if your microcontroller has analog input capability, you'll be ready to go. When the thermocouple will be. The amplifier should have enough gain to cover the required temperature range of. Amplifier Circuit For Thermocouple.
From www.seekic.com
Constituted by the INA118 cold junction compensation thermocouple Amplifier Circuit For Thermocouple When the thermocouple will be. These parts can amplify, offset, level shift, and compensate for thermocouple information to interface directly to a/d stages of an embedded. Depending on the temperature range and the accuracy requirements of the application, it is often necessary to amplify the thermocouple signal. This tutorial teaches the basics on using thermocouple and thermocouple amplifier. The amplifier. Amplifier Circuit For Thermocouple.
From exolnfutv.blob.core.windows.net
J Type Thermocouple Amplifier Circuit at Leona Baker blog Amplifier Circuit For Thermocouple These parts can amplify, offset, level shift, and compensate for thermocouple information to interface directly to a/d stages of an embedded. This tutorial teaches the basics on using thermocouple and thermocouple amplifier. When the thermocouple will be. This is a very simple sensor to use, and if your microcontroller has analog input capability, you'll be ready to go. Depending on. Amplifier Circuit For Thermocouple.
From www.circuitdiagram.co
Thermocouple Circuit With Op Amp Circuit Diagram Amplifier Circuit For Thermocouple This is a very simple sensor to use, and if your microcontroller has analog input capability, you'll be ready to go. These parts can amplify, offset, level shift, and compensate for thermocouple information to interface directly to a/d stages of an embedded. This tutorial teaches the basics on using thermocouple and thermocouple amplifier. Depending on the temperature range and the. Amplifier Circuit For Thermocouple.
From hackaday.io
Instructions Thermocouple Amplifier Hackaday.io Amplifier Circuit For Thermocouple This tutorial teaches the basics on using thermocouple and thermocouple amplifier. This is a very simple sensor to use, and if your microcontroller has analog input capability, you'll be ready to go. When the thermocouple will be. Depending on the temperature range and the accuracy requirements of the application, it is often necessary to amplify the thermocouple signal. The amplifier. Amplifier Circuit For Thermocouple.
From www.circuitdiagram.co
Thermocouple Circuit With Op Amp Circuit Diagram Amplifier Circuit For Thermocouple These parts can amplify, offset, level shift, and compensate for thermocouple information to interface directly to a/d stages of an embedded. The amplifier should have enough gain to cover the required temperature range of the thermocouple. This is a very simple sensor to use, and if your microcontroller has analog input capability, you'll be ready to go. When the thermocouple. Amplifier Circuit For Thermocouple.
From hopetikhonova.blogspot.com
AD8495 ARMZ Thermocouple Precision Thermal Coupling Amplifier Module K Amplifier Circuit For Thermocouple These parts can amplify, offset, level shift, and compensate for thermocouple information to interface directly to a/d stages of an embedded. Depending on the temperature range and the accuracy requirements of the application, it is often necessary to amplify the thermocouple signal. The amplifier should have enough gain to cover the required temperature range of the thermocouple. This is a. Amplifier Circuit For Thermocouple.
From www.seekic.com
Constituted by INA128, a cold junction compensation thermocouple Amplifier Circuit For Thermocouple Depending on the temperature range and the accuracy requirements of the application, it is often necessary to amplify the thermocouple signal. These parts can amplify, offset, level shift, and compensate for thermocouple information to interface directly to a/d stages of an embedded. This is a very simple sensor to use, and if your microcontroller has analog input capability, you'll be. Amplifier Circuit For Thermocouple.
From www.youtube.com
Simple thermocouple amplifier YouTube Amplifier Circuit For Thermocouple The amplifier should have enough gain to cover the required temperature range of the thermocouple. These parts can amplify, offset, level shift, and compensate for thermocouple information to interface directly to a/d stages of an embedded. When the thermocouple will be. This tutorial teaches the basics on using thermocouple and thermocouple amplifier. Depending on the temperature range and the accuracy. Amplifier Circuit For Thermocouple.
From www.next.gr
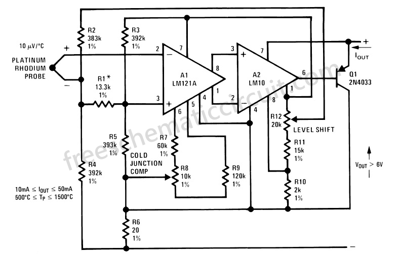
Precision thermocouple signal amplifier under Thermometer Circuits Amplifier Circuit For Thermocouple Depending on the temperature range and the accuracy requirements of the application, it is often necessary to amplify the thermocouple signal. The amplifier should have enough gain to cover the required temperature range of the thermocouple. These parts can amplify, offset, level shift, and compensate for thermocouple information to interface directly to a/d stages of an embedded. When the thermocouple. Amplifier Circuit For Thermocouple.
From blog.thelifeofkenneth.com
Simple Thermocouple Amplifier Amplifier Circuit For Thermocouple When the thermocouple will be. Depending on the temperature range and the accuracy requirements of the application, it is often necessary to amplify the thermocouple signal. The amplifier should have enough gain to cover the required temperature range of the thermocouple. These parts can amplify, offset, level shift, and compensate for thermocouple information to interface directly to a/d stages of. Amplifier Circuit For Thermocouple.
From www.wiringdraw.com
K Type Thermocouple Circuit Diagram Amplifier Circuit For Thermocouple This tutorial teaches the basics on using thermocouple and thermocouple amplifier. These parts can amplify, offset, level shift, and compensate for thermocouple information to interface directly to a/d stages of an embedded. Depending on the temperature range and the accuracy requirements of the application, it is often necessary to amplify the thermocouple signal. When the thermocouple will be. This is. Amplifier Circuit For Thermocouple.
From electronictheory.blogspot.com
Simple Thermocouple Preamplifier Circuit Diagram Amplifier Circuit For Thermocouple Depending on the temperature range and the accuracy requirements of the application, it is often necessary to amplify the thermocouple signal. This tutorial teaches the basics on using thermocouple and thermocouple amplifier. The amplifier should have enough gain to cover the required temperature range of the thermocouple. When the thermocouple will be. This is a very simple sensor to use,. Amplifier Circuit For Thermocouple.
From www.sunrom.com
Analog Output KType Thermocouple Amplifier [1128] Sunrom Electronics Amplifier Circuit For Thermocouple Depending on the temperature range and the accuracy requirements of the application, it is often necessary to amplify the thermocouple signal. This tutorial teaches the basics on using thermocouple and thermocouple amplifier. The amplifier should have enough gain to cover the required temperature range of the thermocouple. These parts can amplify, offset, level shift, and compensate for thermocouple information to. Amplifier Circuit For Thermocouple.
From www.youtube.com
AD8497 Amplificateur pour Thermocouple Thermocouple amplifiers with Amplifier Circuit For Thermocouple This tutorial teaches the basics on using thermocouple and thermocouple amplifier. The amplifier should have enough gain to cover the required temperature range of the thermocouple. Depending on the temperature range and the accuracy requirements of the application, it is often necessary to amplify the thermocouple signal. When the thermocouple will be. These parts can amplify, offset, level shift, and. Amplifier Circuit For Thermocouple.
From www.circuitdiagram.co
Thermocouple Circuit Using Op Amp Circuit Diagram Amplifier Circuit For Thermocouple When the thermocouple will be. This is a very simple sensor to use, and if your microcontroller has analog input capability, you'll be ready to go. Depending on the temperature range and the accuracy requirements of the application, it is often necessary to amplify the thermocouple signal. This tutorial teaches the basics on using thermocouple and thermocouple amplifier. The amplifier. Amplifier Circuit For Thermocouple.
From www.researchgate.net
5 Circuit diagram of thermocouple amplifier board Download Amplifier Circuit For Thermocouple These parts can amplify, offset, level shift, and compensate for thermocouple information to interface directly to a/d stages of an embedded. This tutorial teaches the basics on using thermocouple and thermocouple amplifier. When the thermocouple will be. Depending on the temperature range and the accuracy requirements of the application, it is often necessary to amplify the thermocouple signal. This is. Amplifier Circuit For Thermocouple.
From www.makerguides.com
Arduino UNO And MAX31855 Thermocouple Amplifier Amplifier Circuit For Thermocouple Depending on the temperature range and the accuracy requirements of the application, it is often necessary to amplify the thermocouple signal. This is a very simple sensor to use, and if your microcontroller has analog input capability, you'll be ready to go. This tutorial teaches the basics on using thermocouple and thermocouple amplifier. These parts can amplify, offset, level shift,. Amplifier Circuit For Thermocouple.
From www.electronics-circuits.com
Thermocouple Amplifier Standard delabs Schematics Electronic Circuits Amplifier Circuit For Thermocouple These parts can amplify, offset, level shift, and compensate for thermocouple information to interface directly to a/d stages of an embedded. This is a very simple sensor to use, and if your microcontroller has analog input capability, you'll be ready to go. Depending on the temperature range and the accuracy requirements of the application, it is often necessary to amplify. Amplifier Circuit For Thermocouple.
From hackaday.com
How To Build A Thermocouple Amplifier Hackaday Amplifier Circuit For Thermocouple These parts can amplify, offset, level shift, and compensate for thermocouple information to interface directly to a/d stages of an embedded. Depending on the temperature range and the accuracy requirements of the application, it is often necessary to amplify the thermocouple signal. This tutorial teaches the basics on using thermocouple and thermocouple amplifier. This is a very simple sensor to. Amplifier Circuit For Thermocouple.
From hackaday.com
How To Build A Thermocouple Amplifier Hackaday Amplifier Circuit For Thermocouple These parts can amplify, offset, level shift, and compensate for thermocouple information to interface directly to a/d stages of an embedded. When the thermocouple will be. This is a very simple sensor to use, and if your microcontroller has analog input capability, you'll be ready to go. This tutorial teaches the basics on using thermocouple and thermocouple amplifier. Depending on. Amplifier Circuit For Thermocouple.
From www.re-innovation.co.uk
Thermocouple Amplifier Renewable Energy Innovation Amplifier Circuit For Thermocouple The amplifier should have enough gain to cover the required temperature range of the thermocouple. This is a very simple sensor to use, and if your microcontroller has analog input capability, you'll be ready to go. Depending on the temperature range and the accuracy requirements of the application, it is often necessary to amplify the thermocouple signal. These parts can. Amplifier Circuit For Thermocouple.
From www.electronics-lab.com
Precision Thermocouple Amplifier (Thermocouple to Digital Converter Amplifier Circuit For Thermocouple This tutorial teaches the basics on using thermocouple and thermocouple amplifier. The amplifier should have enough gain to cover the required temperature range of the thermocouple. These parts can amplify, offset, level shift, and compensate for thermocouple information to interface directly to a/d stages of an embedded. This is a very simple sensor to use, and if your microcontroller has. Amplifier Circuit For Thermocouple.
From blog.thelifeofkenneth.com
K Thermocouple Amplifier Amplifier Circuit For Thermocouple Depending on the temperature range and the accuracy requirements of the application, it is often necessary to amplify the thermocouple signal. This tutorial teaches the basics on using thermocouple and thermocouple amplifier. These parts can amplify, offset, level shift, and compensate for thermocouple information to interface directly to a/d stages of an embedded. This is a very simple sensor to. Amplifier Circuit For Thermocouple.
From electronics.stackexchange.com
grounding Thermocouple + Instrumentation amplifier. Does it make Amplifier Circuit For Thermocouple The amplifier should have enough gain to cover the required temperature range of the thermocouple. Depending on the temperature range and the accuracy requirements of the application, it is often necessary to amplify the thermocouple signal. This is a very simple sensor to use, and if your microcontroller has analog input capability, you'll be ready to go. This tutorial teaches. Amplifier Circuit For Thermocouple.