High Protein Levels In Cancer Patients . Read more about guidelines for high protein food during cancer treatment, such as daily allowances by weight, and examples of high protein food. Amyloidosis (buildup of abnormal proteins in your organs) dehydration (when the body doesn't. Protein is an important building block for our bodies because it helps build tissue and muscle mass. Dietary protein has often been associated with cancers of the breast, endometrium, prostate, colorectum, pancreas, and kidney. But cancer treatment side effects. Learn why cancer patients often need to add plenty of protein to their diets and how to do so, even with dietary restrictions or taste changes. High protein in blood (hyperproteinemia) means you have abnormally high levels of protein in your blood plasma. What does the research say? Possible causes of high blood protein include:
from www.ualberta.ca
Amyloidosis (buildup of abnormal proteins in your organs) dehydration (when the body doesn't. But cancer treatment side effects. Read more about guidelines for high protein food during cancer treatment, such as daily allowances by weight, and examples of high protein food. Protein is an important building block for our bodies because it helps build tissue and muscle mass. High protein in blood (hyperproteinemia) means you have abnormally high levels of protein in your blood plasma. Possible causes of high blood protein include: Dietary protein has often been associated with cancers of the breast, endometrium, prostate, colorectum, pancreas, and kidney. What does the research say? Learn why cancer patients often need to add plenty of protein to their diets and how to do so, even with dietary restrictions or taste changes.
Animalbased protein for people being treated for cancer Folio
High Protein Levels In Cancer Patients Protein is an important building block for our bodies because it helps build tissue and muscle mass. Learn why cancer patients often need to add plenty of protein to their diets and how to do so, even with dietary restrictions or taste changes. Protein is an important building block for our bodies because it helps build tissue and muscle mass. Amyloidosis (buildup of abnormal proteins in your organs) dehydration (when the body doesn't. Dietary protein has often been associated with cancers of the breast, endometrium, prostate, colorectum, pancreas, and kidney. Possible causes of high blood protein include: High protein in blood (hyperproteinemia) means you have abnormally high levels of protein in your blood plasma. Read more about guidelines for high protein food during cancer treatment, such as daily allowances by weight, and examples of high protein food. But cancer treatment side effects. What does the research say?
From www.verywellhealth.com
Cancer Diet Before, During, and After Treatment High Protein Levels In Cancer Patients Learn why cancer patients often need to add plenty of protein to their diets and how to do so, even with dietary restrictions or taste changes. Dietary protein has often been associated with cancers of the breast, endometrium, prostate, colorectum, pancreas, and kidney. Protein is an important building block for our bodies because it helps build tissue and muscle mass.. High Protein Levels In Cancer Patients.
From www.youtube.com
Best Foods for Cancer Patients YouTube High Protein Levels In Cancer Patients Possible causes of high blood protein include: What does the research say? High protein in blood (hyperproteinemia) means you have abnormally high levels of protein in your blood plasma. Learn why cancer patients often need to add plenty of protein to their diets and how to do so, even with dietary restrictions or taste changes. Read more about guidelines for. High Protein Levels In Cancer Patients.
From www.ualberta.ca
Animalbased protein for people being treated for cancer Folio High Protein Levels In Cancer Patients Read more about guidelines for high protein food during cancer treatment, such as daily allowances by weight, and examples of high protein food. Possible causes of high blood protein include: Dietary protein has often been associated with cancers of the breast, endometrium, prostate, colorectum, pancreas, and kidney. Learn why cancer patients often need to add plenty of protein to their. High Protein Levels In Cancer Patients.
From www.nanowerk.com
New database maps proteins that could predict cancer High Protein Levels In Cancer Patients Possible causes of high blood protein include: Read more about guidelines for high protein food during cancer treatment, such as daily allowances by weight, and examples of high protein food. Amyloidosis (buildup of abnormal proteins in your organs) dehydration (when the body doesn't. But cancer treatment side effects. What does the research say? Learn why cancer patients often need to. High Protein Levels In Cancer Patients.
From www.researchgate.net
Differentially present proteins in blood of patients with cancer vs.... Download Scientific High Protein Levels In Cancer Patients High protein in blood (hyperproteinemia) means you have abnormally high levels of protein in your blood plasma. Read more about guidelines for high protein food during cancer treatment, such as daily allowances by weight, and examples of high protein food. Learn why cancer patients often need to add plenty of protein to their diets and how to do so, even. High Protein Levels In Cancer Patients.
From www.youtube.com
What is the best source of protein from a biological perspective? YouTube High Protein Levels In Cancer Patients Protein is an important building block for our bodies because it helps build tissue and muscle mass. Dietary protein has often been associated with cancers of the breast, endometrium, prostate, colorectum, pancreas, and kidney. High protein in blood (hyperproteinemia) means you have abnormally high levels of protein in your blood plasma. Learn why cancer patients often need to add plenty. High Protein Levels In Cancer Patients.
From www.pinterest.com
The Importance of Protein for Cancer Patients The Essential Health Blog Cancer fighting High Protein Levels In Cancer Patients High protein in blood (hyperproteinemia) means you have abnormally high levels of protein in your blood plasma. Protein is an important building block for our bodies because it helps build tissue and muscle mass. But cancer treatment side effects. Learn why cancer patients often need to add plenty of protein to their diets and how to do so, even with. High Protein Levels In Cancer Patients.
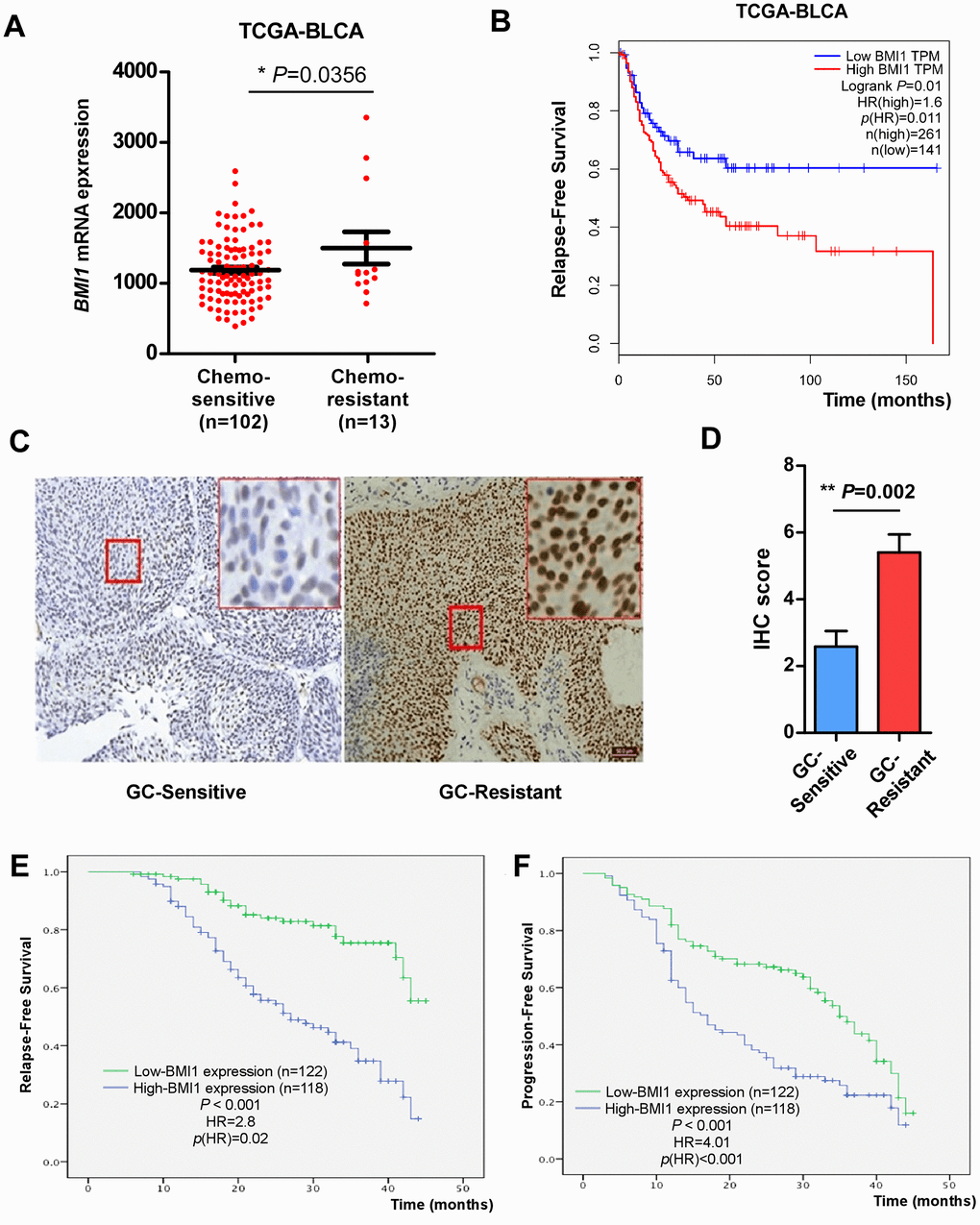
From www.aging-us.com
BMI1 activates Pglycoprotein via transcription repression of miR36823p and enhances High Protein Levels In Cancer Patients Learn why cancer patients often need to add plenty of protein to their diets and how to do so, even with dietary restrictions or taste changes. Protein is an important building block for our bodies because it helps build tissue and muscle mass. Amyloidosis (buildup of abnormal proteins in your organs) dehydration (when the body doesn't. Read more about guidelines. High Protein Levels In Cancer Patients.
From www.hopkinsmedicine.org
Nutrition During Lung Cancer Treatment Infographic Johns Hopkins Medicine High Protein Levels In Cancer Patients Amyloidosis (buildup of abnormal proteins in your organs) dehydration (when the body doesn't. Learn why cancer patients often need to add plenty of protein to their diets and how to do so, even with dietary restrictions or taste changes. Possible causes of high blood protein include: Protein is an important building block for our bodies because it helps build tissue. High Protein Levels In Cancer Patients.
From klamybndv.blob.core.windows.net
High Protein In Blood Solutions at Toby Trainer blog High Protein Levels In Cancer Patients But cancer treatment side effects. Possible causes of high blood protein include: Amyloidosis (buildup of abnormal proteins in your organs) dehydration (when the body doesn't. High protein in blood (hyperproteinemia) means you have abnormally high levels of protein in your blood plasma. Read more about guidelines for high protein food during cancer treatment, such as daily allowances by weight, and. High Protein Levels In Cancer Patients.
From www.researchgate.net
Rad51C protein levels are elevated in cancer cells. A. Representative... Download Scientific High Protein Levels In Cancer Patients Possible causes of high blood protein include: Dietary protein has often been associated with cancers of the breast, endometrium, prostate, colorectum, pancreas, and kidney. Read more about guidelines for high protein food during cancer treatment, such as daily allowances by weight, and examples of high protein food. But cancer treatment side effects. High protein in blood (hyperproteinemia) means you have. High Protein Levels In Cancer Patients.
From www.researchgate.net
The mrna and protein levels of ZnF433 were elevated in prostate cancer... Download Scientific High Protein Levels In Cancer Patients But cancer treatment side effects. Amyloidosis (buildup of abnormal proteins in your organs) dehydration (when the body doesn't. What does the research say? Dietary protein has often been associated with cancers of the breast, endometrium, prostate, colorectum, pancreas, and kidney. Read more about guidelines for high protein food during cancer treatment, such as daily allowances by weight, and examples of. High Protein Levels In Cancer Patients.
From peoplebeatingcancer.org
Organic Protein for Cancer Nutrition Therapy PeopleBeatingCancer High Protein Levels In Cancer Patients Possible causes of high blood protein include: But cancer treatment side effects. High protein in blood (hyperproteinemia) means you have abnormally high levels of protein in your blood plasma. Amyloidosis (buildup of abnormal proteins in your organs) dehydration (when the body doesn't. Read more about guidelines for high protein food during cancer treatment, such as daily allowances by weight, and. High Protein Levels In Cancer Patients.
From www.wsj.com
For Cancer Patients, ReadytoEat, HighProtein Meals High Protein Levels In Cancer Patients Dietary protein has often been associated with cancers of the breast, endometrium, prostate, colorectum, pancreas, and kidney. Amyloidosis (buildup of abnormal proteins in your organs) dehydration (when the body doesn't. Read more about guidelines for high protein food during cancer treatment, such as daily allowances by weight, and examples of high protein food. Learn why cancer patients often need to. High Protein Levels In Cancer Patients.
From www.researchgate.net
KLF16 protein levels are elevated in human breast cancer specimens. (A)... Download Scientific High Protein Levels In Cancer Patients Amyloidosis (buildup of abnormal proteins in your organs) dehydration (when the body doesn't. Dietary protein has often been associated with cancers of the breast, endometrium, prostate, colorectum, pancreas, and kidney. High protein in blood (hyperproteinemia) means you have abnormally high levels of protein in your blood plasma. Protein is an important building block for our bodies because it helps build. High Protein Levels In Cancer Patients.
From sciencemission.com
A protein interaction landscape of breast cancer Science Mission High Protein Levels In Cancer Patients But cancer treatment side effects. Dietary protein has often been associated with cancers of the breast, endometrium, prostate, colorectum, pancreas, and kidney. Possible causes of high blood protein include: Amyloidosis (buildup of abnormal proteins in your organs) dehydration (when the body doesn't. What does the research say? High protein in blood (hyperproteinemia) means you have abnormally high levels of protein. High Protein Levels In Cancer Patients.
From cancer.osu.edu
The Importance of Protein for Cancer Patients High Protein Levels In Cancer Patients What does the research say? Protein is an important building block for our bodies because it helps build tissue and muscle mass. Learn why cancer patients often need to add plenty of protein to their diets and how to do so, even with dietary restrictions or taste changes. High protein in blood (hyperproteinemia) means you have abnormally high levels of. High Protein Levels In Cancer Patients.
From www.researchgate.net
CSF protein levels in all patients before and after transplantation Download Scientific Diagram High Protein Levels In Cancer Patients Amyloidosis (buildup of abnormal proteins in your organs) dehydration (when the body doesn't. Read more about guidelines for high protein food during cancer treatment, such as daily allowances by weight, and examples of high protein food. What does the research say? High protein in blood (hyperproteinemia) means you have abnormally high levels of protein in your blood plasma. Dietary protein. High Protein Levels In Cancer Patients.
From www.youtube.com
Protein diet Proteinrich food items for cancer patient cancerfax protein proteindiet YouTube High Protein Levels In Cancer Patients What does the research say? Amyloidosis (buildup of abnormal proteins in your organs) dehydration (when the body doesn't. Read more about guidelines for high protein food during cancer treatment, such as daily allowances by weight, and examples of high protein food. Possible causes of high blood protein include: Protein is an important building block for our bodies because it helps. High Protein Levels In Cancer Patients.
From atonce.com
Best High Protein Foods for Cancer Patients 2024 AtOnce High Protein Levels In Cancer Patients But cancer treatment side effects. Dietary protein has often been associated with cancers of the breast, endometrium, prostate, colorectum, pancreas, and kidney. Read more about guidelines for high protein food during cancer treatment, such as daily allowances by weight, and examples of high protein food. Amyloidosis (buildup of abnormal proteins in your organs) dehydration (when the body doesn't. Protein is. High Protein Levels In Cancer Patients.
From news.cancerconnect.com
An Oncologist Explains "Routine" Blood Tests Performed in Cancer Patients. CancerConnect High Protein Levels In Cancer Patients Amyloidosis (buildup of abnormal proteins in your organs) dehydration (when the body doesn't. Read more about guidelines for high protein food during cancer treatment, such as daily allowances by weight, and examples of high protein food. But cancer treatment side effects. Dietary protein has often been associated with cancers of the breast, endometrium, prostate, colorectum, pancreas, and kidney. High protein. High Protein Levels In Cancer Patients.
From www.researchgate.net
CENPI mRNA and protein levels are elevated in ER+ breast cancer. (A)... Download Scientific High Protein Levels In Cancer Patients Read more about guidelines for high protein food during cancer treatment, such as daily allowances by weight, and examples of high protein food. Amyloidosis (buildup of abnormal proteins in your organs) dehydration (when the body doesn't. Possible causes of high blood protein include: What does the research say? High protein in blood (hyperproteinemia) means you have abnormally high levels of. High Protein Levels In Cancer Patients.
From everythingpantry.com
10 Best High Protein Shakes For Cancer Patient Review And Everything Pantry High Protein Levels In Cancer Patients Dietary protein has often been associated with cancers of the breast, endometrium, prostate, colorectum, pancreas, and kidney. Possible causes of high blood protein include: Read more about guidelines for high protein food during cancer treatment, such as daily allowances by weight, and examples of high protein food. Amyloidosis (buildup of abnormal proteins in your organs) dehydration (when the body doesn't.. High Protein Levels In Cancer Patients.
From halza.com
CReactive Protein Halza High Protein Levels In Cancer Patients But cancer treatment side effects. Learn why cancer patients often need to add plenty of protein to their diets and how to do so, even with dietary restrictions or taste changes. Possible causes of high blood protein include: High protein in blood (hyperproteinemia) means you have abnormally high levels of protein in your blood plasma. Protein is an important building. High Protein Levels In Cancer Patients.
From makelifeeasier123.blogspot.com
Make Life Easier The Best Foods for Cancer Patients High Protein Levels In Cancer Patients Protein is an important building block for our bodies because it helps build tissue and muscle mass. But cancer treatment side effects. Amyloidosis (buildup of abnormal proteins in your organs) dehydration (when the body doesn't. Possible causes of high blood protein include: High protein in blood (hyperproteinemia) means you have abnormally high levels of protein in your blood plasma. Learn. High Protein Levels In Cancer Patients.
From www.verywellhealth.com
CReactive Protein (CRP) Test Uses and Results High Protein Levels In Cancer Patients Read more about guidelines for high protein food during cancer treatment, such as daily allowances by weight, and examples of high protein food. Amyloidosis (buildup of abnormal proteins in your organs) dehydration (when the body doesn't. Protein is an important building block for our bodies because it helps build tissue and muscle mass. Learn why cancer patients often need to. High Protein Levels In Cancer Patients.
From www.researchgate.net
(A) Bar chart depicting proteins with quadruplicate elevated levels... Download Scientific High Protein Levels In Cancer Patients But cancer treatment side effects. High protein in blood (hyperproteinemia) means you have abnormally high levels of protein in your blood plasma. Possible causes of high blood protein include: Protein is an important building block for our bodies because it helps build tissue and muscle mass. Learn why cancer patients often need to add plenty of protein to their diets. High Protein Levels In Cancer Patients.
From breastcancer-news.com
Levels of Protein, MCJ, May Predict Chemo Resistance and Relapse Risk in Breast Cancer Patients High Protein Levels In Cancer Patients Learn why cancer patients often need to add plenty of protein to their diets and how to do so, even with dietary restrictions or taste changes. Read more about guidelines for high protein food during cancer treatment, such as daily allowances by weight, and examples of high protein food. What does the research say? Dietary protein has often been associated. High Protein Levels In Cancer Patients.
From ninkatec.com
Diet & Nutrition Tips For Cancer Patients Ninkatec High Protein Levels In Cancer Patients Possible causes of high blood protein include: But cancer treatment side effects. What does the research say? Amyloidosis (buildup of abnormal proteins in your organs) dehydration (when the body doesn't. Protein is an important building block for our bodies because it helps build tissue and muscle mass. Read more about guidelines for high protein food during cancer treatment, such as. High Protein Levels In Cancer Patients.
From onco.com
7 Day Diet Meal Plan For Cancer Patient Cancer Diet Plan High Protein Levels In Cancer Patients Protein is an important building block for our bodies because it helps build tissue and muscle mass. What does the research say? But cancer treatment side effects. Possible causes of high blood protein include: Amyloidosis (buildup of abnormal proteins in your organs) dehydration (when the body doesn't. Learn why cancer patients often need to add plenty of protein to their. High Protein Levels In Cancer Patients.
From www.cfp.ca
Causes and of markedly elevated Creactive protein levels The College of Family High Protein Levels In Cancer Patients Learn why cancer patients often need to add plenty of protein to their diets and how to do so, even with dietary restrictions or taste changes. What does the research say? Possible causes of high blood protein include: Amyloidosis (buildup of abnormal proteins in your organs) dehydration (when the body doesn't. Read more about guidelines for high protein food during. High Protein Levels In Cancer Patients.
From www.frontiersin.org
Frontiers Elevation of circulating TNF receptor 2 in cancer A systematic metaanalysis for High Protein Levels In Cancer Patients What does the research say? But cancer treatment side effects. Protein is an important building block for our bodies because it helps build tissue and muscle mass. Dietary protein has often been associated with cancers of the breast, endometrium, prostate, colorectum, pancreas, and kidney. Read more about guidelines for high protein food during cancer treatment, such as daily allowances by. High Protein Levels In Cancer Patients.
From www.lybrate.com
Diet Chart For High protein Patient, High Protein Diet chart Lybrate. High Protein Levels In Cancer Patients Read more about guidelines for high protein food during cancer treatment, such as daily allowances by weight, and examples of high protein food. Protein is an important building block for our bodies because it helps build tissue and muscle mass. Amyloidosis (buildup of abnormal proteins in your organs) dehydration (when the body doesn't. High protein in blood (hyperproteinemia) means you. High Protein Levels In Cancer Patients.
From www.cfp.ca
Causes and of markedly elevated Creactive protein levels The College of Family High Protein Levels In Cancer Patients What does the research say? Possible causes of high blood protein include: Read more about guidelines for high protein food during cancer treatment, such as daily allowances by weight, and examples of high protein food. Learn why cancer patients often need to add plenty of protein to their diets and how to do so, even with dietary restrictions or taste. High Protein Levels In Cancer Patients.
From www.researchgate.net
Bcl2 protein levels are elevated in breast cancer patients with... Download Scientific Diagram High Protein Levels In Cancer Patients Dietary protein has often been associated with cancers of the breast, endometrium, prostate, colorectum, pancreas, and kidney. Amyloidosis (buildup of abnormal proteins in your organs) dehydration (when the body doesn't. Read more about guidelines for high protein food during cancer treatment, such as daily allowances by weight, and examples of high protein food. Protein is an important building block for. High Protein Levels In Cancer Patients.