Sunset Com Customer Service . Sunset is the leading western lifestyle brand. Buy a subscription to get the best travel, food, home, and garden advice delivered bimonthly. Log in to your account to: You can call sunset using the customer service number provided above next to the sunset magazine cover. Log in to your account to: We deliver travel ideas, home design and gardening inspiration, and recipes that celebrate the west. Sunset magazine has been defining life in the west since 1898. For problems with you subscription we provide the customer service information for the publisher's. Most calls are answered monday through friday between 8 am and 5 pm est. Sunset print + digital includes both the print and digital versions of sunset magazine. Sunset offers a range of topical newsletters focused on inspiring home ideas, travel tips, gardening ideas, recipes, and more. Sunset magazine publisher contact information.
from sunsetspasaz.com
Buy a subscription to get the best travel, food, home, and garden advice delivered bimonthly. Sunset magazine publisher contact information. Log in to your account to: Most calls are answered monday through friday between 8 am and 5 pm est. For problems with you subscription we provide the customer service information for the publisher's. Log in to your account to: You can call sunset using the customer service number provided above next to the sunset magazine cover. Sunset is the leading western lifestyle brand. We deliver travel ideas, home design and gardening inspiration, and recipes that celebrate the west. Sunset print + digital includes both the print and digital versions of sunset magazine.
Sunset Spas in Glendale Hot Tubs, Swim Spas & More
Sunset Com Customer Service For problems with you subscription we provide the customer service information for the publisher's. For problems with you subscription we provide the customer service information for the publisher's. You can call sunset using the customer service number provided above next to the sunset magazine cover. Sunset magazine publisher contact information. Sunset offers a range of topical newsletters focused on inspiring home ideas, travel tips, gardening ideas, recipes, and more. Most calls are answered monday through friday between 8 am and 5 pm est. Log in to your account to: Sunset print + digital includes both the print and digital versions of sunset magazine. Sunset is the leading western lifestyle brand. Sunset magazine has been defining life in the west since 1898. Buy a subscription to get the best travel, food, home, and garden advice delivered bimonthly. We deliver travel ideas, home design and gardening inspiration, and recipes that celebrate the west. Log in to your account to:
From www.reddit.com
👉 Sunset City Customer Review 🍄 Thank you for supporting us and we will Sunset Com Customer Service Sunset magazine has been defining life in the west since 1898. Buy a subscription to get the best travel, food, home, and garden advice delivered bimonthly. Log in to your account to: We deliver travel ideas, home design and gardening inspiration, and recipes that celebrate the west. Sunset print + digital includes both the print and digital versions of sunset. Sunset Com Customer Service.
From www.pinterest.com
Customer onboarding is one of your most important hires. Here’s how to Sunset Com Customer Service Sunset is the leading western lifestyle brand. Sunset offers a range of topical newsletters focused on inspiring home ideas, travel tips, gardening ideas, recipes, and more. You can call sunset using the customer service number provided above next to the sunset magazine cover. For problems with you subscription we provide the customer service information for the publisher's. Sunset magazine has. Sunset Com Customer Service.
From www.sunsetprinters.com
CUSTOMER SUPPORT Sunset Printing Sunset Com Customer Service We deliver travel ideas, home design and gardening inspiration, and recipes that celebrate the west. Sunset print + digital includes both the print and digital versions of sunset magazine. You can call sunset using the customer service number provided above next to the sunset magazine cover. Sunset is the leading western lifestyle brand. Most calls are answered monday through friday. Sunset Com Customer Service.
From picclick.co.uk
RAINBOW PROJECTOR PHOTOGRAPHY Animal USB Sunset Light MINI Lamp Cat Sunset Com Customer Service You can call sunset using the customer service number provided above next to the sunset magazine cover. Sunset is the leading western lifestyle brand. Sunset magazine publisher contact information. For problems with you subscription we provide the customer service information for the publisher's. We deliver travel ideas, home design and gardening inspiration, and recipes that celebrate the west. Buy a. Sunset Com Customer Service.
From www.lokerbali.id
Lowongan Kerja Sebagai Cashier untuk Sunset Eyerware Penempatan di Sunset Com Customer Service Sunset is the leading western lifestyle brand. Sunset magazine publisher contact information. Sunset offers a range of topical newsletters focused on inspiring home ideas, travel tips, gardening ideas, recipes, and more. Log in to your account to: We deliver travel ideas, home design and gardening inspiration, and recipes that celebrate the west. Buy a subscription to get the best travel,. Sunset Com Customer Service.
From travel-buddies.com
Naples Sunset Cruise Travel Buddies Sunset Com Customer Service Most calls are answered monday through friday between 8 am and 5 pm est. Sunset offers a range of topical newsletters focused on inspiring home ideas, travel tips, gardening ideas, recipes, and more. Sunset magazine publisher contact information. For problems with you subscription we provide the customer service information for the publisher's. Sunset is the leading western lifestyle brand. Log. Sunset Com Customer Service.
From sunsetcorp.com.do
Contáctanos Sunset Co Sunset Com Customer Service You can call sunset using the customer service number provided above next to the sunset magazine cover. Buy a subscription to get the best travel, food, home, and garden advice delivered bimonthly. Log in to your account to: Sunset is the leading western lifestyle brand. Sunset print + digital includes both the print and digital versions of sunset magazine. Sunset. Sunset Com Customer Service.
From www.sunsetmarts.com
Homepage Sunset Com Customer Service Log in to your account to: Sunset magazine publisher contact information. Buy a subscription to get the best travel, food, home, and garden advice delivered bimonthly. Sunset offers a range of topical newsletters focused on inspiring home ideas, travel tips, gardening ideas, recipes, and more. For problems with you subscription we provide the customer service information for the publisher's. You. Sunset Com Customer Service.
From www.sunset.com
The Forest Service Is Catastrophically Slashing its Workforce Sunset Com Customer Service You can call sunset using the customer service number provided above next to the sunset magazine cover. Sunset offers a range of topical newsletters focused on inspiring home ideas, travel tips, gardening ideas, recipes, and more. Sunset is the leading western lifestyle brand. We deliver travel ideas, home design and gardening inspiration, and recipes that celebrate the west. Log in. Sunset Com Customer Service.
From www.amazon.com
Romantic Tropical Sunset Heart Beach Tree Scene Palm Ocean Sunset Com Customer Service We deliver travel ideas, home design and gardening inspiration, and recipes that celebrate the west. Sunset offers a range of topical newsletters focused on inspiring home ideas, travel tips, gardening ideas, recipes, and more. Most calls are answered monday through friday between 8 am and 5 pm est. Sunset magazine publisher contact information. Sunset print + digital includes both the. Sunset Com Customer Service.
From travel-buddies.com
Lanzarote DolphinWatching Sunset Cruise With Transfers Travel Buddies Sunset Com Customer Service We deliver travel ideas, home design and gardening inspiration, and recipes that celebrate the west. Sunset print + digital includes both the print and digital versions of sunset magazine. Sunset offers a range of topical newsletters focused on inspiring home ideas, travel tips, gardening ideas, recipes, and more. Sunset magazine publisher contact information. Log in to your account to: Buy. Sunset Com Customer Service.
From www.fenstermaker.com
Customer Service Fenstermaker Sunset Com Customer Service Most calls are answered monday through friday between 8 am and 5 pm est. Sunset magazine publisher contact information. We deliver travel ideas, home design and gardening inspiration, and recipes that celebrate the west. Log in to your account to: You can call sunset using the customer service number provided above next to the sunset magazine cover. Sunset is the. Sunset Com Customer Service.
From sunsetspasaz.com
Sunset Spas in Glendale Hot Tubs, Swim Spas & More Sunset Com Customer Service Log in to your account to: Most calls are answered monday through friday between 8 am and 5 pm est. Sunset offers a range of topical newsletters focused on inspiring home ideas, travel tips, gardening ideas, recipes, and more. Buy a subscription to get the best travel, food, home, and garden advice delivered bimonthly. Sunset print + digital includes both. Sunset Com Customer Service.
From picclick.co.uk
SUNSET LAMP,RGB SUNSET Light, 360° Rotation Sunset Lamp Projector with Sunset Com Customer Service Sunset magazine publisher contact information. Sunset print + digital includes both the print and digital versions of sunset magazine. Sunset offers a range of topical newsletters focused on inspiring home ideas, travel tips, gardening ideas, recipes, and more. Log in to your account to: Sunset magazine has been defining life in the west since 1898. Log in to your account. Sunset Com Customer Service.
From www.carousell.sg
Crybaby Sunset Concert, Hobbies & Toys, Toys & Games on Carousell Sunset Com Customer Service Log in to your account to: Sunset magazine publisher contact information. Log in to your account to: You can call sunset using the customer service number provided above next to the sunset magazine cover. Sunset offers a range of topical newsletters focused on inspiring home ideas, travel tips, gardening ideas, recipes, and more. Sunset magazine has been defining life in. Sunset Com Customer Service.
From www.bareinternational.sg
THE 15 MOST IMPORTANT CUSTOMER SERVICE SKILLS BARE International Sunset Com Customer Service Sunset magazine has been defining life in the west since 1898. Log in to your account to: Sunset is the leading western lifestyle brand. You can call sunset using the customer service number provided above next to the sunset magazine cover. We deliver travel ideas, home design and gardening inspiration, and recipes that celebrate the west. Buy a subscription to. Sunset Com Customer Service.
From www.sunsetcompanyllc.com
About Sunset Company Sunset Company Sunset Com Customer Service Sunset print + digital includes both the print and digital versions of sunset magazine. Sunset magazine has been defining life in the west since 1898. Buy a subscription to get the best travel, food, home, and garden advice delivered bimonthly. Log in to your account to: We deliver travel ideas, home design and gardening inspiration, and recipes that celebrate the. Sunset Com Customer Service.
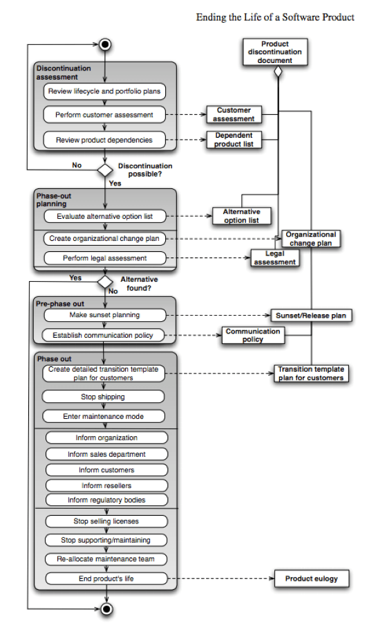
From worthwhile.com
Worthwhile Sunset Software Replacement ROI Calculation Sunset Com Customer Service We deliver travel ideas, home design and gardening inspiration, and recipes that celebrate the west. Sunset magazine has been defining life in the west since 1898. Sunset magazine publisher contact information. You can call sunset using the customer service number provided above next to the sunset magazine cover. Buy a subscription to get the best travel, food, home, and garden. Sunset Com Customer Service.
From www.tiktok.com
Sunset Coffee Lover in Batroun TikTok Sunset Com Customer Service Log in to your account to: Sunset magazine publisher contact information. For problems with you subscription we provide the customer service information for the publisher's. Sunset print + digital includes both the print and digital versions of sunset magazine. Sunset is the leading western lifestyle brand. We deliver travel ideas, home design and gardening inspiration, and recipes that celebrate the. Sunset Com Customer Service.
From www.lokerbali.id
Lowongan Kerja Sebagai Cashier untuk Sunset Eyewear Penempatan di Sunset Com Customer Service Sunset magazine has been defining life in the west since 1898. Sunset print + digital includes both the print and digital versions of sunset magazine. Log in to your account to: You can call sunset using the customer service number provided above next to the sunset magazine cover. Sunset magazine publisher contact information. For problems with you subscription we provide. Sunset Com Customer Service.
From www.ruralking.com
Jeep Men's \"Sunset Grille\" Hoodie, Dark Heather 3713 Rural King Sunset Com Customer Service Sunset is the leading western lifestyle brand. Sunset offers a range of topical newsletters focused on inspiring home ideas, travel tips, gardening ideas, recipes, and more. For problems with you subscription we provide the customer service information for the publisher's. Sunset print + digital includes both the print and digital versions of sunset magazine. Sunset magazine has been defining life. Sunset Com Customer Service.
From wallpapers.com
Download Skyrim iPhone Red Sunset Wallpaper Sunset Com Customer Service For problems with you subscription we provide the customer service information for the publisher's. Most calls are answered monday through friday between 8 am and 5 pm est. Sunset is the leading western lifestyle brand. Sunset magazine publisher contact information. We deliver travel ideas, home design and gardening inspiration, and recipes that celebrate the west. Log in to your account. Sunset Com Customer Service.
From www.pngegg.com
Sunset Wholesale West Logo Customer, hi res, text, service png PNGEgg Sunset Com Customer Service Sunset magazine has been defining life in the west since 1898. Sunset offers a range of topical newsletters focused on inspiring home ideas, travel tips, gardening ideas, recipes, and more. Sunset print + digital includes both the print and digital versions of sunset magazine. Buy a subscription to get the best travel, food, home, and garden advice delivered bimonthly. Log. Sunset Com Customer Service.
From www.alamy.com
Sunset service Stock Photo Alamy Sunset Com Customer Service Most calls are answered monday through friday between 8 am and 5 pm est. Sunset magazine publisher contact information. For problems with you subscription we provide the customer service information for the publisher's. Sunset offers a range of topical newsletters focused on inspiring home ideas, travel tips, gardening ideas, recipes, and more. Sunset print + digital includes both the print. Sunset Com Customer Service.
From www.dreamstime.com
Business Contact Us and Customer Service Concept, 3D Rendering Stock Sunset Com Customer Service You can call sunset using the customer service number provided above next to the sunset magazine cover. Sunset is the leading western lifestyle brand. Buy a subscription to get the best travel, food, home, and garden advice delivered bimonthly. Sunset offers a range of topical newsletters focused on inspiring home ideas, travel tips, gardening ideas, recipes, and more. Log in. Sunset Com Customer Service.
From picclick.co.uk
RAINBOW PROJECTOR PHOTOGRAPHY Animal USB Sunset Light MINI Lamp Cat Sunset Com Customer Service You can call sunset using the customer service number provided above next to the sunset magazine cover. Sunset magazine publisher contact information. For problems with you subscription we provide the customer service information for the publisher's. Sunset print + digital includes both the print and digital versions of sunset magazine. Sunset magazine has been defining life in the west since. Sunset Com Customer Service.
From picclick.co.uk
SUNSET PROJECTOR PROJECTION USB Atmosphere LED Desk Lamp Night Light Sunset Com Customer Service Sunset is the leading western lifestyle brand. Log in to your account to: Sunset magazine has been defining life in the west since 1898. Log in to your account to: We deliver travel ideas, home design and gardening inspiration, and recipes that celebrate the west. Most calls are answered monday through friday between 8 am and 5 pm est. You. Sunset Com Customer Service.
From www.amazon.com
Wine and Sunset by Sergio Lovett on Amazon Music Sunset Com Customer Service Sunset magazine publisher contact information. For problems with you subscription we provide the customer service information for the publisher's. Sunset print + digital includes both the print and digital versions of sunset magazine. Sunset is the leading western lifestyle brand. Log in to your account to: Buy a subscription to get the best travel, food, home, and garden advice delivered. Sunset Com Customer Service.
From travel-buddies.com
Floating Village and Tonlé Sap Sunset Tour Travel Buddies Sunset Com Customer Service We deliver travel ideas, home design and gardening inspiration, and recipes that celebrate the west. For problems with you subscription we provide the customer service information for the publisher's. You can call sunset using the customer service number provided above next to the sunset magazine cover. Most calls are answered monday through friday between 8 am and 5 pm est.. Sunset Com Customer Service.
From www.mysolutions.co.za
Sunset Services MySolutions Sunset Com Customer Service Sunset offers a range of topical newsletters focused on inspiring home ideas, travel tips, gardening ideas, recipes, and more. You can call sunset using the customer service number provided above next to the sunset magazine cover. Log in to your account to: Most calls are answered monday through friday between 8 am and 5 pm est. Sunset is the leading. Sunset Com Customer Service.
From www.dreamstime.com
Cell Tower at Sunset, Customer Service Station Stock Image Image of Sunset Com Customer Service Sunset magazine has been defining life in the west since 1898. Sunset is the leading western lifestyle brand. Sunset magazine publisher contact information. Log in to your account to: You can call sunset using the customer service number provided above next to the sunset magazine cover. Sunset print + digital includes both the print and digital versions of sunset magazine.. Sunset Com Customer Service.
From www.vecteezy.com
Help, Support, Customer, Service Wooden Signpost with Four Arrows Sunset Com Customer Service Sunset print + digital includes both the print and digital versions of sunset magazine. Sunset offers a range of topical newsletters focused on inspiring home ideas, travel tips, gardening ideas, recipes, and more. Sunset magazine publisher contact information. Log in to your account to: Most calls are answered monday through friday between 8 am and 5 pm est. We deliver. Sunset Com Customer Service.
From picclick.co.uk
SUNSET PROJECTOR PROJECTION USB Atmosphere LED Desk Lamp Night Light Sunset Com Customer Service Most calls are answered monday through friday between 8 am and 5 pm est. You can call sunset using the customer service number provided above next to the sunset magazine cover. For problems with you subscription we provide the customer service information for the publisher's. Sunset offers a range of topical newsletters focused on inspiring home ideas, travel tips, gardening. Sunset Com Customer Service.
From www.sunset.com
Make Your Own LaCroix and Practice Other Kitchen Magic with These Cool Sunset Com Customer Service Most calls are answered monday through friday between 8 am and 5 pm est. Sunset magazine has been defining life in the west since 1898. Sunset print + digital includes both the print and digital versions of sunset magazine. Sunset is the leading western lifestyle brand. Log in to your account to: We deliver travel ideas, home design and gardening. Sunset Com Customer Service.
From www.hottopic.com
The Texas Chainsaw Massacre Leatherface Sunset Scene TShirt Hot Topic Sunset Com Customer Service Log in to your account to: Sunset magazine publisher contact information. Sunset is the leading western lifestyle brand. Buy a subscription to get the best travel, food, home, and garden advice delivered bimonthly. Log in to your account to: You can call sunset using the customer service number provided above next to the sunset magazine cover. Sunset offers a range. Sunset Com Customer Service.