How Transistor Radio Works . how does a transistor radio work? transistors work primarily as switches and amplifiers. how do commercial transistor radios work? the equipment that sends out a radio wave is known as a transmitter; The first step in transistor radio functioning is the audio recording which involves. how transistor radios work let’s dive into how transistor radios turn sound into something you can hear. The radio wave sent by a transmitter whizzes through the.
from pulseplots.com
The radio wave sent by a transmitter whizzes through the. the equipment that sends out a radio wave is known as a transmitter; The first step in transistor radio functioning is the audio recording which involves. how transistor radios work let’s dive into how transistor radios turn sound into something you can hear. transistors work primarily as switches and amplifiers. how does a transistor radio work? how do commercial transistor radios work?
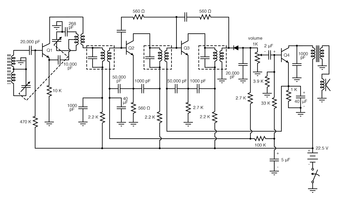
A Simple 7Transistor Radio Circuit Schematic
How Transistor Radio Works the equipment that sends out a radio wave is known as a transmitter; how transistor radios work let’s dive into how transistor radios turn sound into something you can hear. transistors work primarily as switches and amplifiers. The radio wave sent by a transmitter whizzes through the. how does a transistor radio work? the equipment that sends out a radio wave is known as a transmitter; how do commercial transistor radios work? The first step in transistor radio functioning is the audio recording which involves.
From wiringdiagramexamples.blogspot.com
Transistor Radio Schematic How Transistor Radio Works transistors work primarily as switches and amplifiers. The first step in transistor radio functioning is the audio recording which involves. how do commercial transistor radios work? the equipment that sends out a radio wave is known as a transmitter; The radio wave sent by a transmitter whizzes through the. how does a transistor radio work? . How Transistor Radio Works.
From wiringdiagramexamples.blogspot.com
Transistor Radio Schematic How Transistor Radio Works The first step in transistor radio functioning is the audio recording which involves. the equipment that sends out a radio wave is known as a transmitter; transistors work primarily as switches and amplifiers. how do commercial transistor radios work? The radio wave sent by a transmitter whizzes through the. how transistor radios work let’s dive into. How Transistor Radio Works.
From solarmuseum.org
RadioShack Transistor Radio Kit • Museum Of Solar Energy How Transistor Radio Works how transistor radios work let’s dive into how transistor radios turn sound into something you can hear. The radio wave sent by a transmitter whizzes through the. the equipment that sends out a radio wave is known as a transmitter; The first step in transistor radio functioning is the audio recording which involves. transistors work primarily as. How Transistor Radio Works.
From www.build-electronic-circuits.com
How Transistors Work (BJT and MOSFET) The Simple Explanation How Transistor Radio Works transistors work primarily as switches and amplifiers. The first step in transistor radio functioning is the audio recording which involves. how transistor radios work let’s dive into how transistor radios turn sound into something you can hear. the equipment that sends out a radio wave is known as a transmitter; how do commercial transistor radios work?. How Transistor Radio Works.
From userenginemanuela.z19.web.core.windows.net
7 Transistor Radio Circuit Diagram How Transistor Radio Works The radio wave sent by a transmitter whizzes through the. the equipment that sends out a radio wave is known as a transmitter; how transistor radios work let’s dive into how transistor radios turn sound into something you can hear. how does a transistor radio work? transistors work primarily as switches and amplifiers. The first step. How Transistor Radio Works.
From expenseeliminator.blogspot.com
Schematic Transistor Radio How Transistor Radio Works how do commercial transistor radios work? how transistor radios work let’s dive into how transistor radios turn sound into something you can hear. transistors work primarily as switches and amplifiers. The first step in transistor radio functioning is the audio recording which involves. the equipment that sends out a radio wave is known as a transmitter;. How Transistor Radio Works.
From www.nutsvolts.com
The Transistor Radio Nuts & Volts Magazine How Transistor Radio Works how transistor radios work let’s dive into how transistor radios turn sound into something you can hear. The radio wave sent by a transmitter whizzes through the. The first step in transistor radio functioning is the audio recording which involves. transistors work primarily as switches and amplifiers. how do commercial transistor radios work? how does a. How Transistor Radio Works.
From www.petervis.com
Two Transistor Radio 6V Option How Transistor Radio Works transistors work primarily as switches and amplifiers. The first step in transistor radio functioning is the audio recording which involves. how do commercial transistor radios work? The radio wave sent by a transmitter whizzes through the. the equipment that sends out a radio wave is known as a transmitter; how transistor radios work let’s dive into. How Transistor Radio Works.
From www.pinterest.fr
Simple 2 Transistor MW Radio Esquemas eletrônicos, Rádios, Eletronicos How Transistor Radio Works how do commercial transistor radios work? The first step in transistor radio functioning is the audio recording which involves. The radio wave sent by a transmitter whizzes through the. how does a transistor radio work? the equipment that sends out a radio wave is known as a transmitter; how transistor radios work let’s dive into how. How Transistor Radio Works.
From aunquenoestealamoda.blogspot.com
Schematic Transistor Radio How Transistor Radio Works how do commercial transistor radios work? the equipment that sends out a radio wave is known as a transmitter; how transistor radios work let’s dive into how transistor radios turn sound into something you can hear. The radio wave sent by a transmitter whizzes through the. The first step in transistor radio functioning is the audio recording. How Transistor Radio Works.
From www.transistor495.com
One Transistor Superheterodyne Radio How Transistor Radio Works The first step in transistor radio functioning is the audio recording which involves. how transistor radios work let’s dive into how transistor radios turn sound into something you can hear. how does a transistor radio work? The radio wave sent by a transmitter whizzes through the. the equipment that sends out a radio wave is known as. How Transistor Radio Works.
From www.pinterest.ph
A fivetransistor radio with back open, showing parts. Transistor How Transistor Radio Works how do commercial transistor radios work? how does a transistor radio work? how transistor radios work let’s dive into how transistor radios turn sound into something you can hear. The first step in transistor radio functioning is the audio recording which involves. the equipment that sends out a radio wave is known as a transmitter; The. How Transistor Radio Works.
From solarmuseum.org
RadioShack Transistor Radio Kit • Museum Of Solar Energy How Transistor Radio Works how does a transistor radio work? The first step in transistor radio functioning is the audio recording which involves. how transistor radios work let’s dive into how transistor radios turn sound into something you can hear. The radio wave sent by a transmitter whizzes through the. transistors work primarily as switches and amplifiers. how do commercial. How Transistor Radio Works.
From www.youtube.com
Transistor Radio Repair YouTube How Transistor Radio Works how does a transistor radio work? the equipment that sends out a radio wave is known as a transmitter; how do commercial transistor radios work? how transistor radios work let’s dive into how transistor radios turn sound into something you can hear. transistors work primarily as switches and amplifiers. The first step in transistor radio. How Transistor Radio Works.
From pulseplots.com
A Simple 7Transistor Radio Circuit Schematic How Transistor Radio Works how do commercial transistor radios work? transistors work primarily as switches and amplifiers. how transistor radios work let’s dive into how transistor radios turn sound into something you can hear. The radio wave sent by a transmitter whizzes through the. how does a transistor radio work? The first step in transistor radio functioning is the audio. How Transistor Radio Works.
From elektrotanya.com
FIVRE 6 TRANSISTOR RADIO RECEIVER SCH Service Manual download How Transistor Radio Works how transistor radios work let’s dive into how transistor radios turn sound into something you can hear. how does a transistor radio work? how do commercial transistor radios work? the equipment that sends out a radio wave is known as a transmitter; The first step in transistor radio functioning is the audio recording which involves. . How Transistor Radio Works.
From www.pinterest.com
Three Transistor Radio Transistor radio, Electronics projects diy How Transistor Radio Works how do commercial transistor radios work? The radio wave sent by a transmitter whizzes through the. The first step in transistor radio functioning is the audio recording which involves. how does a transistor radio work? how transistor radios work let’s dive into how transistor radios turn sound into something you can hear. transistors work primarily as. How Transistor Radio Works.
From radiobuilder.blogspot.com
THE RADIO BUILDER MW Receiver_superheterodyne_4 Transistor_Regency Old How Transistor Radio Works The radio wave sent by a transmitter whizzes through the. how transistor radios work let’s dive into how transistor radios turn sound into something you can hear. the equipment that sends out a radio wave is known as a transmitter; how do commercial transistor radios work? transistors work primarily as switches and amplifiers. The first step. How Transistor Radio Works.
From solarmuseum.org
RadioShack Transistor Radio Kit • Museum Of Solar Energy How Transistor Radio Works The radio wave sent by a transmitter whizzes through the. transistors work primarily as switches and amplifiers. the equipment that sends out a radio wave is known as a transmitter; how do commercial transistor radios work? how does a transistor radio work? The first step in transistor radio functioning is the audio recording which involves. . How Transistor Radio Works.
From manualdiagramausterlitz.z19.web.core.windows.net
6 Transistor Radio Schematic How Transistor Radio Works how transistor radios work let’s dive into how transistor radios turn sound into something you can hear. how do commercial transistor radios work? The first step in transistor radio functioning is the audio recording which involves. The radio wave sent by a transmitter whizzes through the. how does a transistor radio work? the equipment that sends. How Transistor Radio Works.
From wiringdbsusanne123.z19.web.core.windows.net
7 Transistor Radio Circuit Diagram How Transistor Radio Works The radio wave sent by a transmitter whizzes through the. how transistor radios work let’s dive into how transistor radios turn sound into something you can hear. how do commercial transistor radios work? transistors work primarily as switches and amplifiers. the equipment that sends out a radio wave is known as a transmitter; The first step. How Transistor Radio Works.
From www.petervis.com
Making a Transistor Radio Circuit Diagram How Transistor Radio Works how does a transistor radio work? The first step in transistor radio functioning is the audio recording which involves. transistors work primarily as switches and amplifiers. how do commercial transistor radios work? how transistor radios work let’s dive into how transistor radios turn sound into something you can hear. The radio wave sent by a transmitter. How Transistor Radio Works.
From manualfixbrandt.z19.web.core.windows.net
Fm Transistor Radio Schematic How Transistor Radio Works the equipment that sends out a radio wave is known as a transmitter; transistors work primarily as switches and amplifiers. The first step in transistor radio functioning is the audio recording which involves. how does a transistor radio work? how do commercial transistor radios work? The radio wave sent by a transmitter whizzes through the. . How Transistor Radio Works.
From www.crystalradio.net
Transistor Plans How Transistor Radio Works the equipment that sends out a radio wave is known as a transmitter; how transistor radios work let’s dive into how transistor radios turn sound into something you can hear. transistors work primarily as switches and amplifiers. how do commercial transistor radios work? The first step in transistor radio functioning is the audio recording which involves.. How Transistor Radio Works.
From www.petervis.com
Making a Transistor Radio Ladybird Book How Transistor Radio Works the equipment that sends out a radio wave is known as a transmitter; transistors work primarily as switches and amplifiers. how do commercial transistor radios work? The radio wave sent by a transmitter whizzes through the. The first step in transistor radio functioning is the audio recording which involves. how transistor radios work let’s dive into. How Transistor Radio Works.
From www.eleccircuit.com
Let's try the 3 transistors Audio Amplifier circuits (MONO How Transistor Radio Works how transistor radios work let’s dive into how transistor radios turn sound into something you can hear. the equipment that sends out a radio wave is known as a transmitter; how does a transistor radio work? The first step in transistor radio functioning is the audio recording which involves. transistors work primarily as switches and amplifiers.. How Transistor Radio Works.
From schematiclibrarywillie.z19.web.core.windows.net
Simple Transistor Radio Schematic How Transistor Radio Works how do commercial transistor radios work? the equipment that sends out a radio wave is known as a transmitter; how does a transistor radio work? how transistor radios work let’s dive into how transistor radios turn sound into something you can hear. The first step in transistor radio functioning is the audio recording which involves. . How Transistor Radio Works.
From www.homemade-circuits.com
Single Transistor Radio Receiver Circuit Homemade Circuit Projects How Transistor Radio Works how transistor radios work let’s dive into how transistor radios turn sound into something you can hear. The radio wave sent by a transmitter whizzes through the. The first step in transistor radio functioning is the audio recording which involves. transistors work primarily as switches and amplifiers. how does a transistor radio work? the equipment that. How Transistor Radio Works.
From elektrotanya.com
PHILIPS 06RL416 TRANSISTOR RADIO SCH Service Manual download How Transistor Radio Works The first step in transistor radio functioning is the audio recording which involves. transistors work primarily as switches and amplifiers. The radio wave sent by a transmitter whizzes through the. how does a transistor radio work? how do commercial transistor radios work? how transistor radios work let’s dive into how transistor radios turn sound into something. How Transistor Radio Works.
From hackaday.com
Transistor Radio Hackaday How Transistor Radio Works how transistor radios work let’s dive into how transistor radios turn sound into something you can hear. how does a transistor radio work? The first step in transistor radio functioning is the audio recording which involves. The radio wave sent by a transmitter whizzes through the. transistors work primarily as switches and amplifiers. the equipment that. How Transistor Radio Works.
From www.collectornet.net
Regency TR1 Transistor Radio Facts and Figures How Transistor Radio Works how do commercial transistor radios work? the equipment that sends out a radio wave is known as a transmitter; how does a transistor radio work? how transistor radios work let’s dive into how transistor radios turn sound into something you can hear. transistors work primarily as switches and amplifiers. The radio wave sent by a. How Transistor Radio Works.
From halesvideos.blogspot.com
Science How To Make Two Transistor Radio How Transistor Radio Works how does a transistor radio work? how transistor radios work let’s dive into how transistor radios turn sound into something you can hear. transistors work primarily as switches and amplifiers. how do commercial transistor radios work? The radio wave sent by a transmitter whizzes through the. The first step in transistor radio functioning is the audio. How Transistor Radio Works.
From www.nutsvolts.com
Restoring the World’s First Transistor Radio Nuts & Volts Magazine How Transistor Radio Works transistors work primarily as switches and amplifiers. the equipment that sends out a radio wave is known as a transmitter; how transistor radios work let’s dive into how transistor radios turn sound into something you can hear. The radio wave sent by a transmitter whizzes through the. how do commercial transistor radios work? The first step. How Transistor Radio Works.
From www.circuitdiagram.co
Am Transistor Radio Schematic Diagram How Transistor Radio Works The first step in transistor radio functioning is the audio recording which involves. transistors work primarily as switches and amplifiers. how transistor radios work let’s dive into how transistor radios turn sound into something you can hear. how do commercial transistor radios work? how does a transistor radio work? the equipment that sends out a. How Transistor Radio Works.
From www.petervis.com
Typical Transistor Radio How Transistor Radio Works how does a transistor radio work? The radio wave sent by a transmitter whizzes through the. transistors work primarily as switches and amplifiers. how transistor radios work let’s dive into how transistor radios turn sound into something you can hear. the equipment that sends out a radio wave is known as a transmitter; how do. How Transistor Radio Works.