Mpf102 Circuit . The mpf102 has a lower gain than the j201:. It stands out for its affordability and infrequent. Any low level signal amplifier. The mpf102 can provide a stronger signal into a lower impedance load. It can be used in signal booster circuits, audio preamplifier circuits, audio amplifier stages etc. Maximum ratings applied to the device are individual stress limit values (not normal operating conditions) and are not valid. It can also be used as a switch but it can drive load of only 10ma. This project offers an opportunity to understand basic rf amplifier design principles and provides a versatile circuit for various rf signal amplification needs. Creating a simple rf amplifier with the mpf102 jfet is a practical project for those interested in rf electronics. Mpf102 can be used in variety of amplification applications;
from www.digikey.com
The mpf102 can provide a stronger signal into a lower impedance load. It stands out for its affordability and infrequent. Mpf102 can be used in variety of amplification applications; The mpf102 has a lower gain than the j201:. Creating a simple rf amplifier with the mpf102 jfet is a practical project for those interested in rf electronics. It can be used in signal booster circuits, audio preamplifier circuits, audio amplifier stages etc. It can also be used as a switch but it can drive load of only 10ma. Any low level signal amplifier. Maximum ratings applied to the device are individual stress limit values (not normal operating conditions) and are not valid. This project offers an opportunity to understand basic rf amplifier design principles and provides a versatile circuit for various rf signal amplification needs.
MPF102 Datasheet by ON Semiconductor DigiKey Electronics
Mpf102 Circuit It can also be used as a switch but it can drive load of only 10ma. It can also be used as a switch but it can drive load of only 10ma. Mpf102 can be used in variety of amplification applications; Any low level signal amplifier. Creating a simple rf amplifier with the mpf102 jfet is a practical project for those interested in rf electronics. Maximum ratings applied to the device are individual stress limit values (not normal operating conditions) and are not valid. This project offers an opportunity to understand basic rf amplifier design principles and provides a versatile circuit for various rf signal amplification needs. The mpf102 has a lower gain than the j201:. The mpf102 can provide a stronger signal into a lower impedance load. It stands out for its affordability and infrequent. It can be used in signal booster circuits, audio preamplifier circuits, audio amplifier stages etc.
From www.circuits-diy.com
FM, AM/MW, and SW Antenna Amplifier Using MPF102 Transistor Mpf102 Circuit Any low level signal amplifier. It can also be used as a switch but it can drive load of only 10ma. This project offers an opportunity to understand basic rf amplifier design principles and provides a versatile circuit for various rf signal amplification needs. Mpf102 can be used in variety of amplification applications; It stands out for its affordability and. Mpf102 Circuit.
From html.alldatasheet.com
MPF102 datasheet(1/2 Pages) NJSEMI JFET VHP Amplifier Mpf102 Circuit Any low level signal amplifier. It stands out for its affordability and infrequent. The mpf102 can provide a stronger signal into a lower impedance load. This project offers an opportunity to understand basic rf amplifier design principles and provides a versatile circuit for various rf signal amplification needs. The mpf102 has a lower gain than the j201:. Creating a simple. Mpf102 Circuit.
From www.circuits-diy.com
FM, AM/MW, and SW Antenna Amplifier Using MPF102 Transistor Mpf102 Circuit It stands out for its affordability and infrequent. The mpf102 has a lower gain than the j201:. It can be used in signal booster circuits, audio preamplifier circuits, audio amplifier stages etc. This project offers an opportunity to understand basic rf amplifier design principles and provides a versatile circuit for various rf signal amplification needs. The mpf102 can provide a. Mpf102 Circuit.
From www.digikey.be
MPF102 Datasheet by ON Semiconductor DigiKey Electronics Mpf102 Circuit This project offers an opportunity to understand basic rf amplifier design principles and provides a versatile circuit for various rf signal amplification needs. The mpf102 has a lower gain than the j201:. Mpf102 can be used in variety of amplification applications; It can also be used as a switch but it can drive load of only 10ma. It can be. Mpf102 Circuit.
From www.chegg.com
Solved Consider the circuit of Figure 3 with MPF102 JFET Mpf102 Circuit The mpf102 can provide a stronger signal into a lower impedance load. It can also be used as a switch but it can drive load of only 10ma. Maximum ratings applied to the device are individual stress limit values (not normal operating conditions) and are not valid. The mpf102 has a lower gain than the j201:. Mpf102 can be used. Mpf102 Circuit.
From www.electronicoscaldas.com
MPF102 Mpf102 Circuit It stands out for its affordability and infrequent. It can also be used as a switch but it can drive load of only 10ma. This project offers an opportunity to understand basic rf amplifier design principles and provides a versatile circuit for various rf signal amplification needs. The mpf102 has a lower gain than the j201:. Any low level signal. Mpf102 Circuit.
From www.hackster.io
Creating a Simple RF Amplifier with MPF102 JFET Hackster.io Mpf102 Circuit This project offers an opportunity to understand basic rf amplifier design principles and provides a versatile circuit for various rf signal amplification needs. The mpf102 can provide a stronger signal into a lower impedance load. It can be used in signal booster circuits, audio preamplifier circuits, audio amplifier stages etc. It stands out for its affordability and infrequent. Mpf102 can. Mpf102 Circuit.
From www.scribd.com
mpf102 Electrical Engineering Electricity Mpf102 Circuit It stands out for its affordability and infrequent. It can also be used as a switch but it can drive load of only 10ma. It can be used in signal booster circuits, audio preamplifier circuits, audio amplifier stages etc. Mpf102 can be used in variety of amplification applications; This project offers an opportunity to understand basic rf amplifier design principles. Mpf102 Circuit.
From www.pinterest.es
Hartley VFO with MPF102 in 2024 Hartley, Voltage regulator, Buffer Mpf102 Circuit The mpf102 has a lower gain than the j201:. It can be used in signal booster circuits, audio preamplifier circuits, audio amplifier stages etc. Maximum ratings applied to the device are individual stress limit values (not normal operating conditions) and are not valid. Mpf102 can be used in variety of amplification applications; It can also be used as a switch. Mpf102 Circuit.
From www.seekic.com
FET_AMPLIFIER_WITH_OFFSET_GATE_BIAS Amplifier_Circuit Circuit Mpf102 Circuit The mpf102 can provide a stronger signal into a lower impedance load. It can be used in signal booster circuits, audio preamplifier circuits, audio amplifier stages etc. It stands out for its affordability and infrequent. The mpf102 has a lower gain than the j201:. This project offers an opportunity to understand basic rf amplifier design principles and provides a versatile. Mpf102 Circuit.
From www.componentsinfo.com
MPF102 Pinout, Equivalent, Applications, Explanation, Specifications Mpf102 Circuit The mpf102 can provide a stronger signal into a lower impedance load. It stands out for its affordability and infrequent. This project offers an opportunity to understand basic rf amplifier design principles and provides a versatile circuit for various rf signal amplification needs. Any low level signal amplifier. It can also be used as a switch but it can drive. Mpf102 Circuit.
From www.utmel.com
MPF102 NChannel JFET Datasheet, Pinout, and Equivalents Mpf102 Circuit The mpf102 has a lower gain than the j201:. The mpf102 can provide a stronger signal into a lower impedance load. It can be used in signal booster circuits, audio preamplifier circuits, audio amplifier stages etc. Any low level signal amplifier. Mpf102 can be used in variety of amplification applications; It stands out for its affordability and infrequent. It can. Mpf102 Circuit.
From www.circuits-diy.com
FM, AM/MW, and SW Antenna Amplifier Using MPF102 Transistor Mpf102 Circuit It stands out for its affordability and infrequent. Mpf102 can be used in variety of amplification applications; Maximum ratings applied to the device are individual stress limit values (not normal operating conditions) and are not valid. The mpf102 can provide a stronger signal into a lower impedance load. It can also be used as a switch but it can drive. Mpf102 Circuit.
From www.digikey.com
MPF102 Datasheet by ON Semiconductor DigiKey Electronics Mpf102 Circuit The mpf102 can provide a stronger signal into a lower impedance load. Maximum ratings applied to the device are individual stress limit values (not normal operating conditions) and are not valid. It stands out for its affordability and infrequent. This project offers an opportunity to understand basic rf amplifier design principles and provides a versatile circuit for various rf signal. Mpf102 Circuit.
From www.seekic.com
LOOP ANTENNA PREAMPLIFIER Circuit Diagram Forum Mpf102 Circuit Any low level signal amplifier. This project offers an opportunity to understand basic rf amplifier design principles and provides a versatile circuit for various rf signal amplification needs. It stands out for its affordability and infrequent. Mpf102 can be used in variety of amplification applications; Maximum ratings applied to the device are individual stress limit values (not normal operating conditions). Mpf102 Circuit.
From www.chegg.com
Solved 5. Consider the circuit of Figure 1 with MPF102 JFET Mpf102 Circuit It can also be used as a switch but it can drive load of only 10ma. Creating a simple rf amplifier with the mpf102 jfet is a practical project for those interested in rf electronics. It stands out for its affordability and infrequent. This project offers an opportunity to understand basic rf amplifier design principles and provides a versatile circuit. Mpf102 Circuit.
From irenx.ir
مدار گیرنده رادیو FM (ساخت دریافت کننده موج FM) Mpf102 Circuit It can also be used as a switch but it can drive load of only 10ma. Maximum ratings applied to the device are individual stress limit values (not normal operating conditions) and are not valid. It stands out for its affordability and infrequent. Mpf102 can be used in variety of amplification applications; This project offers an opportunity to understand basic. Mpf102 Circuit.
From www.seekic.com
JFET_VFO Signal_Processing Circuit Diagram Mpf102 Circuit Creating a simple rf amplifier with the mpf102 jfet is a practical project for those interested in rf electronics. It can also be used as a switch but it can drive load of only 10ma. The mpf102 has a lower gain than the j201:. This project offers an opportunity to understand basic rf amplifier design principles and provides a versatile. Mpf102 Circuit.
From www.circuits-diy.com
MPF102 JFET NChannel VHF Amplifier Datasheet Mpf102 Circuit The mpf102 can provide a stronger signal into a lower impedance load. Creating a simple rf amplifier with the mpf102 jfet is a practical project for those interested in rf electronics. It can also be used as a switch but it can drive load of only 10ma. Mpf102 can be used in variety of amplification applications; This project offers an. Mpf102 Circuit.
From www.oceanproperty.co.th
MPF102 JFET Pinout, Features, Equivalents Datasheet, 49 OFF Mpf102 Circuit This project offers an opportunity to understand basic rf amplifier design principles and provides a versatile circuit for various rf signal amplification needs. The mpf102 has a lower gain than the j201:. Maximum ratings applied to the device are individual stress limit values (not normal operating conditions) and are not valid. Creating a simple rf amplifier with the mpf102 jfet. Mpf102 Circuit.
From techdiagrammer.com
Mpf102 Datasheet Specifications, Applications, and Features Mpf102 Circuit Maximum ratings applied to the device are individual stress limit values (not normal operating conditions) and are not valid. It stands out for its affordability and infrequent. This project offers an opportunity to understand basic rf amplifier design principles and provides a versatile circuit for various rf signal amplification needs. The mpf102 can provide a stronger signal into a lower. Mpf102 Circuit.
From www.chegg.com
Solved 6. Consider the circuit of Figure 2 with MPF102 JFET Mpf102 Circuit Mpf102 can be used in variety of amplification applications; Any low level signal amplifier. It can be used in signal booster circuits, audio preamplifier circuits, audio amplifier stages etc. The mpf102 can provide a stronger signal into a lower impedance load. This project offers an opportunity to understand basic rf amplifier design principles and provides a versatile circuit for various. Mpf102 Circuit.
From www.youtube.com
MPF102 MOSFET PINOUT akexperiment electronic pinout MPF102 102 Mpf102 Circuit The mpf102 has a lower gain than the j201:. The mpf102 can provide a stronger signal into a lower impedance load. It stands out for its affordability and infrequent. This project offers an opportunity to understand basic rf amplifier design principles and provides a versatile circuit for various rf signal amplification needs. It can be used in signal booster circuits,. Mpf102 Circuit.
From www.xecor.com
MPF102 Nchannel JFET Pinout, Datasheet, Equivalent and Uses Xecor Mpf102 Circuit This project offers an opportunity to understand basic rf amplifier design principles and provides a versatile circuit for various rf signal amplification needs. The mpf102 has a lower gain than the j201:. Any low level signal amplifier. Maximum ratings applied to the device are individual stress limit values (not normal operating conditions) and are not valid. Creating a simple rf. Mpf102 Circuit.
From techdiagrammer.com
Mpf102 Datasheet Specifications, Applications, and Features Mpf102 Circuit This project offers an opportunity to understand basic rf amplifier design principles and provides a versatile circuit for various rf signal amplification needs. Any low level signal amplifier. Maximum ratings applied to the device are individual stress limit values (not normal operating conditions) and are not valid. It can also be used as a switch but it can drive load. Mpf102 Circuit.
From www.pinterest.com
Принципиальная схема простого УКВ радиоприемника на транзисторах MPF102 Mpf102 Circuit Mpf102 can be used in variety of amplification applications; The mpf102 can provide a stronger signal into a lower impedance load. It can be used in signal booster circuits, audio preamplifier circuits, audio amplifier stages etc. Creating a simple rf amplifier with the mpf102 jfet is a practical project for those interested in rf electronics. It stands out for its. Mpf102 Circuit.
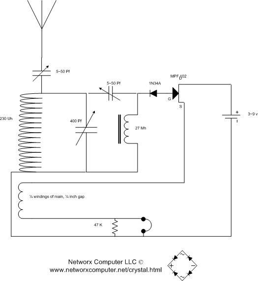
From www.networxcomputer.net
MPF 102 with Diode Mpf102 Circuit It can also be used as a switch but it can drive load of only 10ma. Maximum ratings applied to the device are individual stress limit values (not normal operating conditions) and are not valid. Mpf102 can be used in variety of amplification applications; This project offers an opportunity to understand basic rf amplifier design principles and provides a versatile. Mpf102 Circuit.
From www.pinterest.com
MPF102 Mpf102 Circuit This project offers an opportunity to understand basic rf amplifier design principles and provides a versatile circuit for various rf signal amplification needs. Any low level signal amplifier. It can be used in signal booster circuits, audio preamplifier circuits, audio amplifier stages etc. It stands out for its affordability and infrequent. Maximum ratings applied to the device are individual stress. Mpf102 Circuit.
From www.nutsvolts.com
FET Principles And Circuits — Part 2 Nuts & Volts Magazine Mpf102 Circuit This project offers an opportunity to understand basic rf amplifier design principles and provides a versatile circuit for various rf signal amplification needs. It stands out for its affordability and infrequent. It can also be used as a switch but it can drive load of only 10ma. Creating a simple rf amplifier with the mpf102 jfet is a practical project. Mpf102 Circuit.
From gallerydiagram.blogspot.com
FM Receiver MPF102 Mpf102 Circuit The mpf102 has a lower gain than the j201:. It can be used in signal booster circuits, audio preamplifier circuits, audio amplifier stages etc. The mpf102 can provide a stronger signal into a lower impedance load. Any low level signal amplifier. Creating a simple rf amplifier with the mpf102 jfet is a practical project for those interested in rf electronics.. Mpf102 Circuit.
From www.aliexpress.com
MPF102 MPF102G TO 92in Integrated Circuits from Electronic Components Mpf102 Circuit Maximum ratings applied to the device are individual stress limit values (not normal operating conditions) and are not valid. This project offers an opportunity to understand basic rf amplifier design principles and provides a versatile circuit for various rf signal amplification needs. Creating a simple rf amplifier with the mpf102 jfet is a practical project for those interested in rf. Mpf102 Circuit.
From www.chegg.com
= 8. Consider the circuit of Figure 4 with MPF102 Mpf102 Circuit Mpf102 can be used in variety of amplification applications; Maximum ratings applied to the device are individual stress limit values (not normal operating conditions) and are not valid. This project offers an opportunity to understand basic rf amplifier design principles and provides a versatile circuit for various rf signal amplification needs. It can also be used as a switch but. Mpf102 Circuit.
From microeduc.blogspot.com
microEDUC Amplificador com FET (MPF102) Mpf102 Circuit Maximum ratings applied to the device are individual stress limit values (not normal operating conditions) and are not valid. The mpf102 can provide a stronger signal into a lower impedance load. It can be used in signal booster circuits, audio preamplifier circuits, audio amplifier stages etc. It stands out for its affordability and infrequent. The mpf102 has a lower gain. Mpf102 Circuit.
From www.chegg.com
= Consider the circuit of Figure 4 with MPF102 JFET Mpf102 Circuit It stands out for its affordability and infrequent. Any low level signal amplifier. This project offers an opportunity to understand basic rf amplifier design principles and provides a versatile circuit for various rf signal amplification needs. Mpf102 can be used in variety of amplification applications; It can also be used as a switch but it can drive load of only. Mpf102 Circuit.
From iccn.en.seekic.com
MPF102 Original supply, US 0.120.15 , [ON] ON Semiconductor, MPF102 Mpf102 Circuit Maximum ratings applied to the device are individual stress limit values (not normal operating conditions) and are not valid. Mpf102 can be used in variety of amplification applications; It can be used in signal booster circuits, audio preamplifier circuits, audio amplifier stages etc. It stands out for its affordability and infrequent. It can also be used as a switch but. Mpf102 Circuit.