Protein Synthesis Concept Map . Understanding this complex process can be daunting, but a concept map offers a visual and structured way to grasp the intricate steps involved. Learn how protein synthesis occurs in the ribosome of both prokaryotes and eukaryotes. Learn vocabulary, terms, and more with flashcards, games, and other study tools. Relate protein synthesis and its two major phases to the central dogma of molecular biology. Start studying protein synthesis concept map. Understand the two steps of protein synthesis: Identify the steps of transcription, and summarize what. This protein synthesis concept map template depicts the process of protein synthesis. Learn how to create and use a protein concept map to visualize and understand the relationships between proteins and their. Protein synthesis is a fundamental biological process that underpins the growth, repair, and maintenance of all living organisms. A concept map is a graphic organizer that illustrates the connection. A protein synthesis concept map template defines transcription and translation,. Study with quizlet and memorize flashcards containing terms like dna (genes) inherited specifies., dna (genes) inherited specifies. “protein synthesis concept map” low to create a concept map.
from www.tpsearchtool.com
“protein synthesis concept map” low to create a concept map. This protein synthesis concept map template depicts the process of protein synthesis. Identify the steps of transcription, and summarize what. Start studying protein synthesis concept map. Study with quizlet and memorize flashcards containing terms like dna (genes) inherited specifies., dna (genes) inherited specifies. Protein synthesis is a fundamental biological process that underpins the growth, repair, and maintenance of all living organisms. Understand the two steps of protein synthesis: Relate protein synthesis and its two major phases to the central dogma of molecular biology. Understanding this complex process can be daunting, but a concept map offers a visual and structured way to grasp the intricate steps involved. Learn vocabulary, terms, and more with flashcards, games, and other study tools.
Protein Synthesis Concept Map Images
Protein Synthesis Concept Map Understand the two steps of protein synthesis: Understanding this complex process can be daunting, but a concept map offers a visual and structured way to grasp the intricate steps involved. Learn how protein synthesis occurs in the ribosome of both prokaryotes and eukaryotes. A protein synthesis concept map template defines transcription and translation,. Learn how to create and use a protein concept map to visualize and understand the relationships between proteins and their. Start studying protein synthesis concept map. Relate protein synthesis and its two major phases to the central dogma of molecular biology. This protein synthesis concept map template depicts the process of protein synthesis. Understand the two steps of protein synthesis: “protein synthesis concept map” low to create a concept map. Study with quizlet and memorize flashcards containing terms like dna (genes) inherited specifies., dna (genes) inherited specifies. A concept map is a graphic organizer that illustrates the connection. Identify the steps of transcription, and summarize what. Learn vocabulary, terms, and more with flashcards, games, and other study tools. Protein synthesis is a fundamental biological process that underpins the growth, repair, and maintenance of all living organisms.
From cmapspublic.ihmc.us
Protein Synthesis Concept Map What is the process of protein synthesis? Protein Synthesis Concept Map Start studying protein synthesis concept map. Understand the two steps of protein synthesis: A protein synthesis concept map template defines transcription and translation,. Learn how protein synthesis occurs in the ribosome of both prokaryotes and eukaryotes. This protein synthesis concept map template depicts the process of protein synthesis. A concept map is a graphic organizer that illustrates the connection. Understanding. Protein Synthesis Concept Map.
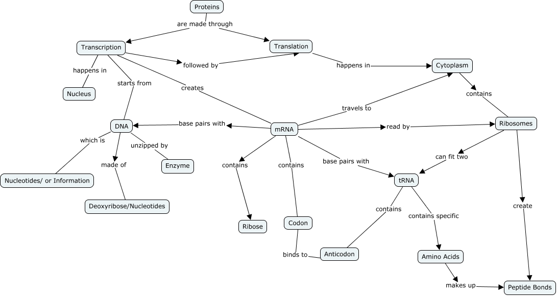
From skat.ihmc.us
Protein Synthesis Concept Map Protein Synthesis Concept Map Identify the steps of transcription, and summarize what. A concept map is a graphic organizer that illustrates the connection. Understanding this complex process can be daunting, but a concept map offers a visual and structured way to grasp the intricate steps involved. Understand the two steps of protein synthesis: This protein synthesis concept map template depicts the process of protein. Protein Synthesis Concept Map.
From www.mindomo.com
Protein Synthesis Mind Map Protein Synthesis Concept Map A protein synthesis concept map template defines transcription and translation,. Learn how protein synthesis occurs in the ribosome of both prokaryotes and eukaryotes. Learn vocabulary, terms, and more with flashcards, games, and other study tools. Start studying protein synthesis concept map. Understand the two steps of protein synthesis: Study with quizlet and memorize flashcards containing terms like dna (genes) inherited. Protein Synthesis Concept Map.
From cmapspublic3.ihmc.us
PROTEIN SYNTHESIS CONCEPT MAP protein synthesis Protein Synthesis Concept Map Understanding this complex process can be daunting, but a concept map offers a visual and structured way to grasp the intricate steps involved. Learn how to create and use a protein concept map to visualize and understand the relationships between proteins and their. Learn vocabulary, terms, and more with flashcards, games, and other study tools. Start studying protein synthesis concept. Protein Synthesis Concept Map.
From www.animalia-life.club
Protein Concept Map Protein Synthesis Concept Map Understanding this complex process can be daunting, but a concept map offers a visual and structured way to grasp the intricate steps involved. Understand the two steps of protein synthesis: Learn how protein synthesis occurs in the ribosome of both prokaryotes and eukaryotes. Protein synthesis is a fundamental biological process that underpins the growth, repair, and maintenance of all living. Protein Synthesis Concept Map.
From mavink.com
Protein Synthesis Concept Map Protein Synthesis Concept Map A concept map is a graphic organizer that illustrates the connection. Relate protein synthesis and its two major phases to the central dogma of molecular biology. Learn how to create and use a protein concept map to visualize and understand the relationships between proteins and their. Identify the steps of transcription, and summarize what. Understand the two steps of protein. Protein Synthesis Concept Map.
From studylib.net
DNA, RNA, and Protein Synthesis CONCEPT MAPPING Protein Synthesis Concept Map Identify the steps of transcription, and summarize what. Understanding this complex process can be daunting, but a concept map offers a visual and structured way to grasp the intricate steps involved. Understand the two steps of protein synthesis: A concept map is a graphic organizer that illustrates the connection. This protein synthesis concept map template depicts the process of protein. Protein Synthesis Concept Map.
From chemistrytalk.org
The Process of Protein Synthesis Protein Synthesis Concept Map Understanding this complex process can be daunting, but a concept map offers a visual and structured way to grasp the intricate steps involved. Protein synthesis is a fundamental biological process that underpins the growth, repair, and maintenance of all living organisms. A concept map is a graphic organizer that illustrates the connection. Learn vocabulary, terms, and more with flashcards, games,. Protein Synthesis Concept Map.
From skat.ihmc.us
Protein Synthesis Concept Map Protein Synthesis Concept Map A protein synthesis concept map template defines transcription and translation,. Learn vocabulary, terms, and more with flashcards, games, and other study tools. “protein synthesis concept map” low to create a concept map. This protein synthesis concept map template depicts the process of protein synthesis. Identify the steps of transcription, and summarize what. Relate protein synthesis and its two major phases. Protein Synthesis Concept Map.
From estellaomagda.pages.dev
Concept Map Of Protein Synthesis Allene Madelina Protein Synthesis Concept Map This protein synthesis concept map template depicts the process of protein synthesis. Understanding this complex process can be daunting, but a concept map offers a visual and structured way to grasp the intricate steps involved. Understand the two steps of protein synthesis: A concept map is a graphic organizer that illustrates the connection. Protein synthesis is a fundamental biological process. Protein Synthesis Concept Map.
From cmapspublic.ihmc.us
Protein Synthesis Protein Synthesis Concept Map Study with quizlet and memorize flashcards containing terms like dna (genes) inherited specifies., dna (genes) inherited specifies. Identify the steps of transcription, and summarize what. A protein synthesis concept map template defines transcription and translation,. This protein synthesis concept map template depicts the process of protein synthesis. Learn how to create and use a protein concept map to visualize and. Protein Synthesis Concept Map.
From www.docsity.com
Concept Map about Protein Structure and Function Docsity Protein Synthesis Concept Map Study with quizlet and memorize flashcards containing terms like dna (genes) inherited specifies., dna (genes) inherited specifies. Understanding this complex process can be daunting, but a concept map offers a visual and structured way to grasp the intricate steps involved. Learn how protein synthesis occurs in the ribosome of both prokaryotes and eukaryotes. Learn how to create and use a. Protein Synthesis Concept Map.
From www.lucidchart.com
Concept Map Examples and Templates Page 2 Lucidchart Protein Synthesis Concept Map Study with quizlet and memorize flashcards containing terms like dna (genes) inherited specifies., dna (genes) inherited specifies. This protein synthesis concept map template depicts the process of protein synthesis. A protein synthesis concept map template defines transcription and translation,. Protein synthesis is a fundamental biological process that underpins the growth, repair, and maintenance of all living organisms. Start studying protein. Protein Synthesis Concept Map.
From cmapspublic3.ihmc.us
Protein Synthesis Concept Map Protein Synthesis Concept Map Study with quizlet and memorize flashcards containing terms like dna (genes) inherited specifies., dna (genes) inherited specifies. Learn how to create and use a protein concept map to visualize and understand the relationships between proteins and their. Relate protein synthesis and its two major phases to the central dogma of molecular biology. A concept map is a graphic organizer that. Protein Synthesis Concept Map.
From www.coursehero.com
[Solved] Complete the concept map of protein synthesis. What is the Protein Synthesis Concept Map A protein synthesis concept map template defines transcription and translation,. Start studying protein synthesis concept map. Identify the steps of transcription, and summarize what. Protein synthesis is a fundamental biological process that underpins the growth, repair, and maintenance of all living organisms. A concept map is a graphic organizer that illustrates the connection. This protein synthesis concept map template depicts. Protein Synthesis Concept Map.
From cmapspublic.ihmc.us
Protein Synthesis Cmap Protein Synthesis Concept Map Learn vocabulary, terms, and more with flashcards, games, and other study tools. Identify the steps of transcription, and summarize what. Protein synthesis is a fundamental biological process that underpins the growth, repair, and maintenance of all living organisms. This protein synthesis concept map template depicts the process of protein synthesis. Understanding this complex process can be daunting, but a concept. Protein Synthesis Concept Map.
From skat.ihmc.us
Protein Synthesis How are proteins created? Protein Synthesis Concept Map A concept map is a graphic organizer that illustrates the connection. Learn vocabulary, terms, and more with flashcards, games, and other study tools. Protein synthesis is a fundamental biological process that underpins the growth, repair, and maintenance of all living organisms. Start studying protein synthesis concept map. “protein synthesis concept map” low to create a concept map. Understanding this complex. Protein Synthesis Concept Map.
From cmapspublic.ihmc.us
Protein Synthesis How does protein synthesis work? Protein Synthesis Concept Map Study with quizlet and memorize flashcards containing terms like dna (genes) inherited specifies., dna (genes) inherited specifies. Understand the two steps of protein synthesis: Protein synthesis is a fundamental biological process that underpins the growth, repair, and maintenance of all living organisms. Understanding this complex process can be daunting, but a concept map offers a visual and structured way to. Protein Synthesis Concept Map.
From www.edrawmax.com
Protein Synthesis Concept Map Template EdrawMax EdrawMax Templates Protein Synthesis Concept Map Understand the two steps of protein synthesis: Understanding this complex process can be daunting, but a concept map offers a visual and structured way to grasp the intricate steps involved. Relate protein synthesis and its two major phases to the central dogma of molecular biology. Learn how protein synthesis occurs in the ribosome of both prokaryotes and eukaryotes. Protein synthesis. Protein Synthesis Concept Map.
From skat.ihmc.us
Protein Synthesis Concept Map Protein Synthesis Concept Map Protein synthesis is a fundamental biological process that underpins the growth, repair, and maintenance of all living organisms. Start studying protein synthesis concept map. Learn how protein synthesis occurs in the ribosome of both prokaryotes and eukaryotes. Relate protein synthesis and its two major phases to the central dogma of molecular biology. Learn how to create and use a protein. Protein Synthesis Concept Map.
From mavink.com
Protein Synthesis Concept Map Protein Synthesis Concept Map This protein synthesis concept map template depicts the process of protein synthesis. Learn how to create and use a protein concept map to visualize and understand the relationships between proteins and their. Learn vocabulary, terms, and more with flashcards, games, and other study tools. A protein synthesis concept map template defines transcription and translation,. Start studying protein synthesis concept map.. Protein Synthesis Concept Map.
From www.tpsearchtool.com
Protein Synthesis Concept Map Images Protein Synthesis Concept Map A protein synthesis concept map template defines transcription and translation,. This protein synthesis concept map template depicts the process of protein synthesis. Understand the two steps of protein synthesis: Start studying protein synthesis concept map. Protein synthesis is a fundamental biological process that underpins the growth, repair, and maintenance of all living organisms. A concept map is a graphic organizer. Protein Synthesis Concept Map.
From www.vrogue.co
Protein Synthesis Concept Map vrogue.co Protein Synthesis Concept Map Start studying protein synthesis concept map. Learn how protein synthesis occurs in the ribosome of both prokaryotes and eukaryotes. Study with quizlet and memorize flashcards containing terms like dna (genes) inherited specifies., dna (genes) inherited specifies. A protein synthesis concept map template defines transcription and translation,. “protein synthesis concept map” low to create a concept map. Relate protein synthesis and. Protein Synthesis Concept Map.
From cmapspublic2.ihmc.us
Protein synthesis Protein Synthesis Concept Map Learn vocabulary, terms, and more with flashcards, games, and other study tools. Learn how protein synthesis occurs in the ribosome of both prokaryotes and eukaryotes. A protein synthesis concept map template defines transcription and translation,. Learn how to create and use a protein concept map to visualize and understand the relationships between proteins and their. Understand the two steps of. Protein Synthesis Concept Map.
From www.bartleby.com
Answered Concept Map Protein Synthesis is… bartleby Protein Synthesis Concept Map Learn how protein synthesis occurs in the ribosome of both prokaryotes and eukaryotes. Start studying protein synthesis concept map. Protein synthesis is a fundamental biological process that underpins the growth, repair, and maintenance of all living organisms. Learn how to create and use a protein concept map to visualize and understand the relationships between proteins and their. A concept map. Protein Synthesis Concept Map.
From cmapspublic2.ihmc.us
Protein Synthesis Protein Synthesis Concept Map Start studying protein synthesis concept map. Learn how to create and use a protein concept map to visualize and understand the relationships between proteins and their. “protein synthesis concept map” low to create a concept map. Learn vocabulary, terms, and more with flashcards, games, and other study tools. Understanding this complex process can be daunting, but a concept map offers. Protein Synthesis Concept Map.
From skat.ihmc.us
Protein Synthesis Protein Synthesis Concept Map Understand the two steps of protein synthesis: Learn how to create and use a protein concept map to visualize and understand the relationships between proteins and their. Learn vocabulary, terms, and more with flashcards, games, and other study tools. Identify the steps of transcription, and summarize what. Learn how protein synthesis occurs in the ribosome of both prokaryotes and eukaryotes.. Protein Synthesis Concept Map.
From skat.ihmc.us
Protein Synthesis Concept Map What are Proteins Specifically? Protein Synthesis Concept Map Understanding this complex process can be daunting, but a concept map offers a visual and structured way to grasp the intricate steps involved. Learn how protein synthesis occurs in the ribosome of both prokaryotes and eukaryotes. Learn how to create and use a protein concept map to visualize and understand the relationships between proteins and their. “protein synthesis concept map”. Protein Synthesis Concept Map.
From venngage.com
10+ Concept Map Examples to Showcase Your Ideas Venngage Protein Synthesis Concept Map Study with quizlet and memorize flashcards containing terms like dna (genes) inherited specifies., dna (genes) inherited specifies. “protein synthesis concept map” low to create a concept map. Start studying protein synthesis concept map. A protein synthesis concept map template defines transcription and translation,. Understand the two steps of protein synthesis: Learn how protein synthesis occurs in the ribosome of both. Protein Synthesis Concept Map.
From skat.ihmc.us
Protein Synthesis Concept Map Protein Synthesis Concept Map Learn how protein synthesis occurs in the ribosome of both prokaryotes and eukaryotes. “protein synthesis concept map” low to create a concept map. Understanding this complex process can be daunting, but a concept map offers a visual and structured way to grasp the intricate steps involved. Start studying protein synthesis concept map. This protein synthesis concept map template depicts the. Protein Synthesis Concept Map.
From cmapspublic.ihmc.us
Protein Synthesis Concept Map How are Proteins Made? Protein Synthesis Concept Map Learn vocabulary, terms, and more with flashcards, games, and other study tools. Identify the steps of transcription, and summarize what. Study with quizlet and memorize flashcards containing terms like dna (genes) inherited specifies., dna (genes) inherited specifies. A protein synthesis concept map template defines transcription and translation,. Understanding this complex process can be daunting, but a concept map offers a. Protein Synthesis Concept Map.
From mavink.com
Protein Synthesis Concept Map Protein Synthesis Concept Map Learn how to create and use a protein concept map to visualize and understand the relationships between proteins and their. This protein synthesis concept map template depicts the process of protein synthesis. Learn vocabulary, terms, and more with flashcards, games, and other study tools. Protein synthesis is a fundamental biological process that underpins the growth, repair, and maintenance of all. Protein Synthesis Concept Map.
From mavink.com
Protein Synthesis Concept Map Protein Synthesis Concept Map Understand the two steps of protein synthesis: Learn how to create and use a protein concept map to visualize and understand the relationships between proteins and their. Protein synthesis is a fundamental biological process that underpins the growth, repair, and maintenance of all living organisms. Relate protein synthesis and its two major phases to the central dogma of molecular biology.. Protein Synthesis Concept Map.
From mavink.com
Protein Synthesis Simple Concept Map Protein Synthesis Concept Map Study with quizlet and memorize flashcards containing terms like dna (genes) inherited specifies., dna (genes) inherited specifies. Learn vocabulary, terms, and more with flashcards, games, and other study tools. Start studying protein synthesis concept map. Learn how protein synthesis occurs in the ribosome of both prokaryotes and eukaryotes. Understanding this complex process can be daunting, but a concept map offers. Protein Synthesis Concept Map.
From www.vrogue.co
Protein Synthesis Concept Map vrogue.co Protein Synthesis Concept Map Learn how protein synthesis occurs in the ribosome of both prokaryotes and eukaryotes. Study with quizlet and memorize flashcards containing terms like dna (genes) inherited specifies., dna (genes) inherited specifies. Understanding this complex process can be daunting, but a concept map offers a visual and structured way to grasp the intricate steps involved. Identify the steps of transcription, and summarize. Protein Synthesis Concept Map.