Modeling By Shortest Data Description . This paper describes an alternative, information theoretic criterion to determine the number of neurons in the optimal model, and finds that. The minimum description length (mdl) principle states that one should prefer the model that yields the shortest description of. The minimum description length (mdl) principle is a powerful method of inductive inference, the basis of statistical modeling, pattern recognition, and machine learning. Modeling by shortest data description* j. Rissanen, 1978), which in general holds that one should prefer the simplest model. The minimum description length principle (mdl; The best model class for a set of observed data, then, is the one whose representative permits the shortest coding of the data. We will attempt a thorough exposition of the topic, from the definition of the main elements of the problem, to the.
from www.slideserve.com
The best model class for a set of observed data, then, is the one whose representative permits the shortest coding of the data. The minimum description length (mdl) principle is a powerful method of inductive inference, the basis of statistical modeling, pattern recognition, and machine learning. The minimum description length (mdl) principle states that one should prefer the model that yields the shortest description of. This paper describes an alternative, information theoretic criterion to determine the number of neurons in the optimal model, and finds that. Rissanen, 1978), which in general holds that one should prefer the simplest model. The minimum description length principle (mdl; Modeling by shortest data description* j. We will attempt a thorough exposition of the topic, from the definition of the main elements of the problem, to the.
PPT Math 308 Discrete Mathematics PowerPoint Presentation, free download ID852175
Modeling By Shortest Data Description The best model class for a set of observed data, then, is the one whose representative permits the shortest coding of the data. The minimum description length principle (mdl; This paper describes an alternative, information theoretic criterion to determine the number of neurons in the optimal model, and finds that. The best model class for a set of observed data, then, is the one whose representative permits the shortest coding of the data. The minimum description length (mdl) principle states that one should prefer the model that yields the shortest description of. The minimum description length (mdl) principle is a powerful method of inductive inference, the basis of statistical modeling, pattern recognition, and machine learning. Rissanen, 1978), which in general holds that one should prefer the simplest model. We will attempt a thorough exposition of the topic, from the definition of the main elements of the problem, to the. Modeling by shortest data description* j.
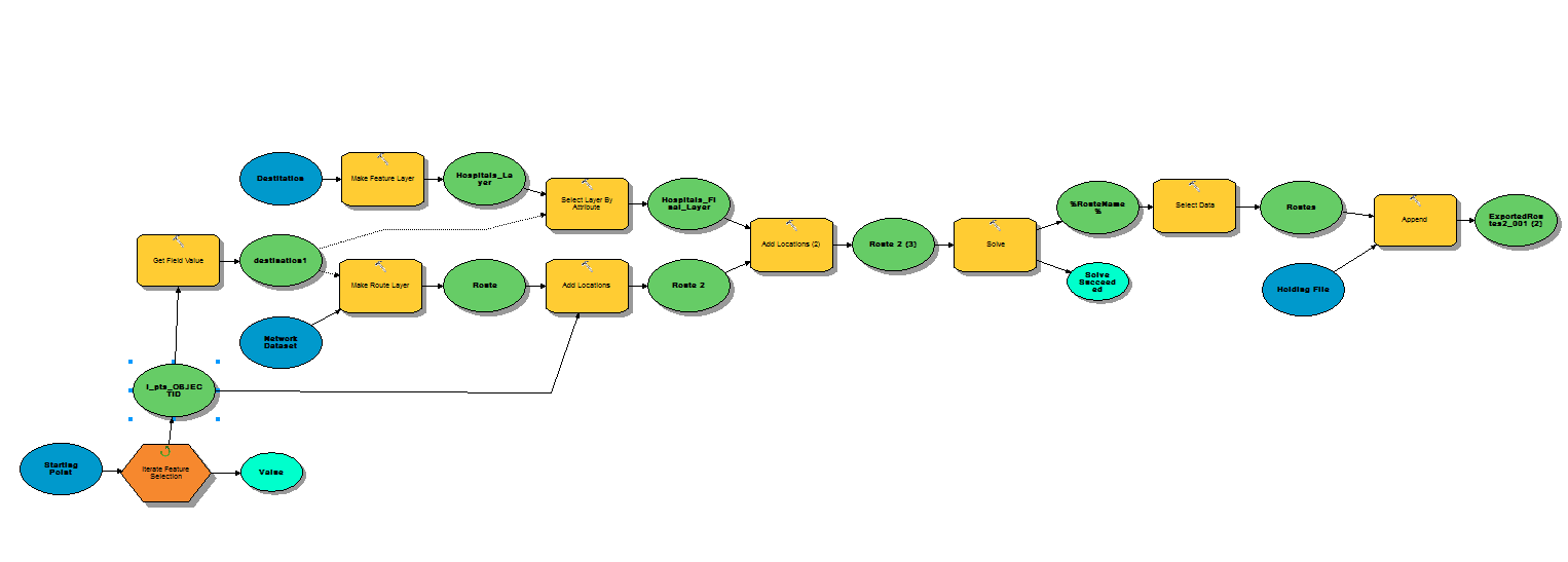
From gis.stackexchange.com
modelbuilder ArcGIS Network Analysis Find Shortest Route with Large Number of Data Modeling By Shortest Data Description Modeling by shortest data description* j. Rissanen, 1978), which in general holds that one should prefer the simplest model. We will attempt a thorough exposition of the topic, from the definition of the main elements of the problem, to the. This paper describes an alternative, information theoretic criterion to determine the number of neurons in the optimal model, and finds. Modeling By Shortest Data Description.
From segment.com
A Guide to Data Modeling & The Different Types of Models Twilio Segment Blog Modeling By Shortest Data Description Rissanen, 1978), which in general holds that one should prefer the simplest model. We will attempt a thorough exposition of the topic, from the definition of the main elements of the problem, to the. This paper describes an alternative, information theoretic criterion to determine the number of neurons in the optimal model, and finds that. The best model class for. Modeling By Shortest Data Description.
From deeplokhande.github.io
Chapter 7 Data Modelling and Prediction techniques for Regression. DATA 101 Shortest Textbook Modeling By Shortest Data Description The minimum description length principle (mdl; Modeling by shortest data description* j. The minimum description length (mdl) principle states that one should prefer the model that yields the shortest description of. This paper describes an alternative, information theoretic criterion to determine the number of neurons in the optimal model, and finds that. We will attempt a thorough exposition of the. Modeling By Shortest Data Description.
From www.youtube.com
Graph Dijkstra's Algorithm With Animation (Shortest Path Search) YouTube Modeling By Shortest Data Description Rissanen, 1978), which in general holds that one should prefer the simplest model. This paper describes an alternative, information theoretic criterion to determine the number of neurons in the optimal model, and finds that. The minimum description length (mdl) principle states that one should prefer the model that yields the shortest description of. The best model class for a set. Modeling By Shortest Data Description.
From www.researchgate.net
(PDF) Modeling Shortest Path Routing Problem with Hopfield Neural Network Modeling By Shortest Data Description Rissanen, 1978), which in general holds that one should prefer the simplest model. The minimum description length (mdl) principle is a powerful method of inductive inference, the basis of statistical modeling, pattern recognition, and machine learning. We will attempt a thorough exposition of the topic, from the definition of the main elements of the problem, to the. Modeling by shortest. Modeling By Shortest Data Description.
From es.slideshare.net
Algorithm chapter 8 Modeling By Shortest Data Description This paper describes an alternative, information theoretic criterion to determine the number of neurons in the optimal model, and finds that. The minimum description length principle (mdl; We will attempt a thorough exposition of the topic, from the definition of the main elements of the problem, to the. Modeling by shortest data description* j. Rissanen, 1978), which in general holds. Modeling By Shortest Data Description.
From www.pinterest.com
30 Great Ideas Of Data Model Diagram Samples Data modeling, Data flow diagram, Logical data model Modeling By Shortest Data Description Modeling by shortest data description* j. The minimum description length (mdl) principle states that one should prefer the model that yields the shortest description of. Rissanen, 1978), which in general holds that one should prefer the simplest model. The best model class for a set of observed data, then, is the one whose representative permits the shortest coding of the. Modeling By Shortest Data Description.
From www.youtube.com
Dijkstras Shortest Path Algorithm Explained With Example Graph Theory YouTube Modeling By Shortest Data Description Modeling by shortest data description* j. Rissanen, 1978), which in general holds that one should prefer the simplest model. The minimum description length principle (mdl; This paper describes an alternative, information theoretic criterion to determine the number of neurons in the optimal model, and finds that. We will attempt a thorough exposition of the topic, from the definition of the. Modeling By Shortest Data Description.
From www.eweek.com
What Is Data Modeling? Types, Techniques & Examples eWEEK Modeling By Shortest Data Description The best model class for a set of observed data, then, is the one whose representative permits the shortest coding of the data. We will attempt a thorough exposition of the topic, from the definition of the main elements of the problem, to the. The minimum description length (mdl) principle states that one should prefer the model that yields the. Modeling By Shortest Data Description.
From www.softwaretestinghelp.com
What Is Data Modeling Conceptual, Logical, Physical Models Modeling By Shortest Data Description The minimum description length (mdl) principle is a powerful method of inductive inference, the basis of statistical modeling, pattern recognition, and machine learning. This paper describes an alternative, information theoretic criterion to determine the number of neurons in the optimal model, and finds that. Modeling by shortest data description* j. The best model class for a set of observed data,. Modeling By Shortest Data Description.
From www.slideserve.com
PPT AllPairs Shortest Paths PowerPoint Presentation, free download ID472097 Modeling By Shortest Data Description This paper describes an alternative, information theoretic criterion to determine the number of neurons in the optimal model, and finds that. Rissanen, 1978), which in general holds that one should prefer the simplest model. The minimum description length (mdl) principle states that one should prefer the model that yields the shortest description of. The minimum description length principle (mdl; Modeling. Modeling By Shortest Data Description.
From hevodata.com
Data Model Relationships 101 Simplified Guide for Beginners Learn Hevo Modeling By Shortest Data Description Modeling by shortest data description* j. The minimum description length (mdl) principle is a powerful method of inductive inference, the basis of statistical modeling, pattern recognition, and machine learning. We will attempt a thorough exposition of the topic, from the definition of the main elements of the problem, to the. The minimum description length principle (mdl; The best model class. Modeling By Shortest Data Description.
From www.spiceworks.com
What Is Data Modeling? Key Tools and Best Practices Modeling By Shortest Data Description This paper describes an alternative, information theoretic criterion to determine the number of neurons in the optimal model, and finds that. The minimum description length (mdl) principle states that one should prefer the model that yields the shortest description of. Modeling by shortest data description* j. The minimum description length (mdl) principle is a powerful method of inductive inference, the. Modeling By Shortest Data Description.
From www.youtube.com
Data Structure Fundamentals Weighted graph YouTube Modeling By Shortest Data Description The minimum description length principle (mdl; The minimum description length (mdl) principle is a powerful method of inductive inference, the basis of statistical modeling, pattern recognition, and machine learning. We will attempt a thorough exposition of the topic, from the definition of the main elements of the problem, to the. The minimum description length (mdl) principle states that one should. Modeling By Shortest Data Description.
From alabbaad.medium.com
A Concise Introduction To Data Modeling by SanniAnibire Toyyib Medium Modeling By Shortest Data Description The minimum description length (mdl) principle states that one should prefer the model that yields the shortest description of. Modeling by shortest data description* j. The minimum description length principle (mdl; This paper describes an alternative, information theoretic criterion to determine the number of neurons in the optimal model, and finds that. We will attempt a thorough exposition of the. Modeling By Shortest Data Description.
From www.codingninjas.com
AllPairs Shortest Paths Coding Ninjas Modeling By Shortest Data Description The minimum description length (mdl) principle states that one should prefer the model that yields the shortest description of. Modeling by shortest data description* j. The minimum description length principle (mdl; The best model class for a set of observed data, then, is the one whose representative permits the shortest coding of the data. This paper describes an alternative, information. Modeling By Shortest Data Description.
From www.techment.com
7 Data Modeling Best Practices to Drive Transformation Techment Modeling By Shortest Data Description The minimum description length (mdl) principle is a powerful method of inductive inference, the basis of statistical modeling, pattern recognition, and machine learning. We will attempt a thorough exposition of the topic, from the definition of the main elements of the problem, to the. Modeling by shortest data description* j. The minimum description length (mdl) principle states that one should. Modeling By Shortest Data Description.
From www.youtube.com
Shortest Path Model (Djikstra's) YouTube Modeling By Shortest Data Description The minimum description length principle (mdl; We will attempt a thorough exposition of the topic, from the definition of the main elements of the problem, to the. Modeling by shortest data description* j. Rissanen, 1978), which in general holds that one should prefer the simplest model. The minimum description length (mdl) principle is a powerful method of inductive inference, the. Modeling By Shortest Data Description.
From www.slideserve.com
PPT Math 308 Discrete Mathematics PowerPoint Presentation, free download ID852175 Modeling By Shortest Data Description Rissanen, 1978), which in general holds that one should prefer the simplest model. We will attempt a thorough exposition of the topic, from the definition of the main elements of the problem, to the. The minimum description length (mdl) principle states that one should prefer the model that yields the shortest description of. The best model class for a set. Modeling By Shortest Data Description.
From www.lisbonlx.com
Data Modeling Tutorial Examples and Forms Modeling By Shortest Data Description Modeling by shortest data description* j. We will attempt a thorough exposition of the topic, from the definition of the main elements of the problem, to the. The best model class for a set of observed data, then, is the one whose representative permits the shortest coding of the data. The minimum description length principle (mdl; This paper describes an. Modeling By Shortest Data Description.
From neo4j.com
Graph Databases for Beginners The Basics of Data Modeling Neo4j Graph Database Platform Modeling By Shortest Data Description The minimum description length (mdl) principle states that one should prefer the model that yields the shortest description of. We will attempt a thorough exposition of the topic, from the definition of the main elements of the problem, to the. The best model class for a set of observed data, then, is the one whose representative permits the shortest coding. Modeling By Shortest Data Description.
From www.phdata.io
Data Modeling Fundamentals in Power BI phData Modeling By Shortest Data Description Modeling by shortest data description* j. We will attempt a thorough exposition of the topic, from the definition of the main elements of the problem, to the. The minimum description length (mdl) principle is a powerful method of inductive inference, the basis of statistical modeling, pattern recognition, and machine learning. Rissanen, 1978), which in general holds that one should prefer. Modeling By Shortest Data Description.
From online.stanford.edu
Graph Search, Shortest Paths, and Data Structures Stanford Online Modeling By Shortest Data Description Modeling by shortest data description* j. The minimum description length (mdl) principle states that one should prefer the model that yields the shortest description of. This paper describes an alternative, information theoretic criterion to determine the number of neurons in the optimal model, and finds that. We will attempt a thorough exposition of the topic, from the definition of the. Modeling By Shortest Data Description.
From www.slideserve.com
PPT Graphs Shortest Path (Weighted Graph) PowerPoint Presentation ID2843904 Modeling By Shortest Data Description The best model class for a set of observed data, then, is the one whose representative permits the shortest coding of the data. This paper describes an alternative, information theoretic criterion to determine the number of neurons in the optimal model, and finds that. We will attempt a thorough exposition of the topic, from the definition of the main elements. Modeling By Shortest Data Description.
From www.youtube.com
Network Model (Shortest Route) Example 2 YouTube Modeling By Shortest Data Description This paper describes an alternative, information theoretic criterion to determine the number of neurons in the optimal model, and finds that. Modeling by shortest data description* j. Rissanen, 1978), which in general holds that one should prefer the simplest model. The best model class for a set of observed data, then, is the one whose representative permits the shortest coding. Modeling By Shortest Data Description.
From blender.stackexchange.com
modeling Shortest Edge Paths between two empties Blender Stack Exchange Modeling By Shortest Data Description We will attempt a thorough exposition of the topic, from the definition of the main elements of the problem, to the. The minimum description length (mdl) principle states that one should prefer the model that yields the shortest description of. The minimum description length (mdl) principle is a powerful method of inductive inference, the basis of statistical modeling, pattern recognition,. Modeling By Shortest Data Description.
From searchdatamanagement.techtarget.com
7 Data Modeling Techniques and Concepts for Business Modeling By Shortest Data Description Modeling by shortest data description* j. The best model class for a set of observed data, then, is the one whose representative permits the shortest coding of the data. We will attempt a thorough exposition of the topic, from the definition of the main elements of the problem, to the. This paper describes an alternative, information theoretic criterion to determine. Modeling By Shortest Data Description.
From www.scylladb.com
What is a Data Model? Definition & FAQs ScyllaDB Modeling By Shortest Data Description The best model class for a set of observed data, then, is the one whose representative permits the shortest coding of the data. The minimum description length (mdl) principle is a powerful method of inductive inference, the basis of statistical modeling, pattern recognition, and machine learning. The minimum description length (mdl) principle states that one should prefer the model that. Modeling By Shortest Data Description.
From www.baeldung.com
Shortest Path to Certain Nodes in a Graph Baeldung on Computer Science Modeling By Shortest Data Description Modeling by shortest data description* j. We will attempt a thorough exposition of the topic, from the definition of the main elements of the problem, to the. The best model class for a set of observed data, then, is the one whose representative permits the shortest coding of the data. The minimum description length (mdl) principle states that one should. Modeling By Shortest Data Description.
From hevodata.com
Data Model Relationships 101 Simplified Guide for Beginners Learn Hevo Modeling By Shortest Data Description This paper describes an alternative, information theoretic criterion to determine the number of neurons in the optimal model, and finds that. We will attempt a thorough exposition of the topic, from the definition of the main elements of the problem, to the. The best model class for a set of observed data, then, is the one whose representative permits the. Modeling By Shortest Data Description.
From www.amazon.fr
Conceptual Data Modeling and Database Design A Fully Algorithmic Approach, Volume 1 The Modeling By Shortest Data Description Modeling by shortest data description* j. The minimum description length (mdl) principle is a powerful method of inductive inference, the basis of statistical modeling, pattern recognition, and machine learning. We will attempt a thorough exposition of the topic, from the definition of the main elements of the problem, to the. The best model class for a set of observed data,. Modeling By Shortest Data Description.
From neo4j.com
Graph Databases for Beginners The Basics of Data Modeling Neo4j Graph Database Modeling By Shortest Data Description The minimum description length principle (mdl; The minimum description length (mdl) principle states that one should prefer the model that yields the shortest description of. This paper describes an alternative, information theoretic criterion to determine the number of neurons in the optimal model, and finds that. Modeling by shortest data description* j. We will attempt a thorough exposition of the. Modeling By Shortest Data Description.
From www.freelancermap.com
What Does A Data Modeler Do? Career insights & Job Profiles Modeling By Shortest Data Description The best model class for a set of observed data, then, is the one whose representative permits the shortest coding of the data. The minimum description length (mdl) principle is a powerful method of inductive inference, the basis of statistical modeling, pattern recognition, and machine learning. We will attempt a thorough exposition of the topic, from the definition of the. Modeling By Shortest Data Description.
From www.vertabelo.com
What Are the Different Types of Data Models? Vertabelo Database Modeler Modeling By Shortest Data Description Modeling by shortest data description* j. This paper describes an alternative, information theoretic criterion to determine the number of neurons in the optimal model, and finds that. The minimum description length (mdl) principle is a powerful method of inductive inference, the basis of statistical modeling, pattern recognition, and machine learning. Rissanen, 1978), which in general holds that one should prefer. Modeling By Shortest Data Description.
From www.youtube.com
OR Ep.12 Transport Model Shortest Path_Excel Solver YouTube Modeling By Shortest Data Description The minimum description length principle (mdl; The best model class for a set of observed data, then, is the one whose representative permits the shortest coding of the data. This paper describes an alternative, information theoretic criterion to determine the number of neurons in the optimal model, and finds that. Rissanen, 1978), which in general holds that one should prefer. Modeling By Shortest Data Description.