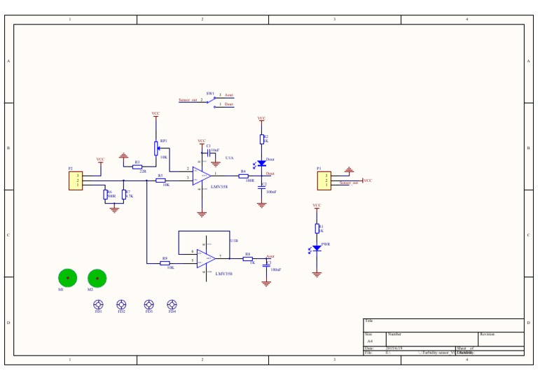
Turbidity Sensor Circuit . when it comes to liquids, turbidity is a crucial term. in this tutorial, we’ll learn how to measure the turbidity in water by using a sensor with arduino. So in this tutorial, let's discuss what is turbidity, how to measure the turbidity of a liquid using arduino. Because it plays an important role in liquid dynamics and is also used to measure water quality. project 17 turbidity sensor. The system employs the robust. It’s a measure of the suspension of heavy particles, dust, and other matters (liquid/solid) that may leave water cloudy, unclear, or dense. Turbidity refers to the relative clarity of a liquid. in this project, we learn to make a diy turbidity meter by interfacing dfrobot turbidity sensor with arduino. Investigate what turbidity means in terms of water quality. When it comes to liquids, turbidity is a crucial. In this project, we learn to make a diy turbidity meter by interfacing turbidity sensor with arduino or esp. this is the very basic circuit diagram explaining how the turbidity sensor is connected with the arduino through the a & d.
from www.14core.com
in this tutorial, we’ll learn how to measure the turbidity in water by using a sensor with arduino. So in this tutorial, let's discuss what is turbidity, how to measure the turbidity of a liquid using arduino. when it comes to liquids, turbidity is a crucial term. The system employs the robust. When it comes to liquids, turbidity is a crucial. It’s a measure of the suspension of heavy particles, dust, and other matters (liquid/solid) that may leave water cloudy, unclear, or dense. Turbidity refers to the relative clarity of a liquid. in this project, we learn to make a diy turbidity meter by interfacing dfrobot turbidity sensor with arduino. Investigate what turbidity means in terms of water quality. In this project, we learn to make a diy turbidity meter by interfacing turbidity sensor with arduino or esp.
Sensing Liquid Particle with Turbidity Sensor
Turbidity Sensor Circuit when it comes to liquids, turbidity is a crucial term. When it comes to liquids, turbidity is a crucial. this is the very basic circuit diagram explaining how the turbidity sensor is connected with the arduino through the a & d. when it comes to liquids, turbidity is a crucial term. in this project, we learn to make a diy turbidity meter by interfacing dfrobot turbidity sensor with arduino. in this tutorial, we’ll learn how to measure the turbidity in water by using a sensor with arduino. The system employs the robust. It’s a measure of the suspension of heavy particles, dust, and other matters (liquid/solid) that may leave water cloudy, unclear, or dense. In this project, we learn to make a diy turbidity meter by interfacing turbidity sensor with arduino or esp. project 17 turbidity sensor. So in this tutorial, let's discuss what is turbidity, how to measure the turbidity of a liquid using arduino. Because it plays an important role in liquid dynamics and is also used to measure water quality. Turbidity refers to the relative clarity of a liquid. Investigate what turbidity means in terms of water quality.
From innovatorsguru.com
TS300B High Quality Arduino Turbidity Sensor Turbidity Sensor Circuit Because it plays an important role in liquid dynamics and is also used to measure water quality. So in this tutorial, let's discuss what is turbidity, how to measure the turbidity of a liquid using arduino. project 17 turbidity sensor. When it comes to liquids, turbidity is a crucial. Investigate what turbidity means in terms of water quality. In. Turbidity Sensor Circuit.
From www.youtube.com
DIY Turbidity Meter using Arduino & Analog Turbidity Sensor YouTube Turbidity Sensor Circuit when it comes to liquids, turbidity is a crucial term. project 17 turbidity sensor. In this project, we learn to make a diy turbidity meter by interfacing turbidity sensor with arduino or esp. The system employs the robust. Turbidity refers to the relative clarity of a liquid. Because it plays an important role in liquid dynamics and is. Turbidity Sensor Circuit.
From sensorex.com
Understanding the Science Behind Turbidity Sensors and How they Work Turbidity Sensor Circuit It’s a measure of the suspension of heavy particles, dust, and other matters (liquid/solid) that may leave water cloudy, unclear, or dense. Turbidity refers to the relative clarity of a liquid. The system employs the robust. in this tutorial, we’ll learn how to measure the turbidity in water by using a sensor with arduino. So in this tutorial, let's. Turbidity Sensor Circuit.
From www.researchgate.net
Schematic of turbidity sensor. Download Scientific Diagram Turbidity Sensor Circuit So in this tutorial, let's discuss what is turbidity, how to measure the turbidity of a liquid using arduino. In this project, we learn to make a diy turbidity meter by interfacing turbidity sensor with arduino or esp. this is the very basic circuit diagram explaining how the turbidity sensor is connected with the arduino through the a &. Turbidity Sensor Circuit.
From www.aliexpress.com
KeyestudioTurbiditySensorV10WithWiresforArduinoWaterTesting.jpg Turbidity Sensor Circuit When it comes to liquids, turbidity is a crucial. project 17 turbidity sensor. It’s a measure of the suspension of heavy particles, dust, and other matters (liquid/solid) that may leave water cloudy, unclear, or dense. Because it plays an important role in liquid dynamics and is also used to measure water quality. In this project, we learn to make. Turbidity Sensor Circuit.
From www.ezlopi.com
EzloPi’s Turbidity Sensor Tutorial Turbidity Sensor Circuit in this project, we learn to make a diy turbidity meter by interfacing dfrobot turbidity sensor with arduino. project 17 turbidity sensor. in this tutorial, we’ll learn how to measure the turbidity in water by using a sensor with arduino. this is the very basic circuit diagram explaining how the turbidity sensor is connected with the. Turbidity Sensor Circuit.
From www.14core.com
Sensing Liquid Particle with Turbidity Sensor Turbidity Sensor Circuit Turbidity refers to the relative clarity of a liquid. When it comes to liquids, turbidity is a crucial. in this project, we learn to make a diy turbidity meter by interfacing dfrobot turbidity sensor with arduino. The system employs the robust. in this tutorial, we’ll learn how to measure the turbidity in water by using a sensor with. Turbidity Sensor Circuit.
From www.scribd.com
SEN0189 Turbidity Sensor(V1.0) Schematic Turbidity Sensor Circuit The system employs the robust. this is the very basic circuit diagram explaining how the turbidity sensor is connected with the arduino through the a & d. When it comes to liquids, turbidity is a crucial. project 17 turbidity sensor. In this project, we learn to make a diy turbidity meter by interfacing turbidity sensor with arduino or. Turbidity Sensor Circuit.
From www.researchgate.net
The electronic circuit of the turbidity sensor. Download Scientific Turbidity Sensor Circuit Turbidity refers to the relative clarity of a liquid. this is the very basic circuit diagram explaining how the turbidity sensor is connected with the arduino through the a & d. When it comes to liquids, turbidity is a crucial. in this tutorial, we’ll learn how to measure the turbidity in water by using a sensor with arduino.. Turbidity Sensor Circuit.
From www.hackster.io
Turbidity Sensor with Arduino & ESP Hackster.io Turbidity Sensor Circuit In this project, we learn to make a diy turbidity meter by interfacing turbidity sensor with arduino or esp. in this project, we learn to make a diy turbidity meter by interfacing dfrobot turbidity sensor with arduino. when it comes to liquids, turbidity is a crucial term. Because it plays an important role in liquid dynamics and is. Turbidity Sensor Circuit.
From electropeak.com
Interfacing TSD10 Thermometrics Turbidity Sensor Module with Arduino Turbidity Sensor Circuit In this project, we learn to make a diy turbidity meter by interfacing turbidity sensor with arduino or esp. The system employs the robust. Turbidity refers to the relative clarity of a liquid. So in this tutorial, let's discuss what is turbidity, how to measure the turbidity of a liquid using arduino. this is the very basic circuit diagram. Turbidity Sensor Circuit.
From www.youtube.com
Interfacing Turbidity sensor with Arduino . YouTube Turbidity Sensor Circuit It’s a measure of the suspension of heavy particles, dust, and other matters (liquid/solid) that may leave water cloudy, unclear, or dense. in this project, we learn to make a diy turbidity meter by interfacing dfrobot turbidity sensor with arduino. Investigate what turbidity means in terms of water quality. this is the very basic circuit diagram explaining how. Turbidity Sensor Circuit.
From mavink.com
Turbidity Sensor Schematic Turbidity Sensor Circuit The system employs the robust. project 17 turbidity sensor. in this tutorial, we’ll learn how to measure the turbidity in water by using a sensor with arduino. Because it plays an important role in liquid dynamics and is also used to measure water quality. So in this tutorial, let's discuss what is turbidity, how to measure the turbidity. Turbidity Sensor Circuit.
From www.vrogue.co
Turbidity Sensor With Arduino For Water Quality Monit vrogue.co Turbidity Sensor Circuit this is the very basic circuit diagram explaining how the turbidity sensor is connected with the arduino through the a & d. Because it plays an important role in liquid dynamics and is also used to measure water quality. in this project, we learn to make a diy turbidity meter by interfacing dfrobot turbidity sensor with arduino. When. Turbidity Sensor Circuit.
From techeonics.com
How to Interface Turbidity Sensor with Arduino or ESP Techeonics Turbidity Sensor Circuit The system employs the robust. It’s a measure of the suspension of heavy particles, dust, and other matters (liquid/solid) that may leave water cloudy, unclear, or dense. this is the very basic circuit diagram explaining how the turbidity sensor is connected with the arduino through the a & d. So in this tutorial, let's discuss what is turbidity, how. Turbidity Sensor Circuit.
From rivertechlabs.org
Turbidity sensing principle and design Turbidity Sensor Circuit Investigate what turbidity means in terms of water quality. So in this tutorial, let's discuss what is turbidity, how to measure the turbidity of a liquid using arduino. The system employs the robust. project 17 turbidity sensor. Because it plays an important role in liquid dynamics and is also used to measure water quality. It’s a measure of the. Turbidity Sensor Circuit.
From www.youtube.com
Interface Turbidity Sensor with Arduino / ESP DIY Turbidity meter Turbidity Sensor Circuit Investigate what turbidity means in terms of water quality. When it comes to liquids, turbidity is a crucial. in this tutorial, we’ll learn how to measure the turbidity in water by using a sensor with arduino. So in this tutorial, let's discuss what is turbidity, how to measure the turbidity of a liquid using arduino. this is the. Turbidity Sensor Circuit.
From mavink.com
Turbidity Sensor Schematic Turbidity Sensor Circuit in this project, we learn to make a diy turbidity meter by interfacing dfrobot turbidity sensor with arduino. Because it plays an important role in liquid dynamics and is also used to measure water quality. Turbidity refers to the relative clarity of a liquid. In this project, we learn to make a diy turbidity meter by interfacing turbidity sensor. Turbidity Sensor Circuit.
From publiclab.org
Public Lab turbidity_sensing Turbidity Sensor Circuit in this tutorial, we’ll learn how to measure the turbidity in water by using a sensor with arduino. this is the very basic circuit diagram explaining how the turbidity sensor is connected with the arduino through the a & d. in this project, we learn to make a diy turbidity meter by interfacing dfrobot turbidity sensor with. Turbidity Sensor Circuit.
From how2electronics.com
DIY Turbidity Meter using Analog Turbidity Sensor & Arduino Turbidity Sensor Circuit When it comes to liquids, turbidity is a crucial. The system employs the robust. in this tutorial, we’ll learn how to measure the turbidity in water by using a sensor with arduino. this is the very basic circuit diagram explaining how the turbidity sensor is connected with the arduino through the a & d. Turbidity refers to the. Turbidity Sensor Circuit.
From how2electronics.com
DIY Turbidity Meter using Analog Turbidity Sensor & Arduino Turbidity Sensor Circuit Turbidity refers to the relative clarity of a liquid. In this project, we learn to make a diy turbidity meter by interfacing turbidity sensor with arduino or esp. this is the very basic circuit diagram explaining how the turbidity sensor is connected with the arduino through the a & d. The system employs the robust. in this project,. Turbidity Sensor Circuit.
From www.electroniclinic.com
Turbidity Sensor with Arduino for Water quality monitoring, Turbidity Meter Turbidity Sensor Circuit So in this tutorial, let's discuss what is turbidity, how to measure the turbidity of a liquid using arduino. this is the very basic circuit diagram explaining how the turbidity sensor is connected with the arduino through the a & d. The system employs the robust. project 17 turbidity sensor. Because it plays an important role in liquid. Turbidity Sensor Circuit.
From www.youtube.com
Arduino Turbidity Sensor Demonstration YouTube Turbidity Sensor Circuit in this project, we learn to make a diy turbidity meter by interfacing dfrobot turbidity sensor with arduino. this is the very basic circuit diagram explaining how the turbidity sensor is connected with the arduino through the a & d. The system employs the robust. In this project, we learn to make a diy turbidity meter by interfacing. Turbidity Sensor Circuit.
From gbu-taganskij.ru
DIY Turbidity Meter Using Analog Turbidity Sensor Arduino, 47 OFF Turbidity Sensor Circuit Turbidity refers to the relative clarity of a liquid. in this tutorial, we’ll learn how to measure the turbidity in water by using a sensor with arduino. It’s a measure of the suspension of heavy particles, dust, and other matters (liquid/solid) that may leave water cloudy, unclear, or dense. In this project, we learn to make a diy turbidity. Turbidity Sensor Circuit.
From wiki.rdd-tech.com
Gravity Analog Turbidity Sensor For Arduino RDD Products Wiki Turbidity Sensor Circuit Because it plays an important role in liquid dynamics and is also used to measure water quality. this is the very basic circuit diagram explaining how the turbidity sensor is connected with the arduino through the a & d. It’s a measure of the suspension of heavy particles, dust, and other matters (liquid/solid) that may leave water cloudy, unclear,. Turbidity Sensor Circuit.
From www.youtube.com
Arduino Uno\Turbidity sensor library for proteus \ How to simulate Turbidity Sensor Circuit in this tutorial, we’ll learn how to measure the turbidity in water by using a sensor with arduino. project 17 turbidity sensor. It’s a measure of the suspension of heavy particles, dust, and other matters (liquid/solid) that may leave water cloudy, unclear, or dense. In this project, we learn to make a diy turbidity meter by interfacing turbidity. Turbidity Sensor Circuit.
From abra-electronics.com
SEN0189 Gravity Analog Turbidity Sensor For Arduino Turbidity Sensor Circuit this is the very basic circuit diagram explaining how the turbidity sensor is connected with the arduino through the a & d. Turbidity refers to the relative clarity of a liquid. In this project, we learn to make a diy turbidity meter by interfacing turbidity sensor with arduino or esp. project 17 turbidity sensor. It’s a measure of. Turbidity Sensor Circuit.
From mavink.com
Turbidity Sensor Schematic Turbidity Sensor Circuit In this project, we learn to make a diy turbidity meter by interfacing turbidity sensor with arduino or esp. when it comes to liquids, turbidity is a crucial term. in this tutorial, we’ll learn how to measure the turbidity in water by using a sensor with arduino. Turbidity refers to the relative clarity of a liquid. So in. Turbidity Sensor Circuit.
From www.youtube.com
How to interface turbidity module with arduino complete tutorial Turbidity Sensor Circuit Because it plays an important role in liquid dynamics and is also used to measure water quality. In this project, we learn to make a diy turbidity meter by interfacing turbidity sensor with arduino or esp. project 17 turbidity sensor. in this tutorial, we’ll learn how to measure the turbidity in water by using a sensor with arduino.. Turbidity Sensor Circuit.
From www.researchgate.net
Setup of Turbidity Sensor (a) Schematic Turbidity Sensor Circuit (b Turbidity Sensor Circuit project 17 turbidity sensor. Investigate what turbidity means in terms of water quality. When it comes to liquids, turbidity is a crucial. So in this tutorial, let's discuss what is turbidity, how to measure the turbidity of a liquid using arduino. when it comes to liquids, turbidity is a crucial term. in this project, we learn to. Turbidity Sensor Circuit.
From rivertechlabs.org
Turbidity sensor internal electronics Building a first prototype (Part 1) Turbidity Sensor Circuit When it comes to liquids, turbidity is a crucial. when it comes to liquids, turbidity is a crucial term. this is the very basic circuit diagram explaining how the turbidity sensor is connected with the arduino through the a & d. It’s a measure of the suspension of heavy particles, dust, and other matters (liquid/solid) that may leave. Turbidity Sensor Circuit.
From www.electroniclinic.com
Turbidity Sensor with Arduino for Water quality monitoring, Turbidity Meter Turbidity Sensor Circuit in this tutorial, we’ll learn how to measure the turbidity in water by using a sensor with arduino. when it comes to liquids, turbidity is a crucial term. It’s a measure of the suspension of heavy particles, dust, and other matters (liquid/solid) that may leave water cloudy, unclear, or dense. In this project, we learn to make a. Turbidity Sensor Circuit.
From circuitdigest.com
Measuring Turbidity of Water to Determine Water Quality using Arduino Turbidity Sensor Circuit When it comes to liquids, turbidity is a crucial. The system employs the robust. project 17 turbidity sensor. In this project, we learn to make a diy turbidity meter by interfacing turbidity sensor with arduino or esp. in this tutorial, we’ll learn how to measure the turbidity in water by using a sensor with arduino. Turbidity refers to. Turbidity Sensor Circuit.
From tutorial2021lengkap.blogspot.com
Cara Mengakses dan Pemrograman Turbidity Sensor (Kekeruhan Air) SEN0189 Turbidity Sensor Circuit in this tutorial, we’ll learn how to measure the turbidity in water by using a sensor with arduino. Turbidity refers to the relative clarity of a liquid. Investigate what turbidity means in terms of water quality. It’s a measure of the suspension of heavy particles, dust, and other matters (liquid/solid) that may leave water cloudy, unclear, or dense. . Turbidity Sensor Circuit.
From www.ezlopi.com
EzloPi’s Turbidity Sensor Tutorial Turbidity Sensor Circuit in this project, we learn to make a diy turbidity meter by interfacing dfrobot turbidity sensor with arduino. When it comes to liquids, turbidity is a crucial. So in this tutorial, let's discuss what is turbidity, how to measure the turbidity of a liquid using arduino. when it comes to liquids, turbidity is a crucial term. Turbidity refers. Turbidity Sensor Circuit.