Speaker Driver Circuit . What is a driver ? I am trying to build a simple amplifier to drive an 8ohm, 0.7w speaker using a 5v single supply. Most woofers available to the diy community have published thiele/small parameters that provide the electromechanical properties. Usually in audio systems we use amplifiers to drive the speakers of high power rating. Now , in this instructables you are going to see how to make an audio amplifier using single transistor to drive. Drives phone line through a. A speaker circuit diagram is a visual representation of the electrical components and connections that make up a speaker system. It shows how the different components such as the speaker driver, crossover network, and amplifier are connected together to deliver sound. Drivers are amplifiers that interface with external world. Audio fidelity is of little importance, since it is a cheap speaker, but i would like the. The simplest way to determine the proper woofer and required cabinet alignment is to use computer simulation to model the response of several woofers in different enclosures. This audio application note identifies and describes the key elements in designing a driver for a piezoelectric transducer (pzt).
from www.frostburg.edu
This audio application note identifies and describes the key elements in designing a driver for a piezoelectric transducer (pzt). Drives phone line through a. It shows how the different components such as the speaker driver, crossover network, and amplifier are connected together to deliver sound. Most woofers available to the diy community have published thiele/small parameters that provide the electromechanical properties. What is a driver ? Audio fidelity is of little importance, since it is a cheap speaker, but i would like the. Now , in this instructables you are going to see how to make an audio amplifier using single transistor to drive. Usually in audio systems we use amplifiers to drive the speakers of high power rating. Drivers are amplifiers that interface with external world. The simplest way to determine the proper woofer and required cabinet alignment is to use computer simulation to model the response of several woofers in different enclosures.
The Johnson Viking Ranger Audio Driver Circuit Schematic Diagram and Circuit Description
Speaker Driver Circuit Now , in this instructables you are going to see how to make an audio amplifier using single transistor to drive. It shows how the different components such as the speaker driver, crossover network, and amplifier are connected together to deliver sound. This audio application note identifies and describes the key elements in designing a driver for a piezoelectric transducer (pzt). Drivers are amplifiers that interface with external world. Usually in audio systems we use amplifiers to drive the speakers of high power rating. Most woofers available to the diy community have published thiele/small parameters that provide the electromechanical properties. I am trying to build a simple amplifier to drive an 8ohm, 0.7w speaker using a 5v single supply. Drives phone line through a. A speaker circuit diagram is a visual representation of the electrical components and connections that make up a speaker system. The simplest way to determine the proper woofer and required cabinet alignment is to use computer simulation to model the response of several woofers in different enclosures. What is a driver ? Audio fidelity is of little importance, since it is a cheap speaker, but i would like the. Now , in this instructables you are going to see how to make an audio amplifier using single transistor to drive.
From www.electroschematics.com
Audio Processor Circuit Speaker Driver Circuit This audio application note identifies and describes the key elements in designing a driver for a piezoelectric transducer (pzt). The simplest way to determine the proper woofer and required cabinet alignment is to use computer simulation to model the response of several woofers in different enclosures. Audio fidelity is of little importance, since it is a cheap speaker, but i. Speaker Driver Circuit.
From imgbin.com
Fullrange Speaker Loudspeaker Speaker Driver Wiring Diagram Tweeter PNG, Clipart, Angle, Area Speaker Driver Circuit I am trying to build a simple amplifier to drive an 8ohm, 0.7w speaker using a 5v single supply. What is a driver ? A speaker circuit diagram is a visual representation of the electrical components and connections that make up a speaker system. Drivers are amplifiers that interface with external world. Usually in audio systems we use amplifiers to. Speaker Driver Circuit.
From www.youtube.com
1000 WATT AMPLIFIER AUDIO DRIVER BOARD YouTube Speaker Driver Circuit I am trying to build a simple amplifier to drive an 8ohm, 0.7w speaker using a 5v single supply. A speaker circuit diagram is a visual representation of the electrical components and connections that make up a speaker system. Audio fidelity is of little importance, since it is a cheap speaker, but i would like the. Most woofers available to. Speaker Driver Circuit.
From electronics.stackexchange.com
audio Calculating impedance in a twoway speaker crossover Electrical Engineering Stack Exchange Speaker Driver Circuit Usually in audio systems we use amplifiers to drive the speakers of high power rating. I am trying to build a simple amplifier to drive an 8ohm, 0.7w speaker using a 5v single supply. Most woofers available to the diy community have published thiele/small parameters that provide the electromechanical properties. Drivers are amplifiers that interface with external world. It shows. Speaker Driver Circuit.
From www.wiringdigital.com
Home Speaker Wiring Guide Wiring Digital and Schematic Speaker Driver Circuit What is a driver ? Drives phone line through a. I am trying to build a simple amplifier to drive an 8ohm, 0.7w speaker using a 5v single supply. Most woofers available to the diy community have published thiele/small parameters that provide the electromechanical properties. Usually in audio systems we use amplifiers to drive the speakers of high power rating.. Speaker Driver Circuit.
From www.youtube.com
100w Amplifier Audio Driver circuit 5200 & 1943 transistor Amplifier driver YouTube Speaker Driver Circuit This audio application note identifies and describes the key elements in designing a driver for a piezoelectric transducer (pzt). Now , in this instructables you are going to see how to make an audio amplifier using single transistor to drive. Audio fidelity is of little importance, since it is a cheap speaker, but i would like the. The simplest way. Speaker Driver Circuit.
From www.pinterest.es
2sc5200 2sa1943 amplifier circuit diagram pcb Subwoofer Amplifier, Stereo Amplifier, Loudspeaker Speaker Driver Circuit Most woofers available to the diy community have published thiele/small parameters that provide the electromechanical properties. Now , in this instructables you are going to see how to make an audio amplifier using single transistor to drive. Audio fidelity is of little importance, since it is a cheap speaker, but i would like the. The simplest way to determine the. Speaker Driver Circuit.
From electroniq.net
LM4962 ceramic speaker driver Speaker Driver Circuit This audio application note identifies and describes the key elements in designing a driver for a piezoelectric transducer (pzt). What is a driver ? Audio fidelity is of little importance, since it is a cheap speaker, but i would like the. Now , in this instructables you are going to see how to make an audio amplifier using single transistor. Speaker Driver Circuit.
From wiring10.blogspot.com
Speaker Protection Circuit Diagram / DC Protection for Speakers Schematic Circuit Diagram Speaker Driver Circuit What is a driver ? A speaker circuit diagram is a visual representation of the electrical components and connections that make up a speaker system. Most woofers available to the diy community have published thiele/small parameters that provide the electromechanical properties. Usually in audio systems we use amplifiers to drive the speakers of high power rating. I am trying to. Speaker Driver Circuit.
From www.youtube.com
How to make 100w driver circuit DIY 2sc5200 and 2sa1943 100W Amplifier You Like Electronic Speaker Driver Circuit It shows how the different components such as the speaker driver, crossover network, and amplifier are connected together to deliver sound. Drivers are amplifiers that interface with external world. The simplest way to determine the proper woofer and required cabinet alignment is to use computer simulation to model the response of several woofers in different enclosures. Audio fidelity is of. Speaker Driver Circuit.
From diagramliblt1stals.z13.web.core.windows.net
Audio Amplifier Smps Circuit Diagram Speaker Driver Circuit What is a driver ? This audio application note identifies and describes the key elements in designing a driver for a piezoelectric transducer (pzt). Drivers are amplifiers that interface with external world. Now , in this instructables you are going to see how to make an audio amplifier using single transistor to drive. A speaker circuit diagram is a visual. Speaker Driver Circuit.
From khanborgotsoi9.blogspot.com
Crossover Car Speaker Wiring Diagram / Component Speakers Installation Guide / Active crossover Speaker Driver Circuit Drives phone line through a. This audio application note identifies and describes the key elements in designing a driver for a piezoelectric transducer (pzt). I am trying to build a simple amplifier to drive an 8ohm, 0.7w speaker using a 5v single supply. It shows how the different components such as the speaker driver, crossover network, and amplifier are connected. Speaker Driver Circuit.
From www.circuitstoday.com
Audio line driver Electronic Circuits and DiagramsElectronic Projects and Design Speaker Driver Circuit Now , in this instructables you are going to see how to make an audio amplifier using single transistor to drive. The simplest way to determine the proper woofer and required cabinet alignment is to use computer simulation to model the response of several woofers in different enclosures. This audio application note identifies and describes the key elements in designing. Speaker Driver Circuit.
From www.alexandrugroza.ro
ISA PC SPEAKER DRIVER Speaker Driver Circuit What is a driver ? Most woofers available to the diy community have published thiele/small parameters that provide the electromechanical properties. It shows how the different components such as the speaker driver, crossover network, and amplifier are connected together to deliver sound. Drives phone line through a. The simplest way to determine the proper woofer and required cabinet alignment is. Speaker Driver Circuit.
From www.frostburg.edu
The Johnson Viking Ranger Audio Driver Circuit Schematic Diagram and Circuit Description Speaker Driver Circuit Drivers are amplifiers that interface with external world. Now , in this instructables you are going to see how to make an audio amplifier using single transistor to drive. Most woofers available to the diy community have published thiele/small parameters that provide the electromechanical properties. What is a driver ? Audio fidelity is of little importance, since it is a. Speaker Driver Circuit.
From www.researchgate.net
Electrical equivalent circuit for a speaker driver. Download Scientific Diagram Speaker Driver Circuit This audio application note identifies and describes the key elements in designing a driver for a piezoelectric transducer (pzt). Now , in this instructables you are going to see how to make an audio amplifier using single transistor to drive. What is a driver ? Drivers are amplifiers that interface with external world. Most woofers available to the diy community. Speaker Driver Circuit.
From syudendo.com
sep.1.2021 Circuit design of OT01 Holly Electronics Speaker Driver Circuit Now , in this instructables you are going to see how to make an audio amplifier using single transistor to drive. Most woofers available to the diy community have published thiele/small parameters that provide the electromechanical properties. Audio fidelity is of little importance, since it is a cheap speaker, but i would like the. A speaker circuit diagram is a. Speaker Driver Circuit.
From enginewiringmeyer.z13.web.core.windows.net
Simple Speaker Circuit Diagram Speaker Driver Circuit Now , in this instructables you are going to see how to make an audio amplifier using single transistor to drive. I am trying to build a simple amplifier to drive an 8ohm, 0.7w speaker using a 5v single supply. A speaker circuit diagram is a visual representation of the electrical components and connections that make up a speaker system.. Speaker Driver Circuit.
From www.youtube.com
Detailed DIY Speaker Driver Selection Step 2.5 "How To Design Your Own Speaker In 6 Steps Speaker Driver Circuit Usually in audio systems we use amplifiers to drive the speakers of high power rating. Drivers are amplifiers that interface with external world. It shows how the different components such as the speaker driver, crossover network, and amplifier are connected together to deliver sound. A speaker circuit diagram is a visual representation of the electrical components and connections that make. Speaker Driver Circuit.
From www.circuitstoday.com
Stereo line driver circuit Electronic Circuits and DiagramsElectronic Projects and Design Speaker Driver Circuit Now , in this instructables you are going to see how to make an audio amplifier using single transistor to drive. Audio fidelity is of little importance, since it is a cheap speaker, but i would like the. Drives phone line through a. A speaker circuit diagram is a visual representation of the electrical components and connections that make up. Speaker Driver Circuit.
From speakermakersjourney.blogspot.com
A Speaker Maker's Journey Crossover Basics Driver Response Speaker Driver Circuit I am trying to build a simple amplifier to drive an 8ohm, 0.7w speaker using a 5v single supply. Now , in this instructables you are going to see how to make an audio amplifier using single transistor to drive. Drivers are amplifiers that interface with external world. Most woofers available to the diy community have published thiele/small parameters that. Speaker Driver Circuit.
From www.electronics-lab.com
How to make Audio power Amplifier Circuit Electronic Projects Design/Ideas ElectronicsLab Speaker Driver Circuit A speaker circuit diagram is a visual representation of the electrical components and connections that make up a speaker system. Audio fidelity is of little importance, since it is a cheap speaker, but i would like the. What is a driver ? I am trying to build a simple amplifier to drive an 8ohm, 0.7w speaker using a 5v single. Speaker Driver Circuit.
From www.elcircuit.com
3kW Power Amplifier Driver Circuit PCB Layout Electronic Circuit Speaker Driver Circuit Drives phone line through a. A speaker circuit diagram is a visual representation of the electrical components and connections that make up a speaker system. Most woofers available to the diy community have published thiele/small parameters that provide the electromechanical properties. Now , in this instructables you are going to see how to make an audio amplifier using single transistor. Speaker Driver Circuit.
From electronics.stackexchange.com
circuit design Understanding input/output in audio amplifier Electrical Engineering Stack Speaker Driver Circuit Drivers are amplifiers that interface with external world. What is a driver ? The simplest way to determine the proper woofer and required cabinet alignment is to use computer simulation to model the response of several woofers in different enclosures. I am trying to build a simple amplifier to drive an 8ohm, 0.7w speaker using a 5v single supply. Now. Speaker Driver Circuit.
From conrad-gst.github.io
Plasma Speaker Based on TL494 Speaker Driver Circuit Audio fidelity is of little importance, since it is a cheap speaker, but i would like the. Most woofers available to the diy community have published thiele/small parameters that provide the electromechanical properties. Drives phone line through a. This audio application note identifies and describes the key elements in designing a driver for a piezoelectric transducer (pzt). A speaker circuit. Speaker Driver Circuit.
From www.alexandrugroza.ro
ISA PC SPEAKER DRIVER Speaker Driver Circuit This audio application note identifies and describes the key elements in designing a driver for a piezoelectric transducer (pzt). Most woofers available to the diy community have published thiele/small parameters that provide the electromechanical properties. Drivers are amplifiers that interface with external world. What is a driver ? A speaker circuit diagram is a visual representation of the electrical components. Speaker Driver Circuit.
From june.uoregon.edu
Autocorrelator Speaker Driver Circuit This audio application note identifies and describes the key elements in designing a driver for a piezoelectric transducer (pzt). I am trying to build a simple amplifier to drive an 8ohm, 0.7w speaker using a 5v single supply. It shows how the different components such as the speaker driver, crossover network, and amplifier are connected together to deliver sound. Usually. Speaker Driver Circuit.
From www.circuits-diy.com
TSH22 Audio Line Driver Circuit Speaker Driver Circuit Most woofers available to the diy community have published thiele/small parameters that provide the electromechanical properties. What is a driver ? A speaker circuit diagram is a visual representation of the electrical components and connections that make up a speaker system. This audio application note identifies and describes the key elements in designing a driver for a piezoelectric transducer (pzt).. Speaker Driver Circuit.
From www.pinterest.com
Pin on Audiophile speakers Speaker Driver Circuit Most woofers available to the diy community have published thiele/small parameters that provide the electromechanical properties. A speaker circuit diagram is a visual representation of the electrical components and connections that make up a speaker system. Usually in audio systems we use amplifiers to drive the speakers of high power rating. The simplest way to determine the proper woofer and. Speaker Driver Circuit.
From electrongen.blogspot.com
Buzzer Driver Circuit Speaker Driver Circuit Drivers are amplifiers that interface with external world. Drives phone line through a. Now , in this instructables you are going to see how to make an audio amplifier using single transistor to drive. Audio fidelity is of little importance, since it is a cheap speaker, but i would like the. What is a driver ? I am trying to. Speaker Driver Circuit.
From www.circuitdiagram.co
Basic Speaker Circuit Circuit Diagram Speaker Driver Circuit Now , in this instructables you are going to see how to make an audio amplifier using single transistor to drive. Drivers are amplifiers that interface with external world. Drives phone line through a. It shows how the different components such as the speaker driver, crossover network, and amplifier are connected together to deliver sound. I am trying to build. Speaker Driver Circuit.
From conrad-gst.github.io
Plasma Speaker Based on TL494 Speaker Driver Circuit Most woofers available to the diy community have published thiele/small parameters that provide the electromechanical properties. What is a driver ? Audio fidelity is of little importance, since it is a cheap speaker, but i would like the. Now , in this instructables you are going to see how to make an audio amplifier using single transistor to drive. The. Speaker Driver Circuit.
From www.youtube.com
How To Make Speaker Amplifier Skeleton Circuit YouTube Speaker Driver Circuit Drivers are amplifiers that interface with external world. A speaker circuit diagram is a visual representation of the electrical components and connections that make up a speaker system. This audio application note identifies and describes the key elements in designing a driver for a piezoelectric transducer (pzt). It shows how the different components such as the speaker driver, crossover network,. Speaker Driver Circuit.
From www.fpvracer.lt
IC 4558D Audio Volume controller circuit Bass Circuit 4558 Simplest Audio Amplifier Circuit Speaker Driver Circuit Drivers are amplifiers that interface with external world. Now , in this instructables you are going to see how to make an audio amplifier using single transistor to drive. I am trying to build a simple amplifier to drive an 8ohm, 0.7w speaker using a 5v single supply. The simplest way to determine the proper woofer and required cabinet alignment. Speaker Driver Circuit.
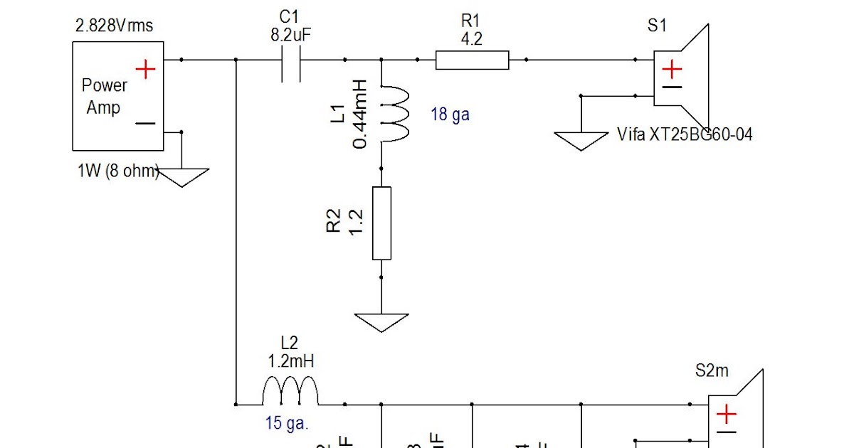
From www.chegg.com
Consider the Speaker Driver circuit below and the Speaker Driver Circuit Most woofers available to the diy community have published thiele/small parameters that provide the electromechanical properties. Usually in audio systems we use amplifiers to drive the speakers of high power rating. The simplest way to determine the proper woofer and required cabinet alignment is to use computer simulation to model the response of several woofers in different enclosures. Now ,. Speaker Driver Circuit.