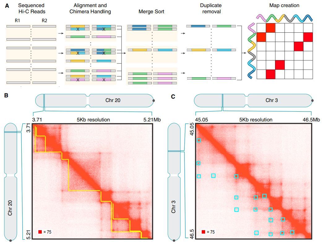
Juicer Hic Github . The resulting.hic file stores the matrix at various resolutions, as well as different corrections. The pre command allows users to create.hic files from their own data. It takes three required arguments and a number of optional arguments. This file can be directly uploaded to juicebox for. Durand nc, shamim ms, machol i, rao ssp, huntley mh, lander es, et al. This distribution includes the source code for juicebox, juicer tools, and assembly tools. Structural features, such as loops and domains, are automatically annotated. Download juicebox here, or use juicebox. Juicer produces a hic file containing compressed contact matrices at many resolutions, facilitating visualization and analysis at multiple scales.
from github.com
This file can be directly uploaded to juicebox for. Download juicebox here, or use juicebox. Structural features, such as loops and domains, are automatically annotated. Juicer produces a hic file containing compressed contact matrices at many resolutions, facilitating visualization and analysis at multiple scales. The pre command allows users to create.hic files from their own data. This distribution includes the source code for juicebox, juicer tools, and assembly tools. Durand nc, shamim ms, machol i, rao ssp, huntley mh, lander es, et al. It takes three required arguments and a number of optional arguments. The resulting.hic file stores the matrix at various resolutions, as well as different corrections.
GitHub kingbin97/run_juicer_3ddna piplines with genome assembly by
Juicer Hic Github Download juicebox here, or use juicebox. It takes three required arguments and a number of optional arguments. This file can be directly uploaded to juicebox for. The pre command allows users to create.hic files from their own data. Durand nc, shamim ms, machol i, rao ssp, huntley mh, lander es, et al. The resulting.hic file stores the matrix at various resolutions, as well as different corrections. Juicer produces a hic file containing compressed contact matrices at many resolutions, facilitating visualization and analysis at multiple scales. This distribution includes the source code for juicebox, juicer tools, and assembly tools. Download juicebox here, or use juicebox. Structural features, such as loops and domains, are automatically annotated.
From www.walmart.com
Yutnsbel Usb Small Portable Monoblock Fruit Juicer Rechargeable Juicer Juicer Hic Github This file can be directly uploaded to juicebox for. Juicer produces a hic file containing compressed contact matrices at many resolutions, facilitating visualization and analysis at multiple scales. Structural features, such as loops and domains, are automatically annotated. This distribution includes the source code for juicebox, juicer tools, and assembly tools. Durand nc, shamim ms, machol i, rao ssp, huntley. Juicer Hic Github.
From zer0o0.github.io
三维基因组分析之Juicer Juicer Hic Github Durand nc, shamim ms, machol i, rao ssp, huntley mh, lander es, et al. It takes three required arguments and a number of optional arguments. Download juicebox here, or use juicebox. This file can be directly uploaded to juicebox for. The pre command allows users to create.hic files from their own data. This distribution includes the source code for juicebox,. Juicer Hic Github.
From www.iconalondon.com
Electric Juicer Icona London Juicer Hic Github Structural features, such as loops and domains, are automatically annotated. Download juicebox here, or use juicebox. This distribution includes the source code for juicebox, juicer tools, and assembly tools. The resulting.hic file stores the matrix at various resolutions, as well as different corrections. The pre command allows users to create.hic files from their own data. Durand nc, shamim ms, machol. Juicer Hic Github.
From www.indiamart.com
Stainless Steel Electric Portable Usb Juicer 6 Blades, 220, Capacity Juicer Hic Github This file can be directly uploaded to juicebox for. This distribution includes the source code for juicebox, juicer tools, and assembly tools. Durand nc, shamim ms, machol i, rao ssp, huntley mh, lander es, et al. Juicer produces a hic file containing compressed contact matrices at many resolutions, facilitating visualization and analysis at multiple scales. Download juicebox here, or use. Juicer Hic Github.
From www.vrogue.co
Github Ai Meghamatplotlib Visualizations Matplotlib I vrogue.co Juicer Hic Github Durand nc, shamim ms, machol i, rao ssp, huntley mh, lander es, et al. Juicer produces a hic file containing compressed contact matrices at many resolutions, facilitating visualization and analysis at multiple scales. This distribution includes the source code for juicebox, juicer tools, and assembly tools. Download juicebox here, or use juicebox. Structural features, such as loops and domains, are. Juicer Hic Github.
From www.aidfoodkitchen.com
Can You Put A Whole Orange In A Juicer? Food & Kitchen Juicer Hic Github Juicer produces a hic file containing compressed contact matrices at many resolutions, facilitating visualization and analysis at multiple scales. The pre command allows users to create.hic files from their own data. Structural features, such as loops and domains, are automatically annotated. It takes three required arguments and a number of optional arguments. Download juicebox here, or use juicebox. This file. Juicer Hic Github.
From snapklik.com
Whall Masticating Slow Juicer, Professional Stainless Juicer Hic Github The resulting.hic file stores the matrix at various resolutions, as well as different corrections. Download juicebox here, or use juicebox. Durand nc, shamim ms, machol i, rao ssp, huntley mh, lander es, et al. Structural features, such as loops and domains, are automatically annotated. Juicer produces a hic file containing compressed contact matrices at many resolutions, facilitating visualization and analysis. Juicer Hic Github.
From www.mendingshed.com
Steam Juicers Juicer Hic Github The resulting.hic file stores the matrix at various resolutions, as well as different corrections. Durand nc, shamim ms, machol i, rao ssp, huntley mh, lander es, et al. It takes three required arguments and a number of optional arguments. Juicer produces a hic file containing compressed contact matrices at many resolutions, facilitating visualization and analysis at multiple scales. Download juicebox. Juicer Hic Github.
From github.com
juicer_tools pre produces empty heatmap · Issue 308 · aidenlab/juicer Juicer Hic Github The pre command allows users to create.hic files from their own data. This distribution includes the source code for juicebox, juicer tools, and assembly tools. Structural features, such as loops and domains, are automatically annotated. Durand nc, shamim ms, machol i, rao ssp, huntley mh, lander es, et al. This file can be directly uploaded to juicebox for. Download juicebox. Juicer Hic Github.
From www.techradar.com
Best juicer for 2021 TechRadar Juicer Hic Github Download juicebox here, or use juicebox. This distribution includes the source code for juicebox, juicer tools, and assembly tools. This file can be directly uploaded to juicebox for. It takes three required arguments and a number of optional arguments. Structural features, such as loops and domains, are automatically annotated. Juicer produces a hic file containing compressed contact matrices at many. Juicer Hic Github.
From www.indiamart.com
Pink Plastic Hand Operated Fruit Juicer, for Home at Rs 125/piece in Rajkot Juicer Hic Github Structural features, such as loops and domains, are automatically annotated. This file can be directly uploaded to juicebox for. This distribution includes the source code for juicebox, juicer tools, and assembly tools. Durand nc, shamim ms, machol i, rao ssp, huntley mh, lander es, et al. It takes three required arguments and a number of optional arguments. Download juicebox here,. Juicer Hic Github.
From storables.com
13 Amazing Electric Lemon Juicer for 2024 Storables Juicer Hic Github Download juicebox here, or use juicebox. Structural features, such as loops and domains, are automatically annotated. The resulting.hic file stores the matrix at various resolutions, as well as different corrections. This distribution includes the source code for juicebox, juicer tools, and assembly tools. Juicer produces a hic file containing compressed contact matrices at many resolutions, facilitating visualization and analysis at. Juicer Hic Github.
From github.com
Juicer import calling centromeres well outside of chromosome size Juicer Hic Github Structural features, such as loops and domains, are automatically annotated. This distribution includes the source code for juicebox, juicer tools, and assembly tools. Durand nc, shamim ms, machol i, rao ssp, huntley mh, lander es, et al. Juicer produces a hic file containing compressed contact matrices at many resolutions, facilitating visualization and analysis at multiple scales. This file can be. Juicer Hic Github.
From github.com
Did fancplot use the KR norm when juicer hic file was used · Issue 59 Juicer Hic Github The resulting.hic file stores the matrix at various resolutions, as well as different corrections. Durand nc, shamim ms, machol i, rao ssp, huntley mh, lander es, et al. Juicer produces a hic file containing compressed contact matrices at many resolutions, facilitating visualization and analysis at multiple scales. Download juicebox here, or use juicebox. It takes three required arguments and a. Juicer Hic Github.
From storables.com
12 Best Citrus Juicer Manual Press for 2024 Storables Juicer Hic Github Download juicebox here, or use juicebox. The resulting.hic file stores the matrix at various resolutions, as well as different corrections. It takes three required arguments and a number of optional arguments. This distribution includes the source code for juicebox, juicer tools, and assembly tools. Durand nc, shamim ms, machol i, rao ssp, huntley mh, lander es, et al. Juicer produces. Juicer Hic Github.
From github.com
Releases · aidenlab/juicer · GitHub Juicer Hic Github Durand nc, shamim ms, machol i, rao ssp, huntley mh, lander es, et al. This file can be directly uploaded to juicebox for. Download juicebox here, or use juicebox. Juicer produces a hic file containing compressed contact matrices at many resolutions, facilitating visualization and analysis at multiple scales. It takes three required arguments and a number of optional arguments. The. Juicer Hic Github.
From maxzersteril.com
Juicer MaxzerSteril Juicer Hic Github The resulting.hic file stores the matrix at various resolutions, as well as different corrections. Juicer produces a hic file containing compressed contact matrices at many resolutions, facilitating visualization and analysis at multiple scales. Durand nc, shamim ms, machol i, rao ssp, huntley mh, lander es, et al. Structural features, such as loops and domains, are automatically annotated. It takes three. Juicer Hic Github.
From www.popsugar.co.uk
AICOK Juicer Centrifugal Juicer Machine Walmart's Best Cyber Monday Juicer Hic Github The pre command allows users to create.hic files from their own data. This file can be directly uploaded to juicebox for. This distribution includes the source code for juicebox, juicer tools, and assembly tools. The resulting.hic file stores the matrix at various resolutions, as well as different corrections. Juicer produces a hic file containing compressed contact matrices at many resolutions,. Juicer Hic Github.
From www.pinterest.com
an orange juicer sitting on top of a table Juicer Hic Github Structural features, such as loops and domains, are automatically annotated. The pre command allows users to create.hic files from their own data. This file can be directly uploaded to juicebox for. The resulting.hic file stores the matrix at various resolutions, as well as different corrections. Durand nc, shamim ms, machol i, rao ssp, huntley mh, lander es, et al. Juicer. Juicer Hic Github.
From www.pinterest.com
Multifunctional fruit lemon juicer press /manual orange lemon lime Juicer Hic Github Durand nc, shamim ms, machol i, rao ssp, huntley mh, lander es, et al. It takes three required arguments and a number of optional arguments. Structural features, such as loops and domains, are automatically annotated. This distribution includes the source code for juicebox, juicer tools, and assembly tools. Juicer produces a hic file containing compressed contact matrices at many resolutions,. Juicer Hic Github.
From www.walmart.com
Flash Deals! Alofun Juicer Machines Portable Electric Fruit Juicing Cup Juicer Hic Github Durand nc, shamim ms, machol i, rao ssp, huntley mh, lander es, et al. It takes three required arguments and a number of optional arguments. Juicer produces a hic file containing compressed contact matrices at many resolutions, facilitating visualization and analysis at multiple scales. Structural features, such as loops and domains, are automatically annotated. The resulting.hic file stores the matrix. Juicer Hic Github.
From storables.com
What Are The Benefits Of A Juicer Storables Juicer Hic Github The pre command allows users to create.hic files from their own data. Download juicebox here, or use juicebox. Durand nc, shamim ms, machol i, rao ssp, huntley mh, lander es, et al. The resulting.hic file stores the matrix at various resolutions, as well as different corrections. Structural features, such as loops and domains, are automatically annotated. This file can be. Juicer Hic Github.
From github.com
failed with juicer's .hic format files · Issue 40 · GangCaoLab/CoolBox Juicer Hic Github It takes three required arguments and a number of optional arguments. Download juicebox here, or use juicebox. This file can be directly uploaded to juicebox for. Structural features, such as loops and domains, are automatically annotated. The resulting.hic file stores the matrix at various resolutions, as well as different corrections. Durand nc, shamim ms, machol i, rao ssp, huntley mh,. Juicer Hic Github.
From blog.csdn.net
JuicerHiC数据处理分析的利器CSDN博客 Juicer Hic Github Structural features, such as loops and domains, are automatically annotated. The pre command allows users to create.hic files from their own data. This distribution includes the source code for juicebox, juicer tools, and assembly tools. Durand nc, shamim ms, machol i, rao ssp, huntley mh, lander es, et al. This file can be directly uploaded to juicebox for. The resulting.hic. Juicer Hic Github.
From www.modelscope.cn
魔搭社区 Juicer Hic Github This file can be directly uploaded to juicebox for. Juicer produces a hic file containing compressed contact matrices at many resolutions, facilitating visualization and analysis at multiple scales. The pre command allows users to create.hic files from their own data. Structural features, such as loops and domains, are automatically annotated. Download juicebox here, or use juicebox. It takes three required. Juicer Hic Github.
From angelajuicers.com
HIC Citrus Juicer Reamer Best Juicer For A Healthy You Juicer Hic Github The pre command allows users to create.hic files from their own data. Durand nc, shamim ms, machol i, rao ssp, huntley mh, lander es, et al. The resulting.hic file stores the matrix at various resolutions, as well as different corrections. Structural features, such as loops and domains, are automatically annotated. Download juicebox here, or use juicebox. It takes three required. Juicer Hic Github.
From www.bestcoldpressjuicers.com
Kuvings Silent Juicer SC Series Review Best Cold Press Juicers Juicer Hic Github The pre command allows users to create.hic files from their own data. Juicer produces a hic file containing compressed contact matrices at many resolutions, facilitating visualization and analysis at multiple scales. This distribution includes the source code for juicebox, juicer tools, and assembly tools. The resulting.hic file stores the matrix at various resolutions, as well as different corrections. It takes. Juicer Hic Github.
From juicernet.com
NSFCertified Sugarcane Juicer Machine SC3 Juicer Hic Github It takes three required arguments and a number of optional arguments. Durand nc, shamim ms, machol i, rao ssp, huntley mh, lander es, et al. Structural features, such as loops and domains, are automatically annotated. Download juicebox here, or use juicebox. This distribution includes the source code for juicebox, juicer tools, and assembly tools. This file can be directly uploaded. Juicer Hic Github.
From github.com
GitHub kingbin97/run_juicer_3ddna piplines with genome assembly by Juicer Hic Github The resulting.hic file stores the matrix at various resolutions, as well as different corrections. Durand nc, shamim ms, machol i, rao ssp, huntley mh, lander es, et al. Download juicebox here, or use juicebox. Structural features, such as loops and domains, are automatically annotated. The pre command allows users to create.hic files from their own data. This file can be. Juicer Hic Github.
From angelajuicers.com
HIC Citrus Juicer Reamer Review Angela Juicers Juicer Hic Github Durand nc, shamim ms, machol i, rao ssp, huntley mh, lander es, et al. Structural features, such as loops and domains, are automatically annotated. This distribution includes the source code for juicebox, juicer tools, and assembly tools. Download juicebox here, or use juicebox. Juicer produces a hic file containing compressed contact matrices at many resolutions, facilitating visualization and analysis at. Juicer Hic Github.
From storables.com
8 Best Chef'N Freshforce Citrus Juicer for 2024 Storables Juicer Hic Github The pre command allows users to create.hic files from their own data. This distribution includes the source code for juicebox, juicer tools, and assembly tools. Structural features, such as loops and domains, are automatically annotated. Download juicebox here, or use juicebox. Juicer produces a hic file containing compressed contact matrices at many resolutions, facilitating visualization and analysis at multiple scales.. Juicer Hic Github.
From www.hurom.com
Shop HZ Slow Juicer Official Hurom Store Juicer Hic Github This distribution includes the source code for juicebox, juicer tools, and assembly tools. The pre command allows users to create.hic files from their own data. Structural features, such as loops and domains, are automatically annotated. This file can be directly uploaded to juicebox for. The resulting.hic file stores the matrix at various resolutions, as well as different corrections. Juicer produces. Juicer Hic Github.
From blog.csdn.net
juicer hic使用_使用Sound Juicer在Linux中翻录音频CDCSDN博客 Juicer Hic Github Juicer produces a hic file containing compressed contact matrices at many resolutions, facilitating visualization and analysis at multiple scales. This distribution includes the source code for juicebox, juicer tools, and assembly tools. The resulting.hic file stores the matrix at various resolutions, as well as different corrections. Download juicebox here, or use juicebox. Structural features, such as loops and domains, are. Juicer Hic Github.
From github.com
Having Issues using HiCExplorer with .hic files generated from Juicer Juicer Hic Github The pre command allows users to create.hic files from their own data. Download juicebox here, or use juicebox. The resulting.hic file stores the matrix at various resolutions, as well as different corrections. Structural features, such as loops and domains, are automatically annotated. It takes three required arguments and a number of optional arguments. This distribution includes the source code for. Juicer Hic Github.
From github.com
Issue with juicer output hic file · Issue 215 · aidenlab/juicer · GitHub Juicer Hic Github Download juicebox here, or use juicebox. This file can be directly uploaded to juicebox for. It takes three required arguments and a number of optional arguments. The resulting.hic file stores the matrix at various resolutions, as well as different corrections. Durand nc, shamim ms, machol i, rao ssp, huntley mh, lander es, et al. Juicer produces a hic file containing. Juicer Hic Github.