String Count Occurrences . String count() function is an inbuilt function in python programming language that returns the number of occurrences of a. In this article, we will discuss different approaches to count occurrences of each character in a string in python. The count() method returns the number of times a specified value appears in the string. Str.count(a) is the best solution to count a single character in a string. Here are the different methods we can use to count the occurrences of a character in a string are listed below: The count() method returns the number of occurrences of a substring in the given string. But if you need to count more characters you would have. Given two strings str1 and str2, the task is to count the maximum consecutive occurrences of the string str2 in the string str1. Message = 'python is popular.
from datagy.io
The count() method returns the number of times a specified value appears in the string. But if you need to count more characters you would have. String count() function is an inbuilt function in python programming language that returns the number of occurrences of a. Here are the different methods we can use to count the occurrences of a character in a string are listed below: Str.count(a) is the best solution to count a single character in a string. Given two strings str1 and str2, the task is to count the maximum consecutive occurrences of the string str2 in the string str1. The count() method returns the number of occurrences of a substring in the given string. In this article, we will discuss different approaches to count occurrences of each character in a string in python. Message = 'python is popular.
Python Count Number of Occurrences in a String (4 Ways!) • datagy
String Count Occurrences The count() method returns the number of occurrences of a substring in the given string. The count() method returns the number of times a specified value appears in the string. But if you need to count more characters you would have. String count() function is an inbuilt function in python programming language that returns the number of occurrences of a. Given two strings str1 and str2, the task is to count the maximum consecutive occurrences of the string str2 in the string str1. Here are the different methods we can use to count the occurrences of a character in a string are listed below: Str.count(a) is the best solution to count a single character in a string. In this article, we will discuss different approaches to count occurrences of each character in a string in python. Message = 'python is popular. The count() method returns the number of occurrences of a substring in the given string.
From prepinsta.com
Calculate Frequency of Characters in a String PrepInsta String Count Occurrences Here are the different methods we can use to count the occurrences of a character in a string are listed below: String count() function is an inbuilt function in python programming language that returns the number of occurrences of a. In this article, we will discuss different approaches to count occurrences of each character in a string in python. Message. String Count Occurrences.
From datagy.io
Python Count Number of Occurrences in a String (4 Ways!) • datagy String Count Occurrences Here are the different methods we can use to count the occurrences of a character in a string are listed below: String count() function is an inbuilt function in python programming language that returns the number of occurrences of a. Str.count(a) is the best solution to count a single character in a string. In this article, we will discuss different. String Count Occurrences.
From btechgeeks.com
Count occurrences of each character in string java Java Program to String Count Occurrences Given two strings str1 and str2, the task is to count the maximum consecutive occurrences of the string str2 in the string str1. But if you need to count more characters you would have. The count() method returns the number of occurrences of a substring in the given string. The count() method returns the number of times a specified value. String Count Occurrences.
From www.youtube.com
how to count occurrences of a string within a string YouTube String Count Occurrences The count() method returns the number of times a specified value appears in the string. Str.count(a) is the best solution to count a single character in a string. Given two strings str1 and str2, the task is to count the maximum consecutive occurrences of the string str2 in the string str1. String count() function is an inbuilt function in python. String Count Occurrences.
From www.tutsmake.com
C Program to Count All Occurrences of a Character in a String Tuts Make String Count Occurrences The count() method returns the number of occurrences of a substring in the given string. But if you need to count more characters you would have. String count() function is an inbuilt function in python programming language that returns the number of occurrences of a. Str.count(a) is the best solution to count a single character in a string. In this. String Count Occurrences.
From javaconceptoftheday.com
How To Count Occurrences Of Each Character In String In Java String Count Occurrences Message = 'python is popular. The count() method returns the number of times a specified value appears in the string. But if you need to count more characters you would have. The count() method returns the number of occurrences of a substring in the given string. Here are the different methods we can use to count the occurrences of a. String Count Occurrences.
From btechgeeks.com
Python count occurrences of character in string Count Occurrences of String Count Occurrences In this article, we will discuss different approaches to count occurrences of each character in a string in python. Given two strings str1 and str2, the task is to count the maximum consecutive occurrences of the string str2 in the string str1. Message = 'python is popular. The count() method returns the number of occurrences of a substring in the. String Count Occurrences.
From sillycodes.com
Program to Count Occurrences of substring in String in C Language String Count Occurrences Message = 'python is popular. The count() method returns the number of occurrences of a substring in the given string. In this article, we will discuss different approaches to count occurrences of each character in a string in python. Str.count(a) is the best solution to count a single character in a string. String count() function is an inbuilt function in. String Count Occurrences.
From www.tutorialgateway.org
Python Program to Count Characters Frequency in a String String Count Occurrences But if you need to count more characters you would have. The count() method returns the number of occurrences of a substring in the given string. In this article, we will discuss different approaches to count occurrences of each character in a string in python. The count() method returns the number of times a specified value appears in the string.. String Count Occurrences.
From www.youtube.com
Counting Occurrences Of A Word In A String C Programming Example String Count Occurrences Str.count(a) is the best solution to count a single character in a string. Message = 'python is popular. The count() method returns the number of occurrences of a substring in the given string. The count() method returns the number of times a specified value appears in the string. Here are the different methods we can use to count the occurrences. String Count Occurrences.
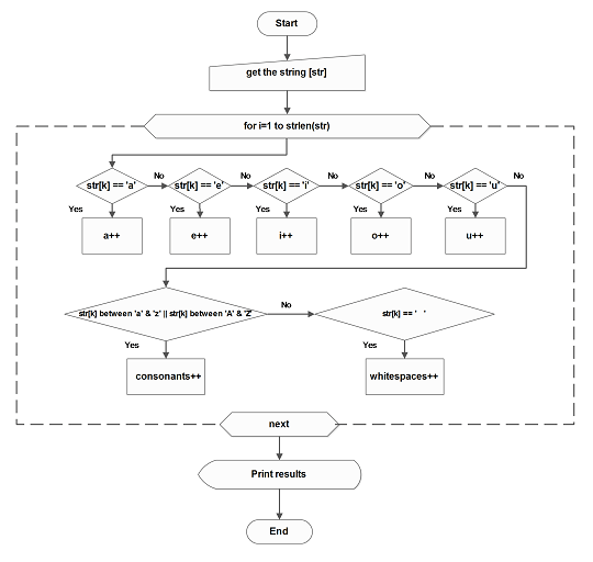
From www.tutorialgateway.org
Python Program to Count Vowels and Consonants in a String String Count Occurrences Message = 'python is popular. Given two strings str1 and str2, the task is to count the maximum consecutive occurrences of the string str2 in the string str1. In this article, we will discuss different approaches to count occurrences of each character in a string in python. Str.count(a) is the best solution to count a single character in a string.. String Count Occurrences.
From datagy.io
Python Count Number of Occurrences in List (6 Ways) • datagy String Count Occurrences But if you need to count more characters you would have. Str.count(a) is the best solution to count a single character in a string. In this article, we will discuss different approaches to count occurrences of each character in a string in python. The count() method returns the number of occurrences of a substring in the given string. Message =. String Count Occurrences.
From www.tutorialgateway.org
Python Program to Count Occurrence of a Character in a String String Count Occurrences In this article, we will discuss different approaches to count occurrences of each character in a string in python. Given two strings str1 and str2, the task is to count the maximum consecutive occurrences of the string str2 in the string str1. The count() method returns the number of occurrences of a substring in the given string. Here are the. String Count Occurrences.
From fity.club
Python Program To Count Occurrence Of A Character In A String String Count Occurrences The count() method returns the number of times a specified value appears in the string. Here are the different methods we can use to count the occurrences of a character in a string are listed below: Given two strings str1 and str2, the task is to count the maximum consecutive occurrences of the string str2 in the string str1. Str.count(a). String Count Occurrences.
From www.youtube.com
Count occurrences of a character within a string in C using LINQ YouTube String Count Occurrences But if you need to count more characters you would have. Given two strings str1 and str2, the task is to count the maximum consecutive occurrences of the string str2 in the string str1. Str.count(a) is the best solution to count a single character in a string. The count() method returns the number of occurrences of a substring in the. String Count Occurrences.
From www.statology.org
VBA How to Count Occurrences of Character in String String Count Occurrences The count() method returns the number of occurrences of a substring in the given string. Here are the different methods we can use to count the occurrences of a character in a string are listed below: Given two strings str1 and str2, the task is to count the maximum consecutive occurrences of the string str2 in the string str1. The. String Count Occurrences.
From www.vrogue.co
Python Program To Count Vowels And Consonant In Given String In Python String Count Occurrences Here are the different methods we can use to count the occurrences of a character in a string are listed below: But if you need to count more characters you would have. In this article, we will discuss different approaches to count occurrences of each character in a string in python. Str.count(a) is the best solution to count a single. String Count Occurrences.
From www.youtube.com
Java count occurrences of a substring in a string YouTube String Count Occurrences The count() method returns the number of times a specified value appears in the string. Given two strings str1 and str2, the task is to count the maximum consecutive occurrences of the string str2 in the string str1. String count() function is an inbuilt function in python programming language that returns the number of occurrences of a. Str.count(a) is the. String Count Occurrences.
From www.youtube.com
Count Number of Occurrences of a Character in String C YouTube String Count Occurrences String count() function is an inbuilt function in python programming language that returns the number of occurrences of a. But if you need to count more characters you would have. Here are the different methods we can use to count the occurrences of a character in a string are listed below: Message = 'python is popular. Given two strings str1. String Count Occurrences.
From favtutor.com
How to Count Vowels in a String using Python? (Loops & Lists) String Count Occurrences The count() method returns the number of occurrences of a substring in the given string. The count() method returns the number of times a specified value appears in the string. But if you need to count more characters you would have. Here are the different methods we can use to count the occurrences of a character in a string are. String Count Occurrences.
From designcorral.com
How To Calculate The Number Of Occurrence Of A Given Character In Each String Count Occurrences Given two strings str1 and str2, the task is to count the maximum consecutive occurrences of the string str2 in the string str1. The count() method returns the number of occurrences of a substring in the given string. But if you need to count more characters you would have. String count() function is an inbuilt function in python programming language. String Count Occurrences.
From www.youtube.com
Count The Occurrences Of A Character In A String C Programming String Count Occurrences In this article, we will discuss different approaches to count occurrences of each character in a string in python. Here are the different methods we can use to count the occurrences of a character in a string are listed below: The count() method returns the number of times a specified value appears in the string. But if you need to. String Count Occurrences.
From www.learnsimpli.com
Count occurrences of each character in a string using Javascript String Count Occurrences Given two strings str1 and str2, the task is to count the maximum consecutive occurrences of the string str2 in the string str1. In this article, we will discuss different approaches to count occurrences of each character in a string in python. But if you need to count more characters you would have. The count() method returns the number of. String Count Occurrences.
From www.youtube.com
Count the occurrences of characters in a string in Python YouTube String Count Occurrences Here are the different methods we can use to count the occurrences of a character in a string are listed below: Message = 'python is popular. But if you need to count more characters you would have. In this article, we will discuss different approaches to count occurrences of each character in a string in python. Str.count(a) is the best. String Count Occurrences.
From www.youtube.com
Frequently Asked Java Program 26 How To Count Occurrences of a String Count Occurrences Str.count(a) is the best solution to count a single character in a string. But if you need to count more characters you would have. Here are the different methods we can use to count the occurrences of a character in a string are listed below: Given two strings str1 and str2, the task is to count the maximum consecutive occurrences. String Count Occurrences.
From statisticsglobe.com
R Count Number of Occurrences of Certain Character in String (Example) String Count Occurrences Message = 'python is popular. The count() method returns the number of occurrences of a substring in the given string. In this article, we will discuss different approaches to count occurrences of each character in a string in python. Str.count(a) is the best solution to count a single character in a string. But if you need to count more characters. String Count Occurrences.
From www.javaprogramto.com
Java Count Number of Occurrences of Character in a String String Count Occurrences Given two strings str1 and str2, the task is to count the maximum consecutive occurrences of the string str2 in the string str1. In this article, we will discuss different approaches to count occurrences of each character in a string in python. The count() method returns the number of times a specified value appears in the string. Str.count(a) is the. String Count Occurrences.
From www.youtube.com
How To Count Number Of Occurrences Of a Character In String YouTube String Count Occurrences Here are the different methods we can use to count the occurrences of a character in a string are listed below: Given two strings str1 and str2, the task is to count the maximum consecutive occurrences of the string str2 in the string str1. Message = 'python is popular. The count() method returns the number of times a specified value. String Count Occurrences.
From www.youtube.com
Python Count Occurrences of Letters, Words and Numbers in Strings and String Count Occurrences The count() method returns the number of occurrences of a substring in the given string. Here are the different methods we can use to count the occurrences of a character in a string are listed below: Message = 'python is popular. Given two strings str1 and str2, the task is to count the maximum consecutive occurrences of the string str2. String Count Occurrences.
From linuxtldr.com
How to Count String Occurrences in a Text File String Count Occurrences String count() function is an inbuilt function in python programming language that returns the number of occurrences of a. The count() method returns the number of times a specified value appears in the string. But if you need to count more characters you would have. Str.count(a) is the best solution to count a single character in a string. Here are. String Count Occurrences.
From designcorral.com
Count Occurrences Of Each Character In String Java Design Corral String Count Occurrences String count() function is an inbuilt function in python programming language that returns the number of occurrences of a. The count() method returns the number of times a specified value appears in the string. Str.count(a) is the best solution to count a single character in a string. Given two strings str1 and str2, the task is to count the maximum. String Count Occurrences.
From www.computerbitsdaily.com
Counting the Occurrences of Digits in a String using Python String Count Occurrences In this article, we will discuss different approaches to count occurrences of each character in a string in python. Here are the different methods we can use to count the occurrences of a character in a string are listed below: Str.count(a) is the best solution to count a single character in a string. The count() method returns the number of. String Count Occurrences.
From www.tutsmake.com
Python Count Number of Occurrences Characters in a String Tuts Make String Count Occurrences String count() function is an inbuilt function in python programming language that returns the number of occurrences of a. Str.count(a) is the best solution to count a single character in a string. The count() method returns the number of times a specified value appears in the string. In this article, we will discuss different approaches to count occurrences of each. String Count Occurrences.
From www.tutorialgateway.org
Python Program to Count Total Characters in a String String Count Occurrences But if you need to count more characters you would have. Str.count(a) is the best solution to count a single character in a string. The count() method returns the number of occurrences of a substring in the given string. In this article, we will discuss different approaches to count occurrences of each character in a string in python. Given two. String Count Occurrences.
From www.w3resource.com
C Count Occurrences of a substring in a string String Count Occurrences But if you need to count more characters you would have. Message = 'python is popular. Here are the different methods we can use to count the occurrences of a character in a string are listed below: Given two strings str1 and str2, the task is to count the maximum consecutive occurrences of the string str2 in the string str1.. String Count Occurrences.