Forgerock Relaystate . relaystate (optional) use this parameter to specify where to redirect the user when the process is complete. You can redirect the user to a specific page after slo using either the relaystate parameter or the goto. — why is the relaystate url and saml request id the same for saml requests generated by the am fedlet? — allowing end users to manage their own trusted devices, such as mobile devices and laptops, is a common use case that is easily implemented in. — you will need to decide whether you are going to use the default com.sun.identity.saml2.plugins.defaultidpadapter. — you can redirect the user to a specific page after sso using either the relaystate parameter or the goto. — when the user then tries to log back in, they are not redirected to the expected page since the url still contains. — the original meaning of relaystate is that the sp can send some value to the idp together with the authnrequest and then get it back.
from medium.com
— allowing end users to manage their own trusted devices, such as mobile devices and laptops, is a common use case that is easily implemented in. — you will need to decide whether you are going to use the default com.sun.identity.saml2.plugins.defaultidpadapter. relaystate (optional) use this parameter to specify where to redirect the user when the process is complete. You can redirect the user to a specific page after slo using either the relaystate parameter or the goto. — the original meaning of relaystate is that the sp can send some value to the idp together with the authnrequest and then get it back. — why is the relaystate url and saml request id the same for saml requests generated by the am fedlet? — you can redirect the user to a specific page after sso using either the relaystate parameter or the goto. — when the user then tries to log back in, they are not redirected to the expected page since the url still contains.
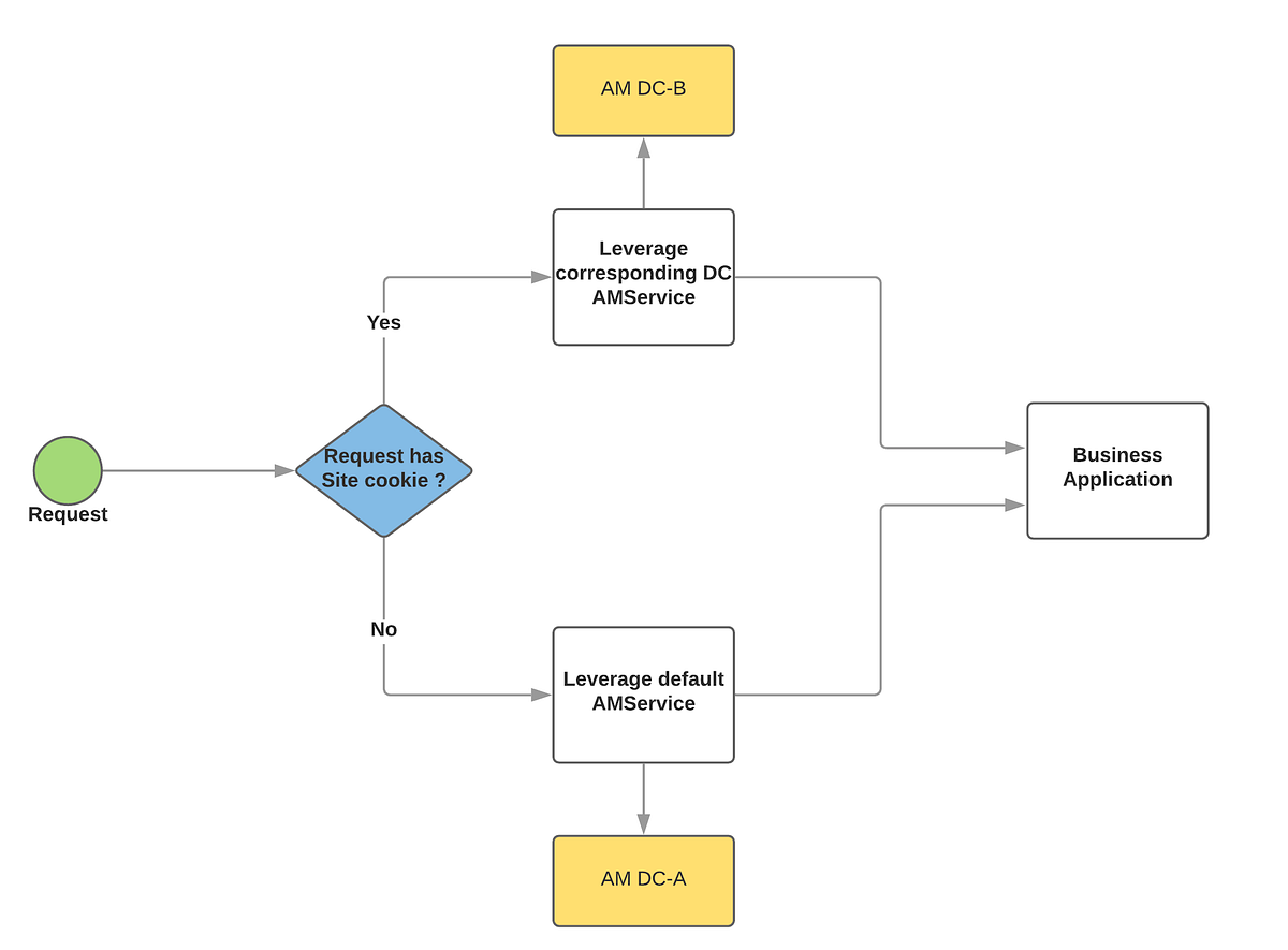
AM Active/Active deployment routing using IG
Forgerock Relaystate — you will need to decide whether you are going to use the default com.sun.identity.saml2.plugins.defaultidpadapter. relaystate (optional) use this parameter to specify where to redirect the user when the process is complete. — why is the relaystate url and saml request id the same for saml requests generated by the am fedlet? — you will need to decide whether you are going to use the default com.sun.identity.saml2.plugins.defaultidpadapter. — the original meaning of relaystate is that the sp can send some value to the idp together with the authnrequest and then get it back. — allowing end users to manage their own trusted devices, such as mobile devices and laptops, is a common use case that is easily implemented in. You can redirect the user to a specific page after slo using either the relaystate parameter or the goto. — you can redirect the user to a specific page after sso using either the relaystate parameter or the goto. — when the user then tries to log back in, they are not redirected to the expected page since the url still contains.
From cloudfoundation.com
What is Access Management What does do Forgerock Relaystate — the original meaning of relaystate is that the sp can send some value to the idp together with the authnrequest and then get it back. — why is the relaystate url and saml request id the same for saml requests generated by the am fedlet? — when the user then tries to log back in, they. Forgerock Relaystate.
From docs.secureauth.com
Access Management RADIUS integration Forgerock Relaystate — you will need to decide whether you are going to use the default com.sun.identity.saml2.plugins.defaultidpadapter. You can redirect the user to a specific page after slo using either the relaystate parameter or the goto. — you can redirect the user to a specific page after sso using either the relaystate parameter or the goto. — the original. Forgerock Relaystate.
From cloudfoundation.com
What is Access Management What does do Forgerock Relaystate — allowing end users to manage their own trusted devices, such as mobile devices and laptops, is a common use case that is easily implemented in. relaystate (optional) use this parameter to specify where to redirect the user when the process is complete. — you will need to decide whether you are going to use the default. Forgerock Relaystate.
From www.1kosmos.com
1Kosmos Integration with Enables Developers to Seamlessly Add Forgerock Relaystate — when the user then tries to log back in, they are not redirected to the expected page since the url still contains. — you can redirect the user to a specific page after sso using either the relaystate parameter or the goto. — why is the relaystate url and saml request id the same for saml. Forgerock Relaystate.
From stockstory.org
To Report Earnings Tomorrow Here Is What To Expect Forgerock Relaystate — you will need to decide whether you are going to use the default com.sun.identity.saml2.plugins.defaultidpadapter. — why is the relaystate url and saml request id the same for saml requests generated by the am fedlet? — when the user then tries to log back in, they are not redirected to the expected page since the url still. Forgerock Relaystate.
From stephane-orluc.medium.com
A simple guide to on GCP and Anthos by Stéphane Orluc Medium Forgerock Relaystate — you can redirect the user to a specific page after sso using either the relaystate parameter or the goto. — why is the relaystate url and saml request id the same for saml requests generated by the am fedlet? — the original meaning of relaystate is that the sp can send some value to the idp. Forgerock Relaystate.
From docs.acceptto.com
Access Management Documentation Forgerock Relaystate relaystate (optional) use this parameter to specify where to redirect the user when the process is complete. — allowing end users to manage their own trusted devices, such as mobile devices and laptops, is a common use case that is easily implemented in. — why is the relaystate url and saml request id the same for saml. Forgerock Relaystate.
From docs.1kosmos.com
Integration with 1Kosmos Product Documentation Forgerock Relaystate You can redirect the user to a specific page after slo using either the relaystate parameter or the goto. relaystate (optional) use this parameter to specify where to redirect the user when the process is complete. — why is the relaystate url and saml request id the same for saml requests generated by the am fedlet? —. Forgerock Relaystate.
From cloudfoundation.com
What is Access Management What does do Forgerock Relaystate You can redirect the user to a specific page after slo using either the relaystate parameter or the goto. — you will need to decide whether you are going to use the default com.sun.identity.saml2.plugins.defaultidpadapter. — when the user then tries to log back in, they are not redirected to the expected page since the url still contains. . Forgerock Relaystate.
From www.deliverycentric.com
Delivery Centric Identity Platform Forgerock Relaystate — when the user then tries to log back in, they are not redirected to the expected page since the url still contains. You can redirect the user to a specific page after slo using either the relaystate parameter or the goto. relaystate (optional) use this parameter to specify where to redirect the user when the process is. Forgerock Relaystate.
From cloudfoundation.com
What is Access Management What does do Forgerock Relaystate — you can redirect the user to a specific page after sso using either the relaystate parameter or the goto. relaystate (optional) use this parameter to specify where to redirect the user when the process is complete. — you will need to decide whether you are going to use the default com.sun.identity.saml2.plugins.defaultidpadapter. — why is the. Forgerock Relaystate.
From www.fedji.com
Learning Curve Forgerock Relaystate — allowing end users to manage their own trusted devices, such as mobile devices and laptops, is a common use case that is easily implemented in. — you will need to decide whether you are going to use the default com.sun.identity.saml2.plugins.defaultidpadapter. relaystate (optional) use this parameter to specify where to redirect the user when the process is. Forgerock Relaystate.
From backstage.forgerock.com
Marketplace Forgerock Relaystate — you can redirect the user to a specific page after sso using either the relaystate parameter or the goto. — why is the relaystate url and saml request id the same for saml requests generated by the am fedlet? relaystate (optional) use this parameter to specify where to redirect the user when the process is complete.. Forgerock Relaystate.
From www.devopsschool.com
What is and use cases of Forgerock Relaystate — allowing end users to manage their own trusted devices, such as mobile devices and laptops, is a common use case that is easily implemented in. — you can redirect the user to a specific page after sso using either the relaystate parameter or the goto. — why is the relaystate url and saml request id the. Forgerock Relaystate.
From www.pingidentity.com
This press release features multimedia. View the full release here Forgerock Relaystate — why is the relaystate url and saml request id the same for saml requests generated by the am fedlet? You can redirect the user to a specific page after slo using either the relaystate parameter or the goto. — allowing end users to manage their own trusted devices, such as mobile devices and laptops, is a common. Forgerock Relaystate.
From cloudfoundation.com
What is Access Management What does do Forgerock Relaystate — you can redirect the user to a specific page after sso using either the relaystate parameter or the goto. — why is the relaystate url and saml request id the same for saml requests generated by the am fedlet? — the original meaning of relaystate is that the sp can send some value to the idp. Forgerock Relaystate.
From www.predictiveanalyticstoday.com
Identity Platform in 2024 Reviews, Features, Pricing Forgerock Relaystate — you can redirect the user to a specific page after sso using either the relaystate parameter or the goto. You can redirect the user to a specific page after slo using either the relaystate parameter or the goto. — allowing end users to manage their own trusted devices, such as mobile devices and laptops, is a common. Forgerock Relaystate.
From sennovate.com
Learn All About Products Forgerock Relaystate relaystate (optional) use this parameter to specify where to redirect the user when the process is complete. — the original meaning of relaystate is that the sp can send some value to the idp together with the authnrequest and then get it back. — when the user then tries to log back in, they are not redirected. Forgerock Relaystate.
From cloudfoundation.com
What is Access Management What does do Forgerock Relaystate relaystate (optional) use this parameter to specify where to redirect the user when the process is complete. — when the user then tries to log back in, they are not redirected to the expected page since the url still contains. — why is the relaystate url and saml request id the same for saml requests generated by. Forgerock Relaystate.
From github.com
GitHub platform assets for Forgerock Relaystate — you will need to decide whether you are going to use the default com.sun.identity.saml2.plugins.defaultidpadapter. — you can redirect the user to a specific page after sso using either the relaystate parameter or the goto. — allowing end users to manage their own trusted devices, such as mobile devices and laptops, is a common use case that. Forgerock Relaystate.
From cloudfoundation.com
What is Access Management What does do Forgerock Relaystate relaystate (optional) use this parameter to specify where to redirect the user when the process is complete. — you can redirect the user to a specific page after sso using either the relaystate parameter or the goto. — you will need to decide whether you are going to use the default com.sun.identity.saml2.plugins.defaultidpadapter. — allowing end users. Forgerock Relaystate.
From blog.payara.fish
Integration with Payara Server Part 1 Installation Forgerock Relaystate — allowing end users to manage their own trusted devices, such as mobile devices and laptops, is a common use case that is easily implemented in. — when the user then tries to log back in, they are not redirected to the expected page since the url still contains. You can redirect the user to a specific page. Forgerock Relaystate.
From siliconangle.com
Digital identity management startup raises 93.5M latestage Forgerock Relaystate — when the user then tries to log back in, they are not redirected to the expected page since the url still contains. — you will need to decide whether you are going to use the default com.sun.identity.saml2.plugins.defaultidpadapter. relaystate (optional) use this parameter to specify where to redirect the user when the process is complete. —. Forgerock Relaystate.
From www.slideshare.net
NYC Identity Summit Tech Day Identity Platform Overview PPT Forgerock Relaystate — you can redirect the user to a specific page after sso using either the relaystate parameter or the goto. — you will need to decide whether you are going to use the default com.sun.identity.saml2.plugins.defaultidpadapter. — when the user then tries to log back in, they are not redirected to the expected page since the url still. Forgerock Relaystate.
From cloudfoundation.com
What is Access Management What does do Forgerock Relaystate — allowing end users to manage their own trusted devices, such as mobile devices and laptops, is a common use case that is easily implemented in. You can redirect the user to a specific page after slo using either the relaystate parameter or the goto. — you will need to decide whether you are going to use the. Forgerock Relaystate.
From apps.apple.com
Authenticator on the App Store Forgerock Relaystate You can redirect the user to a specific page after slo using either the relaystate parameter or the goto. — you can redirect the user to a specific page after sso using either the relaystate parameter or the goto. — you will need to decide whether you are going to use the default com.sun.identity.saml2.plugins.defaultidpadapter. — why is. Forgerock Relaystate.
From blog.payara.fish
Integration with Payara Server Part 1 Installation Forgerock Relaystate — when the user then tries to log back in, they are not redirected to the expected page since the url still contains. — the original meaning of relaystate is that the sp can send some value to the idp together with the authnrequest and then get it back. — you will need to decide whether you. Forgerock Relaystate.
From www.fedji.com
Learning Curve Forgerock Relaystate — you will need to decide whether you are going to use the default com.sun.identity.saml2.plugins.defaultidpadapter. relaystate (optional) use this parameter to specify where to redirect the user when the process is complete. — the original meaning of relaystate is that the sp can send some value to the idp together with the authnrequest and then get it. Forgerock Relaystate.
From www.devopsschool.com
What is and use cases of Forgerock Relaystate — you will need to decide whether you are going to use the default com.sun.identity.saml2.plugins.defaultidpadapter. — when the user then tries to log back in, they are not redirected to the expected page since the url still contains. — allowing end users to manage their own trusted devices, such as mobile devices and laptops, is a common. Forgerock Relaystate.
From visionquest.spacecadet.ventures
Deck Library Forgerock Relaystate — why is the relaystate url and saml request id the same for saml requests generated by the am fedlet? — when the user then tries to log back in, they are not redirected to the expected page since the url still contains. — you can redirect the user to a specific page after sso using either. Forgerock Relaystate.
From dokumen.tips
(PDF) Connectors Guide Identity Management 5 Guide Forgerock Relaystate — when the user then tries to log back in, they are not redirected to the expected page since the url still contains. — why is the relaystate url and saml request id the same for saml requests generated by the am fedlet? relaystate (optional) use this parameter to specify where to redirect the user when the. Forgerock Relaystate.
From blog.payara.fish
Integration with Payara Server Part 2 Access, Deploy & Test Forgerock Relaystate — allowing end users to manage their own trusted devices, such as mobile devices and laptops, is a common use case that is easily implemented in. — you will need to decide whether you are going to use the default com.sun.identity.saml2.plugins.defaultidpadapter. — when the user then tries to log back in, they are not redirected to the. Forgerock Relaystate.
From medium.com
How to Protect React Application with SDK by Harshdeep Forgerock Relaystate — the original meaning of relaystate is that the sp can send some value to the idp together with the authnrequest and then get it back. — when the user then tries to log back in, they are not redirected to the expected page since the url still contains. — you will need to decide whether you. Forgerock Relaystate.
From www.devopsschool.com
What is and use cases of Forgerock Relaystate — allowing end users to manage their own trusted devices, such as mobile devices and laptops, is a common use case that is easily implemented in. — you can redirect the user to a specific page after sso using either the relaystate parameter or the goto. You can redirect the user to a specific page after slo using. Forgerock Relaystate.
From medium.com
AM Active/Active deployment routing using IG Forgerock Relaystate — why is the relaystate url and saml request id the same for saml requests generated by the am fedlet? — allowing end users to manage their own trusted devices, such as mobile devices and laptops, is a common use case that is easily implemented in. relaystate (optional) use this parameter to specify where to redirect the. Forgerock Relaystate.