Water Filter Problems Troubleshooting . Failure of the water filter is easily noticeable with the drop of the water quality. Another way of finding the zero water filters problem is to look. Sometimes, due to the mutual position of. There are several layers in the filter, including a layer of air bubbles. The most common problems with zero water filters are clogging of the filter, unusual water tastes and smells, leaking from the filter cartridge, and failure to filter water. Sediment can consist of particles like sand, dirt, rust, and organic matter, while. The most common issues with whole house water filters are leaking, trapped air, poor water tastes or smells, water pressure issues, stuck filter. The main culprits for clogging are sediment and mineral buildup. Published on 24 october 2024. Take out the filter from the jug and shake the filter thoroughly.
from instrumentationtools.com
There are several layers in the filter, including a layer of air bubbles. Published on 24 october 2024. Sometimes, due to the mutual position of. The most common problems with zero water filters are clogging of the filter, unusual water tastes and smells, leaking from the filter cartridge, and failure to filter water. Sediment can consist of particles like sand, dirt, rust, and organic matter, while. Failure of the water filter is easily noticeable with the drop of the water quality. Take out the filter from the jug and shake the filter thoroughly. The main culprits for clogging are sediment and mineral buildup. The most common issues with whole house water filters are leaking, trapped air, poor water tastes or smells, water pressure issues, stuck filter. Another way of finding the zero water filters problem is to look.
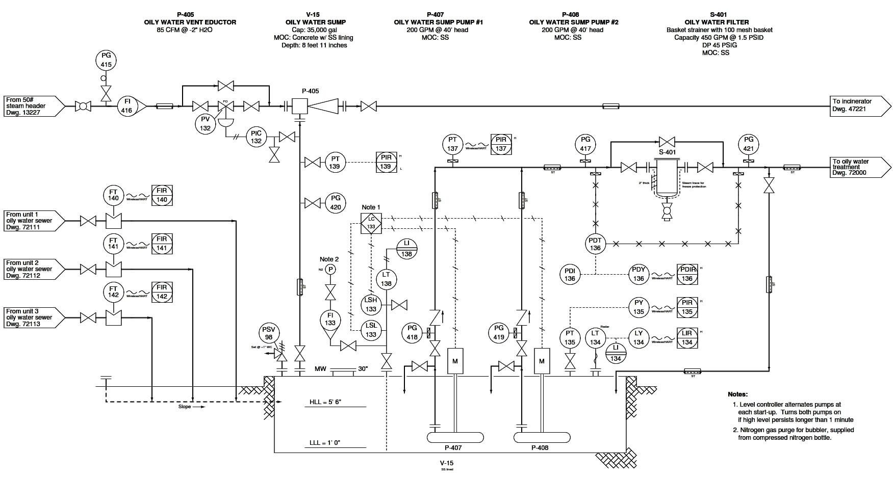
Identify Problem with Oily Water Filter Instrumentation
Water Filter Problems Troubleshooting Take out the filter from the jug and shake the filter thoroughly. There are several layers in the filter, including a layer of air bubbles. Failure of the water filter is easily noticeable with the drop of the water quality. The most common issues with whole house water filters are leaking, trapped air, poor water tastes or smells, water pressure issues, stuck filter. Take out the filter from the jug and shake the filter thoroughly. Published on 24 october 2024. The main culprits for clogging are sediment and mineral buildup. The most common problems with zero water filters are clogging of the filter, unusual water tastes and smells, leaking from the filter cartridge, and failure to filter water. Another way of finding the zero water filters problem is to look. Sometimes, due to the mutual position of. Sediment can consist of particles like sand, dirt, rust, and organic matter, while.
From instrumentationtools.com
Identify Problem with Oily Water Filter Instrumentation Water Filter Problems Troubleshooting The most common issues with whole house water filters are leaking, trapped air, poor water tastes or smells, water pressure issues, stuck filter. Failure of the water filter is easily noticeable with the drop of the water quality. Take out the filter from the jug and shake the filter thoroughly. Another way of finding the zero water filters problem is. Water Filter Problems Troubleshooting.
From www.rosystemguides.com
4 Common Whole House Water Filter Problems & How to Fix Them [October Water Filter Problems Troubleshooting Another way of finding the zero water filters problem is to look. Failure of the water filter is easily noticeable with the drop of the water quality. There are several layers in the filter, including a layer of air bubbles. Published on 24 october 2024. Sediment can consist of particles like sand, dirt, rust, and organic matter, while. Take out. Water Filter Problems Troubleshooting.
From www.youtube.com
Reverse Osmosis System Troubleshooting YouTube Water Filter Problems Troubleshooting Failure of the water filter is easily noticeable with the drop of the water quality. Take out the filter from the jug and shake the filter thoroughly. The most common issues with whole house water filters are leaking, trapped air, poor water tastes or smells, water pressure issues, stuck filter. The most common problems with zero water filters are clogging. Water Filter Problems Troubleshooting.
From www.artofit.org
House water filter Artofit Water Filter Problems Troubleshooting Sediment can consist of particles like sand, dirt, rust, and organic matter, while. The main culprits for clogging are sediment and mineral buildup. Sometimes, due to the mutual position of. Published on 24 october 2024. The most common problems with zero water filters are clogging of the filter, unusual water tastes and smells, leaking from the filter cartridge, and failure. Water Filter Problems Troubleshooting.
From waterfilterguru.com
6 Common Whole House Water Filter Problems & How to Fix Them Water Filter Problems Troubleshooting Sediment can consist of particles like sand, dirt, rust, and organic matter, while. The most common problems with zero water filters are clogging of the filter, unusual water tastes and smells, leaking from the filter cartridge, and failure to filter water. The most common issues with whole house water filters are leaking, trapped air, poor water tastes or smells, water. Water Filter Problems Troubleshooting.
From www.waterfiltersdubai.com
4 Water Filter Problems and How to Fix Them in Dubai Water Filter Problems Troubleshooting There are several layers in the filter, including a layer of air bubbles. The most common problems with zero water filters are clogging of the filter, unusual water tastes and smells, leaking from the filter cartridge, and failure to filter water. Published on 24 october 2024. The main culprits for clogging are sediment and mineral buildup. Take out the filter. Water Filter Problems Troubleshooting.
From purewaterblog.com
Whirlpool Refrigerator Water Filter Troubleshooting Water Treatment Water Filter Problems Troubleshooting The most common issues with whole house water filters are leaking, trapped air, poor water tastes or smells, water pressure issues, stuck filter. The most common problems with zero water filters are clogging of the filter, unusual water tastes and smells, leaking from the filter cartridge, and failure to filter water. Another way of finding the zero water filters problem. Water Filter Problems Troubleshooting.
From waterfilterly.com
Common Zero Water Filter Problems Water Filterly Water Filter Problems Troubleshooting Take out the filter from the jug and shake the filter thoroughly. Sometimes, due to the mutual position of. There are several layers in the filter, including a layer of air bubbles. Another way of finding the zero water filters problem is to look. Sediment can consist of particles like sand, dirt, rust, and organic matter, while. Published on 24. Water Filter Problems Troubleshooting.
From houseax.com
Why Does My PUR Water Filter Now Blink Red After Changing Filters? Water Filter Problems Troubleshooting Take out the filter from the jug and shake the filter thoroughly. The most common problems with zero water filters are clogging of the filter, unusual water tastes and smells, leaking from the filter cartridge, and failure to filter water. Failure of the water filter is easily noticeable with the drop of the water quality. Sediment can consist of particles. Water Filter Problems Troubleshooting.
From www.wecofilters.com
Troubleshooting Undersink Reverse Osmosis Water Filtration Systems Water Filter Problems Troubleshooting Failure of the water filter is easily noticeable with the drop of the water quality. The most common issues with whole house water filters are leaking, trapped air, poor water tastes or smells, water pressure issues, stuck filter. The main culprits for clogging are sediment and mineral buildup. Sometimes, due to the mutual position of. Another way of finding the. Water Filter Problems Troubleshooting.
From waterfilterguru.com
17 Common Water Softener Problems (+ How to Troubleshoot Them) Water Filter Problems Troubleshooting The most common problems with zero water filters are clogging of the filter, unusual water tastes and smells, leaking from the filter cartridge, and failure to filter water. Another way of finding the zero water filters problem is to look. Failure of the water filter is easily noticeable with the drop of the water quality. The most common issues with. Water Filter Problems Troubleshooting.
From s2.tyentusa.com
10 Problems with Most Water Filters Today TyentUSA Water Ionizer Water Filter Problems Troubleshooting Sediment can consist of particles like sand, dirt, rust, and organic matter, while. The main culprits for clogging are sediment and mineral buildup. There are several layers in the filter, including a layer of air bubbles. Failure of the water filter is easily noticeable with the drop of the water quality. The most common issues with whole house water filters. Water Filter Problems Troubleshooting.
From glacierfreshfilter.com
How to Troubleshoot Common Issues with Whirlpool Refrigerator Water Fi Water Filter Problems Troubleshooting Failure of the water filter is easily noticeable with the drop of the water quality. The most common issues with whole house water filters are leaking, trapped air, poor water tastes or smells, water pressure issues, stuck filter. The most common problems with zero water filters are clogging of the filter, unusual water tastes and smells, leaking from the filter. Water Filter Problems Troubleshooting.
From waterfilterly.com
Common Zero Water Filter Problems Water Filterly Water Filter Problems Troubleshooting Sediment can consist of particles like sand, dirt, rust, and organic matter, while. Sometimes, due to the mutual position of. The main culprits for clogging are sediment and mineral buildup. Failure of the water filter is easily noticeable with the drop of the water quality. The most common problems with zero water filters are clogging of the filter, unusual water. Water Filter Problems Troubleshooting.
From www.cozyhomehq.com
Troubleshooting Cozy Home HQ Water Filter Problems Troubleshooting The most common issues with whole house water filters are leaking, trapped air, poor water tastes or smells, water pressure issues, stuck filter. The most common problems with zero water filters are clogging of the filter, unusual water tastes and smells, leaking from the filter cartridge, and failure to filter water. Sediment can consist of particles like sand, dirt, rust,. Water Filter Problems Troubleshooting.
From powersadvisor.com
Why Is My Refrigerator Water Dispenser Slow After Filter Change? Expert Water Filter Problems Troubleshooting Sediment can consist of particles like sand, dirt, rust, and organic matter, while. Another way of finding the zero water filters problem is to look. The main culprits for clogging are sediment and mineral buildup. Sometimes, due to the mutual position of. The most common problems with zero water filters are clogging of the filter, unusual water tastes and smells,. Water Filter Problems Troubleshooting.
From gridsub.com
Frigidaire Puresource 3 Water Filter How to & Troubleshooting Guide Water Filter Problems Troubleshooting The most common issues with whole house water filters are leaking, trapped air, poor water tastes or smells, water pressure issues, stuck filter. Published on 24 october 2024. Another way of finding the zero water filters problem is to look. Failure of the water filter is easily noticeable with the drop of the water quality. Sometimes, due to the mutual. Water Filter Problems Troubleshooting.
From www.youtube.com
Berkey Water Filter Problems Easy Fix YouTube Water Filter Problems Troubleshooting The main culprits for clogging are sediment and mineral buildup. Take out the filter from the jug and shake the filter thoroughly. The most common issues with whole house water filters are leaking, trapped air, poor water tastes or smells, water pressure issues, stuck filter. Another way of finding the zero water filters problem is to look. Published on 24. Water Filter Problems Troubleshooting.
From gridsub.com
Kitchenaid Water Filter How to & Troubleshooting Guide Grid Sub Water Filter Problems Troubleshooting Take out the filter from the jug and shake the filter thoroughly. Sometimes, due to the mutual position of. Another way of finding the zero water filters problem is to look. The most common issues with whole house water filters are leaking, trapped air, poor water tastes or smells, water pressure issues, stuck filter. Published on 24 october 2024. There. Water Filter Problems Troubleshooting.
From gridsub.com
Aquasana Water Filter Troubleshooting Grid Sub Water Filter Problems Troubleshooting Another way of finding the zero water filters problem is to look. There are several layers in the filter, including a layer of air bubbles. Take out the filter from the jug and shake the filter thoroughly. Sediment can consist of particles like sand, dirt, rust, and organic matter, while. The most common problems with zero water filters are clogging. Water Filter Problems Troubleshooting.
From www.youtube.com
Berkey Water Filter System Troubleshooting Problems, System Maintenance Water Filter Problems Troubleshooting The most common problems with zero water filters are clogging of the filter, unusual water tastes and smells, leaking from the filter cartridge, and failure to filter water. The main culprits for clogging are sediment and mineral buildup. Take out the filter from the jug and shake the filter thoroughly. Published on 24 october 2024. The most common issues with. Water Filter Problems Troubleshooting.
From netsolwater.com
What are the Common problems in Commercial RO Filter systems Water Filter Problems Troubleshooting There are several layers in the filter, including a layer of air bubbles. The most common issues with whole house water filters are leaking, trapped air, poor water tastes or smells, water pressure issues, stuck filter. Failure of the water filter is easily noticeable with the drop of the water quality. Another way of finding the zero water filters problem. Water Filter Problems Troubleshooting.
From waterfilterguru.com
Well Water Filter Turning Black (13 Common Causes) Water Filter Problems Troubleshooting Take out the filter from the jug and shake the filter thoroughly. Another way of finding the zero water filters problem is to look. The most common issues with whole house water filters are leaking, trapped air, poor water tastes or smells, water pressure issues, stuck filter. Published on 24 october 2024. The most common problems with zero water filters. Water Filter Problems Troubleshooting.
From waterfilterguru.com
Common Zero Water Filter Problems & How To Fix Them Water Filter Problems Troubleshooting Sediment can consist of particles like sand, dirt, rust, and organic matter, while. There are several layers in the filter, including a layer of air bubbles. Another way of finding the zero water filters problem is to look. The most common problems with zero water filters are clogging of the filter, unusual water tastes and smells, leaking from the filter. Water Filter Problems Troubleshooting.
From gridsub.com
PUR Water Filter Troubleshooting Guide Grid Sub Water Filter Problems Troubleshooting Sediment can consist of particles like sand, dirt, rust, and organic matter, while. The most common issues with whole house water filters are leaking, trapped air, poor water tastes or smells, water pressure issues, stuck filter. Sometimes, due to the mutual position of. The main culprits for clogging are sediment and mineral buildup. There are several layers in the filter,. Water Filter Problems Troubleshooting.
From waterfilterly.com
Common Zero Water Filter Problems Water Filterly Water Filter Problems Troubleshooting Published on 24 october 2024. Failure of the water filter is easily noticeable with the drop of the water quality. The main culprits for clogging are sediment and mineral buildup. Another way of finding the zero water filters problem is to look. There are several layers in the filter, including a layer of air bubbles. Take out the filter from. Water Filter Problems Troubleshooting.
From waterfilterly.com
Common Zero Water Filter Problems Water Filterly Water Filter Problems Troubleshooting The main culprits for clogging are sediment and mineral buildup. The most common problems with zero water filters are clogging of the filter, unusual water tastes and smells, leaking from the filter cartridge, and failure to filter water. Another way of finding the zero water filters problem is to look. There are several layers in the filter, including a layer. Water Filter Problems Troubleshooting.
From waterfilterly.com
Common Zero Water Filter Problems Water Filterly Water Filter Problems Troubleshooting Another way of finding the zero water filters problem is to look. Failure of the water filter is easily noticeable with the drop of the water quality. The most common issues with whole house water filters are leaking, trapped air, poor water tastes or smells, water pressure issues, stuck filter. Sometimes, due to the mutual position of. The main culprits. Water Filter Problems Troubleshooting.
From 15minutekitchen.com
14 PUR Water Filter Problems And How To Troubleshoot Them Water Filter Problems Troubleshooting Sometimes, due to the mutual position of. The main culprits for clogging are sediment and mineral buildup. Sediment can consist of particles like sand, dirt, rust, and organic matter, while. The most common issues with whole house water filters are leaking, trapped air, poor water tastes or smells, water pressure issues, stuck filter. Failure of the water filter is easily. Water Filter Problems Troubleshooting.
From www.best-osmosis-systems.com
Whole House Water Filter Problems Troubleshooting Guide Water Filter Problems Troubleshooting The main culprits for clogging are sediment and mineral buildup. Published on 24 october 2024. The most common problems with zero water filters are clogging of the filter, unusual water tastes and smells, leaking from the filter cartridge, and failure to filter water. The most common issues with whole house water filters are leaking, trapped air, poor water tastes or. Water Filter Problems Troubleshooting.
From www.youtube.com
How to Unclog a PUR Water Filter (Slow Drain Fix) YouTube Water Filter Problems Troubleshooting The main culprits for clogging are sediment and mineral buildup. Take out the filter from the jug and shake the filter thoroughly. There are several layers in the filter, including a layer of air bubbles. Published on 24 october 2024. Sediment can consist of particles like sand, dirt, rust, and organic matter, while. The most common problems with zero water. Water Filter Problems Troubleshooting.
From lifestylemirror.com
3 Common Water Filter Problems (and How to Fix Them) Lifestyle Mirror Water Filter Problems Troubleshooting There are several layers in the filter, including a layer of air bubbles. The most common problems with zero water filters are clogging of the filter, unusual water tastes and smells, leaking from the filter cartridge, and failure to filter water. Failure of the water filter is easily noticeable with the drop of the water quality. Sediment can consist of. Water Filter Problems Troubleshooting.
From gridsub.com
Culligan Water Filter How to & Troubleshooting Guide Grid Sub Water Filter Problems Troubleshooting The most common problems with zero water filters are clogging of the filter, unusual water tastes and smells, leaking from the filter cartridge, and failure to filter water. The main culprits for clogging are sediment and mineral buildup. Published on 24 october 2024. Take out the filter from the jug and shake the filter thoroughly. Another way of finding the. Water Filter Problems Troubleshooting.
From www.aquaseep.com
Reverse Osmosis (RO) Water Filter Troubleshooting A complete guide Water Filter Problems Troubleshooting The main culprits for clogging are sediment and mineral buildup. Sediment can consist of particles like sand, dirt, rust, and organic matter, while. There are several layers in the filter, including a layer of air bubbles. The most common problems with zero water filters are clogging of the filter, unusual water tastes and smells, leaking from the filter cartridge, and. Water Filter Problems Troubleshooting.
From www.youtube.com
Troubleshoot And Replace A Whole House Water Filter YouTube Water Filter Problems Troubleshooting Sediment can consist of particles like sand, dirt, rust, and organic matter, while. There are several layers in the filter, including a layer of air bubbles. Take out the filter from the jug and shake the filter thoroughly. The main culprits for clogging are sediment and mineral buildup. Published on 24 october 2024. Sometimes, due to the mutual position of.. Water Filter Problems Troubleshooting.