What Does Common Anode Mean . Common cathode means that the cathodes of all of the leds are common and connected to a single pin. In a common anode configuration, the anode of all the leds in the display are connected together and connected to a positive voltage source, while the. The anode for each led has its own pin. In a common anode 7 segment display, all of the anode pins are tied together, meaning they are common. So driving one of these means. Below is a typical led display, with each led segment labeled with an alphabetical. Common anode means that individual leds are connected through their positive terminals and driven by the negative terminal.
from www.exploringarduino.com
Common anode means that individual leds are connected through their positive terminals and driven by the negative terminal. The anode for each led has its own pin. Below is a typical led display, with each led segment labeled with an alphabetical. In a common anode 7 segment display, all of the anode pins are tied together, meaning they are common. So driving one of these means. Common cathode means that the cathodes of all of the leds are common and connected to a single pin. In a common anode configuration, the anode of all the leds in the display are connected together and connected to a positive voltage source, while the.
Common Anode RGB LED Exploring Arduino
What Does Common Anode Mean The anode for each led has its own pin. So driving one of these means. Common anode means that individual leds are connected through their positive terminals and driven by the negative terminal. Below is a typical led display, with each led segment labeled with an alphabetical. In a common anode 7 segment display, all of the anode pins are tied together, meaning they are common. The anode for each led has its own pin. In a common anode configuration, the anode of all the leds in the display are connected together and connected to a positive voltage source, while the. Common cathode means that the cathodes of all of the leds are common and connected to a single pin.
From gamesmartz.com
Anode Definition & Image GameSmartz What Does Common Anode Mean Common anode means that individual leds are connected through their positive terminals and driven by the negative terminal. Common cathode means that the cathodes of all of the leds are common and connected to a single pin. The anode for each led has its own pin. In a common anode configuration, the anode of all the leds in the display. What Does Common Anode Mean.
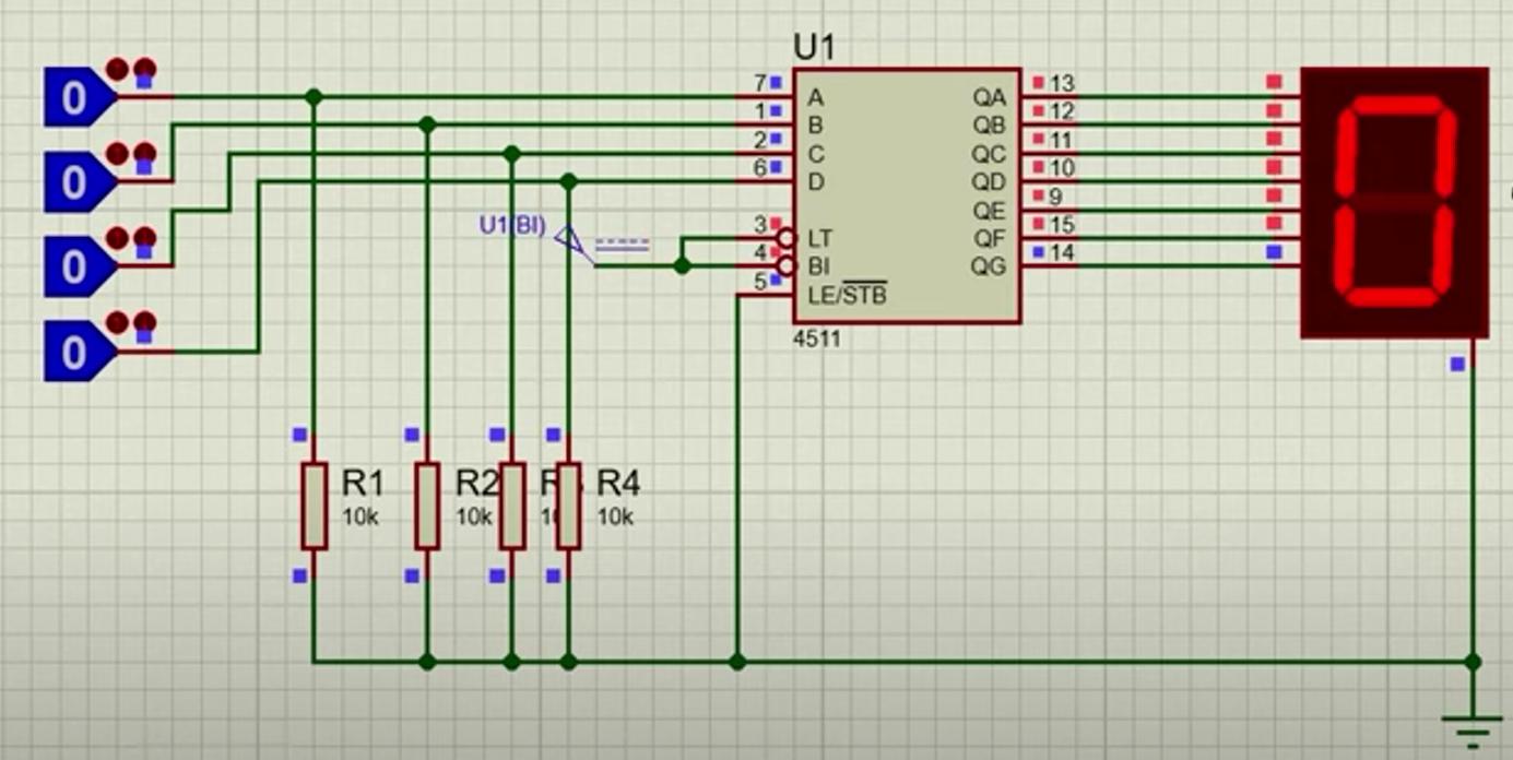
From electronics.stackexchange.com
logic gates What are the considerations of using a common anode 7 What Does Common Anode Mean Common cathode means that the cathodes of all of the leds are common and connected to a single pin. Common anode means that individual leds are connected through their positive terminals and driven by the negative terminal. The anode for each led has its own pin. In a common anode 7 segment display, all of the anode pins are tied. What Does Common Anode Mean.
From www.youtube.com
What is Anode? How Does Anode Look? How to Say Anode in English What Does Common Anode Mean In a common anode 7 segment display, all of the anode pins are tied together, meaning they are common. Common cathode means that the cathodes of all of the leds are common and connected to a single pin. Common anode means that individual leds are connected through their positive terminals and driven by the negative terminal. The anode for each. What Does Common Anode Mean.
From www.youtube.com
Cathode and Anode Quick differences and comparisons YouTube What Does Common Anode Mean So driving one of these means. Common anode means that individual leds are connected through their positive terminals and driven by the negative terminal. In a common anode configuration, the anode of all the leds in the display are connected together and connected to a positive voltage source, while the. In a common anode 7 segment display, all of the. What Does Common Anode Mean.
From www.electroniclinic.com
seven segment display truth table and circuit diagram What Does Common Anode Mean Below is a typical led display, with each led segment labeled with an alphabetical. So driving one of these means. Common cathode means that the cathodes of all of the leds are common and connected to a single pin. The anode for each led has its own pin. In a common anode 7 segment display, all of the anode pins. What Does Common Anode Mean.
From instrumentationtools.com
Difference Between Common Cathode and Anode 7 Segment LED Display? What Does Common Anode Mean Common anode means that individual leds are connected through their positive terminals and driven by the negative terminal. In a common anode configuration, the anode of all the leds in the display are connected together and connected to a positive voltage source, while the. Common cathode means that the cathodes of all of the leds are common and connected to. What Does Common Anode Mean.
From www.youtube.com
Common Cathode Configuration of PN junction Diode What Does Common Anode Mean In a common anode configuration, the anode of all the leds in the display are connected together and connected to a positive voltage source, while the. The anode for each led has its own pin. In a common anode 7 segment display, all of the anode pins are tied together, meaning they are common. So driving one of these means.. What Does Common Anode Mean.
From www.thoughtco.com
How to Define Anode and Cathode What Does Common Anode Mean The anode for each led has its own pin. In a common anode configuration, the anode of all the leds in the display are connected together and connected to a positive voltage source, while the. So driving one of these means. In a common anode 7 segment display, all of the anode pins are tied together, meaning they are common.. What Does Common Anode Mean.
From www.vecteezy.com
Voltaic galvanic cell or daniell cell.Redox reaction.Oxidation and What Does Common Anode Mean Below is a typical led display, with each led segment labeled with an alphabetical. Common anode means that individual leds are connected through their positive terminals and driven by the negative terminal. So driving one of these means. The anode for each led has its own pin. In a common anode configuration, the anode of all the leds in the. What Does Common Anode Mean.
From vectormine.com
Anode and cathode scientific physics education diagram, vector What Does Common Anode Mean Common cathode means that the cathodes of all of the leds are common and connected to a single pin. Below is a typical led display, with each led segment labeled with an alphabetical. So driving one of these means. The anode for each led has its own pin. Common anode means that individual leds are connected through their positive terminals. What Does Common Anode Mean.
From multidict.net
CLILstore unit 5187 2.2. Analogue electronics. Diodes What Does Common Anode Mean In a common anode 7 segment display, all of the anode pins are tied together, meaning they are common. In a common anode configuration, the anode of all the leds in the display are connected together and connected to a positive voltage source, while the. Common anode means that individual leds are connected through their positive terminals and driven by. What Does Common Anode Mean.
From mavink.com
Anode Cathode Diagram What Does Common Anode Mean So driving one of these means. Common cathode means that the cathodes of all of the leds are common and connected to a single pin. Common anode means that individual leds are connected through their positive terminals and driven by the negative terminal. In a common anode 7 segment display, all of the anode pins are tied together, meaning they. What Does Common Anode Mean.
From www.batterypowertips.com
What is an anode? Battery Power Tips What Does Common Anode Mean In a common anode 7 segment display, all of the anode pins are tied together, meaning they are common. The anode for each led has its own pin. Common cathode means that the cathodes of all of the leds are common and connected to a single pin. Below is a typical led display, with each led segment labeled with an. What Does Common Anode Mean.
From www.circuitstoday.com
Interface common anode and common cathode RGB LEDs with Arduino What Does Common Anode Mean So driving one of these means. Below is a typical led display, with each led segment labeled with an alphabetical. Common anode means that individual leds are connected through their positive terminals and driven by the negative terminal. In a common anode 7 segment display, all of the anode pins are tied together, meaning they are common. The anode for. What Does Common Anode Mean.
From chemistry.stackexchange.com
physical chemistry Positive or Negative Anode/Cathode in Electrolytic What Does Common Anode Mean In a common anode configuration, the anode of all the leds in the display are connected together and connected to a positive voltage source, while the. So driving one of these means. The anode for each led has its own pin. Common anode means that individual leds are connected through their positive terminals and driven by the negative terminal. Common. What Does Common Anode Mean.
From www.circuitbread.com
How RGB LEDs work and how to control color … CircuitBread What Does Common Anode Mean Common cathode means that the cathodes of all of the leds are common and connected to a single pin. In a common anode 7 segment display, all of the anode pins are tied together, meaning they are common. So driving one of these means. Common anode means that individual leds are connected through their positive terminals and driven by the. What Does Common Anode Mean.
From www.researchgate.net
Figure The anode and cathode reactions in typical electrolytic What Does Common Anode Mean The anode for each led has its own pin. In a common anode configuration, the anode of all the leds in the display are connected together and connected to a positive voltage source, while the. Below is a typical led display, with each led segment labeled with an alphabetical. Common cathode means that the cathodes of all of the leds. What Does Common Anode Mean.
From berytrain.weebly.com
Arduino rgb led common anode berytrain What Does Common Anode Mean Common cathode means that the cathodes of all of the leds are common and connected to a single pin. Common anode means that individual leds are connected through their positive terminals and driven by the negative terminal. In a common anode configuration, the anode of all the leds in the display are connected together and connected to a positive voltage. What Does Common Anode Mean.
From www.pinterest.com
7Segment Display Connection Anode & Common Cathode What Does Common Anode Mean So driving one of these means. Common anode means that individual leds are connected through their positive terminals and driven by the negative terminal. The anode for each led has its own pin. Common cathode means that the cathodes of all of the leds are common and connected to a single pin. In a common anode 7 segment display, all. What Does Common Anode Mean.
From www.collegesearch.in
Cathode and Anode Definition, Examples, Differences CollegeSearch What Does Common Anode Mean The anode for each led has its own pin. In a common anode configuration, the anode of all the leds in the display are connected together and connected to a positive voltage source, while the. Below is a typical led display, with each led segment labeled with an alphabetical. In a common anode 7 segment display, all of the anode. What Does Common Anode Mean.
From lovelyshery.weebly.com
Common anode rgb led arduino lovelyshery What Does Common Anode Mean In a common anode 7 segment display, all of the anode pins are tied together, meaning they are common. The anode for each led has its own pin. Common anode means that individual leds are connected through their positive terminals and driven by the negative terminal. Below is a typical led display, with each led segment labeled with an alphabetical.. What Does Common Anode Mean.
From circuitteqandiner.z13.web.core.windows.net
Common Cathode 7 Segment Display Circuit Diagram What Does Common Anode Mean Common anode means that individual leds are connected through their positive terminals and driven by the negative terminal. So driving one of these means. In a common anode 7 segment display, all of the anode pins are tied together, meaning they are common. In a common anode configuration, the anode of all the leds in the display are connected together. What Does Common Anode Mean.
From www.linkedin.com
What is common cathode? Firefly LED posted on the topic LinkedIn What Does Common Anode Mean Common anode means that individual leds are connected through their positive terminals and driven by the negative terminal. In a common anode configuration, the anode of all the leds in the display are connected together and connected to a positive voltage source, while the. The anode for each led has its own pin. In a common anode 7 segment display,. What Does Common Anode Mean.
From dragonflyenergy.com
Anode vs Cathode What's the Difference? Dragonfly Energy What Does Common Anode Mean In a common anode configuration, the anode of all the leds in the display are connected together and connected to a positive voltage source, while the. Common anode means that individual leds are connected through their positive terminals and driven by the negative terminal. Below is a typical led display, with each led segment labeled with an alphabetical. Common cathode. What Does Common Anode Mean.
From www.connectronics.com.my
4Pin 5mm RGB LED Common Cathode Common Anode Connectronics What Does Common Anode Mean The anode for each led has its own pin. In a common anode 7 segment display, all of the anode pins are tied together, meaning they are common. Common cathode means that the cathodes of all of the leds are common and connected to a single pin. So driving one of these means. Common anode means that individual leds are. What Does Common Anode Mean.
From www.researchgate.net
Summary of the most common cathode and anode materials' performance What Does Common Anode Mean Common anode means that individual leds are connected through their positive terminals and driven by the negative terminal. So driving one of these means. The anode for each led has its own pin. In a common anode 7 segment display, all of the anode pins are tied together, meaning they are common. Common cathode means that the cathodes of all. What Does Common Anode Mean.
From www.reddit.com
Anode vs Cathode clarifications r/Mcat What Does Common Anode Mean The anode for each led has its own pin. Common anode means that individual leds are connected through their positive terminals and driven by the negative terminal. In a common anode 7 segment display, all of the anode pins are tied together, meaning they are common. Common cathode means that the cathodes of all of the leds are common and. What Does Common Anode Mean.
From www.exploringarduino.com
Common Anode RGB LED Exploring Arduino What Does Common Anode Mean Below is a typical led display, with each led segment labeled with an alphabetical. So driving one of these means. Common anode means that individual leds are connected through their positive terminals and driven by the negative terminal. In a common anode 7 segment display, all of the anode pins are tied together, meaning they are common. The anode for. What Does Common Anode Mean.
From forumautomation.com
6 Differences between Anode and Cathode Electronics Industrial What Does Common Anode Mean Common cathode means that the cathodes of all of the leds are common and connected to a single pin. Below is a typical led display, with each led segment labeled with an alphabetical. In a common anode 7 segment display, all of the anode pins are tied together, meaning they are common. In a common anode configuration, the anode of. What Does Common Anode Mean.
From www.vedantu.com
Cathode and Anode Definition and Difference Between Anode and Cathode What Does Common Anode Mean Common anode means that individual leds are connected through their positive terminals and driven by the negative terminal. Common cathode means that the cathodes of all of the leds are common and connected to a single pin. In a common anode 7 segment display, all of the anode pins are tied together, meaning they are common. Below is a typical. What Does Common Anode Mean.
From mavink.com
Anode Cathode Diagram What Does Common Anode Mean Common anode means that individual leds are connected through their positive terminals and driven by the negative terminal. Below is a typical led display, with each led segment labeled with an alphabetical. Common cathode means that the cathodes of all of the leds are common and connected to a single pin. In a common anode configuration, the anode of all. What Does Common Anode Mean.
From www.slideserve.com
PPT Topic Electrochemical Cells PowerPoint Presentation, free What Does Common Anode Mean The anode for each led has its own pin. So driving one of these means. Common anode means that individual leds are connected through their positive terminals and driven by the negative terminal. Below is a typical led display, with each led segment labeled with an alphabetical. Common cathode means that the cathodes of all of the leds are common. What Does Common Anode Mean.
From knovhov.com
How To Find Anode Cathode Of Diode 3 Testing Methods In Stepbystep What Does Common Anode Mean Common cathode means that the cathodes of all of the leds are common and connected to a single pin. Common anode means that individual leds are connected through their positive terminals and driven by the negative terminal. Below is a typical led display, with each led segment labeled with an alphabetical. So driving one of these means. In a common. What Does Common Anode Mean.
From manualdatatickings.z14.web.core.windows.net
Circuit Diagram For Common Cathode Leds What Does Common Anode Mean Below is a typical led display, with each led segment labeled with an alphabetical. In a common anode configuration, the anode of all the leds in the display are connected together and connected to a positive voltage source, while the. Common anode means that individual leds are connected through their positive terminals and driven by the negative terminal. Common cathode. What Does Common Anode Mean.
From www.electroniclinic.com
Arduino Common Anode and Common Cathode seven segment display What Does Common Anode Mean Below is a typical led display, with each led segment labeled with an alphabetical. So driving one of these means. Common cathode means that the cathodes of all of the leds are common and connected to a single pin. In a common anode configuration, the anode of all the leds in the display are connected together and connected to a. What Does Common Anode Mean.