Virtual Pet Java Code . Today, students will be creating their own virtual pet! See the help.md for assignment directions and guide. First, i broke down the project into smaller chunks. Virtual pet with sprite lab. The break down consisted of adding private variables and creating. In this tutorial, i'll guide you through the process of building a 3d virtual pet game in java. We’ll cover everything from setting up your environment to. Set daily or weekly goals and reminders, track progress, and connect with. They will begin by drawing or selecting a new costume for a sprite. You’ve learned how to create a fun and interactive virtual pet game in java! With study buddy, you adopt a virtual pet study buddy who becomes your study companion and motivator. That's right, open up your code editor (i used intellij community edition for this one 😊),.
from virtual-pets.freeonlineapps.net
That's right, open up your code editor (i used intellij community edition for this one 😊),. In this tutorial, i'll guide you through the process of building a 3d virtual pet game in java. Today, students will be creating their own virtual pet! We’ll cover everything from setting up your environment to. Set daily or weekly goals and reminders, track progress, and connect with. First, i broke down the project into smaller chunks. The break down consisted of adding private variables and creating. Virtual pet with sprite lab. They will begin by drawing or selecting a new costume for a sprite. With study buddy, you adopt a virtual pet study buddy who becomes your study companion and motivator.
FAQ Virtual Pets
Virtual Pet Java Code The break down consisted of adding private variables and creating. See the help.md for assignment directions and guide. The break down consisted of adding private variables and creating. With study buddy, you adopt a virtual pet study buddy who becomes your study companion and motivator. You’ve learned how to create a fun and interactive virtual pet game in java! In this tutorial, i'll guide you through the process of building a 3d virtual pet game in java. First, i broke down the project into smaller chunks. Today, students will be creating their own virtual pet! We’ll cover everything from setting up your environment to. That's right, open up your code editor (i used intellij community edition for this one 😊),. They will begin by drawing or selecting a new costume for a sprite. Virtual pet with sprite lab. Set daily or weekly goals and reminders, track progress, and connect with.
From www.chegg.com
Solved Java program will load the pet data file from a text Virtual Pet Java Code They will begin by drawing or selecting a new costume for a sprite. That's right, open up your code editor (i used intellij community edition for this one 😊),. Virtual pet with sprite lab. In this tutorial, i'll guide you through the process of building a 3d virtual pet game in java. The break down consisted of adding private variables. Virtual Pet Java Code.
From www.youtube.com
Coding with microbit Part 7 Making a Virtual Pet YouTube Virtual Pet Java Code You’ve learned how to create a fun and interactive virtual pet game in java! We’ll cover everything from setting up your environment to. Set daily or weekly goals and reminders, track progress, and connect with. In this tutorial, i'll guide you through the process of building a 3d virtual pet game in java. The break down consisted of adding private. Virtual Pet Java Code.
From virtual-pets.freeonlineapps.net
FAQ Virtual Pets Virtual Pet Java Code That's right, open up your code editor (i used intellij community edition for this one 😊),. See the help.md for assignment directions and guide. You’ve learned how to create a fun and interactive virtual pet game in java! We’ll cover everything from setting up your environment to. With study buddy, you adopt a virtual pet study buddy who becomes your. Virtual Pet Java Code.
From www.slideserve.com
PPT Java Pet Store Demo Demonstrates MVC Design Pattern PowerPoint Virtual Pet Java Code See the help.md for assignment directions and guide. Today, students will be creating their own virtual pet! That's right, open up your code editor (i used intellij community edition for this one 😊),. Set daily or weekly goals and reminders, track progress, and connect with. With study buddy, you adopt a virtual pet study buddy who becomes your study companion. Virtual Pet Java Code.
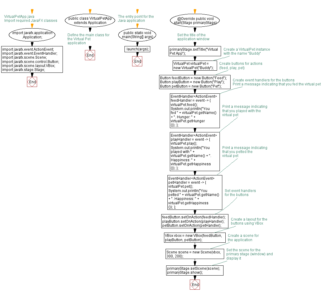
From www.w3resource.com
JavaFX Virtual Pet application Virtual Pet Java Code Today, students will be creating their own virtual pet! With study buddy, you adopt a virtual pet study buddy who becomes your study companion and motivator. You’ve learned how to create a fun and interactive virtual pet game in java! First, i broke down the project into smaller chunks. Set daily or weekly goals and reminders, track progress, and connect. Virtual Pet Java Code.
From github.com
GitHub TedDoesTech/virtualpet Virtual Pet Java Code The break down consisted of adding private variables and creating. Virtual pet with sprite lab. In this tutorial, i'll guide you through the process of building a 3d virtual pet game in java. See the help.md for assignment directions and guide. That's right, open up your code editor (i used intellij community edition for this one 😊),. Today, students will. Virtual Pet Java Code.
From academy.zenva.com
Intermediate Python Virtual Pet with Pygame Zenva Academy Virtual Pet Java Code Virtual pet with sprite lab. The break down consisted of adding private variables and creating. Set daily or weekly goals and reminders, track progress, and connect with. First, i broke down the project into smaller chunks. Today, students will be creating their own virtual pet! That's right, open up your code editor (i used intellij community edition for this one. Virtual Pet Java Code.
From marusczak.com
Professional Portfolio Virtual Pet Java Code Set daily or weekly goals and reminders, track progress, and connect with. Virtual pet with sprite lab. They will begin by drawing or selecting a new costume for a sprite. The break down consisted of adding private variables and creating. See the help.md for assignment directions and guide. In this tutorial, i'll guide you through the process of building a. Virtual Pet Java Code.
From github.com
GitHub ChristinCode/VirtualPet virtualpetjavaChristinCode Virtual Pet Java Code We’ll cover everything from setting up your environment to. That's right, open up your code editor (i used intellij community edition for this one 😊),. You’ve learned how to create a fun and interactive virtual pet game in java! Today, students will be creating their own virtual pet! See the help.md for assignment directions and guide. With study buddy, you. Virtual Pet Java Code.
From codezips.com
Pet Shop Management System In PHP With Source Code Codezips Virtual Pet Java Code That's right, open up your code editor (i used intellij community edition for this one 😊),. The break down consisted of adding private variables and creating. In this tutorial, i'll guide you through the process of building a 3d virtual pet game in java. First, i broke down the project into smaller chunks. You’ve learned how to create a fun. Virtual Pet Java Code.
From www.youtube.com
Online EPet Shop Java Project Advance Java Servlet JSP Project Virtual Pet Java Code We’ll cover everything from setting up your environment to. You’ve learned how to create a fun and interactive virtual pet game in java! Today, students will be creating their own virtual pet! First, i broke down the project into smaller chunks. The break down consisted of adding private variables and creating. That's right, open up your code editor (i used. Virtual Pet Java Code.
From externlabs.com
Virtual Pet Apps and Online Games How To Develop One? Virtual Pet Java Code That's right, open up your code editor (i used intellij community edition for this one 😊),. Virtual pet with sprite lab. See the help.md for assignment directions and guide. We’ll cover everything from setting up your environment to. Set daily or weekly goals and reminders, track progress, and connect with. First, i broke down the project into smaller chunks. With. Virtual Pet Java Code.
From scratch.org
Virtual Pet Scratch Foundation Virtual Pet Java Code Virtual pet with sprite lab. See the help.md for assignment directions and guide. First, i broke down the project into smaller chunks. In this tutorial, i'll guide you through the process of building a 3d virtual pet game in java. That's right, open up your code editor (i used intellij community edition for this one 😊),. Set daily or weekly. Virtual Pet Java Code.
From www.youtube.com
code org Express Course Lesson 8 Virtual Pet with Sprite Lab YouTube Virtual Pet Java Code We’ll cover everything from setting up your environment to. They will begin by drawing or selecting a new costume for a sprite. Today, students will be creating their own virtual pet! That's right, open up your code editor (i used intellij community edition for this one 😊),. Set daily or weekly goals and reminders, track progress, and connect with. The. Virtual Pet Java Code.
From maekan.com
Virtual Pets Are Back and Why We Need Them Most Now Virtual Pet Java Code Today, students will be creating their own virtual pet! You’ve learned how to create a fun and interactive virtual pet game in java! That's right, open up your code editor (i used intellij community edition for this one 😊),. In this tutorial, i'll guide you through the process of building a 3d virtual pet game in java. Virtual pet with. Virtual Pet Java Code.
From virtual-pets.freeonlineapps.net
FAQ Virtual Pets Virtual Pet Java Code You’ve learned how to create a fun and interactive virtual pet game in java! Virtual pet with sprite lab. That's right, open up your code editor (i used intellij community edition for this one 😊),. See the help.md for assignment directions and guide. With study buddy, you adopt a virtual pet study buddy who becomes your study companion and motivator.. Virtual Pet Java Code.
From medium.com
Visual Studio Code for Java The Ultimate Guide 2019 Virtual Pet Java Code First, i broke down the project into smaller chunks. Today, students will be creating their own virtual pet! With study buddy, you adopt a virtual pet study buddy who becomes your study companion and motivator. They will begin by drawing or selecting a new costume for a sprite. You’ve learned how to create a fun and interactive virtual pet game. Virtual Pet Java Code.
From www.youtube.com
L86 Express2021 Lesson 8Virtual Pet with Sprite Lab Virtual Pet Java Code The break down consisted of adding private variables and creating. Virtual pet with sprite lab. They will begin by drawing or selecting a new costume for a sprite. You’ve learned how to create a fun and interactive virtual pet game in java! First, i broke down the project into smaller chunks. In this tutorial, i'll guide you through the process. Virtual Pet Java Code.
From github.com
Virtual Pet Java Code You’ve learned how to create a fun and interactive virtual pet game in java! With study buddy, you adopt a virtual pet study buddy who becomes your study companion and motivator. Set daily or weekly goals and reminders, track progress, and connect with. That's right, open up your code editor (i used intellij community edition for this one 😊),. First,. Virtual Pet Java Code.
From github.com
Releases · geeeeeeeek/java_pet · GitHub Virtual Pet Java Code See the help.md for assignment directions and guide. You’ve learned how to create a fun and interactive virtual pet game in java! Set daily or weekly goals and reminders, track progress, and connect with. We’ll cover everything from setting up your environment to. Virtual pet with sprite lab. First, i broke down the project into smaller chunks. That's right, open. Virtual Pet Java Code.
From stackoverflow.com
java (Virtual Pet Simulator) GUI not loading but seems to be running Virtual Pet Java Code With study buddy, you adopt a virtual pet study buddy who becomes your study companion and motivator. Virtual pet with sprite lab. Today, students will be creating their own virtual pet! We’ll cover everything from setting up your environment to. Set daily or weekly goals and reminders, track progress, and connect with. They will begin by drawing or selecting a. Virtual Pet Java Code.
From www.chegg.com
Solved Pet.java ClassJAVA create the Pet class based on the Virtual Pet Java Code With study buddy, you adopt a virtual pet study buddy who becomes your study companion and motivator. That's right, open up your code editor (i used intellij community edition for this one 😊),. We’ll cover everything from setting up your environment to. The break down consisted of adding private variables and creating. In this tutorial, i'll guide you through the. Virtual Pet Java Code.
From www.youtube.com
CircuitPet Build & code Your Own Virtual Pet YouTube Virtual Pet Java Code Set daily or weekly goals and reminders, track progress, and connect with. With study buddy, you adopt a virtual pet study buddy who becomes your study companion and motivator. That's right, open up your code editor (i used intellij community edition for this one 😊),. See the help.md for assignment directions and guide. You’ve learned how to create a fun. Virtual Pet Java Code.
From programmingisfun.com
Basic UWP Virtual Pet Setup • Programming is Fun Virtual Pet Java Code See the help.md for assignment directions and guide. Set daily or weekly goals and reminders, track progress, and connect with. First, i broke down the project into smaller chunks. With study buddy, you adopt a virtual pet study buddy who becomes your study companion and motivator. In this tutorial, i'll guide you through the process of building a 3d virtual. Virtual Pet Java Code.
From www.transtutors.com
(Solved) Pet.java Class File Before you begin, it is important to Virtual Pet Java Code Virtual pet with sprite lab. The break down consisted of adding private variables and creating. That's right, open up your code editor (i used intellij community edition for this one 😊),. In this tutorial, i'll guide you through the process of building a 3d virtual pet game in java. First, i broke down the project into smaller chunks. See the. Virtual Pet Java Code.
From github.com
Dogotchi Virtual Pet 0100BBD01A886000 · Issue 4649 · Ryujinx/Ryujinx Virtual Pet Java Code Set daily or weekly goals and reminders, track progress, and connect with. See the help.md for assignment directions and guide. That's right, open up your code editor (i used intellij community edition for this one 😊),. You’ve learned how to create a fun and interactive virtual pet game in java! With study buddy, you adopt a virtual pet study buddy. Virtual Pet Java Code.
From www.youtube.com
Code org Lesson 8 Virtual Pet with Sprite Lab Express Course 2022 Virtual Pet Java Code We’ll cover everything from setting up your environment to. That's right, open up your code editor (i used intellij community edition for this one 😊),. With study buddy, you adopt a virtual pet study buddy who becomes your study companion and motivator. They will begin by drawing or selecting a new costume for a sprite. First, i broke down the. Virtual Pet Java Code.
From itch.io
virtual pet (bitsy jam) itch.io Virtual Pet Java Code With study buddy, you adopt a virtual pet study buddy who becomes your study companion and motivator. That's right, open up your code editor (i used intellij community edition for this one 😊),. Set daily or weekly goals and reminders, track progress, and connect with. In this tutorial, i'll guide you through the process of building a 3d virtual pet. Virtual Pet Java Code.
From www.pdq.com
How to customize Visual Studio (VS) Code for PowerShell PDQ Virtual Pet Java Code With study buddy, you adopt a virtual pet study buddy who becomes your study companion and motivator. See the help.md for assignment directions and guide. That's right, open up your code editor (i used intellij community edition for this one 😊),. The break down consisted of adding private variables and creating. First, i broke down the project into smaller chunks.. Virtual Pet Java Code.
From opencritic.com
Catgotchi Virtual Pet OpenCritic Virtual Pet Java Code In this tutorial, i'll guide you through the process of building a 3d virtual pet game in java. Today, students will be creating their own virtual pet! The break down consisted of adding private variables and creating. With study buddy, you adopt a virtual pet study buddy who becomes your study companion and motivator. That's right, open up your code. Virtual Pet Java Code.
From www.cheatslips.com
0 Cheats for Catgotchi Virtual Pet Virtual Pet Java Code In this tutorial, i'll guide you through the process of building a 3d virtual pet game in java. Set daily or weekly goals and reminders, track progress, and connect with. Virtual pet with sprite lab. The break down consisted of adding private variables and creating. With study buddy, you adopt a virtual pet study buddy who becomes your study companion. Virtual Pet Java Code.
From www.youtube.com
Code Org Express Course Lesson 8 Virtual Pet with Sprite Lab Course F Virtual Pet Java Code With study buddy, you adopt a virtual pet study buddy who becomes your study companion and motivator. First, i broke down the project into smaller chunks. They will begin by drawing or selecting a new costume for a sprite. The break down consisted of adding private variables and creating. Virtual pet with sprite lab. In this tutorial, i'll guide you. Virtual Pet Java Code.
From www.youtube.com
PYGAME MiniCourse Virtual Pet Project YouTube Virtual Pet Java Code Today, students will be creating their own virtual pet! They will begin by drawing or selecting a new costume for a sprite. We’ll cover everything from setting up your environment to. See the help.md for assignment directions and guide. First, i broke down the project into smaller chunks. The break down consisted of adding private variables and creating. Set daily. Virtual Pet Java Code.
From www.coursehero.com
[Solved] Prompt select either the Cat or Dog Java class from the UML Virtual Pet Java Code That's right, open up your code editor (i used intellij community edition for this one 😊),. See the help.md for assignment directions and guide. In this tutorial, i'll guide you through the process of building a 3d virtual pet game in java. Today, students will be creating their own virtual pet! We’ll cover everything from setting up your environment to.. Virtual Pet Java Code.
From www.studocu.com
Pet Code for java class,Pet file /* To change this template, choose Virtual Pet Java Code You’ve learned how to create a fun and interactive virtual pet game in java! We’ll cover everything from setting up your environment to. That's right, open up your code editor (i used intellij community edition for this one 😊),. With study buddy, you adopt a virtual pet study buddy who becomes your study companion and motivator. Set daily or weekly. Virtual Pet Java Code.