Water Level Indicator Bc548 . #waterlevelindicator #bc548projects#sevensegmentdisplayhow to make water level indicators circuit using bc 548 transistors and seven segment display friends. a water level indicator is an electronic circuit which indicates the various levels of water inside a tank. this simple water level indicator will activate an active buzzer (e.g. sb electronics & circuits. implementation of water level indicator circuit using bc548 transistors and buzzer alarm circuit on bread board with complete circuit diagram (100% working. water level indicator indicates the water level in tank continuously. As the motor turns on & off automatically it saves water, power & also decreases our work. The circuit is based on 5 transistor switches. this is the circuit diagram of a simple corrosion free water level indicator for home and industries.
from www.youtube.com
sb electronics & circuits. a water level indicator is an electronic circuit which indicates the various levels of water inside a tank. As the motor turns on & off automatically it saves water, power & also decreases our work. this simple water level indicator will activate an active buzzer (e.g. #waterlevelindicator #bc548projects#sevensegmentdisplayhow to make water level indicators circuit using bc 548 transistors and seven segment display friends. this is the circuit diagram of a simple corrosion free water level indicator for home and industries. water level indicator indicates the water level in tank continuously. The circuit is based on 5 transistor switches. implementation of water level indicator circuit using bc548 transistors and buzzer alarm circuit on bread board with complete circuit diagram (100% working.
How to make a Simple Water Level Indicator at Home Water Level
Water Level Indicator Bc548 #waterlevelindicator #bc548projects#sevensegmentdisplayhow to make water level indicators circuit using bc 548 transistors and seven segment display friends. The circuit is based on 5 transistor switches. this simple water level indicator will activate an active buzzer (e.g. #waterlevelindicator #bc548projects#sevensegmentdisplayhow to make water level indicators circuit using bc 548 transistors and seven segment display friends. water level indicator indicates the water level in tank continuously. As the motor turns on & off automatically it saves water, power & also decreases our work. this is the circuit diagram of a simple corrosion free water level indicator for home and industries. a water level indicator is an electronic circuit which indicates the various levels of water inside a tank. implementation of water level indicator circuit using bc548 transistors and buzzer alarm circuit on bread board with complete circuit diagram (100% working. sb electronics & circuits.
From www.info4eee.com
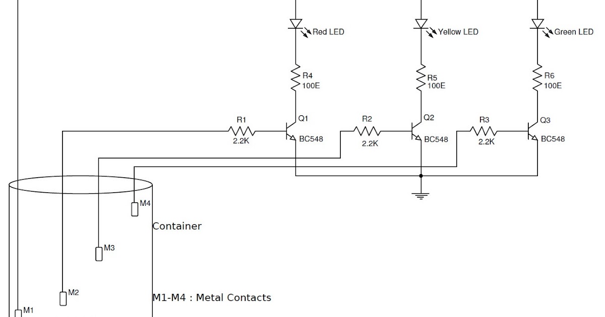
Water level indicator using transistor INFO4EEE Water Level Indicator Bc548 a water level indicator is an electronic circuit which indicates the various levels of water inside a tank. As the motor turns on & off automatically it saves water, power & also decreases our work. #waterlevelindicator #bc548projects#sevensegmentdisplayhow to make water level indicators circuit using bc 548 transistors and seven segment display friends. this is the circuit diagram. Water Level Indicator Bc548.
From hobbyelectroniccircuit.blogspot.com
Hobby Electronic Circuits Over Head Tank Water Level Indicator cum Water Level Indicator Bc548 #waterlevelindicator #bc548projects#sevensegmentdisplayhow to make water level indicators circuit using bc 548 transistors and seven segment display friends. a water level indicator is an electronic circuit which indicates the various levels of water inside a tank. As the motor turns on & off automatically it saves water, power & also decreases our work. sb electronics & circuits. . Water Level Indicator Bc548.
From www.youtube.com
Water level Indicator Using BC548 YouTube Water Level Indicator Bc548 a water level indicator is an electronic circuit which indicates the various levels of water inside a tank. water level indicator indicates the water level in tank continuously. #waterlevelindicator #bc548projects#sevensegmentdisplayhow to make water level indicators circuit using bc 548 transistors and seven segment display friends. sb electronics & circuits. this is the circuit diagram of. Water Level Indicator Bc548.
From www.youtube.com
Water Level Indicator Project With BC547 Transistor YouTube Water Level Indicator Bc548 water level indicator indicates the water level in tank continuously. this is the circuit diagram of a simple corrosion free water level indicator for home and industries. this simple water level indicator will activate an active buzzer (e.g. a water level indicator is an electronic circuit which indicates the various levels of water inside a tank.. Water Level Indicator Bc548.
From www.indiamart.com
Water Level Indicator at Rs 150.00 Water Level Indicator ID Water Level Indicator Bc548 As the motor turns on & off automatically it saves water, power & also decreases our work. this simple water level indicator will activate an active buzzer (e.g. #waterlevelindicator #bc548projects#sevensegmentdisplayhow to make water level indicators circuit using bc 548 transistors and seven segment display friends. The circuit is based on 5 transistor switches. sb electronics & circuits.. Water Level Indicator Bc548.
From www.youtube.com
water leval indicator circuit/Water level using mobile phone bc548 Water Level Indicator Bc548 The circuit is based on 5 transistor switches. As the motor turns on & off automatically it saves water, power & also decreases our work. this is the circuit diagram of a simple corrosion free water level indicator for home and industries. implementation of water level indicator circuit using bc548 transistors and buzzer alarm circuit on bread board. Water Level Indicator Bc548.
From oshwlab.com
BC548 Water indicator EasyEDA open source hardware lab Water Level Indicator Bc548 a water level indicator is an electronic circuit which indicates the various levels of water inside a tank. The circuit is based on 5 transistor switches. As the motor turns on & off automatically it saves water, power & also decreases our work. water level indicator indicates the water level in tank continuously. sb electronics & circuits.. Water Level Indicator Bc548.
From www.circuitsdiy.com
Water level Indicator Circuit Contactless and Dead Simple Water Level Indicator Bc548 a water level indicator is an electronic circuit which indicates the various levels of water inside a tank. #waterlevelindicator #bc548projects#sevensegmentdisplayhow to make water level indicators circuit using bc 548 transistors and seven segment display friends. implementation of water level indicator circuit using bc548 transistors and buzzer alarm circuit on bread board with complete circuit diagram (100% working.. Water Level Indicator Bc548.
From hackaday.io
Water Level Indicator Transistor basic UTSource Hackaday.io Water Level Indicator Bc548 this is the circuit diagram of a simple corrosion free water level indicator for home and industries. #waterlevelindicator #bc548projects#sevensegmentdisplayhow to make water level indicators circuit using bc 548 transistors and seven segment display friends. implementation of water level indicator circuit using bc548 transistors and buzzer alarm circuit on bread board with complete circuit diagram (100% working. As. Water Level Indicator Bc548.
From www.studocu.com
Water Level Indicator for Boiler Mountings Water Level Indicator Water Level Indicator Bc548 this simple water level indicator will activate an active buzzer (e.g. As the motor turns on & off automatically it saves water, power & also decreases our work. water level indicator indicates the water level in tank continuously. The circuit is based on 5 transistor switches. implementation of water level indicator circuit using bc548 transistors and buzzer. Water Level Indicator Bc548.
From www.alibaba.com
Floater Water Tank Level Gauge With Switches Sidemounted Water Level Indicator Bc548 implementation of water level indicator circuit using bc548 transistors and buzzer alarm circuit on bread board with complete circuit diagram (100% working. sb electronics & circuits. The circuit is based on 5 transistor switches. #waterlevelindicator #bc548projects#sevensegmentdisplayhow to make water level indicators circuit using bc 548 transistors and seven segment display friends. As the motor turns on &. Water Level Indicator Bc548.
From www.elektroda.com
Configuring BC548 NPN Transistor for Tuya Wifi Water Leakage Detector CB3S Water Level Indicator Bc548 As the motor turns on & off automatically it saves water, power & also decreases our work. #waterlevelindicator #bc548projects#sevensegmentdisplayhow to make water level indicators circuit using bc 548 transistors and seven segment display friends. this is the circuit diagram of a simple corrosion free water level indicator for home and industries. water level indicator indicates the water. Water Level Indicator Bc548.
From au.grandado.com
tank water level indicator with 500mm Range and tw... Grandado Water Level Indicator Bc548 a water level indicator is an electronic circuit which indicates the various levels of water inside a tank. water level indicator indicates the water level in tank continuously. this simple water level indicator will activate an active buzzer (e.g. As the motor turns on & off automatically it saves water, power & also decreases our work. . Water Level Indicator Bc548.
From aloyy-life.blogspot.com
Bc547 Transistor As A Switch Water Level Indicator Bc548 this simple water level indicator will activate an active buzzer (e.g. sb electronics & circuits. water level indicator indicates the water level in tank continuously. this is the circuit diagram of a simple corrosion free water level indicator for home and industries. #waterlevelindicator #bc548projects#sevensegmentdisplayhow to make water level indicators circuit using bc 548 transistors and. Water Level Indicator Bc548.
From electronicshelpcare.net
how to make water level? Electronics Help Care Water Level Indicator Bc548 this simple water level indicator will activate an active buzzer (e.g. As the motor turns on & off automatically it saves water, power & also decreases our work. this is the circuit diagram of a simple corrosion free water level indicator for home and industries. implementation of water level indicator circuit using bc548 transistors and buzzer alarm. Water Level Indicator Bc548.
From www.youtube.com
Making water level indicator with bc548 transistor? YouTube Water Level Indicator Bc548 As the motor turns on & off automatically it saves water, power & also decreases our work. #waterlevelindicator #bc548projects#sevensegmentdisplayhow to make water level indicators circuit using bc 548 transistors and seven segment display friends. sb electronics & circuits. implementation of water level indicator circuit using bc548 transistors and buzzer alarm circuit on bread board with complete circuit. Water Level Indicator Bc548.
From www.youtube.com
How to make a water level indicator using BC548 Transistor (In Hindi Water Level Indicator Bc548 a water level indicator is an electronic circuit which indicates the various levels of water inside a tank. this is the circuit diagram of a simple corrosion free water level indicator for home and industries. #waterlevelindicator #bc548projects#sevensegmentdisplayhow to make water level indicators circuit using bc 548 transistors and seven segment display friends. water level indicator indicates. Water Level Indicator Bc548.
From www.studypool.com
SOLUTION Water level indicator with alarm Studypool Water Level Indicator Bc548 this simple water level indicator will activate an active buzzer (e.g. this is the circuit diagram of a simple corrosion free water level indicator for home and industries. The circuit is based on 5 transistor switches. implementation of water level indicator circuit using bc548 transistors and buzzer alarm circuit on bread board with complete circuit diagram (100%. Water Level Indicator Bc548.
From www.circuits-diy.com
Wireless Water Level Indicator with BC547 Water Level Indicator Bc548 water level indicator indicates the water level in tank continuously. As the motor turns on & off automatically it saves water, power & also decreases our work. #waterlevelindicator #bc548projects#sevensegmentdisplayhow to make water level indicators circuit using bc 548 transistors and seven segment display friends. this is the circuit diagram of a simple corrosion free water level indicator. Water Level Indicator Bc548.
From www.vrogue.co
Diy Simple Water Level Indicator Youtube vrogue.co Water Level Indicator Bc548 a water level indicator is an electronic circuit which indicates the various levels of water inside a tank. #waterlevelindicator #bc548projects#sevensegmentdisplayhow to make water level indicators circuit using bc 548 transistors and seven segment display friends. sb electronics & circuits. this is the circuit diagram of a simple corrosion free water level indicator for home and industries.. Water Level Indicator Bc548.
From all-audio.pro
Water level indicator circuit using bc548 amplifier Water Level Indicator Bc548 As the motor turns on & off automatically it saves water, power & also decreases our work. The circuit is based on 5 transistor switches. sb electronics & circuits. #waterlevelindicator #bc548projects#sevensegmentdisplayhow to make water level indicators circuit using bc 548 transistors and seven segment display friends. this is the circuit diagram of a simple corrosion free water. Water Level Indicator Bc548.
From jprnotes.blogspot.com
Mini Project Water Level Indicator Using BC548 Transistor JPR Notes Water Level Indicator Bc548 water level indicator indicates the water level in tank continuously. this is the circuit diagram of a simple corrosion free water level indicator for home and industries. this simple water level indicator will activate an active buzzer (e.g. implementation of water level indicator circuit using bc548 transistors and buzzer alarm circuit on bread board with complete. Water Level Indicator Bc548.
From jprnotes.blogspot.com
Mini Project Water Level Indicator Using BC548 Transistor JPR Notes Water Level Indicator Bc548 this simple water level indicator will activate an active buzzer (e.g. this is the circuit diagram of a simple corrosion free water level indicator for home and industries. sb electronics & circuits. a water level indicator is an electronic circuit which indicates the various levels of water inside a tank. The circuit is based on 5. Water Level Indicator Bc548.
From www.instructables.com
Water Level Indicator 5 Steps (with Pictures) Instructables Water Level Indicator Bc548 a water level indicator is an electronic circuit which indicates the various levels of water inside a tank. The circuit is based on 5 transistor switches. implementation of water level indicator circuit using bc548 transistors and buzzer alarm circuit on bread board with complete circuit diagram (100% working. this simple water level indicator will activate an active. Water Level Indicator Bc548.
From www.lbm4.com.np
Water Level Indicator Using Transistor LBM4 Water Level Indicator Bc548 water level indicator indicates the water level in tank continuously. this simple water level indicator will activate an active buzzer (e.g. a water level indicator is an electronic circuit which indicates the various levels of water inside a tank. sb electronics & circuits. this is the circuit diagram of a simple corrosion free water level. Water Level Indicator Bc548.
From all-audio.pro
Water level indicator bc548 amplifier Water Level Indicator Bc548 implementation of water level indicator circuit using bc548 transistors and buzzer alarm circuit on bread board with complete circuit diagram (100% working. a water level indicator is an electronic circuit which indicates the various levels of water inside a tank. #waterlevelindicator #bc548projects#sevensegmentdisplayhow to make water level indicators circuit using bc 548 transistors and seven segment display friends.. Water Level Indicator Bc548.
From www.electroschematics.com
Water Level Indicator Circuit Water Level Indicator Bc548 this simple water level indicator will activate an active buzzer (e.g. a water level indicator is an electronic circuit which indicates the various levels of water inside a tank. As the motor turns on & off automatically it saves water, power & also decreases our work. sb electronics & circuits. water level indicator indicates the water. Water Level Indicator Bc548.
From www.raypcb.com
Understanding the Water Level Indicator Circuit Working & Applications Water Level Indicator Bc548 sb electronics & circuits. water level indicator indicates the water level in tank continuously. As the motor turns on & off automatically it saves water, power & also decreases our work. this simple water level indicator will activate an active buzzer (e.g. a water level indicator is an electronic circuit which indicates the various levels of. Water Level Indicator Bc548.
From www.instructables.com
Water Level Indicator With Alarm 3 Steps Instructables Water Level Indicator Bc548 water level indicator indicates the water level in tank continuously. sb electronics & circuits. this is the circuit diagram of a simple corrosion free water level indicator for home and industries. this simple water level indicator will activate an active buzzer (e.g. a water level indicator is an electronic circuit which indicates the various levels. Water Level Indicator Bc548.
From www.youtube.com
Water Level Indicator Using BC 548 Transistor with LED's how to make Water Level Indicator Bc548 water level indicator indicates the water level in tank continuously. this is the circuit diagram of a simple corrosion free water level indicator for home and industries. implementation of water level indicator circuit using bc548 transistors and buzzer alarm circuit on bread board with complete circuit diagram (100% working. As the motor turns on & off automatically. Water Level Indicator Bc548.
From www.youtube.com
How to make a Simple Water Level Indicator at Home Water Level Water Level Indicator Bc548 this simple water level indicator will activate an active buzzer (e.g. water level indicator indicates the water level in tank continuously. #waterlevelindicator #bc548projects#sevensegmentdisplayhow to make water level indicators circuit using bc 548 transistors and seven segment display friends. this is the circuit diagram of a simple corrosion free water level indicator for home and industries. The. Water Level Indicator Bc548.
From www.indiamart.com
Electronic Water Level Indicator at best price in Roorkee by Water Level Indicator Bc548 this is the circuit diagram of a simple corrosion free water level indicator for home and industries. water level indicator indicates the water level in tank continuously. this simple water level indicator will activate an active buzzer (e.g. #waterlevelindicator #bc548projects#sevensegmentdisplayhow to make water level indicators circuit using bc 548 transistors and seven segment display friends. The. Water Level Indicator Bc548.
From www.studypool.com
SOLUTION Water level indicator with alarm Studypool Water Level Indicator Bc548 implementation of water level indicator circuit using bc548 transistors and buzzer alarm circuit on bread board with complete circuit diagram (100% working. water level indicator indicates the water level in tank continuously. sb electronics & circuits. a water level indicator is an electronic circuit which indicates the various levels of water inside a tank. this. Water Level Indicator Bc548.
From www.youtube.com
how to make water tank water level indicatorš„.with bc548 transistor Water Level Indicator Bc548 implementation of water level indicator circuit using bc548 transistors and buzzer alarm circuit on bread board with complete circuit diagram (100% working. sb electronics & circuits. As the motor turns on & off automatically it saves water, power & also decreases our work. water level indicator indicates the water level in tank continuously. this is the. Water Level Indicator Bc548.
From www.youtube.com
How to make a WATER LEVEL INDICATOR ARDUINO WATER LEVEL INDICATOR Water Level Indicator Bc548 As the motor turns on & off automatically it saves water, power & also decreases our work. The circuit is based on 5 transistor switches. sb electronics & circuits. implementation of water level indicator circuit using bc548 transistors and buzzer alarm circuit on bread board with complete circuit diagram (100% working. water level indicator indicates the water. Water Level Indicator Bc548.