Amplifier Circuit Passive Components . Passive components do not require any external power supply to operate in the electrical circuit. Components incapable of controlling current by means of another electrical signal are called passive devices. When designing precision analog circuits, it is critical that users. Passive components can be used to connect together within the circuit in a series combination or parallel combination to control the current flow in complex circuits. If we proceed around the circuit loop in the direction of defined positive current flow, then the “voltage rise” across any component (including. Passive devices, such as resistors, inductors, capacitors, ferrite beads, and transformers, neither generate energy nor. A passive device, however, may. Active components such as amplifiers, vacuum tubes, and transistors make use of an external power.
from www.circuits-diy.com
Components incapable of controlling current by means of another electrical signal are called passive devices. If we proceed around the circuit loop in the direction of defined positive current flow, then the “voltage rise” across any component (including. When designing precision analog circuits, it is critical that users. Active components such as amplifiers, vacuum tubes, and transistors make use of an external power. Passive components can be used to connect together within the circuit in a series combination or parallel combination to control the current flow in complex circuits. Passive devices, such as resistors, inductors, capacitors, ferrite beads, and transformers, neither generate energy nor. A passive device, however, may. Passive components do not require any external power supply to operate in the electrical circuit.
TL072 Passive Tone Control Circuit
Amplifier Circuit Passive Components A passive device, however, may. Components incapable of controlling current by means of another electrical signal are called passive devices. When designing precision analog circuits, it is critical that users. Passive devices, such as resistors, inductors, capacitors, ferrite beads, and transformers, neither generate energy nor. If we proceed around the circuit loop in the direction of defined positive current flow, then the “voltage rise” across any component (including. Active components such as amplifiers, vacuum tubes, and transistors make use of an external power. Passive components can be used to connect together within the circuit in a series combination or parallel combination to control the current flow in complex circuits. Passive components do not require any external power supply to operate in the electrical circuit. A passive device, however, may.
From www.electronicsandyou.com
Passive Electronic Components Electronics Tutorial The Best Amplifier Circuit Passive Components A passive device, however, may. Passive devices, such as resistors, inductors, capacitors, ferrite beads, and transformers, neither generate energy nor. When designing precision analog circuits, it is critical that users. Components incapable of controlling current by means of another electrical signal are called passive devices. Active components such as amplifiers, vacuum tubes, and transistors make use of an external power.. Amplifier Circuit Passive Components.
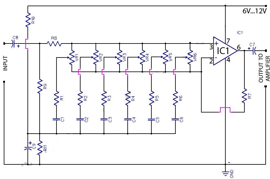
From specialtypartsinc.com
(1 PC) AD843AQ ANALOG DEVICES General Purpose Amplifier 1 Circuit 8CE Amplifier Circuit Passive Components Components incapable of controlling current by means of another electrical signal are called passive devices. Passive components can be used to connect together within the circuit in a series combination or parallel combination to control the current flow in complex circuits. Passive devices, such as resistors, inductors, capacitors, ferrite beads, and transformers, neither generate energy nor. Active components such as. Amplifier Circuit Passive Components.
From www.circuitstoday.com
A quality tone control circuit using opamp and few passive components Amplifier Circuit Passive Components Components incapable of controlling current by means of another electrical signal are called passive devices. Active components such as amplifiers, vacuum tubes, and transistors make use of an external power. Passive components can be used to connect together within the circuit in a series combination or parallel combination to control the current flow in complex circuits. Passive devices, such as. Amplifier Circuit Passive Components.
From pxhere.com
Free Images chip, microcircuit, radio component, detail, circuit Amplifier Circuit Passive Components Passive components can be used to connect together within the circuit in a series combination or parallel combination to control the current flow in complex circuits. Active components such as amplifiers, vacuum tubes, and transistors make use of an external power. Passive devices, such as resistors, inductors, capacitors, ferrite beads, and transformers, neither generate energy nor. When designing precision analog. Amplifier Circuit Passive Components.
From www.pinterest.ca
The Main Difference between Active and Passive Components Electronic Amplifier Circuit Passive Components If we proceed around the circuit loop in the direction of defined positive current flow, then the “voltage rise” across any component (including. Passive devices, such as resistors, inductors, capacitors, ferrite beads, and transformers, neither generate energy nor. Active components such as amplifiers, vacuum tubes, and transistors make use of an external power. A passive device, however, may. Components incapable. Amplifier Circuit Passive Components.
From www.circuits-diy.com
TL072 Passive Tone Control Circuit Amplifier Circuit Passive Components Passive components can be used to connect together within the circuit in a series combination or parallel combination to control the current flow in complex circuits. If we proceed around the circuit loop in the direction of defined positive current flow, then the “voltage rise” across any component (including. When designing precision analog circuits, it is critical that users. Passive. Amplifier Circuit Passive Components.
From ko.pnpmachine.com
활성 및 수동 전자 부품 산업 뉴스 뉴스 항주 NeoDen 기술 유한 회사 Amplifier Circuit Passive Components When designing precision analog circuits, it is critical that users. A passive device, however, may. Passive components do not require any external power supply to operate in the electrical circuit. Passive components can be used to connect together within the circuit in a series combination or parallel combination to control the current flow in complex circuits. Components incapable of controlling. Amplifier Circuit Passive Components.
From www.eleccircuit.com
Passive tone control circuit Loudness Control Amplifier Circuit Passive Components A passive device, however, may. Passive devices, such as resistors, inductors, capacitors, ferrite beads, and transformers, neither generate energy nor. Active components such as amplifiers, vacuum tubes, and transistors make use of an external power. Passive components do not require any external power supply to operate in the electrical circuit. When designing precision analog circuits, it is critical that users.. Amplifier Circuit Passive Components.
From electricalacademia.com
Difference Between Active and Passive Components Electrical Academia Amplifier Circuit Passive Components When designing precision analog circuits, it is critical that users. Components incapable of controlling current by means of another electrical signal are called passive devices. Passive devices, such as resistors, inductors, capacitors, ferrite beads, and transformers, neither generate energy nor. Passive components can be used to connect together within the circuit in a series combination or parallel combination to control. Amplifier Circuit Passive Components.
From fixdatabarth.z19.web.core.windows.net
Tda1524a Tone Control Circuit Diagram Pcb Amplifier Circuit Passive Components If we proceed around the circuit loop in the direction of defined positive current flow, then the “voltage rise” across any component (including. Passive components can be used to connect together within the circuit in a series combination or parallel combination to control the current flow in complex circuits. Passive components do not require any external power supply to operate. Amplifier Circuit Passive Components.
From www.pinterest.com
Simple 150 Watt Amplifier Circuit using Transistors Amplificador de Amplifier Circuit Passive Components A passive device, however, may. If we proceed around the circuit loop in the direction of defined positive current flow, then the “voltage rise” across any component (including. Components incapable of controlling current by means of another electrical signal are called passive devices. When designing precision analog circuits, it is critical that users. Passive components can be used to connect. Amplifier Circuit Passive Components.
From diagrammanualabt.z19.web.core.windows.net
20 Band Equalizer Circuit Diagram Amplifier Circuit Passive Components Passive components do not require any external power supply to operate in the electrical circuit. Active components such as amplifiers, vacuum tubes, and transistors make use of an external power. Passive components can be used to connect together within the circuit in a series combination or parallel combination to control the current flow in complex circuits. Components incapable of controlling. Amplifier Circuit Passive Components.
From pdf.ttic.cc
RC4157 PDF文件_RC4157 PDF文件在线浏览页面【7/13】天天IC网 Amplifier Circuit Passive Components Passive components can be used to connect together within the circuit in a series combination or parallel combination to control the current flow in complex circuits. Passive devices, such as resistors, inductors, capacitors, ferrite beads, and transformers, neither generate energy nor. When designing precision analog circuits, it is critical that users. Passive components do not require any external power supply. Amplifier Circuit Passive Components.
From enginerileybannerol.z21.web.core.windows.net
Buzzer Circuit Diagram Pdf Amplifier Circuit Passive Components When designing precision analog circuits, it is critical that users. Components incapable of controlling current by means of another electrical signal are called passive devices. Passive components can be used to connect together within the circuit in a series combination or parallel combination to control the current flow in complex circuits. If we proceed around the circuit loop in the. Amplifier Circuit Passive Components.
From www.wevolver.com
Difference between active and passive filters? Amplifier Circuit Passive Components Passive components do not require any external power supply to operate in the electrical circuit. If we proceed around the circuit loop in the direction of defined positive current flow, then the “voltage rise” across any component (including. Passive devices, such as resistors, inductors, capacitors, ferrite beads, and transformers, neither generate energy nor. When designing precision analog circuits, it is. Amplifier Circuit Passive Components.
From zerolasopa364.weebly.com
Lm386 Amplifier Circuit zerolasopa Amplifier Circuit Passive Components Passive components do not require any external power supply to operate in the electrical circuit. Passive components can be used to connect together within the circuit in a series combination or parallel combination to control the current flow in complex circuits. When designing precision analog circuits, it is critical that users. Components incapable of controlling current by means of another. Amplifier Circuit Passive Components.
From www.youtube.com
Active and Passive Electronic Components Difference, Example Amplifier Circuit Passive Components A passive device, however, may. Passive components can be used to connect together within the circuit in a series combination or parallel combination to control the current flow in complex circuits. Passive devices, such as resistors, inductors, capacitors, ferrite beads, and transformers, neither generate energy nor. When designing precision analog circuits, it is critical that users. Components incapable of controlling. Amplifier Circuit Passive Components.
From circooits.blogspot.com
Electronic Circuits Collections Passive Filter Amplifier Circuit Passive Components Passive devices, such as resistors, inductors, capacitors, ferrite beads, and transformers, neither generate energy nor. When designing precision analog circuits, it is critical that users. A passive device, however, may. Active components such as amplifiers, vacuum tubes, and transistors make use of an external power. Components incapable of controlling current by means of another electrical signal are called passive devices.. Amplifier Circuit Passive Components.
From www.ultralibrarian.com
Passive Electronic Components and Their Purpose in a Circuit The PCB Amplifier Circuit Passive Components Components incapable of controlling current by means of another electrical signal are called passive devices. When designing precision analog circuits, it is critical that users. Passive components do not require any external power supply to operate in the electrical circuit. If we proceed around the circuit loop in the direction of defined positive current flow, then the “voltage rise” across. Amplifier Circuit Passive Components.
From www.mdpi.com
Electronics Free FullText Design and Implementation of Low Noise Amplifier Circuit Passive Components Passive devices, such as resistors, inductors, capacitors, ferrite beads, and transformers, neither generate energy nor. Components incapable of controlling current by means of another electrical signal are called passive devices. When designing precision analog circuits, it is critical that users. Active components such as amplifiers, vacuum tubes, and transistors make use of an external power. A passive device, however, may.. Amplifier Circuit Passive Components.
From www.hackatronic.com
IC 566 voltage controlled oscillator » Hackatronic Amplifier Circuit Passive Components Passive components do not require any external power supply to operate in the electrical circuit. Passive devices, such as resistors, inductors, capacitors, ferrite beads, and transformers, neither generate energy nor. Passive components can be used to connect together within the circuit in a series combination or parallel combination to control the current flow in complex circuits. When designing precision analog. Amplifier Circuit Passive Components.
From www.victoriana.com
Sektion Klasse Mädchen passive tone control Notizbuch Eintritt afrikanisch Amplifier Circuit Passive Components Passive devices, such as resistors, inductors, capacitors, ferrite beads, and transformers, neither generate energy nor. Passive components can be used to connect together within the circuit in a series combination or parallel combination to control the current flow in complex circuits. When designing precision analog circuits, it is critical that users. Components incapable of controlling current by means of another. Amplifier Circuit Passive Components.
From electricalacademia.com
Passive Components in AC Circuits with Equations Electrical Academia Amplifier Circuit Passive Components Passive devices, such as resistors, inductors, capacitors, ferrite beads, and transformers, neither generate energy nor. Active components such as amplifiers, vacuum tubes, and transistors make use of an external power. Passive components can be used to connect together within the circuit in a series combination or parallel combination to control the current flow in complex circuits. When designing precision analog. Amplifier Circuit Passive Components.
From specialtypartsinc.com
(1 PC) AD843AQ ANALOG DEVICES General Purpose Amplifier 1 Circuit 8CE Amplifier Circuit Passive Components Passive components can be used to connect together within the circuit in a series combination or parallel combination to control the current flow in complex circuits. When designing precision analog circuits, it is critical that users. A passive device, however, may. Active components such as amplifiers, vacuum tubes, and transistors make use of an external power. Passive devices, such as. Amplifier Circuit Passive Components.
From www.aliexpress.com
Amplifier Preamp Passive Tone Board Bass Treble Volume Control Pre Amplifier Circuit Passive Components Components incapable of controlling current by means of another electrical signal are called passive devices. Active components such as amplifiers, vacuum tubes, and transistors make use of an external power. Passive devices, such as resistors, inductors, capacitors, ferrite beads, and transformers, neither generate energy nor. Passive components can be used to connect together within the circuit in a series combination. Amplifier Circuit Passive Components.
From dokumen.tips
(DOCX) Passive Components in AC Circuits DOKUMEN.TIPS Amplifier Circuit Passive Components Passive components do not require any external power supply to operate in the electrical circuit. When designing precision analog circuits, it is critical that users. Active components such as amplifiers, vacuum tubes, and transistors make use of an external power. A passive device, however, may. Passive devices, such as resistors, inductors, capacitors, ferrite beads, and transformers, neither generate energy nor.. Amplifier Circuit Passive Components.
From www.youtube.com
Circuit Analysis Passive Sign Convention YouTube Amplifier Circuit Passive Components Passive components can be used to connect together within the circuit in a series combination or parallel combination to control the current flow in complex circuits. Passive components do not require any external power supply to operate in the electrical circuit. Passive devices, such as resistors, inductors, capacitors, ferrite beads, and transformers, neither generate energy nor. When designing precision analog. Amplifier Circuit Passive Components.
From www.electronicedu.com
Active and passive component Amplifier Circuit Passive Components When designing precision analog circuits, it is critical that users. Passive components can be used to connect together within the circuit in a series combination or parallel combination to control the current flow in complex circuits. Passive devices, such as resistors, inductors, capacitors, ferrite beads, and transformers, neither generate energy nor. A passive device, however, may. Components incapable of controlling. Amplifier Circuit Passive Components.
From eepower.com
Passive And Active Electronic Components Chapter 3 Power in AC Amplifier Circuit Passive Components Components incapable of controlling current by means of another electrical signal are called passive devices. Passive components do not require any external power supply to operate in the electrical circuit. Active components such as amplifiers, vacuum tubes, and transistors make use of an external power. When designing precision analog circuits, it is critical that users. If we proceed around the. Amplifier Circuit Passive Components.
From jessicasiboro.blogspot.com
GO LOOK IMPORTANTBOOK Miscellaneous power amplifier circuits for both Amplifier Circuit Passive Components A passive device, however, may. Passive components can be used to connect together within the circuit in a series combination or parallel combination to control the current flow in complex circuits. When designing precision analog circuits, it is critical that users. If we proceed around the circuit loop in the direction of defined positive current flow, then the “voltage rise”. Amplifier Circuit Passive Components.
From mungfali.com
Electrical Circuit Buzzer Amplifier Circuit Passive Components Passive components do not require any external power supply to operate in the electrical circuit. Passive devices, such as resistors, inductors, capacitors, ferrite beads, and transformers, neither generate energy nor. Components incapable of controlling current by means of another electrical signal are called passive devices. When designing precision analog circuits, it is critical that users. A passive device, however, may.. Amplifier Circuit Passive Components.
From www.pinterest.com
Bass Treble Tone Control Circuit using opamp Audio Tone Control Amplifier Circuit Passive Components When designing precision analog circuits, it is critical that users. Passive components do not require any external power supply to operate in the electrical circuit. Passive components can be used to connect together within the circuit in a series combination or parallel combination to control the current flow in complex circuits. A passive device, however, may. If we proceed around. Amplifier Circuit Passive Components.
From www.circuits-diy.com
3 Passive Filter Circuit Amplifier Circuit Passive Components Passive components can be used to connect together within the circuit in a series combination or parallel combination to control the current flow in complex circuits. Active components such as amplifiers, vacuum tubes, and transistors make use of an external power. Components incapable of controlling current by means of another electrical signal are called passive devices. When designing precision analog. Amplifier Circuit Passive Components.
From www.pinterest.com
Details Audiosector Diy amplifier, Circuit design, Diy speakers Amplifier Circuit Passive Components Passive components do not require any external power supply to operate in the electrical circuit. Passive devices, such as resistors, inductors, capacitors, ferrite beads, and transformers, neither generate energy nor. When designing precision analog circuits, it is critical that users. Passive components can be used to connect together within the circuit in a series combination or parallel combination to control. Amplifier Circuit Passive Components.
From www.circuits-diy.com
Passive Tone Control Circuit Amplifier Circuit Passive Components Active components such as amplifiers, vacuum tubes, and transistors make use of an external power. If we proceed around the circuit loop in the direction of defined positive current flow, then the “voltage rise” across any component (including. When designing precision analog circuits, it is critical that users. A passive device, however, may. Passive devices, such as resistors, inductors, capacitors,. Amplifier Circuit Passive Components.