Slot Machine Questions . 1.) do you tend to chase losses if you haven’t hit a bonus or big win believing it’s due. Over the past year certain questions have proved to have enduring popularity, so to make it easier here’s quick access to some of the most popular questions: Two main questions as to how you all go about playing: Comprehensive list of commonly asked slot questions including answers to many of the slot myths that plague the world of slot machines. 10k+ visitors in the past month Our slot machine faq is loaded with questions and answers about playing online slots for free as well as for real money at the best online casinos. You can argue that it’s rare, you can argue whether it’s worthwhile or not, but there are a few easily provable and indisputable facts about this:
from winningstreak77.weebly.com
10k+ visitors in the past month Over the past year certain questions have proved to have enduring popularity, so to make it easier here’s quick access to some of the most popular questions: Our slot machine faq is loaded with questions and answers about playing online slots for free as well as for real money at the best online casinos. Comprehensive list of commonly asked slot questions including answers to many of the slot myths that plague the world of slot machines. 1.) do you tend to chase losses if you haven’t hit a bonus or big win believing it’s due. You can argue that it’s rare, you can argue whether it’s worthwhile or not, but there are a few easily provable and indisputable facts about this: Two main questions as to how you all go about playing:
안전카지노사이트 WINING STREAK77
Slot Machine Questions Comprehensive list of commonly asked slot questions including answers to many of the slot myths that plague the world of slot machines. 1.) do you tend to chase losses if you haven’t hit a bonus or big win believing it’s due. Comprehensive list of commonly asked slot questions including answers to many of the slot myths that plague the world of slot machines. You can argue that it’s rare, you can argue whether it’s worthwhile or not, but there are a few easily provable and indisputable facts about this: Two main questions as to how you all go about playing: Over the past year certain questions have proved to have enduring popularity, so to make it easier here’s quick access to some of the most popular questions: 10k+ visitors in the past month Our slot machine faq is loaded with questions and answers about playing online slots for free as well as for real money at the best online casinos.
From www.livecasinodirect.com
Top 5 Beginner Slot Machine Questions Answered Slot Machine Questions 10k+ visitors in the past month 1.) do you tend to chase losses if you haven’t hit a bonus or big win believing it’s due. You can argue that it’s rare, you can argue whether it’s worthwhile or not, but there are a few easily provable and indisputable facts about this: Over the past year certain questions have proved to. Slot Machine Questions.
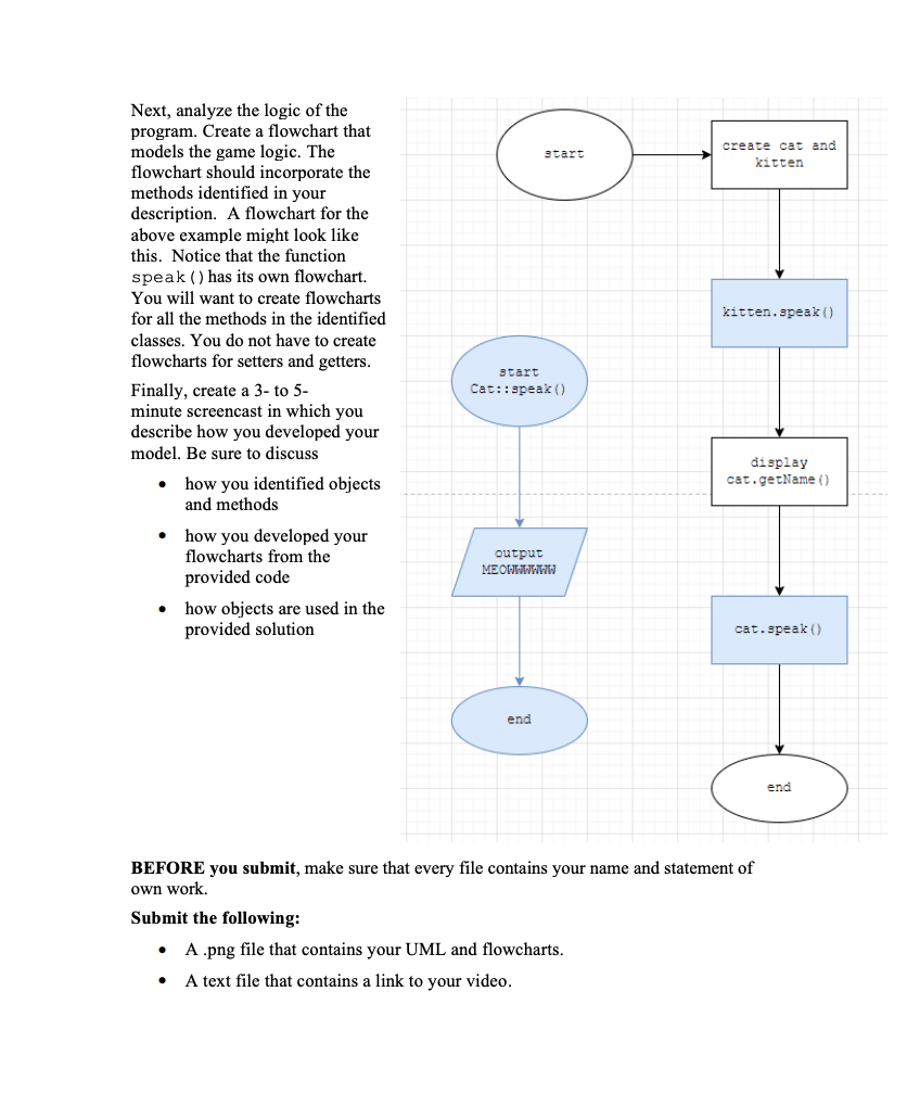
From www.chegg.com
Solved Slot Machine Code Analysis The purpose of this Slot Machine Questions Our slot machine faq is loaded with questions and answers about playing online slots for free as well as for real money at the best online casinos. Over the past year certain questions have proved to have enduring popularity, so to make it easier here’s quick access to some of the most popular questions: 1.) do you tend to chase. Slot Machine Questions.
From www.knowyourslots.com
Popular Slot Machine Questions Answered Know Your Slots Slot Machine Questions You can argue that it’s rare, you can argue whether it’s worthwhile or not, but there are a few easily provable and indisputable facts about this: Our slot machine faq is loaded with questions and answers about playing online slots for free as well as for real money at the best online casinos. Over the past year certain questions have. Slot Machine Questions.
From www.youtube.com
⭐️ TOP 5 QUESTIONS ABOUT HOW SLOT MACHINES WORK 🎰 IT WILL SHOCK YOU Slot Machine Questions Over the past year certain questions have proved to have enduring popularity, so to make it easier here’s quick access to some of the most popular questions: Two main questions as to how you all go about playing: Our slot machine faq is loaded with questions and answers about playing online slots for free as well as for real money. Slot Machine Questions.
From slotsquad.tv
When is the Best Time to Play Slot Machines at a Casino? Slot Machine Questions 10k+ visitors in the past month Our slot machine faq is loaded with questions and answers about playing online slots for free as well as for real money at the best online casinos. 1.) do you tend to chase losses if you haven’t hit a bonus or big win believing it’s due. Comprehensive list of commonly asked slot questions including. Slot Machine Questions.
From www.freepik.com
Premium Photo Several bright casino slot machine for game and chance Slot Machine Questions Over the past year certain questions have proved to have enduring popularity, so to make it easier here’s quick access to some of the most popular questions: Comprehensive list of commonly asked slot questions including answers to many of the slot myths that plague the world of slot machines. Two main questions as to how you all go about playing:. Slot Machine Questions.
From www.dreamstime.com
Question Marks On Slot Machine Wheels Uncertainty Risk Stock Slot Machine Questions Two main questions as to how you all go about playing: Comprehensive list of commonly asked slot questions including answers to many of the slot myths that plague the world of slot machines. 1.) do you tend to chase losses if you haven’t hit a bonus or big win believing it’s due. You can argue that it’s rare, you can. Slot Machine Questions.
From www.jackpotfinder.com
Beginner Slot Machine Questions Answered Jackpotfinder Slot Machine Questions 1.) do you tend to chase losses if you haven’t hit a bonus or big win believing it’s due. You can argue that it’s rare, you can argue whether it’s worthwhile or not, but there are a few easily provable and indisputable facts about this: Over the past year certain questions have proved to have enduring popularity, so to make. Slot Machine Questions.
From thelivenagpur.com
Frequently Asked Questions About Slot Machines See if You Know All The Slot Machine Questions Our slot machine faq is loaded with questions and answers about playing online slots for free as well as for real money at the best online casinos. You can argue that it’s rare, you can argue whether it’s worthwhile or not, but there are a few easily provable and indisputable facts about this: Over the past year certain questions have. Slot Machine Questions.
From www.youtube.com
Your Slot Machine Questions Answered by an Expert! YouTube Slot Machine Questions You can argue that it’s rare, you can argue whether it’s worthwhile or not, but there are a few easily provable and indisputable facts about this: 10k+ visitors in the past month 1.) do you tend to chase losses if you haven’t hit a bonus or big win believing it’s due. Comprehensive list of commonly asked slot questions including answers. Slot Machine Questions.
From www.meritline.com
Using Probability When Hitting the Slot Machines MeritLine Slot Machine Questions Over the past year certain questions have proved to have enduring popularity, so to make it easier here’s quick access to some of the most popular questions: 1.) do you tend to chase losses if you haven’t hit a bonus or big win believing it’s due. Two main questions as to how you all go about playing: Comprehensive list of. Slot Machine Questions.
From www.chegg.com
Solved A slot machine has 3 dials. Each dial has 40 Slot Machine Questions 10k+ visitors in the past month Comprehensive list of commonly asked slot questions including answers to many of the slot myths that plague the world of slot machines. Our slot machine faq is loaded with questions and answers about playing online slots for free as well as for real money at the best online casinos. 1.) do you tend to. Slot Machine Questions.
From www.slideserve.com
PPT TOP 5 SLOT MACHINE Kinds that Make sure Your Winning PowerPoint Slot Machine Questions 10k+ visitors in the past month You can argue that it’s rare, you can argue whether it’s worthwhile or not, but there are a few easily provable and indisputable facts about this: Our slot machine faq is loaded with questions and answers about playing online slots for free as well as for real money at the best online casinos. Comprehensive. Slot Machine Questions.
From casino.betmgm.com
Finding the Loosest Slot Machines BetMGM Slot Machine Questions You can argue that it’s rare, you can argue whether it’s worthwhile or not, but there are a few easily provable and indisputable facts about this: 10k+ visitors in the past month 1.) do you tend to chase losses if you haven’t hit a bonus or big win believing it’s due. Comprehensive list of commonly asked slot questions including answers. Slot Machine Questions.
From www.msn.com
Slot machine questions answered What’s the most common denomination? Slot Machine Questions Comprehensive list of commonly asked slot questions including answers to many of the slot myths that plague the world of slot machines. Our slot machine faq is loaded with questions and answers about playing online slots for free as well as for real money at the best online casinos. 1.) do you tend to chase losses if you haven’t hit. Slot Machine Questions.
From medium.com
How Do Slot Machines Work? ILLUMINATION Gaming Slot Machine Questions Two main questions as to how you all go about playing: Over the past year certain questions have proved to have enduring popularity, so to make it easier here’s quick access to some of the most popular questions: You can argue that it’s rare, you can argue whether it’s worthwhile or not, but there are a few easily provable and. Slot Machine Questions.
From www.chegg.com
Solved Determine Which Probability Method for a Given Slot Machine Questions You can argue that it’s rare, you can argue whether it’s worthwhile or not, but there are a few easily provable and indisputable facts about this: Two main questions as to how you all go about playing: Our slot machine faq is loaded with questions and answers about playing online slots for free as well as for real money at. Slot Machine Questions.
From slotsia.com
How Do Slot Machines Work? A guide by Slot Machine Questions 10k+ visitors in the past month 1.) do you tend to chase losses if you haven’t hit a bonus or big win believing it’s due. You can argue that it’s rare, you can argue whether it’s worthwhile or not, but there are a few easily provable and indisputable facts about this: Our slot machine faq is loaded with questions and. Slot Machine Questions.
From www.youtube.com
Casino Expert Answers ALL Your slot Machine Questions! YouTube Slot Machine Questions Over the past year certain questions have proved to have enduring popularity, so to make it easier here’s quick access to some of the most popular questions: Our slot machine faq is loaded with questions and answers about playing online slots for free as well as for real money at the best online casinos. Two main questions as to how. Slot Machine Questions.
From www.youtube.com
🔴LIVE🎰The VP of Slot Operations will Answer ALL your Slot Machine Slot Machine Questions Two main questions as to how you all go about playing: 10k+ visitors in the past month Over the past year certain questions have proved to have enduring popularity, so to make it easier here’s quick access to some of the most popular questions: Our slot machine faq is loaded with questions and answers about playing online slots for free. Slot Machine Questions.
From winfordbet188.com
Common Slot Questions for Beginners Winfordbet Gaming Online Casino Slot Machine Questions You can argue that it’s rare, you can argue whether it’s worthwhile or not, but there are a few easily provable and indisputable facts about this: Over the past year certain questions have proved to have enduring popularity, so to make it easier here’s quick access to some of the most popular questions: Two main questions as to how you. Slot Machine Questions.
From www.egt.com
What is a slot machine? Euro Games Technology Slot Machine Questions 10k+ visitors in the past month Our slot machine faq is loaded with questions and answers about playing online slots for free as well as for real money at the best online casinos. You can argue that it’s rare, you can argue whether it’s worthwhile or not, but there are a few easily provable and indisputable facts about this: Two. Slot Machine Questions.
From www.thisdaylive.com
How to Win at Slot Machines THISDAYLIVE Slot Machine Questions You can argue that it’s rare, you can argue whether it’s worthwhile or not, but there are a few easily provable and indisputable facts about this: 1.) do you tend to chase losses if you haven’t hit a bonus or big win believing it’s due. Two main questions as to how you all go about playing: Over the past year. Slot Machine Questions.
From slotsafetours.blogspot.com
SLOT Slot Machine Questions 1.) do you tend to chase losses if you haven’t hit a bonus or big win believing it’s due. Comprehensive list of commonly asked slot questions including answers to many of the slot myths that plague the world of slot machines. 10k+ visitors in the past month Over the past year certain questions have proved to have enduring popularity, so. Slot Machine Questions.
From www.chegg.com
Solved Write a program that simulates a simple slot machine. Slot Machine Questions 10k+ visitors in the past month Comprehensive list of commonly asked slot questions including answers to many of the slot myths that plague the world of slot machines. 1.) do you tend to chase losses if you haven’t hit a bonus or big win believing it’s due. Our slot machine faq is loaded with questions and answers about playing online. Slot Machine Questions.
From exgencumi1981.netlify.app
Slot Machine Questions Slot Machine Questions Our slot machine faq is loaded with questions and answers about playing online slots for free as well as for real money at the best online casinos. Over the past year certain questions have proved to have enduring popularity, so to make it easier here’s quick access to some of the most popular questions: Comprehensive list of commonly asked slot. Slot Machine Questions.
From www.slideserve.com
PPT Slots and jackpots what are the most common questions players Slot Machine Questions You can argue that it’s rare, you can argue whether it’s worthwhile or not, but there are a few easily provable and indisputable facts about this: Comprehensive list of commonly asked slot questions including answers to many of the slot myths that plague the world of slot machines. 10k+ visitors in the past month Over the past year certain questions. Slot Machine Questions.
From www.dreamstime.com
Slot Machine Question Mark Stock Illustrations 15 Slot Machine Slot Machine Questions Two main questions as to how you all go about playing: 1.) do you tend to chase losses if you haven’t hit a bonus or big win believing it’s due. Comprehensive list of commonly asked slot questions including answers to many of the slot myths that plague the world of slot machines. You can argue that it’s rare, you can. Slot Machine Questions.
From www.bluestacks.com
The Beginner’s Guide to Scatter Slots Slot Machines BlueStacks Slot Machine Questions 10k+ visitors in the past month Our slot machine faq is loaded with questions and answers about playing online slots for free as well as for real money at the best online casinos. You can argue that it’s rare, you can argue whether it’s worthwhile or not, but there are a few easily provable and indisputable facts about this: Two. Slot Machine Questions.
From www.youtube.com
Winning Slots Frequently Asked Questions Guide YouTube Slot Machine Questions Comprehensive list of commonly asked slot questions including answers to many of the slot myths that plague the world of slot machines. 1.) do you tend to chase losses if you haven’t hit a bonus or big win believing it’s due. Our slot machine faq is loaded with questions and answers about playing online slots for free as well as. Slot Machine Questions.
From www.casino.org
Are Slot Machines Rigged? NO! Casino Worker Explains Why Slot Machine Questions Our slot machine faq is loaded with questions and answers about playing online slots for free as well as for real money at the best online casinos. You can argue that it’s rare, you can argue whether it’s worthwhile or not, but there are a few easily provable and indisputable facts about this: Over the past year certain questions have. Slot Machine Questions.
From casinostrikers.com
Explore the Best Free Slot Games for Android and Play Online Slot Machine Questions Comprehensive list of commonly asked slot questions including answers to many of the slot myths that plague the world of slot machines. 10k+ visitors in the past month You can argue that it’s rare, you can argue whether it’s worthwhile or not, but there are a few easily provable and indisputable facts about this: 1.) do you tend to chase. Slot Machine Questions.
From winningstreak77.weebly.com
안전카지노사이트 WINING STREAK77 Slot Machine Questions 1.) do you tend to chase losses if you haven’t hit a bonus or big win believing it’s due. 10k+ visitors in the past month Comprehensive list of commonly asked slot questions including answers to many of the slot myths that plague the world of slot machines. Over the past year certain questions have proved to have enduring popularity, so. Slot Machine Questions.
From professorslots.com
Professor Slots Podcast Show Archives Page 25 of 25 Professor Slots Slot Machine Questions Our slot machine faq is loaded with questions and answers about playing online slots for free as well as for real money at the best online casinos. 10k+ visitors in the past month 1.) do you tend to chase losses if you haven’t hit a bonus or big win believing it’s due. Comprehensive list of commonly asked slot questions including. Slot Machine Questions.
From howard-bison.com
Learn How to Win On Slot Machines with These Few Tips Slot Machine Questions 10k+ visitors in the past month Over the past year certain questions have proved to have enduring popularity, so to make it easier here’s quick access to some of the most popular questions: You can argue that it’s rare, you can argue whether it’s worthwhile or not, but there are a few easily provable and indisputable facts about this: Comprehensive. Slot Machine Questions.