How Does A Curve Tracer Work . Fundamentally, these instruments operate by varying a parameter, then measuring a separate one to produce. Versatile, modular, and capable of handling up to 3kv. A curve tracer is at the same time a voltmeter and an ammeter. Enhance device analysis with keithley's parametric curve tracer: What does a curve tracer do? Here's a block diagram that we pinched from a tektronix manual, we hope they don't mind. The curve tracer works by sending a series of pulses at different frequencies through the components in your electrical system. The video demonstrates how to measure the dc gain (beta) of various types of bipolar. A curve tracer works by applying a swept voltage, one involving continuous variation over time, to two separate terminals subject to testing. Curve tracers are electronic test devices that are similar to oscilloscopes in many ways. How does a curve tracer work? How does the curve tracer work?
from www.ourpcb.com
How does a curve tracer work? Enhance device analysis with keithley's parametric curve tracer: Versatile, modular, and capable of handling up to 3kv. Here's a block diagram that we pinched from a tektronix manual, we hope they don't mind. A curve tracer is at the same time a voltmeter and an ammeter. How does the curve tracer work? A curve tracer works by applying a swept voltage, one involving continuous variation over time, to two separate terminals subject to testing. What does a curve tracer do? Curve tracers are electronic test devices that are similar to oscilloscopes in many ways. The video demonstrates how to measure the dc gain (beta) of various types of bipolar.
Curve Tracer An Electronic Component Testing Device
How Does A Curve Tracer Work How does the curve tracer work? Here's a block diagram that we pinched from a tektronix manual, we hope they don't mind. Enhance device analysis with keithley's parametric curve tracer: The curve tracer works by sending a series of pulses at different frequencies through the components in your electrical system. How does the curve tracer work? How does a curve tracer work? A curve tracer is at the same time a voltmeter and an ammeter. Versatile, modular, and capable of handling up to 3kv. Curve tracers are electronic test devices that are similar to oscilloscopes in many ways. What does a curve tracer do? The video demonstrates how to measure the dc gain (beta) of various types of bipolar. A curve tracer works by applying a swept voltage, one involving continuous variation over time, to two separate terminals subject to testing. Fundamentally, these instruments operate by varying a parameter, then measuring a separate one to produce.
From www.youtube.com
Curve Tracer part 1 YouTube How Does A Curve Tracer Work A curve tracer is at the same time a voltmeter and an ammeter. What does a curve tracer do? Enhance device analysis with keithley's parametric curve tracer: Versatile, modular, and capable of handling up to 3kv. Here's a block diagram that we pinched from a tektronix manual, we hope they don't mind. How does the curve tracer work? A curve. How Does A Curve Tracer Work.
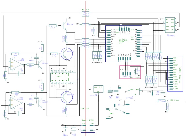
From studylib.net
Curve Tracer How Does A Curve Tracer Work Curve tracers are electronic test devices that are similar to oscilloscopes in many ways. What does a curve tracer do? A curve tracer works by applying a swept voltage, one involving continuous variation over time, to two separate terminals subject to testing. The curve tracer works by sending a series of pulses at different frequencies through the components in your. How Does A Curve Tracer Work.
From www.ourpcb.com
Curve Tracer An Electronic Component Testing Device How Does A Curve Tracer Work Curve tracers are electronic test devices that are similar to oscilloscopes in many ways. The curve tracer works by sending a series of pulses at different frequencies through the components in your electrical system. Fundamentally, these instruments operate by varying a parameter, then measuring a separate one to produce. Versatile, modular, and capable of handling up to 3kv. A curve. How Does A Curve Tracer Work.
From www.instructables.com
Transistor Curve Tracer 7 Steps (with Pictures) Instructables How Does A Curve Tracer Work How does a curve tracer work? Enhance device analysis with keithley's parametric curve tracer: Curve tracers are electronic test devices that are similar to oscilloscopes in many ways. The video demonstrates how to measure the dc gain (beta) of various types of bipolar. How does the curve tracer work? A curve tracer works by applying a swept voltage, one involving. How Does A Curve Tracer Work.
From circuitstories.blogspot.com
Simple curve tracer for diodes How Does A Curve Tracer Work Enhance device analysis with keithley's parametric curve tracer: A curve tracer works by applying a swept voltage, one involving continuous variation over time, to two separate terminals subject to testing. Here's a block diagram that we pinched from a tektronix manual, we hope they don't mind. Curve tracers are electronic test devices that are similar to oscilloscopes in many ways.. How Does A Curve Tracer Work.
From www.youtube.com
Component Tester (VI Curve Tracer) Using The Oscilloscope XY Mode How Does A Curve Tracer Work A curve tracer is at the same time a voltmeter and an ammeter. Fundamentally, these instruments operate by varying a parameter, then measuring a separate one to produce. The curve tracer works by sending a series of pulses at different frequencies through the components in your electrical system. Versatile, modular, and capable of handling up to 3kv. How does the. How Does A Curve Tracer Work.
From forembed.com
Project Curve Tracer June Progress How Does A Curve Tracer Work How does a curve tracer work? Curve tracers are electronic test devices that are similar to oscilloscopes in many ways. The video demonstrates how to measure the dc gain (beta) of various types of bipolar. A curve tracer is at the same time a voltmeter and an ammeter. Fundamentally, these instruments operate by varying a parameter, then measuring a separate. How Does A Curve Tracer Work.
From studylib.net
Curve Tracer How Does A Curve Tracer Work The video demonstrates how to measure the dc gain (beta) of various types of bipolar. Enhance device analysis with keithley's parametric curve tracer: The curve tracer works by sending a series of pulses at different frequencies through the components in your electrical system. How does a curve tracer work? Fundamentally, these instruments operate by varying a parameter, then measuring a. How Does A Curve Tracer Work.
From forembed.com
Project Curve Tracer Design Refinement How Does A Curve Tracer Work Here's a block diagram that we pinched from a tektronix manual, we hope they don't mind. Curve tracers are electronic test devices that are similar to oscilloscopes in many ways. Enhance device analysis with keithley's parametric curve tracer: The video demonstrates how to measure the dc gain (beta) of various types of bipolar. Fundamentally, these instruments operate by varying a. How Does A Curve Tracer Work.
From www.scribd.com
DIY Curve Tracer Instructions Electrical Engineering Computer How Does A Curve Tracer Work Enhance device analysis with keithley's parametric curve tracer: A curve tracer works by applying a swept voltage, one involving continuous variation over time, to two separate terminals subject to testing. Fundamentally, these instruments operate by varying a parameter, then measuring a separate one to produce. How does a curve tracer work? Curve tracers are electronic test devices that are similar. How Does A Curve Tracer Work.
From ponty.github.io
Curve tracer — electronicmeasurements 0.0.0 documentation How Does A Curve Tracer Work What does a curve tracer do? How does the curve tracer work? A curve tracer is at the same time a voltmeter and an ammeter. A curve tracer works by applying a swept voltage, one involving continuous variation over time, to two separate terminals subject to testing. The video demonstrates how to measure the dc gain (beta) of various types. How Does A Curve Tracer Work.
From ponty.github.io
Curve tracer — electronicmeasurements 0.0.0 documentation How Does A Curve Tracer Work Fundamentally, these instruments operate by varying a parameter, then measuring a separate one to produce. Versatile, modular, and capable of handling up to 3kv. How does a curve tracer work? Enhance device analysis with keithley's parametric curve tracer: Here's a block diagram that we pinched from a tektronix manual, we hope they don't mind. The video demonstrates how to measure. How Does A Curve Tracer Work.
From handyint.sg
Curve Tracer How Does A Curve Tracer Work What does a curve tracer do? Curve tracers are electronic test devices that are similar to oscilloscopes in many ways. How does the curve tracer work? A curve tracer works by applying a swept voltage, one involving continuous variation over time, to two separate terminals subject to testing. Fundamentally, these instruments operate by varying a parameter, then measuring a separate. How Does A Curve Tracer Work.
From instru-measure.com
Yokogawa 765670 Curve Tracer Software InstruMeasure How Does A Curve Tracer Work Versatile, modular, and capable of handling up to 3kv. A curve tracer is at the same time a voltmeter and an ammeter. What does a curve tracer do? Here's a block diagram that we pinched from a tektronix manual, we hope they don't mind. A curve tracer works by applying a swept voltage, one involving continuous variation over time, to. How Does A Curve Tracer Work.
From forembed.com
Curve Tracer Reference How Does A Curve Tracer Work What does a curve tracer do? Here's a block diagram that we pinched from a tektronix manual, we hope they don't mind. Enhance device analysis with keithley's parametric curve tracer: Curve tracers are electronic test devices that are similar to oscilloscopes in many ways. The video demonstrates how to measure the dc gain (beta) of various types of bipolar. A. How Does A Curve Tracer Work.
From www.paulvdiyblogs.net
Paul's DIY electronics blog Building A Curve Tracer How Does A Curve Tracer Work A curve tracer works by applying a swept voltage, one involving continuous variation over time, to two separate terminals subject to testing. Versatile, modular, and capable of handling up to 3kv. How does a curve tracer work? How does the curve tracer work? The video demonstrates how to measure the dc gain (beta) of various types of bipolar. A curve. How Does A Curve Tracer Work.
From www.chegg.com
Solved Fig1 is a curve tracer that works for npn How Does A Curve Tracer Work Enhance device analysis with keithley's parametric curve tracer: Fundamentally, these instruments operate by varying a parameter, then measuring a separate one to produce. Curve tracers are electronic test devices that are similar to oscilloscopes in many ways. Here's a block diagram that we pinched from a tektronix manual, we hope they don't mind. How does a curve tracer work? How. How Does A Curve Tracer Work.
From www.youtube.com
Simple curve tracer with MicroPython YouTube How Does A Curve Tracer Work A curve tracer is at the same time a voltmeter and an ammeter. Versatile, modular, and capable of handling up to 3kv. Curve tracers are electronic test devices that are similar to oscilloscopes in many ways. Enhance device analysis with keithley's parametric curve tracer: Here's a block diagram that we pinched from a tektronix manual, we hope they don't mind.. How Does A Curve Tracer Work.
From www.circuits-diy.com
Simple Curve Tracer Circuit for Resistor, Diode, and Transistor How Does A Curve Tracer Work A curve tracer is at the same time a voltmeter and an ammeter. Fundamentally, these instruments operate by varying a parameter, then measuring a separate one to produce. Versatile, modular, and capable of handling up to 3kv. The video demonstrates how to measure the dc gain (beta) of various types of bipolar. Here's a block diagram that we pinched from. How Does A Curve Tracer Work.
From www.youtube.com
DIY Curve Tracer .avi YouTube How Does A Curve Tracer Work How does a curve tracer work? Versatile, modular, and capable of handling up to 3kv. Enhance device analysis with keithley's parametric curve tracer: Here's a block diagram that we pinched from a tektronix manual, we hope they don't mind. The video demonstrates how to measure the dc gain (beta) of various types of bipolar. A curve tracer is at the. How Does A Curve Tracer Work.
From pvpros.com
Optimizing IV Curve Tracing Activities · PV Pros How Does A Curve Tracer Work Fundamentally, these instruments operate by varying a parameter, then measuring a separate one to produce. How does the curve tracer work? The curve tracer works by sending a series of pulses at different frequencies through the components in your electrical system. The video demonstrates how to measure the dc gain (beta) of various types of bipolar. A curve tracer is. How Does A Curve Tracer Work.
From www.researchgate.net
Breakthrough curves for selected tracers in experiment type III. Full How Does A Curve Tracer Work Enhance device analysis with keithley's parametric curve tracer: Versatile, modular, and capable of handling up to 3kv. A curve tracer works by applying a swept voltage, one involving continuous variation over time, to two separate terminals subject to testing. What does a curve tracer do? The video demonstrates how to measure the dc gain (beta) of various types of bipolar.. How Does A Curve Tracer Work.
From www.youtube.com
SOLMETRIC PV Analizer IV Curve Tracer SPVA1000S Kit How To Guide How Does A Curve Tracer Work What does a curve tracer do? The video demonstrates how to measure the dc gain (beta) of various types of bipolar. Versatile, modular, and capable of handling up to 3kv. A curve tracer works by applying a swept voltage, one involving continuous variation over time, to two separate terminals subject to testing. A curve tracer is at the same time. How Does A Curve Tracer Work.
From www.instructables.com
Tube Curve Tracer 10 Steps Instructables How Does A Curve Tracer Work Here's a block diagram that we pinched from a tektronix manual, we hope they don't mind. A curve tracer works by applying a swept voltage, one involving continuous variation over time, to two separate terminals subject to testing. The curve tracer works by sending a series of pulses at different frequencies through the components in your electrical system. Enhance device. How Does A Curve Tracer Work.
From www.paulvdiyblogs.net
Paul's DIY electronics blog Building A Curve Tracer How Does A Curve Tracer Work The video demonstrates how to measure the dc gain (beta) of various types of bipolar. Versatile, modular, and capable of handling up to 3kv. Fundamentally, these instruments operate by varying a parameter, then measuring a separate one to produce. Curve tracers are electronic test devices that are similar to oscilloscopes in many ways. Here's a block diagram that we pinched. How Does A Curve Tracer Work.
From www.electronicdesign.com
What’s the difference? Classic curve tracer vs. SMU with curve tracer How Does A Curve Tracer Work A curve tracer is at the same time a voltmeter and an ammeter. How does a curve tracer work? What does a curve tracer do? The video demonstrates how to measure the dc gain (beta) of various types of bipolar. The curve tracer works by sending a series of pulses at different frequencies through the components in your electrical system.. How Does A Curve Tracer Work.
From www.studocu.com
How do IV curve tracers work Seaward Support How do IV curve How Does A Curve Tracer Work The curve tracer works by sending a series of pulses at different frequencies through the components in your electrical system. How does the curve tracer work? How does a curve tracer work? Curve tracers are electronic test devices that are similar to oscilloscopes in many ways. Enhance device analysis with keithley's parametric curve tracer: A curve tracer is at the. How Does A Curve Tracer Work.
From www.youtube.com
How to use a curve tracer? YouTube How Does A Curve Tracer Work Enhance device analysis with keithley's parametric curve tracer: Versatile, modular, and capable of handling up to 3kv. Fundamentally, these instruments operate by varying a parameter, then measuring a separate one to produce. A curve tracer is at the same time a voltmeter and an ammeter. The curve tracer works by sending a series of pulses at different frequencies through the. How Does A Curve Tracer Work.
From www.youtube.com
Curve Tracers What they are and how they are used to characterize How Does A Curve Tracer Work How does a curve tracer work? What does a curve tracer do? Fundamentally, these instruments operate by varying a parameter, then measuring a separate one to produce. A curve tracer is at the same time a voltmeter and an ammeter. The video demonstrates how to measure the dc gain (beta) of various types of bipolar. The curve tracer works by. How Does A Curve Tracer Work.
From www.changpuak.ch
Curve Tracer (advanced) How Does A Curve Tracer Work How does a curve tracer work? The curve tracer works by sending a series of pulses at different frequencies through the components in your electrical system. Curve tracers are electronic test devices that are similar to oscilloscopes in many ways. Enhance device analysis with keithley's parametric curve tracer: How does the curve tracer work? A curve tracer is at the. How Does A Curve Tracer Work.
From www.scribd.com
Curve Tracer Schematic PDF PDF How Does A Curve Tracer Work What does a curve tracer do? How does the curve tracer work? Here's a block diagram that we pinched from a tektronix manual, we hope they don't mind. A curve tracer works by applying a swept voltage, one involving continuous variation over time, to two separate terminals subject to testing. How does a curve tracer work? Curve tracers are electronic. How Does A Curve Tracer Work.
From www.amplifier.cd
Curve Tracer Applications How Does A Curve Tracer Work Fundamentally, these instruments operate by varying a parameter, then measuring a separate one to produce. Enhance device analysis with keithley's parametric curve tracer: A curve tracer is at the same time a voltmeter and an ammeter. Versatile, modular, and capable of handling up to 3kv. What does a curve tracer do? The curve tracer works by sending a series of. How Does A Curve Tracer Work.
From www.youtube.com
Does this easy to make Curve Tracer work? YouTube How Does A Curve Tracer Work Versatile, modular, and capable of handling up to 3kv. Enhance device analysis with keithley's parametric curve tracer: What does a curve tracer do? A curve tracer is at the same time a voltmeter and an ammeter. Curve tracers are electronic test devices that are similar to oscilloscopes in many ways. How does a curve tracer work? The video demonstrates how. How Does A Curve Tracer Work.
From circuitdigest.com
Simple Curve Tracer Circuit Tracing the Curve for Resistor, Diode and How Does A Curve Tracer Work Here's a block diagram that we pinched from a tektronix manual, we hope they don't mind. The curve tracer works by sending a series of pulses at different frequencies through the components in your electrical system. Curve tracers are electronic test devices that are similar to oscilloscopes in many ways. A curve tracer works by applying a swept voltage, one. How Does A Curve Tracer Work.
From www.ourpcb.com
Curve Tracer An Electronic Component Testing Device How Does A Curve Tracer Work Fundamentally, these instruments operate by varying a parameter, then measuring a separate one to produce. Here's a block diagram that we pinched from a tektronix manual, we hope they don't mind. How does the curve tracer work? The video demonstrates how to measure the dc gain (beta) of various types of bipolar. What does a curve tracer do? Versatile, modular,. How Does A Curve Tracer Work.