Student Record Keeping System Database Project . The student record management system offer users (registrar) with a unified view of data from multiple sources. If you’re a student on the hunt for compelling database project ideas for your database homework, you’re in the right place. In this scholarly thesis pertinent to the setting up. This project is a student data management system implemented using python django, html, css and javascript. This presentation introduces a student record keeping system that uses a mysql database. Development of a student database management system for a university. Involved two levels of users: The main objective of this project is to build a student database system that will store. A project to create a student mis system. It includes er diagrams that show the relationships between students, administrators, fees,. Administrator with privilege to add student details and generate. From designing intuitive library management systems to creating dynamic.
from codecanyon.net
Administrator with privilege to add student details and generate. A project to create a student mis system. If you’re a student on the hunt for compelling database project ideas for your database homework, you’re in the right place. This project is a student data management system implemented using python django, html, css and javascript. Involved two levels of users: From designing intuitive library management systems to creating dynamic. The main objective of this project is to build a student database system that will store. It includes er diagrams that show the relationships between students, administrators, fees,. This presentation introduces a student record keeping system that uses a mysql database. Development of a student database management system for a university.
Student Record Management System with full project & source code by ARCode
Student Record Keeping System Database Project From designing intuitive library management systems to creating dynamic. In this scholarly thesis pertinent to the setting up. This presentation introduces a student record keeping system that uses a mysql database. This project is a student data management system implemented using python django, html, css and javascript. If you’re a student on the hunt for compelling database project ideas for your database homework, you’re in the right place. A project to create a student mis system. From designing intuitive library management systems to creating dynamic. The main objective of this project is to build a student database system that will store. Involved two levels of users: Development of a student database management system for a university. Administrator with privilege to add student details and generate. It includes er diagrams that show the relationships between students, administrators, fees,. The student record management system offer users (registrar) with a unified view of data from multiple sources.
From www.slideshare.net
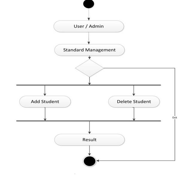
Students record keeping system Student Record Keeping System Database Project A project to create a student mis system. The main objective of this project is to build a student database system that will store. From designing intuitive library management systems to creating dynamic. It includes er diagrams that show the relationships between students, administrators, fees,. If you’re a student on the hunt for compelling database project ideas for your database. Student Record Keeping System Database Project.
From www.chegg.com
Solved STUDENT RECORD KEEPING SYSTEM DATABASE PROJECT Student Record Keeping System Database Project It includes er diagrams that show the relationships between students, administrators, fees,. Development of a student database management system for a university. The student record management system offer users (registrar) with a unified view of data from multiple sources. A project to create a student mis system. This presentation introduces a student record keeping system that uses a mysql database.. Student Record Keeping System Database Project.
From www.chegg.com
Solved STUDENT RECORD KEEPING SYSTEM DATABASE PROJECT Student Record Keeping System Database Project Involved two levels of users: It includes er diagrams that show the relationships between students, administrators, fees,. From designing intuitive library management systems to creating dynamic. In this scholarly thesis pertinent to the setting up. The main objective of this project is to build a student database system that will store. If you’re a student on the hunt for compelling. Student Record Keeping System Database Project.
From codecanyon.net
Student Record Management System with full project & source code by ARCode Student Record Keeping System Database Project From designing intuitive library management systems to creating dynamic. If you’re a student on the hunt for compelling database project ideas for your database homework, you’re in the right place. Involved two levels of users: This presentation introduces a student record keeping system that uses a mysql database. This project is a student data management system implemented using python django,. Student Record Keeping System Database Project.
From goschooler.com
7 Best Student Record Management Systems in 2021 GoSchooler Student Record Keeping System Database Project Involved two levels of users: The main objective of this project is to build a student database system that will store. This presentation introduces a student record keeping system that uses a mysql database. The student record management system offer users (registrar) with a unified view of data from multiple sources. If you’re a student on the hunt for compelling. Student Record Keeping System Database Project.
From www.lovelycoding.org
Top 18 Database Projects Ideas for Students We Student Record Keeping System Database Project In this scholarly thesis pertinent to the setting up. It includes er diagrams that show the relationships between students, administrators, fees,. This presentation introduces a student record keeping system that uses a mysql database. Involved two levels of users: If you’re a student on the hunt for compelling database project ideas for your database homework, you’re in the right place.. Student Record Keeping System Database Project.
From 1000projects.org
Student School Record Keeping System Application Database Project Student Record Keeping System Database Project A project to create a student mis system. It includes er diagrams that show the relationships between students, administrators, fees,. This presentation introduces a student record keeping system that uses a mysql database. In this scholarly thesis pertinent to the setting up. The student record management system offer users (registrar) with a unified view of data from multiple sources. Involved. Student Record Keeping System Database Project.
From 1000projects.org
Student School Record Keeping System Application Database Project Student Record Keeping System Database Project Administrator with privilege to add student details and generate. A project to create a student mis system. From designing intuitive library management systems to creating dynamic. In this scholarly thesis pertinent to the setting up. If you’re a student on the hunt for compelling database project ideas for your database homework, you’re in the right place. Involved two levels of. Student Record Keeping System Database Project.
From www.slideshare.net
Students record keeping system Student Record Keeping System Database Project It includes er diagrams that show the relationships between students, administrators, fees,. Administrator with privilege to add student details and generate. From designing intuitive library management systems to creating dynamic. If you’re a student on the hunt for compelling database project ideas for your database homework, you’re in the right place. In this scholarly thesis pertinent to the setting up.. Student Record Keeping System Database Project.
From www.youtube.com
ERDiagram for Student Record Keeping YouTube Student Record Keeping System Database Project Development of a student database management system for a university. Administrator with privilege to add student details and generate. A project to create a student mis system. In this scholarly thesis pertinent to the setting up. It includes er diagrams that show the relationships between students, administrators, fees,. Involved two levels of users: If you’re a student on the hunt. Student Record Keeping System Database Project.
From goschooler.com
Student Record Management System GoSchooler Student Record Keeping System Database Project Involved two levels of users: The main objective of this project is to build a student database system that will store. It includes er diagrams that show the relationships between students, administrators, fees,. Development of a student database management system for a university. This project is a student data management system implemented using python django, html, css and javascript. The. Student Record Keeping System Database Project.
From www.youtube.com
How to Create Student Record Data Entry Form in Excel using VBA Part Student Record Keeping System Database Project If you’re a student on the hunt for compelling database project ideas for your database homework, you’re in the right place. It includes er diagrams that show the relationships between students, administrators, fees,. The main objective of this project is to build a student database system that will store. From designing intuitive library management systems to creating dynamic. The student. Student Record Keeping System Database Project.
From www.youtube.com
Student Record Management System in Excel YouTube Student Record Keeping System Database Project The main objective of this project is to build a student database system that will store. The student record management system offer users (registrar) with a unified view of data from multiple sources. This project is a student data management system implemented using python django, html, css and javascript. Administrator with privilege to add student details and generate. If you’re. Student Record Keeping System Database Project.
From snipe.fm
😂 Student record system project. Student Record System Design Project Student Record Keeping System Database Project Development of a student database management system for a university. If you’re a student on the hunt for compelling database project ideas for your database homework, you’re in the right place. This project is a student data management system implemented using python django, html, css and javascript. In this scholarly thesis pertinent to the setting up. Administrator with privilege to. Student Record Keeping System Database Project.
From www.youtube.com
How to Create Student Record Management System in Java Eclipse Full Student Record Keeping System Database Project The student record management system offer users (registrar) with a unified view of data from multiple sources. In this scholarly thesis pertinent to the setting up. If you’re a student on the hunt for compelling database project ideas for your database homework, you’re in the right place. From designing intuitive library management systems to creating dynamic. This presentation introduces a. Student Record Keeping System Database Project.
From pdfprof.com
student record keeping system database project Student Record Keeping System Database Project The student record management system offer users (registrar) with a unified view of data from multiple sources. Administrator with privilege to add student details and generate. From designing intuitive library management systems to creating dynamic. If you’re a student on the hunt for compelling database project ideas for your database homework, you’re in the right place. This project is a. Student Record Keeping System Database Project.
From www.youtube.com
School Management System Database Diagram Part 2 YouTube Student Record Keeping System Database Project This project is a student data management system implemented using python django, html, css and javascript. In this scholarly thesis pertinent to the setting up. A project to create a student mis system. Development of a student database management system for a university. Involved two levels of users: The student record management system offer users (registrar) with a unified view. Student Record Keeping System Database Project.
From www.chegg.com
Solved STUDENT RECORD KEEPING SYSTEM DATABASE PROJECT Student Record Keeping System Database Project This project is a student data management system implemented using python django, html, css and javascript. From designing intuitive library management systems to creating dynamic. The main objective of this project is to build a student database system that will store. A project to create a student mis system. Development of a student database management system for a university. If. Student Record Keeping System Database Project.
From www.chegg.com
Solved 2. STUDENT RECORD KEEPING SYSTEM DATABASE Student Record Keeping System Database Project This presentation introduces a student record keeping system that uses a mysql database. The main objective of this project is to build a student database system that will store. From designing intuitive library management systems to creating dynamic. Involved two levels of users: In this scholarly thesis pertinent to the setting up. A project to create a student mis system.. Student Record Keeping System Database Project.
From 1000projects.org
Student School Record Keeping System Application Database Project Student Record Keeping System Database Project A project to create a student mis system. The student record management system offer users (registrar) with a unified view of data from multiple sources. Administrator with privilege to add student details and generate. In this scholarly thesis pertinent to the setting up. The main objective of this project is to build a student database system that will store. If. Student Record Keeping System Database Project.
From www.kashipara.com
Student Record Management System Project in VB with Source Code and Student Record Keeping System Database Project From designing intuitive library management systems to creating dynamic. The main objective of this project is to build a student database system that will store. If you’re a student on the hunt for compelling database project ideas for your database homework, you’re in the right place. This presentation introduces a student record keeping system that uses a mysql database. It. Student Record Keeping System Database Project.
From www.coursehero.com
STUDENT RECORDKEEPING SYSTEM DATABASE PROJECT ABSTRACT Education Student Record Keeping System Database Project The student record management system offer users (registrar) with a unified view of data from multiple sources. This presentation introduces a student record keeping system that uses a mysql database. It includes er diagrams that show the relationships between students, administrators, fees,. If you’re a student on the hunt for compelling database project ideas for your database homework, you’re in. Student Record Keeping System Database Project.
From www.youtube.com
Student Record Management System Using PHP & MySQL YouTube Student Record Keeping System Database Project The main objective of this project is to build a student database system that will store. It includes er diagrams that show the relationships between students, administrators, fees,. This project is a student data management system implemented using python django, html, css and javascript. The student record management system offer users (registrar) with a unified view of data from multiple. Student Record Keeping System Database Project.
From www.bank2home.com
Student Record Management System In Php With Source Code Source Code Student Record Keeping System Database Project If you’re a student on the hunt for compelling database project ideas for your database homework, you’re in the right place. In this scholarly thesis pertinent to the setting up. The main objective of this project is to build a student database system that will store. It includes er diagrams that show the relationships between students, administrators, fees,. This project. Student Record Keeping System Database Project.
From pdfprof.com
student record keeping system database project Student Record Keeping System Database Project A project to create a student mis system. The student record management system offer users (registrar) with a unified view of data from multiple sources. Involved two levels of users: This project is a student data management system implemented using python django, html, css and javascript. From designing intuitive library management systems to creating dynamic. In this scholarly thesis pertinent. Student Record Keeping System Database Project.
From langdmurphyo.blob.core.windows.net
Student Record Keeping System Database Project Pdf at langdmurphyo blog Student Record Keeping System Database Project Involved two levels of users: In this scholarly thesis pertinent to the setting up. The main objective of this project is to build a student database system that will store. A project to create a student mis system. The student record management system offer users (registrar) with a unified view of data from multiple sources. This project is a student. Student Record Keeping System Database Project.
From www.youtube.com
How to create student record form in visual basic connect with database Student Record Keeping System Database Project Administrator with privilege to add student details and generate. It includes er diagrams that show the relationships between students, administrators, fees,. In this scholarly thesis pertinent to the setting up. This presentation introduces a student record keeping system that uses a mysql database. Involved two levels of users: The main objective of this project is to build a student database. Student Record Keeping System Database Project.
From dokumen.tips
(PPTX) Students record keeping system DOKUMEN.TIPS Student Record Keeping System Database Project This presentation introduces a student record keeping system that uses a mysql database. If you’re a student on the hunt for compelling database project ideas for your database homework, you’re in the right place. This project is a student data management system implemented using python django, html, css and javascript. It includes er diagrams that show the relationships between students,. Student Record Keeping System Database Project.
From pdfprof.com
student database management system project in sql Student Record Keeping System Database Project The student record management system offer users (registrar) with a unified view of data from multiple sources. This presentation introduces a student record keeping system that uses a mysql database. If you’re a student on the hunt for compelling database project ideas for your database homework, you’re in the right place. In this scholarly thesis pertinent to the setting up.. Student Record Keeping System Database Project.
From www.semanticscholar.org
[PDF] The Design and Implementation of Student Academic Record Student Record Keeping System Database Project Involved two levels of users: This presentation introduces a student record keeping system that uses a mysql database. This project is a student data management system implemented using python django, html, css and javascript. A project to create a student mis system. Administrator with privilege to add student details and generate. From designing intuitive library management systems to creating dynamic.. Student Record Keeping System Database Project.
From notesformsc.org
Student Records Management System in VB 6.0 with Access Database Student Record Keeping System Database Project Development of a student database management system for a university. From designing intuitive library management systems to creating dynamic. This presentation introduces a student record keeping system that uses a mysql database. The main objective of this project is to build a student database system that will store. A project to create a student mis system. In this scholarly thesis. Student Record Keeping System Database Project.
From www.managedoutsource.com
7 Top Student Record Management Systems for Schools Student Record Keeping System Database Project This project is a student data management system implemented using python django, html, css and javascript. Involved two levels of users: If you’re a student on the hunt for compelling database project ideas for your database homework, you’re in the right place. From designing intuitive library management systems to creating dynamic. In this scholarly thesis pertinent to the setting up.. Student Record Keeping System Database Project.
From www.softwaresuggest.com
16 Best Student Record Management System for Schools & Institutes Student Record Keeping System Database Project A project to create a student mis system. From designing intuitive library management systems to creating dynamic. This presentation introduces a student record keeping system that uses a mysql database. If you’re a student on the hunt for compelling database project ideas for your database homework, you’re in the right place. It includes er diagrams that show the relationships between. Student Record Keeping System Database Project.
From databasemanagementassignmentshelp.blogspot.com
Student Record Keeping System Database Assignment Help Student Record Keeping System Database Project A project to create a student mis system. The student record management system offer users (registrar) with a unified view of data from multiple sources. Involved two levels of users: The main objective of this project is to build a student database system that will store. This project is a student data management system implemented using python django, html, css. Student Record Keeping System Database Project.
From techtvbyatta.blogspot.com
STUDENT RECORD SYSTEM IN PHP WITH SOURCE CODE Student Record Keeping System Database Project From designing intuitive library management systems to creating dynamic. The student record management system offer users (registrar) with a unified view of data from multiple sources. This project is a student data management system implemented using python django, html, css and javascript. Administrator with privilege to add student details and generate. This presentation introduces a student record keeping system that. Student Record Keeping System Database Project.