Java Tree Object In Uft . I am using qtp 9.2 and java addin 9.1. Object description properties can be used in the object repository description, in programmatic descriptions, in checkpoint and output value. It is possible to access the native methods through.object uft method. I have a list view object which qtp identifies as a javatree object. We have attached a screen shot for your understanding regarding the tree structure. First question is, is this a version mismatch? I am scripting my application using uft 12.01. The issue is i am not able to select a link on the java tree. Nous voudrions effectuer une description ici mais le site que vous consultez ne nous en laisse pas la possibilité. Please tell me how i can select an item matching with an input text value. For example, if a selectnodebyid (nodeid) native method exists. When i spy it highlights the. We need to drag an element from one tree. I have a java tree, when i record,.
from www.baeldung.com
We have attached a screen shot for your understanding regarding the tree structure. We need to drag an element from one tree. I am using qtp 9.2 and java addin 9.1. Object description properties can be used in the object repository description, in programmatic descriptions, in checkpoint and output value. It is possible to access the native methods through.object uft method. Please tell me how i can select an item matching with an input text value. For example, if a selectnodebyid (nodeid) native method exists. I have a list view object which qtp identifies as a javatree object. When i spy it highlights the. I am scripting my application using uft 12.01.
Guide to AVL Trees in Java Baeldung
Java Tree Object In Uft I am using qtp 9.2 and java addin 9.1. First question is, is this a version mismatch? The issue is i am not able to select a link on the java tree. It is possible to access the native methods through.object uft method. I am using qtp 9.2 and java addin 9.1. We need to drag an element from one tree. For example, if a selectnodebyid (nodeid) native method exists. Nous voudrions effectuer une description ici mais le site que vous consultez ne nous en laisse pas la possibilité. Please tell me how i can select an item matching with an input text value. Object description properties can be used in the object repository description, in programmatic descriptions, in checkpoint and output value. We have attached a screen shot for your understanding regarding the tree structure. When i spy it highlights the. I have a list view object which qtp identifies as a javatree object. I have a java tree, when i record,. I am scripting my application using uft 12.01.
From www.simplilearn.com.cach3.com
Collections In Java and How to Implement Them? [Updated] Java Tree Object In Uft We have attached a screen shot for your understanding regarding the tree structure. I have a java tree, when i record,. We need to drag an element from one tree. For example, if a selectnodebyid (nodeid) native method exists. When i spy it highlights the. I am scripting my application using uft 12.01. First question is, is this a version. Java Tree Object In Uft.
From examples.javacodegeeks.com
Treeset Class Java Example Java Code Geeks Java Tree Object In Uft I am scripting my application using uft 12.01. For example, if a selectnodebyid (nodeid) native method exists. Nous voudrions effectuer une description ici mais le site que vous consultez ne nous en laisse pas la possibilité. I have a list view object which qtp identifies as a javatree object. When i spy it highlights the. I am using qtp 9.2. Java Tree Object In Uft.
From techvidvan.com
Hierarchical Java Data Structure 'Coz these Data Structures are Java Tree Object In Uft I am scripting my application using uft 12.01. We have attached a screen shot for your understanding regarding the tree structure. Please tell me how i can select an item matching with an input text value. It is possible to access the native methods through.object uft method. I am using qtp 9.2 and java addin 9.1. The issue is i. Java Tree Object In Uft.
From www.learnqtp.com
Tutorial 9 Complete Guide to Object Repository in UFT Java Tree Object In Uft Please tell me how i can select an item matching with an input text value. I am using qtp 9.2 and java addin 9.1. It is possible to access the native methods through.object uft method. Nous voudrions effectuer une description ici mais le site que vous consultez ne nous en laisse pas la possibilité. First question is, is this a. Java Tree Object In Uft.
From www.youtube.com
Trees in Java Data Structures Introduction to Trees in Java Java Java Tree Object In Uft I am scripting my application using uft 12.01. Nous voudrions effectuer une description ici mais le site que vous consultez ne nous en laisse pas la possibilité. Please tell me how i can select an item matching with an input text value. I have a list view object which qtp identifies as a javatree object. I have a java tree,. Java Tree Object In Uft.
From www.youtube.com
Object repository in uft with examplesPart 3 YouTube Java Tree Object In Uft For example, if a selectnodebyid (nodeid) native method exists. I am scripting my application using uft 12.01. The issue is i am not able to select a link on the java tree. We have attached a screen shot for your understanding regarding the tree structure. Nous voudrions effectuer une description ici mais le site que vous consultez ne nous en. Java Tree Object In Uft.
From java2blog.com
Binary tree in java Java2Blog Java Tree Object In Uft It is possible to access the native methods through.object uft method. The issue is i am not able to select a link on the java tree. We need to drag an element from one tree. Please tell me how i can select an item matching with an input text value. I am using qtp 9.2 and java addin 9.1. We. Java Tree Object In Uft.
From programmer.ink
Introduction to tree structure of java data structure Java Tree Object In Uft I am using qtp 9.2 and java addin 9.1. The issue is i am not able to select a link on the java tree. I have a list view object which qtp identifies as a javatree object. Nous voudrions effectuer une description ici mais le site que vous consultez ne nous en laisse pas la possibilité. For example, if a. Java Tree Object In Uft.
From www.btechsmartclass.com
Java Tutorials TreeSet Class Collection Framework Java Tree Object In Uft Please tell me how i can select an item matching with an input text value. First question is, is this a version mismatch? Nous voudrions effectuer une description ici mais le site que vous consultez ne nous en laisse pas la possibilité. It is possible to access the native methods through.object uft method. We have attached a screen shot for. Java Tree Object In Uft.
From makeinjava.com
What is TreeSet collection in java (class hierarchy & example) Java Tree Object In Uft I have a list view object which qtp identifies as a javatree object. We have attached a screen shot for your understanding regarding the tree structure. I am using qtp 9.2 and java addin 9.1. I have a java tree, when i record,. We need to drag an element from one tree. When i spy it highlights the. The issue. Java Tree Object In Uft.
From www.educative.io
Data structures 101 A deep dive into trees with Java Java Tree Object In Uft We need to drag an element from one tree. I have a java tree, when i record,. I am scripting my application using uft 12.01. For example, if a selectnodebyid (nodeid) native method exists. It is possible to access the native methods through.object uft method. Object description properties can be used in the object repository description, in programmatic descriptions, in. Java Tree Object In Uft.
From javagoal.com
Treemap in java and treemap sorted by value JavaGoal Java Tree Object In Uft The issue is i am not able to select a link on the java tree. We have attached a screen shot for your understanding regarding the tree structure. When i spy it highlights the. We need to drag an element from one tree. I have a list view object which qtp identifies as a javatree object. Please tell me how. Java Tree Object In Uft.
From www.youtube.com
UFT Object Repository User Defined Objects YouTube Java Tree Object In Uft I have a java tree, when i record,. Please tell me how i can select an item matching with an input text value. First question is, is this a version mismatch? Object description properties can be used in the object repository description, in programmatic descriptions, in checkpoint and output value. When i spy it highlights the. For example, if a. Java Tree Object In Uft.
From www.youtube.com
Java GUI Tutorial 53 Creating A Tree In Java GUI Using JTree Class Java Tree Object In Uft When i spy it highlights the. I have a list view object which qtp identifies as a javatree object. We have attached a screen shot for your understanding regarding the tree structure. Please tell me how i can select an item matching with an input text value. I am scripting my application using uft 12.01. I am using qtp 9.2. Java Tree Object In Uft.
From www.callicoder.com
Java TreeSet Tutorial with Examples CalliCoder Java Tree Object In Uft When i spy it highlights the. I have a java tree, when i record,. We need to drag an element from one tree. I am scripting my application using uft 12.01. The issue is i am not able to select a link on the java tree. We have attached a screen shot for your understanding regarding the tree structure. Nous. Java Tree Object In Uft.
From programmer.group
Java + element UI realizes simple tree menu Java Tree Object In Uft Nous voudrions effectuer une description ici mais le site que vous consultez ne nous en laisse pas la possibilité. It is possible to access the native methods through.object uft method. Object description properties can be used in the object repository description, in programmatic descriptions, in checkpoint and output value. I have a list view object which qtp identifies as a. Java Tree Object In Uft.
From www.researchgate.net
Class hierarchy of Java elements. Download Scientific Diagram Java Tree Object In Uft We need to drag an element from one tree. Nous voudrions effectuer une description ici mais le site que vous consultez ne nous en laisse pas la possibilité. The issue is i am not able to select a link on the java tree. For example, if a selectnodebyid (nodeid) native method exists. Object description properties can be used in the. Java Tree Object In Uft.
From sharedocnow.blogspot.com
Object Class Hierarchy In Java sharedoc Java Tree Object In Uft For example, if a selectnodebyid (nodeid) native method exists. The issue is i am not able to select a link on the java tree. We need to drag an element from one tree. We have attached a screen shot for your understanding regarding the tree structure. I have a java tree, when i record,. Object description properties can be used. Java Tree Object In Uft.
From codemistic.github.io
Java TreeSet Java Tutorials CodeMistic Java Tree Object In Uft We need to drag an element from one tree. Object description properties can be used in the object repository description, in programmatic descriptions, in checkpoint and output value. I have a java tree, when i record,. When i spy it highlights the. For example, if a selectnodebyid (nodeid) native method exists. First question is, is this a version mismatch? The. Java Tree Object In Uft.
From javarevisited.blogspot.com
How to Implement Binary Search Tree in Java? Example Java Tree Object In Uft I am using qtp 9.2 and java addin 9.1. We need to drag an element from one tree. When i spy it highlights the. I have a java tree, when i record,. For example, if a selectnodebyid (nodeid) native method exists. Nous voudrions effectuer une description ici mais le site que vous consultez ne nous en laisse pas la possibilité.. Java Tree Object In Uft.
From www.geeksforgeeks.org
TreeMap in Java Java Tree Object In Uft We have attached a screen shot for your understanding regarding the tree structure. We need to drag an element from one tree. I have a java tree, when i record,. I have a list view object which qtp identifies as a javatree object. When i spy it highlights the. For example, if a selectnodebyid (nodeid) native method exists. It is. Java Tree Object In Uft.
From javachallengers.com
Tree Data Structure with Java Java Challengers Java Tree Object In Uft I have a list view object which qtp identifies as a javatree object. I have a java tree, when i record,. Please tell me how i can select an item matching with an input text value. We have attached a screen shot for your understanding regarding the tree structure. I am using qtp 9.2 and java addin 9.1. First question. Java Tree Object In Uft.
From www.baeldung.com
Guide to AVL Trees in Java Baeldung Java Tree Object In Uft Object description properties can be used in the object repository description, in programmatic descriptions, in checkpoint and output value. When i spy it highlights the. I have a java tree, when i record,. First question is, is this a version mismatch? I am scripting my application using uft 12.01. The issue is i am not able to select a link. Java Tree Object In Uft.
From examples.javacodegeeks.com
Java Tree Example Java Code Geeks Java Tree Object In Uft I am using qtp 9.2 and java addin 9.1. First question is, is this a version mismatch? When i spy it highlights the. I have a list view object which qtp identifies as a javatree object. I am scripting my application using uft 12.01. Nous voudrions effectuer une description ici mais le site que vous consultez ne nous en laisse. Java Tree Object In Uft.
From letstacle.com
Binary Tree Java Complete Guide with Code Example Letstacle Java Tree Object In Uft First question is, is this a version mismatch? Please tell me how i can select an item matching with an input text value. The issue is i am not able to select a link on the java tree. Nous voudrions effectuer une description ici mais le site que vous consultez ne nous en laisse pas la possibilité. We have attached. Java Tree Object In Uft.
From www.java-success.com
Basic Java Tree structure interview questions and coding questions Java Tree Object In Uft The issue is i am not able to select a link on the java tree. We need to drag an element from one tree. Nous voudrions effectuer une description ici mais le site que vous consultez ne nous en laisse pas la possibilité. Please tell me how i can select an item matching with an input text value. I have. Java Tree Object In Uft.
From www.btechsmartclass.com
Java Tutorials TreeSet Class Collection Framework Java Tree Object In Uft For example, if a selectnodebyid (nodeid) native method exists. The issue is i am not able to select a link on the java tree. Object description properties can be used in the object repository description, in programmatic descriptions, in checkpoint and output value. We need to drag an element from one tree. It is possible to access the native methods. Java Tree Object In Uft.
From www.learnqtp.com
Tutorial 7 Ultimate Guide to Classes & Objects in UFT (QTP) Java Tree Object In Uft When i spy it highlights the. I have a list view object which qtp identifies as a javatree object. I am using qtp 9.2 and java addin 9.1. For example, if a selectnodebyid (nodeid) native method exists. First question is, is this a version mismatch? The issue is i am not able to select a link on the java tree.. Java Tree Object In Uft.
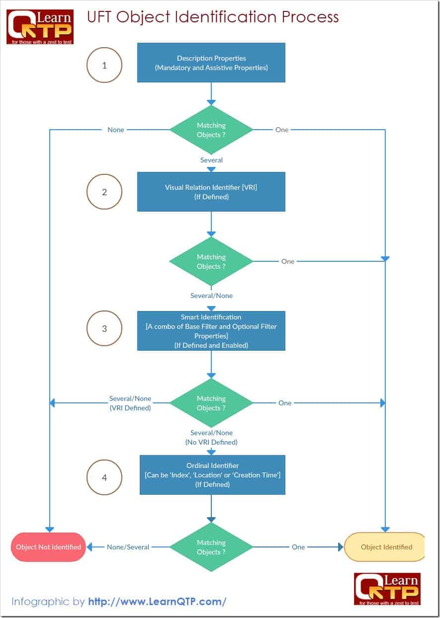
From www.learnqtp.com
Object Identification Process in UFT/QTP Complete Guide Java Tree Object In Uft When i spy it highlights the. I have a java tree, when i record,. I am using qtp 9.2 and java addin 9.1. We need to drag an element from one tree. Nous voudrions effectuer une description ici mais le site que vous consultez ne nous en laisse pas la possibilité. First question is, is this a version mismatch? Please. Java Tree Object In Uft.
From www.codersarts.com
Implement Decision Tree Classification In Java Java Sample Java Tree Object In Uft The issue is i am not able to select a link on the java tree. It is possible to access the native methods through.object uft method. I have a list view object which qtp identifies as a javatree object. I am using qtp 9.2 and java addin 9.1. Object description properties can be used in the object repository description, in. Java Tree Object In Uft.
From stackoverflow.com
algorithm Modifiable Tree Implementation in Java Stack Overflow Java Tree Object In Uft I have a java tree, when i record,. First question is, is this a version mismatch? I have a list view object which qtp identifies as a javatree object. Object description properties can be used in the object repository description, in programmatic descriptions, in checkpoint and output value. It is possible to access the native methods through.object uft method. We. Java Tree Object In Uft.
From examples.javacodegeeks.com
Treeset Class Java Example Java Code Geeks Java Tree Object In Uft We need to drag an element from one tree. The issue is i am not able to select a link on the java tree. When i spy it highlights the. First question is, is this a version mismatch? Nous voudrions effectuer une description ici mais le site que vous consultez ne nous en laisse pas la possibilité. For example, if. Java Tree Object In Uft.
From support.smartbear.com
Addressing Objects in Java Applications Documentation Java Tree Object In Uft I have a java tree, when i record,. When i spy it highlights the. For example, if a selectnodebyid (nodeid) native method exists. Please tell me how i can select an item matching with an input text value. I have a list view object which qtp identifies as a javatree object. Nous voudrions effectuer une description ici mais le site. Java Tree Object In Uft.
From www.softpost.org
Object Spy in UFT Java Tree Object In Uft Object description properties can be used in the object repository description, in programmatic descriptions, in checkpoint and output value. Nous voudrions effectuer une description ici mais le site que vous consultez ne nous en laisse pas la possibilité. We need to drag an element from one tree. When i spy it highlights the. It is possible to access the native. Java Tree Object In Uft.
From www.youtube.com
TreeSet in Java Data Structure Used to Store the Data Demo of 10 Java Tree Object In Uft For example, if a selectnodebyid (nodeid) native method exists. It is possible to access the native methods through.object uft method. I have a java tree, when i record,. Nous voudrions effectuer une description ici mais le site que vous consultez ne nous en laisse pas la possibilité. Object description properties can be used in the object repository description, in programmatic. Java Tree Object In Uft.