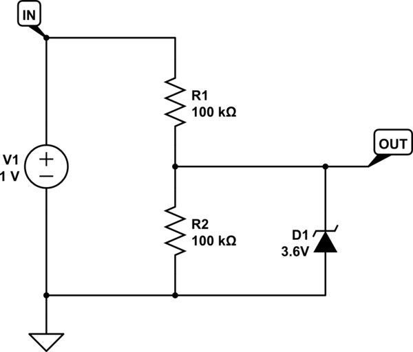
Zener Diode Voltage Divider . Now, since there's such a difference in voltage, i want to make zener's life. Learn how zener diodes work, how they differ from normal diodes,. In reality, a zener diode's voltage will vary with the current through it. In circuits with varying supply voltage, e.g., battery operated ones, a simple voltage divider is not enough for this. Its datasheet will show a v/i graph ('curve' but it's not a curve) of. Using a zener diode is one way to solve this issue. Find out how zener breakdown, power rating, and resistor selection affect the performance of the regulator. Learn how to use a zener diode to maintain a constant dc output voltage in a simple and cheap circuit. In this article we are. When the input voltage exceeds the zener voltage, the zener diode conducts and clamps the voltage to its zener voltage level. I made a simple voltage divider (shown in the figure) that with 5v input gives me an output voltage of 3.3v. Can i use a zener diode to limit the output voltage of a voltage divider? I need to convert a floating 12 v voltage to more or less stable 3.3v. So i bought the appropriate zener diode.
from theorycircuit.com
In this article we are. Learn how zener diodes work, how they differ from normal diodes,. In circuits with varying supply voltage, e.g., battery operated ones, a simple voltage divider is not enough for this. Now, since there's such a difference in voltage, i want to make zener's life. Can i use a zener diode to limit the output voltage of a voltage divider? Learn how to use a zener diode to maintain a constant dc output voltage in a simple and cheap circuit. In reality, a zener diode's voltage will vary with the current through it. Its datasheet will show a v/i graph ('curve' but it's not a curve) of. So i bought the appropriate zener diode. When the input voltage exceeds the zener voltage, the zener diode conducts and clamps the voltage to its zener voltage level.
Zener Diode Voltage Regulator Circuit
Zener Diode Voltage Divider Using a zener diode is one way to solve this issue. Find out how zener breakdown, power rating, and resistor selection affect the performance of the regulator. Learn how zener diodes work, how they differ from normal diodes,. In circuits with varying supply voltage, e.g., battery operated ones, a simple voltage divider is not enough for this. So i bought the appropriate zener diode. When the input voltage exceeds the zener voltage, the zener diode conducts and clamps the voltage to its zener voltage level. Learn how to use a zener diode to maintain a constant dc output voltage in a simple and cheap circuit. Now, since there's such a difference in voltage, i want to make zener's life. I made a simple voltage divider (shown in the figure) that with 5v input gives me an output voltage of 3.3v. Using a zener diode is one way to solve this issue. In this article we are. In reality, a zener diode's voltage will vary with the current through it. Can i use a zener diode to limit the output voltage of a voltage divider? Its datasheet will show a v/i graph ('curve' but it's not a curve) of. I need to convert a floating 12 v voltage to more or less stable 3.3v.
From www.youtube.com
What is Zener Diode ? Zener Diode as a Voltage Regulator Explained Zener Diode Voltage Divider In reality, a zener diode's voltage will vary with the current through it. Find out how zener breakdown, power rating, and resistor selection affect the performance of the regulator. I made a simple voltage divider (shown in the figure) that with 5v input gives me an output voltage of 3.3v. Now, since there's such a difference in voltage, i want. Zener Diode Voltage Divider.
From theorycircuit.com
Zener Diode Voltage Regulator Circuit Zener Diode Voltage Divider Its datasheet will show a v/i graph ('curve' but it's not a curve) of. Using a zener diode is one way to solve this issue. Now, since there's such a difference in voltage, i want to make zener's life. When the input voltage exceeds the zener voltage, the zener diode conducts and clamps the voltage to its zener voltage level.. Zener Diode Voltage Divider.
From www.electroniclinic.com
What is a Voltage Divider or Potential Divider, Formula and Practical Uses? Zener Diode Voltage Divider Learn how zener diodes work, how they differ from normal diodes,. Now, since there's such a difference in voltage, i want to make zener's life. Using a zener diode is one way to solve this issue. Find out how zener breakdown, power rating, and resistor selection affect the performance of the regulator. I made a simple voltage divider (shown in. Zener Diode Voltage Divider.
From electronics.stackexchange.com
Zener diode as voltage limiter in a voltage divider? Electrical Zener Diode Voltage Divider In reality, a zener diode's voltage will vary with the current through it. In circuits with varying supply voltage, e.g., battery operated ones, a simple voltage divider is not enough for this. Its datasheet will show a v/i graph ('curve' but it's not a curve) of. So i bought the appropriate zener diode. Now, since there's such a difference in. Zener Diode Voltage Divider.
From www.youtube.com
Voltage Divider with Zener Diode Solved Circuit Problem YouTube Zener Diode Voltage Divider Now, since there's such a difference in voltage, i want to make zener's life. In circuits with varying supply voltage, e.g., battery operated ones, a simple voltage divider is not enough for this. Find out how zener breakdown, power rating, and resistor selection affect the performance of the regulator. Learn how zener diodes work, how they differ from normal diodes,.. Zener Diode Voltage Divider.
From amal-abd-allah.blogspot.com
Diode Zener Clamp Zener Diode Voltage Divider Can i use a zener diode to limit the output voltage of a voltage divider? So i bought the appropriate zener diode. In reality, a zener diode's voltage will vary with the current through it. In circuits with varying supply voltage, e.g., battery operated ones, a simple voltage divider is not enough for this. When the input voltage exceeds the. Zener Diode Voltage Divider.
From electrical-information.com
What is a Zener Diode? How Does it Work? Electrical Information Zener Diode Voltage Divider Find out how zener breakdown, power rating, and resistor selection affect the performance of the regulator. In this article we are. Using a zener diode is one way to solve this issue. So i bought the appropriate zener diode. Learn how to use a zener diode to maintain a constant dc output voltage in a simple and cheap circuit. I. Zener Diode Voltage Divider.
From electrosome.com
Zener Diode Voltage Regulator Zener Diode Voltage Divider I made a simple voltage divider (shown in the figure) that with 5v input gives me an output voltage of 3.3v. In circuits with varying supply voltage, e.g., battery operated ones, a simple voltage divider is not enough for this. When the input voltage exceeds the zener voltage, the zener diode conducts and clamps the voltage to its zener voltage. Zener Diode Voltage Divider.
From www.numerade.com
SOLVED Q3. A Zener diode regulator circuit is shown in Fig. 1 with the Zener Diode Voltage Divider In this article we are. So i bought the appropriate zener diode. Using a zener diode is one way to solve this issue. When the input voltage exceeds the zener voltage, the zener diode conducts and clamps the voltage to its zener voltage level. Its datasheet will show a v/i graph ('curve' but it's not a curve) of. Learn how. Zener Diode Voltage Divider.
From www.circuits-diy.com
Zener Diode Voltage Regulator Circuit Zener Diode Voltage Divider Its datasheet will show a v/i graph ('curve' but it's not a curve) of. Using a zener diode is one way to solve this issue. In reality, a zener diode's voltage will vary with the current through it. So i bought the appropriate zener diode. Learn how zener diodes work, how they differ from normal diodes,. Learn how to use. Zener Diode Voltage Divider.
From electronics.stackexchange.com
operational amplifier Voltage divider plus Zener protection on opamp Zener Diode Voltage Divider Using a zener diode is one way to solve this issue. Learn how zener diodes work, how they differ from normal diodes,. So i bought the appropriate zener diode. I need to convert a floating 12 v voltage to more or less stable 3.3v. Its datasheet will show a v/i graph ('curve' but it's not a curve) of. In this. Zener Diode Voltage Divider.
From www.electroniclinic.com
Zener Diodes Basic Operation and Equations Electronic Clinic Zener Diode Voltage Divider Find out how zener breakdown, power rating, and resistor selection affect the performance of the regulator. Learn how to use a zener diode to maintain a constant dc output voltage in a simple and cheap circuit. Its datasheet will show a v/i graph ('curve' but it's not a curve) of. Now, since there's such a difference in voltage, i want. Zener Diode Voltage Divider.
From efficiencywins.nexperia.com
Understanding the basics of Zener diodes Efficiency Wins Zener Diode Voltage Divider I made a simple voltage divider (shown in the figure) that with 5v input gives me an output voltage of 3.3v. I need to convert a floating 12 v voltage to more or less stable 3.3v. So i bought the appropriate zener diode. Using a zener diode is one way to solve this issue. Its datasheet will show a v/i. Zener Diode Voltage Divider.
From www.electricity-magnetism.org
Zener Diode Voltage Regulator How it works, Application & Advantages Zener Diode Voltage Divider Its datasheet will show a v/i graph ('curve' but it's not a curve) of. I made a simple voltage divider (shown in the figure) that with 5v input gives me an output voltage of 3.3v. Can i use a zener diode to limit the output voltage of a voltage divider? When the input voltage exceeds the zener voltage, the zener. Zener Diode Voltage Divider.
From www.researchgate.net
Schematic depiction of the electrical connections of the Zenerdiode Zener Diode Voltage Divider Now, since there's such a difference in voltage, i want to make zener's life. I need to convert a floating 12 v voltage to more or less stable 3.3v. In circuits with varying supply voltage, e.g., battery operated ones, a simple voltage divider is not enough for this. Its datasheet will show a v/i graph ('curve' but it's not a. Zener Diode Voltage Divider.
From www.youtube.com
Zener versus resistor voltage divider with changing supply voltage by Zener Diode Voltage Divider In circuits with varying supply voltage, e.g., battery operated ones, a simple voltage divider is not enough for this. In this article we are. Learn how zener diodes work, how they differ from normal diodes,. Can i use a zener diode to limit the output voltage of a voltage divider? I need to convert a floating 12 v voltage to. Zener Diode Voltage Divider.
From ultimateelectronicsbook.com
OpAmp Voltage Reference Ultimate Electronics Book Zener Diode Voltage Divider Now, since there's such a difference in voltage, i want to make zener's life. Learn how to use a zener diode to maintain a constant dc output voltage in a simple and cheap circuit. In reality, a zener diode's voltage will vary with the current through it. When the input voltage exceeds the zener voltage, the zener diode conducts and. Zener Diode Voltage Divider.
From www.youtube.com
Power Zener Diodes as Voltage Regulators Circuit Analysis Zener Diode Voltage Divider In circuits with varying supply voltage, e.g., battery operated ones, a simple voltage divider is not enough for this. Can i use a zener diode to limit the output voltage of a voltage divider? So i bought the appropriate zener diode. Using a zener diode is one way to solve this issue. When the input voltage exceeds the zener voltage,. Zener Diode Voltage Divider.
From www.youtube.com
Zener Diode Zener Diode as Voltage Regulator in electric circuit Zener Diode Voltage Divider I made a simple voltage divider (shown in the figure) that with 5v input gives me an output voltage of 3.3v. In circuits with varying supply voltage, e.g., battery operated ones, a simple voltage divider is not enough for this. Find out how zener breakdown, power rating, and resistor selection affect the performance of the regulator. In this article we. Zener Diode Voltage Divider.
From www.youtube.com
3V 5V Enable LDO Jugaad for ZENER voltage divider Logic English Zener Diode Voltage Divider So i bought the appropriate zener diode. Learn how to use a zener diode to maintain a constant dc output voltage in a simple and cheap circuit. Find out how zener breakdown, power rating, and resistor selection affect the performance of the regulator. Can i use a zener diode to limit the output voltage of a voltage divider? In reality,. Zener Diode Voltage Divider.
From theorycircuit.com
Zener Diode Voltage Regulator Circuit Zener Diode Voltage Divider Can i use a zener diode to limit the output voltage of a voltage divider? In this article we are. In reality, a zener diode's voltage will vary with the current through it. Now, since there's such a difference in voltage, i want to make zener's life. Find out how zener breakdown, power rating, and resistor selection affect the performance. Zener Diode Voltage Divider.
From electronics.stackexchange.com
Zener diode as voltage limiter in a voltage divider? Electrical Zener Diode Voltage Divider In this article we are. Now, since there's such a difference in voltage, i want to make zener's life. I need to convert a floating 12 v voltage to more or less stable 3.3v. Learn how zener diodes work, how they differ from normal diodes,. So i bought the appropriate zener diode. Learn how to use a zener diode to. Zener Diode Voltage Divider.
From www.youtube.com
Zener Diode vs Voltage Divider vs DCDC Converter vs Voltage regulator Zener Diode Voltage Divider I need to convert a floating 12 v voltage to more or less stable 3.3v. Can i use a zener diode to limit the output voltage of a voltage divider? So i bought the appropriate zener diode. In this article we are. I made a simple voltage divider (shown in the figure) that with 5v input gives me an output. Zener Diode Voltage Divider.
From electronicsreference.com
Zener Diode Voltage Regulator Electronics Reference Zener Diode Voltage Divider Learn how zener diodes work, how they differ from normal diodes,. Now, since there's such a difference in voltage, i want to make zener's life. Find out how zener breakdown, power rating, and resistor selection affect the performance of the regulator. Learn how to use a zener diode to maintain a constant dc output voltage in a simple and cheap. Zener Diode Voltage Divider.
From www.eleccircuit.com
What is Zener diode? Its principle working and example usage Zener Diode Voltage Divider Learn how to use a zener diode to maintain a constant dc output voltage in a simple and cheap circuit. In circuits with varying supply voltage, e.g., battery operated ones, a simple voltage divider is not enough for this. Its datasheet will show a v/i graph ('curve' but it's not a curve) of. I need to convert a floating 12. Zener Diode Voltage Divider.
From kikiwendynash.blogspot.com
function of zener diode Wendy Nash Zener Diode Voltage Divider I need to convert a floating 12 v voltage to more or less stable 3.3v. Find out how zener breakdown, power rating, and resistor selection affect the performance of the regulator. In this article we are. Learn how to use a zener diode to maintain a constant dc output voltage in a simple and cheap circuit. When the input voltage. Zener Diode Voltage Divider.
From byjus.com
Zener Diode as a Voltage Regulator Working Principles Zener Diode Voltage Divider Its datasheet will show a v/i graph ('curve' but it's not a curve) of. I need to convert a floating 12 v voltage to more or less stable 3.3v. In reality, a zener diode's voltage will vary with the current through it. So i bought the appropriate zener diode. When the input voltage exceeds the zener voltage, the zener diode. Zener Diode Voltage Divider.
From www.circuitbread.com
Practical example of Zener Diode as a Voltage… CircuitBread Zener Diode Voltage Divider Learn how zener diodes work, how they differ from normal diodes,. In circuits with varying supply voltage, e.g., battery operated ones, a simple voltage divider is not enough for this. In reality, a zener diode's voltage will vary with the current through it. I need to convert a floating 12 v voltage to more or less stable 3.3v. Its datasheet. Zener Diode Voltage Divider.
From wiraelectrical.com
Zener Diode Voltage Regulator Explanation and How to Build Wira Zener Diode Voltage Divider Learn how zener diodes work, how they differ from normal diodes,. Now, since there's such a difference in voltage, i want to make zener's life. So i bought the appropriate zener diode. In reality, a zener diode's voltage will vary with the current through it. Its datasheet will show a v/i graph ('curve' but it's not a curve) of. In. Zener Diode Voltage Divider.
From www.youtube.com
Voltage Divider With Zener Diode YouTube Zener Diode Voltage Divider I made a simple voltage divider (shown in the figure) that with 5v input gives me an output voltage of 3.3v. Now, since there's such a difference in voltage, i want to make zener's life. In reality, a zener diode's voltage will vary with the current through it. Learn how to use a zener diode to maintain a constant dc. Zener Diode Voltage Divider.
From toshiba.semicon-storage.com
In what types of circuits are Zener diodes (voltage regulator diodes Zener Diode Voltage Divider I made a simple voltage divider (shown in the figure) that with 5v input gives me an output voltage of 3.3v. I need to convert a floating 12 v voltage to more or less stable 3.3v. When the input voltage exceeds the zener voltage, the zener diode conducts and clamps the voltage to its zener voltage level. Can i use. Zener Diode Voltage Divider.
From www.hackatronic.com
Zener diode as voltage regulator, working & applications » Hackatronic Zener Diode Voltage Divider In reality, a zener diode's voltage will vary with the current through it. Using a zener diode is one way to solve this issue. Learn how zener diodes work, how they differ from normal diodes,. Its datasheet will show a v/i graph ('curve' but it's not a curve) of. Now, since there's such a difference in voltage, i want to. Zener Diode Voltage Divider.
From www.yourelectricalguide.com
Zener Diode as Voltage Regulator Your Electrical Guide Zener Diode Voltage Divider Learn how to use a zener diode to maintain a constant dc output voltage in a simple and cheap circuit. In this article we are. Its datasheet will show a v/i graph ('curve' but it's not a curve) of. Can i use a zener diode to limit the output voltage of a voltage divider? Find out how zener breakdown, power. Zener Diode Voltage Divider.
From www.researchgate.net
Schematic depiction of the electrical connections of the Zenerdiode Zener Diode Voltage Divider Find out how zener breakdown, power rating, and resistor selection affect the performance of the regulator. In this article we are. I made a simple voltage divider (shown in the figure) that with 5v input gives me an output voltage of 3.3v. When the input voltage exceeds the zener voltage, the zener diode conducts and clamps the voltage to its. Zener Diode Voltage Divider.
From www.eleccircuit.com
What is Zener diode? Its principle working and example usage Zener Diode Voltage Divider When the input voltage exceeds the zener voltage, the zener diode conducts and clamps the voltage to its zener voltage level. Learn how zener diodes work, how they differ from normal diodes,. Find out how zener breakdown, power rating, and resistor selection affect the performance of the regulator. Can i use a zener diode to limit the output voltage of. Zener Diode Voltage Divider.