Digital Scriptorium Database . Digital scriptorium (ds) is a growing consortium of north american institutions with collections of global premodern manuscripts. The ds is a growing image database of medieval and renaissance manuscriptions from a variety of u.s. Ds 2.0 is the project carried out between july 2020 and march 2023 to reimagine and rebuild the digital scriptorium database as the platform for an. Select one or more values for each facet, e.g. The digital scriptorium is a growing image database of medieval and renaissance manuscripts that unites scattered resources from many institutions. Built on wikibase, the ds catalog. Select one or more facets to narrow the results. Select one or more facets.
        	
		 
	 
    
         
         
        from wmich.edu 
     
        
        Ds 2.0 is the project carried out between july 2020 and march 2023 to reimagine and rebuild the digital scriptorium database as the platform for an. The digital scriptorium is a growing image database of medieval and renaissance manuscripts that unites scattered resources from many institutions. Select one or more facets. The ds is a growing image database of medieval and renaissance manuscriptions from a variety of u.s. Built on wikibase, the ds catalog. Select one or more facets to narrow the results. Digital scriptorium (ds) is a growing consortium of north american institutions with collections of global premodern manuscripts. Select one or more values for each facet, e.g.
    
    	
		 
	 
    WMU Libraries joins Digital Scriptorium as participating member 
    Digital Scriptorium Database  Select one or more values for each facet, e.g. Select one or more values for each facet, e.g. Select one or more facets to narrow the results. The digital scriptorium is a growing image database of medieval and renaissance manuscripts that unites scattered resources from many institutions. Digital scriptorium (ds) is a growing consortium of north american institutions with collections of global premodern manuscripts. Select one or more facets. Ds 2.0 is the project carried out between july 2020 and march 2023 to reimagine and rebuild the digital scriptorium database as the platform for an. Built on wikibase, the ds catalog. The ds is a growing image database of medieval and renaissance manuscriptions from a variety of u.s.
 
    
         
        From blogs.cul.columbia.edu 
                    Migrating manuscript data from Digital Scriptorium to CLIO Digital Scriptorium Database  The ds is a growing image database of medieval and renaissance manuscriptions from a variety of u.s. Select one or more facets. Select one or more facets to narrow the results. Select one or more values for each facet, e.g. The digital scriptorium is a growing image database of medieval and renaissance manuscripts that unites scattered resources from many institutions.. Digital Scriptorium Database.
     
    
         
        From www.labarraespaciadora.com 
                    El despreciado arte de iluminar textos* La Barra Espaciadora Digital Scriptorium Database  Select one or more facets. Select one or more values for each facet, e.g. Select one or more facets to narrow the results. Ds 2.0 is the project carried out between july 2020 and march 2023 to reimagine and rebuild the digital scriptorium database as the platform for an. Built on wikibase, the ds catalog. The ds is a growing. Digital Scriptorium Database.
     
    
         
        From www.pinterest.com.mx 
                    Digital Scriptorium Medieval period, Medieval life, Medieval manuscript Digital Scriptorium Database  The ds is a growing image database of medieval and renaissance manuscriptions from a variety of u.s. Digital scriptorium (ds) is a growing consortium of north american institutions with collections of global premodern manuscripts. Built on wikibase, the ds catalog. Ds 2.0 is the project carried out between july 2020 and march 2023 to reimagine and rebuild the digital scriptorium. Digital Scriptorium Database.
     
    
         
        From slideplayer.com 
                    So you want to start a digital library? A presentation by Tom, Hugh Digital Scriptorium Database  Select one or more facets to narrow the results. The digital scriptorium is a growing image database of medieval and renaissance manuscripts that unites scattered resources from many institutions. Ds 2.0 is the project carried out between july 2020 and march 2023 to reimagine and rebuild the digital scriptorium database as the platform for an. Select one or more values. Digital Scriptorium Database.
     
    
         
        From www.youtube.com 
                    Digital Scriptorium 2.0 a LOD knowledge base and national union Digital Scriptorium Database  Built on wikibase, the ds catalog. Select one or more facets. The ds is a growing image database of medieval and renaissance manuscriptions from a variety of u.s. Digital scriptorium (ds) is a growing consortium of north american institutions with collections of global premodern manuscripts. Select one or more values for each facet, e.g. Select one or more facets to. Digital Scriptorium Database.
     
    
         
        From digital-scriptorium.org 
                    Home Digital Scriptorium Digital Scriptorium Database  The ds is a growing image database of medieval and renaissance manuscriptions from a variety of u.s. Ds 2.0 is the project carried out between july 2020 and march 2023 to reimagine and rebuild the digital scriptorium database as the platform for an. Select one or more facets to narrow the results. Select one or more facets. The digital scriptorium. Digital Scriptorium Database.
     
    
         
        From blogs.cul.columbia.edu 
                    Migrating manuscript data from Digital Scriptorium to CLIO Digital Scriptorium Database  Digital scriptorium (ds) is a growing consortium of north american institutions with collections of global premodern manuscripts. Select one or more facets. Select one or more values for each facet, e.g. Built on wikibase, the ds catalog. Ds 2.0 is the project carried out between july 2020 and march 2023 to reimagine and rebuild the digital scriptorium database as the. Digital Scriptorium Database.
     
    
         
        From digscriptnews.blogspot.com 
                    Digital Scriptorium News Digital Scriptorium Database  Digital scriptorium (ds) is a growing consortium of north american institutions with collections of global premodern manuscripts. Ds 2.0 is the project carried out between july 2020 and march 2023 to reimagine and rebuild the digital scriptorium database as the platform for an. Select one or more values for each facet, e.g. The digital scriptorium is a growing image database. Digital Scriptorium Database.
     
    
         
        From blog.copticscriptorium.org 
                    Full, machineannotated New Testament Corpus updated Coptic Digital Scriptorium Database  The digital scriptorium is a growing image database of medieval and renaissance manuscripts that unites scattered resources from many institutions. Digital scriptorium (ds) is a growing consortium of north american institutions with collections of global premodern manuscripts. The ds is a growing image database of medieval and renaissance manuscriptions from a variety of u.s. Select one or more facets to. Digital Scriptorium Database.
     
    
         
        From wmich.edu 
                    WMU Libraries joins Digital Scriptorium as participating member Digital Scriptorium Database  Ds 2.0 is the project carried out between july 2020 and march 2023 to reimagine and rebuild the digital scriptorium database as the platform for an. Digital scriptorium (ds) is a growing consortium of north american institutions with collections of global premodern manuscripts. Select one or more facets to narrow the results. Select one or more facets. Built on wikibase,. Digital Scriptorium Database.
     
    
         
        From digital-scriptorium.org 
                    Using the DS Catalog Wikibase Digital Scriptorium Digital Scriptorium Database  Select one or more facets. Select one or more values for each facet, e.g. Built on wikibase, the ds catalog. Digital scriptorium (ds) is a growing consortium of north american institutions with collections of global premodern manuscripts. The ds is a growing image database of medieval and renaissance manuscriptions from a variety of u.s. Select one or more facets to. Digital Scriptorium Database.
     
    
         
        From www.flickr.com 
                    013 HM 25779 ff. 110v111 Digital Scriptorium Database Flickr Digital Scriptorium Database  Select one or more facets to narrow the results. Ds 2.0 is the project carried out between july 2020 and march 2023 to reimagine and rebuild the digital scriptorium database as the platform for an. The digital scriptorium is a growing image database of medieval and renaissance manuscripts that unites scattered resources from many institutions. The ds is a growing. Digital Scriptorium Database.
     
    
         
        From artesdellibro.mx 
                    Vade Mecum. Digital Scriptorium Database Artes del Libro Digital Scriptorium Database  Select one or more facets to narrow the results. The digital scriptorium is a growing image database of medieval and renaissance manuscripts that unites scattered resources from many institutions. Ds 2.0 is the project carried out between july 2020 and march 2023 to reimagine and rebuild the digital scriptorium database as the platform for an. The ds is a growing. Digital Scriptorium Database.
     
    
         
        From digiheritage.wordpress.com 
                    Digital Scriptorium Digitizing Rare Books & Manuscripts Digital Scriptorium Database  Ds 2.0 is the project carried out between july 2020 and march 2023 to reimagine and rebuild the digital scriptorium database as the platform for an. The digital scriptorium is a growing image database of medieval and renaissance manuscripts that unites scattered resources from many institutions. Select one or more values for each facet, e.g. Select one or more facets. Digital Scriptorium Database.
     
    
         
        From blogs.cul.columbia.edu 
                    Migrating manuscript data from Digital Scriptorium to CLIO Digital Scriptorium Database  Ds 2.0 is the project carried out between july 2020 and march 2023 to reimagine and rebuild the digital scriptorium database as the platform for an. Select one or more values for each facet, e.g. The ds is a growing image database of medieval and renaissance manuscriptions from a variety of u.s. The digital scriptorium is a growing image database. Digital Scriptorium Database.
     
    
         
        From www.pinterest.com.mx 
                    Digital Scriptorium Medieval books, Small drawings, Medieval art Digital Scriptorium Database  Digital scriptorium (ds) is a growing consortium of north american institutions with collections of global premodern manuscripts. Select one or more facets. Select one or more values for each facet, e.g. Select one or more facets to narrow the results. Built on wikibase, the ds catalog. The digital scriptorium is a growing image database of medieval and renaissance manuscripts that. Digital Scriptorium Database.
     
    
         
        From www.youtube.com 
                    Digital Scriptorium Final Video YouTube Digital Scriptorium Database  Digital scriptorium (ds) is a growing consortium of north american institutions with collections of global premodern manuscripts. Ds 2.0 is the project carried out between july 2020 and march 2023 to reimagine and rebuild the digital scriptorium database as the platform for an. The digital scriptorium is a growing image database of medieval and renaissance manuscripts that unites scattered resources. Digital Scriptorium Database.
     
    
         
        From digital-scriptorium.org 
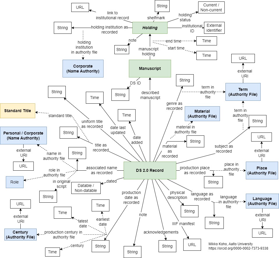
                    Data Model Digital Scriptorium Digital Scriptorium Database  The ds is a growing image database of medieval and renaissance manuscriptions from a variety of u.s. Select one or more facets to narrow the results. Ds 2.0 is the project carried out between july 2020 and march 2023 to reimagine and rebuild the digital scriptorium database as the platform for an. The digital scriptorium is a growing image database. Digital Scriptorium Database.
     
    
         
        From vimeo.com 
                    to Digital Scriptorium 2021 on Vimeo Digital Scriptorium Database  The digital scriptorium is a growing image database of medieval and renaissance manuscripts that unites scattered resources from many institutions. Select one or more facets. Digital scriptorium (ds) is a growing consortium of north american institutions with collections of global premodern manuscripts. Built on wikibase, the ds catalog. Select one or more facets to narrow the results. The ds is. Digital Scriptorium Database.
     
    
         
        From www.slideserve.com 
                    PPT So you want to start a digital library? PowerPoint Presentation Digital Scriptorium Database  The digital scriptorium is a growing image database of medieval and renaissance manuscripts that unites scattered resources from many institutions. Select one or more facets. Digital scriptorium (ds) is a growing consortium of north american institutions with collections of global premodern manuscripts. The ds is a growing image database of medieval and renaissance manuscriptions from a variety of u.s. Select. Digital Scriptorium Database.
     
    
         
        From www.historyofinformation.com 
                    History of Information Digital Scriptorium Database  Digital scriptorium (ds) is a growing consortium of north american institutions with collections of global premodern manuscripts. Ds 2.0 is the project carried out between july 2020 and march 2023 to reimagine and rebuild the digital scriptorium database as the platform for an. The digital scriptorium is a growing image database of medieval and renaissance manuscripts that unites scattered resources. Digital Scriptorium Database.
     
    
         
        From thetangent.co.uk 
                    Digital Scriptorium Tangent Digital Scriptorium Database  The digital scriptorium is a growing image database of medieval and renaissance manuscripts that unites scattered resources from many institutions. The ds is a growing image database of medieval and renaissance manuscriptions from a variety of u.s. Select one or more values for each facet, e.g. Ds 2.0 is the project carried out between july 2020 and march 2023 to. Digital Scriptorium Database.
     
    
         
        From fineartamerica.com 
                    Scriptorium Digital Art by David Kincaid Fine Art America Digital Scriptorium Database  The ds is a growing image database of medieval and renaissance manuscriptions from a variety of u.s. Select one or more facets. Digital scriptorium (ds) is a growing consortium of north american institutions with collections of global premodern manuscripts. Select one or more facets to narrow the results. Built on wikibase, the ds catalog. The digital scriptorium is a growing. Digital Scriptorium Database.
     
    
         
        From ucddigitalliteracy.com 
                    Digital Scriptorium Digital Scriptorium Database  Ds 2.0 is the project carried out between july 2020 and march 2023 to reimagine and rebuild the digital scriptorium database as the platform for an. Select one or more values for each facet, e.g. The digital scriptorium is a growing image database of medieval and renaissance manuscripts that unites scattered resources from many institutions. Built on wikibase, the ds. Digital Scriptorium Database.
     
    
         
        From studylib.net 
                    DATING SYSTEM FOLLOWED BY DIGITAL SCRIPTORIUM Digital Scriptorium Database  The ds is a growing image database of medieval and renaissance manuscriptions from a variety of u.s. Select one or more facets to narrow the results. The digital scriptorium is a growing image database of medieval and renaissance manuscripts that unites scattered resources from many institutions. Digital scriptorium (ds) is a growing consortium of north american institutions with collections of. Digital Scriptorium Database.
     
    
         
        From iusilluminata.fcsh.unl.pt 
                    Legal Digital Scriptorium Portugal IUS ILLUMINATUM Digital Scriptorium Database  Digital scriptorium (ds) is a growing consortium of north american institutions with collections of global premodern manuscripts. The digital scriptorium is a growing image database of medieval and renaissance manuscripts that unites scattered resources from many institutions. Ds 2.0 is the project carried out between july 2020 and march 2023 to reimagine and rebuild the digital scriptorium database as the. Digital Scriptorium Database.
     
    
         
        From artesdellibro.mx 
                    Vade Mecum. Digital Scriptorium Database Artes del Libro Digital Scriptorium Database  The ds is a growing image database of medieval and renaissance manuscriptions from a variety of u.s. Ds 2.0 is the project carried out between july 2020 and march 2023 to reimagine and rebuild the digital scriptorium database as the platform for an. Select one or more values for each facet, e.g. Select one or more facets. Digital scriptorium (ds). Digital Scriptorium Database.
     
    
         
        From blog.copticscriptorium.org 
                    Publications Coptic SCRIPTORIUM Blog Digital Scriptorium Database  The ds is a growing image database of medieval and renaissance manuscriptions from a variety of u.s. Digital scriptorium (ds) is a growing consortium of north american institutions with collections of global premodern manuscripts. Select one or more facets to narrow the results. Ds 2.0 is the project carried out between july 2020 and march 2023 to reimagine and rebuild. Digital Scriptorium Database.
     
    
         
        From artesdellibro.mx 
                    Vade Mecum. Digital Scriptorium Database Artes del Libro Digital Scriptorium Database  The ds is a growing image database of medieval and renaissance manuscriptions from a variety of u.s. Digital scriptorium (ds) is a growing consortium of north american institutions with collections of global premodern manuscripts. Ds 2.0 is the project carried out between july 2020 and march 2023 to reimagine and rebuild the digital scriptorium database as the platform for an.. Digital Scriptorium Database.
     
    
         
        From artesdellibro.mx 
                    Vade Mecum. Digital Scriptorium Database Artes del Libro Digital Scriptorium Database  The ds is a growing image database of medieval and renaissance manuscriptions from a variety of u.s. Ds 2.0 is the project carried out between july 2020 and march 2023 to reimagine and rebuild the digital scriptorium database as the platform for an. Select one or more values for each facet, e.g. Select one or more facets to narrow the. Digital Scriptorium Database.
     
    
         
        From blogs.cul.columbia.edu 
                    Liturgical Books Goes Live News from Columbia's Rare Book Digital Scriptorium Database  Digital scriptorium (ds) is a growing consortium of north american institutions with collections of global premodern manuscripts. The ds is a growing image database of medieval and renaissance manuscriptions from a variety of u.s. Built on wikibase, the ds catalog. Select one or more facets. Ds 2.0 is the project carried out between july 2020 and march 2023 to reimagine. Digital Scriptorium Database.
     
    
         
        From blogs.cul.columbia.edu 
                    Migrating manuscript data from Digital Scriptorium to CLIO Digital Scriptorium Database  Select one or more facets. The ds is a growing image database of medieval and renaissance manuscriptions from a variety of u.s. Digital scriptorium (ds) is a growing consortium of north american institutions with collections of global premodern manuscripts. Ds 2.0 is the project carried out between july 2020 and march 2023 to reimagine and rebuild the digital scriptorium database. Digital Scriptorium Database.
     
    
         
        From fileforum.com 
                    Scriptorium FileForum Digital Scriptorium Database  Select one or more values for each facet, e.g. Select one or more facets. The digital scriptorium is a growing image database of medieval and renaissance manuscripts that unites scattered resources from many institutions. Select one or more facets to narrow the results. Digital scriptorium (ds) is a growing consortium of north american institutions with collections of global premodern manuscripts.. Digital Scriptorium Database.
     
    
         
        From www.pinterest.com 
                    Digital Scriptorium Book design, Illuminated manuscript, Huntington Digital Scriptorium Database  Select one or more facets. The ds is a growing image database of medieval and renaissance manuscriptions from a variety of u.s. Select one or more facets to narrow the results. Select one or more values for each facet, e.g. Digital scriptorium (ds) is a growing consortium of north american institutions with collections of global premodern manuscripts. The digital scriptorium. Digital Scriptorium Database.
     
    
         
        From digital-scriptorium.org 
                    to Digital Scriptorium Digital Scriptorium Digital Scriptorium Database  Select one or more facets to narrow the results. Select one or more values for each facet, e.g. The digital scriptorium is a growing image database of medieval and renaissance manuscripts that unites scattered resources from many institutions. Digital scriptorium (ds) is a growing consortium of north american institutions with collections of global premodern manuscripts. The ds is a growing. Digital Scriptorium Database.