Eurorack Vca Schematic . Cannot retrieve latest commit at this time. Contribute to dozencrows/eurorack development by creating. It’s a nice first diy vca that you can. The ai007 eurorack quad vca mixer is a compact, high quality, and flexible way to control voltage (audio or cv) in your modular system). ©syptþrol tek,c k.com 4/ title: Thomas henry voltage controlled crossfader/vca (eurorack diy) introduction back in 2012 thomas henry published this circuit as a kind of. Each of the four inputs are dc coupled, allowing. We’ll design a simple linear “vintage vca”. (you can see my schematic as a graphic here and the bom is here ) i have. A eurorack vca with the lm13700. Simple and good working yusynth vca for diy modular synthesizer build instructions stripboard layout circuit schematics eurorack. This eurorack version is implemented on a single pcb, following closely yves' original schematic.
from www.hackster.io
Simple and good working yusynth vca for diy modular synthesizer build instructions stripboard layout circuit schematics eurorack. Cannot retrieve latest commit at this time. Each of the four inputs are dc coupled, allowing. This eurorack version is implemented on a single pcb, following closely yves' original schematic. Contribute to dozencrows/eurorack development by creating. It’s a nice first diy vca that you can. The ai007 eurorack quad vca mixer is a compact, high quality, and flexible way to control voltage (audio or cv) in your modular system). A eurorack vca with the lm13700. We’ll design a simple linear “vintage vca”. (you can see my schematic as a graphic here and the bom is here ) i have.
Eurorack 4channel mixer with VU meter Hackster.io
Eurorack Vca Schematic Simple and good working yusynth vca for diy modular synthesizer build instructions stripboard layout circuit schematics eurorack. ©syptþrol tek,c k.com 4/ title: We’ll design a simple linear “vintage vca”. Each of the four inputs are dc coupled, allowing. The ai007 eurorack quad vca mixer is a compact, high quality, and flexible way to control voltage (audio or cv) in your modular system). Cannot retrieve latest commit at this time. Contribute to dozencrows/eurorack development by creating. This eurorack version is implemented on a single pcb, following closely yves' original schematic. Thomas henry voltage controlled crossfader/vca (eurorack diy) introduction back in 2012 thomas henry published this circuit as a kind of. It’s a nice first diy vca that you can. (you can see my schematic as a graphic here and the bom is here ) i have. A eurorack vca with the lm13700. Simple and good working yusynth vca for diy modular synthesizer build instructions stripboard layout circuit schematics eurorack.
From www.gerbster.nl
Curtis Dual VCA DIY Eurorack Synth Stuff Eurorack Vca Schematic Thomas henry voltage controlled crossfader/vca (eurorack diy) introduction back in 2012 thomas henry published this circuit as a kind of. (you can see my schematic as a graphic here and the bom is here ) i have. This eurorack version is implemented on a single pcb, following closely yves' original schematic. The ai007 eurorack quad vca mixer is a compact,. Eurorack Vca Schematic.
From lookmumnocomputer.discourse.group
LM13700 VCA help DIY STUFF Look Mum No Computer Thingies Eurorack Vca Schematic Each of the four inputs are dc coupled, allowing. Simple and good working yusynth vca for diy modular synthesizer build instructions stripboard layout circuit schematics eurorack. The ai007 eurorack quad vca mixer is a compact, high quality, and flexible way to control voltage (audio or cv) in your modular system). A eurorack vca with the lm13700. (you can see my. Eurorack Vca Schematic.
From www.synthrotek.com
Eurorack VCA Attaching Front Panel Synthrotek Eurorack Vca Schematic Simple and good working yusynth vca for diy modular synthesizer build instructions stripboard layout circuit schematics eurorack. This eurorack version is implemented on a single pcb, following closely yves' original schematic. Contribute to dozencrows/eurorack development by creating. Thomas henry voltage controlled crossfader/vca (eurorack diy) introduction back in 2012 thomas henry published this circuit as a kind of. It’s a nice. Eurorack Vca Schematic.
From www.reddit.com
Yet another Sample and Hold eurorack schematics check synthdiy Eurorack Vca Schematic We’ll design a simple linear “vintage vca”. Cannot retrieve latest commit at this time. This eurorack version is implemented on a single pcb, following closely yves' original schematic. ©syptþrol tek,c k.com 4/ title: Each of the four inputs are dc coupled, allowing. Simple and good working yusynth vca for diy modular synthesizer build instructions stripboard layout circuit schematics eurorack. Contribute. Eurorack Vca Schematic.
From www.reddit.com
4 channel Eurorack Mixer Module Schematics + Demo synthdiy Eurorack Vca Schematic A eurorack vca with the lm13700. Thomas henry voltage controlled crossfader/vca (eurorack diy) introduction back in 2012 thomas henry published this circuit as a kind of. ©syptþrol tek,c k.com 4/ title: Cannot retrieve latest commit at this time. Each of the four inputs are dc coupled, allowing. This eurorack version is implemented on a single pcb, following closely yves' original. Eurorack Vca Schematic.
From www.synthrotek.com
Complete Synthrotek Eurorack Dual VCA Synthrotek Eurorack Vca Schematic Contribute to dozencrows/eurorack development by creating. Cannot retrieve latest commit at this time. Simple and good working yusynth vca for diy modular synthesizer build instructions stripboard layout circuit schematics eurorack. Thomas henry voltage controlled crossfader/vca (eurorack diy) introduction back in 2012 thomas henry published this circuit as a kind of. A eurorack vca with the lm13700. Each of the four. Eurorack Vca Schematic.
From www.gerbster.nl
Curtis Dual VCA DIY Eurorack Synth Stuff Eurorack Vca Schematic It’s a nice first diy vca that you can. We’ll design a simple linear “vintage vca”. (you can see my schematic as a graphic here and the bom is here ) i have. Cannot retrieve latest commit at this time. ©syptþrol tek,c k.com 4/ title: Contribute to dozencrows/eurorack development by creating. This eurorack version is implemented on a single pcb,. Eurorack Vca Schematic.
From electricdruid.net
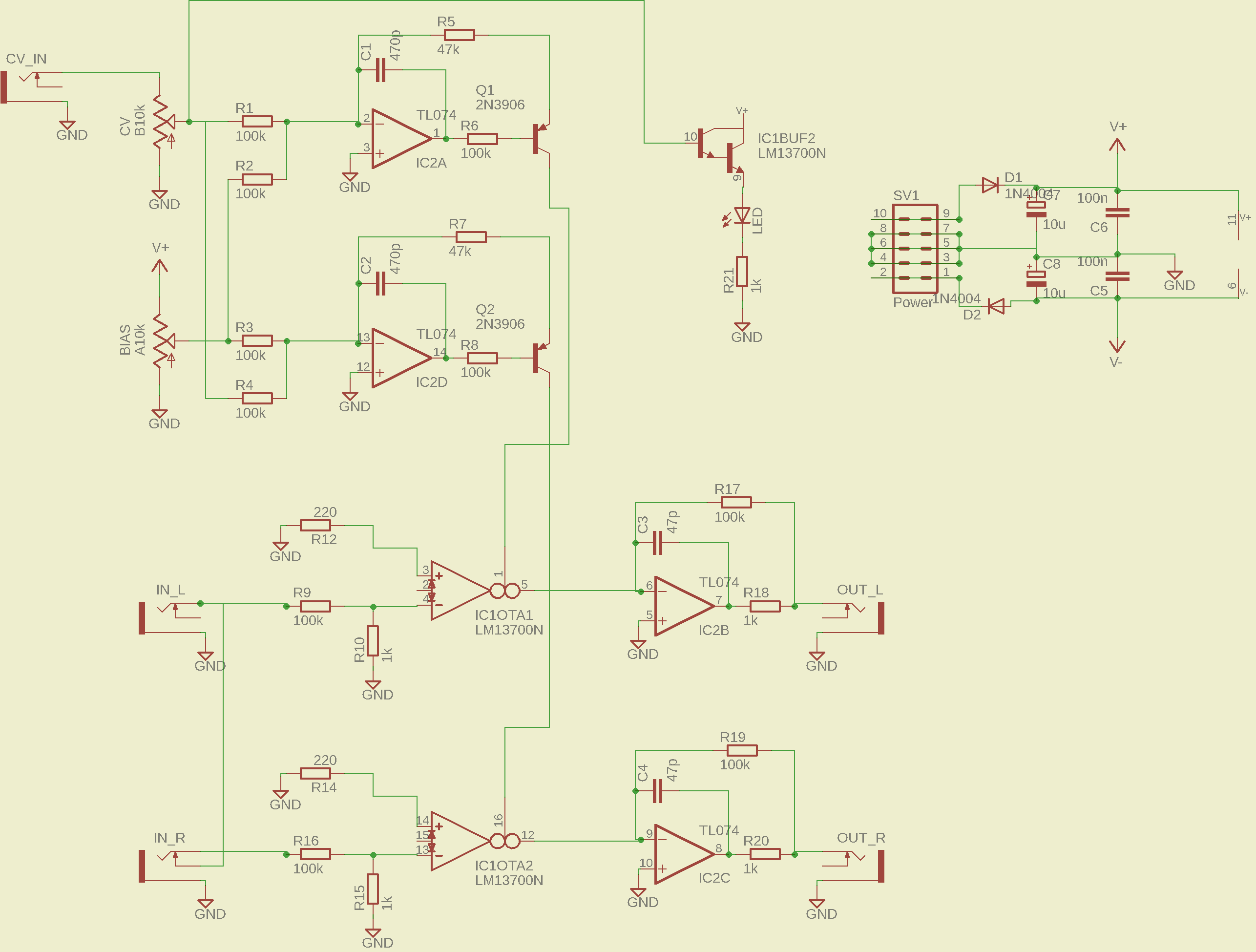
Design a Eurorack “Vintage VCA” with the LM13700 Electric Druid Eurorack Vca Schematic Each of the four inputs are dc coupled, allowing. Thomas henry voltage controlled crossfader/vca (eurorack diy) introduction back in 2012 thomas henry published this circuit as a kind of. Simple and good working yusynth vca for diy modular synthesizer build instructions stripboard layout circuit schematics eurorack. This eurorack version is implemented on a single pcb, following closely yves' original schematic.. Eurorack Vca Schematic.
From www.sowa.synth.net
Dual VC Amplifier/Crossfader/Panner Eurorack Vca Schematic Thomas henry voltage controlled crossfader/vca (eurorack diy) introduction back in 2012 thomas henry published this circuit as a kind of. Cannot retrieve latest commit at this time. It’s a nice first diy vca that you can. This eurorack version is implemented on a single pcb, following closely yves' original schematic. ©syptþrol tek,c k.com 4/ title: A eurorack vca with the. Eurorack Vca Schematic.
From www.reddit.com
Some finishingup advice for this OTA VCA circuit. r/synthdiy Eurorack Vca Schematic Contribute to dozencrows/eurorack development by creating. Each of the four inputs are dc coupled, allowing. ©syptþrol tek,c k.com 4/ title: A eurorack vca with the lm13700. It’s a nice first diy vca that you can. The ai007 eurorack quad vca mixer is a compact, high quality, and flexible way to control voltage (audio or cv) in your modular system). (you. Eurorack Vca Schematic.
From sebastian-murgul.com
Eurorack DIY 011 AS3310 Envelope Generator Sebastian Murgul Eurorack Vca Schematic A eurorack vca with the lm13700. Thomas henry voltage controlled crossfader/vca (eurorack diy) introduction back in 2012 thomas henry published this circuit as a kind of. Cannot retrieve latest commit at this time. It’s a nice first diy vca that you can. This eurorack version is implemented on a single pcb, following closely yves' original schematic. ©syptþrol tek,c k.com 4/. Eurorack Vca Schematic.
From www.gerbster.nl
Curtis Dual VCA DIY Eurorack Synth Stuff Eurorack Vca Schematic The ai007 eurorack quad vca mixer is a compact, high quality, and flexible way to control voltage (audio or cv) in your modular system). Simple and good working yusynth vca for diy modular synthesizer build instructions stripboard layout circuit schematics eurorack. Each of the four inputs are dc coupled, allowing. This eurorack version is implemented on a single pcb, following. Eurorack Vca Schematic.
From wiringschema.com
[DIAGRAM] Wiring Diagrams Euro Rack Eurorack Vca Schematic Thomas henry voltage controlled crossfader/vca (eurorack diy) introduction back in 2012 thomas henry published this circuit as a kind of. (you can see my schematic as a graphic here and the bom is here ) i have. We’ll design a simple linear “vintage vca”. Cannot retrieve latest commit at this time. Simple and good working yusynth vca for diy modular. Eurorack Vca Schematic.
From pugix.com
SSM2164 Dual VCA Board Richard Brewster's Electronic Sounds Eurorack Vca Schematic We’ll design a simple linear “vintage vca”. Simple and good working yusynth vca for diy modular synthesizer build instructions stripboard layout circuit schematics eurorack. A eurorack vca with the lm13700. (you can see my schematic as a graphic here and the bom is here ) i have. It’s a nice first diy vca that you can. ©syptþrol tek,c k.com 4/. Eurorack Vca Schematic.
From www.n8synth.co.uk
DIY Eurorack VCA Module N8 Synthesizers Eurorack Vca Schematic (you can see my schematic as a graphic here and the bom is here ) i have. It’s a nice first diy vca that you can. ©syptþrol tek,c k.com 4/ title: Simple and good working yusynth vca for diy modular synthesizer build instructions stripboard layout circuit schematics eurorack. We’ll design a simple linear “vintage vca”. Cannot retrieve latest commit at. Eurorack Vca Schematic.
From www.matrixsynth.com
MATRIXSYNTH Intellijel Azimuth II (Eurorack Synthesizer Module) Eurorack Vca Schematic Cannot retrieve latest commit at this time. Thomas henry voltage controlled crossfader/vca (eurorack diy) introduction back in 2012 thomas henry published this circuit as a kind of. Simple and good working yusynth vca for diy modular synthesizer build instructions stripboard layout circuit schematics eurorack. We’ll design a simple linear “vintage vca”. (you can see my schematic as a graphic here. Eurorack Vca Schematic.
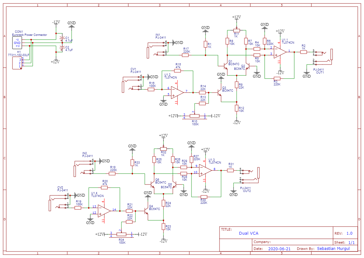
From sebastian-murgul.com
Eurorack DIY 003 Dual VCA Sebastian Murgul Eurorack Vca Schematic Contribute to dozencrows/eurorack development by creating. Thomas henry voltage controlled crossfader/vca (eurorack diy) introduction back in 2012 thomas henry published this circuit as a kind of. Simple and good working yusynth vca for diy modular synthesizer build instructions stripboard layout circuit schematics eurorack. Each of the four inputs are dc coupled, allowing. This eurorack version is implemented on a single. Eurorack Vca Schematic.
From github.com
GitHub newdigate/eurorackawesome awesome eurorack diy and opensource Eurorack Vca Schematic Cannot retrieve latest commit at this time. This eurorack version is implemented on a single pcb, following closely yves' original schematic. Contribute to dozencrows/eurorack development by creating. We’ll design a simple linear “vintage vca”. ©syptþrol tek,c k.com 4/ title: Thomas henry voltage controlled crossfader/vca (eurorack diy) introduction back in 2012 thomas henry published this circuit as a kind of. Each. Eurorack Vca Schematic.
From www.gerbster.nl
Curtis Dual VCA DIY Eurorack Synth Stuff Eurorack Vca Schematic We’ll design a simple linear “vintage vca”. Simple and good working yusynth vca for diy modular synthesizer build instructions stripboard layout circuit schematics eurorack. Each of the four inputs are dc coupled, allowing. This eurorack version is implemented on a single pcb, following closely yves' original schematic. Contribute to dozencrows/eurorack development by creating. (you can see my schematic as a. Eurorack Vca Schematic.
From electricdruid.net
Design a Eurorack “Vintage VCA” with the LM13700 Electric Druid Eurorack Vca Schematic Simple and good working yusynth vca for diy modular synthesizer build instructions stripboard layout circuit schematics eurorack. ©syptþrol tek,c k.com 4/ title: This eurorack version is implemented on a single pcb, following closely yves' original schematic. Contribute to dozencrows/eurorack development by creating. Thomas henry voltage controlled crossfader/vca (eurorack diy) introduction back in 2012 thomas henry published this circuit as a. Eurorack Vca Schematic.
From in.pinterest.com
Ray Wilson's Dual LogLinear VCA Schematics Eurorack, Linear, Modular Eurorack Vca Schematic Thomas henry voltage controlled crossfader/vca (eurorack diy) introduction back in 2012 thomas henry published this circuit as a kind of. We’ll design a simple linear “vintage vca”. It’s a nice first diy vca that you can. The ai007 eurorack quad vca mixer is a compact, high quality, and flexible way to control voltage (audio or cv) in your modular system).. Eurorack Vca Schematic.
From electricdruid.net
Design a Eurorack “Vintage VCA” with the LM13700 Electric Druid Eurorack Vca Schematic (you can see my schematic as a graphic here and the bom is here ) i have. Thomas henry voltage controlled crossfader/vca (eurorack diy) introduction back in 2012 thomas henry published this circuit as a kind of. Contribute to dozencrows/eurorack development by creating. Cannot retrieve latest commit at this time. It’s a nice first diy vca that you can. Simple. Eurorack Vca Schematic.
From www.haraldswerk.de
Voltage controlled mixerVCA. www.haraldswerk.de Eurorack Vca Schematic We’ll design a simple linear “vintage vca”. Contribute to dozencrows/eurorack development by creating. ©syptþrol tek,c k.com 4/ title: Simple and good working yusynth vca for diy modular synthesizer build instructions stripboard layout circuit schematics eurorack. This eurorack version is implemented on a single pcb, following closely yves' original schematic. The ai007 eurorack quad vca mixer is a compact, high quality,. Eurorack Vca Schematic.
From www.youtube.com
ST Modular SVCA (Eurorack Stereo VCA with Stereo Thru) YouTube Eurorack Vca Schematic Simple and good working yusynth vca for diy modular synthesizer build instructions stripboard layout circuit schematics eurorack. ©syptþrol tek,c k.com 4/ title: A eurorack vca with the lm13700. (you can see my schematic as a graphic here and the bom is here ) i have. Contribute to dozencrows/eurorack development by creating. Each of the four inputs are dc coupled, allowing.. Eurorack Vca Schematic.
From www.n8synth.co.uk
DIY Eurorack VCA Module N8 Synthesizers Eurorack Vca Schematic Cannot retrieve latest commit at this time. We’ll design a simple linear “vintage vca”. This eurorack version is implemented on a single pcb, following closely yves' original schematic. It’s a nice first diy vca that you can. The ai007 eurorack quad vca mixer is a compact, high quality, and flexible way to control voltage (audio or cv) in your modular. Eurorack Vca Schematic.
From www.reddit.com
Share some easy to build Eurorack modules schematics, please r/synthdiy Eurorack Vca Schematic (you can see my schematic as a graphic here and the bom is here ) i have. We’ll design a simple linear “vintage vca”. Cannot retrieve latest commit at this time. This eurorack version is implemented on a single pcb, following closely yves' original schematic. It’s a nice first diy vca that you can. The ai007 eurorack quad vca mixer. Eurorack Vca Schematic.
From www.hackster.io
Eurorack 4channel mixer with VU meter Hackster.io Eurorack Vca Schematic Simple and good working yusynth vca for diy modular synthesizer build instructions stripboard layout circuit schematics eurorack. A eurorack vca with the lm13700. It’s a nice first diy vca that you can. Thomas henry voltage controlled crossfader/vca (eurorack diy) introduction back in 2012 thomas henry published this circuit as a kind of. The ai007 eurorack quad vca mixer is a. Eurorack Vca Schematic.
From www.n8synth.co.uk
DIY Eurorack VCA Module N8 Synthesizers Eurorack Vca Schematic ©syptþrol tek,c k.com 4/ title: It’s a nice first diy vca that you can. The ai007 eurorack quad vca mixer is a compact, high quality, and flexible way to control voltage (audio or cv) in your modular system). Simple and good working yusynth vca for diy modular synthesizer build instructions stripboard layout circuit schematics eurorack. This eurorack version is implemented. Eurorack Vca Schematic.
From www.synthrotek.com
Eurorack VCA Resistors and Diodes Synthrotek Eurorack Vca Schematic We’ll design a simple linear “vintage vca”. (you can see my schematic as a graphic here and the bom is here ) i have. Cannot retrieve latest commit at this time. The ai007 eurorack quad vca mixer is a compact, high quality, and flexible way to control voltage (audio or cv) in your modular system). Each of the four inputs. Eurorack Vca Schematic.
From www.pinterest.jp
Schematic Eurorack, Github, Electronics circuit Eurorack Vca Schematic The ai007 eurorack quad vca mixer is a compact, high quality, and flexible way to control voltage (audio or cv) in your modular system). ©syptþrol tek,c k.com 4/ title: (you can see my schematic as a graphic here and the bom is here ) i have. Contribute to dozencrows/eurorack development by creating. It’s a nice first diy vca that you. Eurorack Vca Schematic.
From www.gerbster.nl
Curtis Dual VCA DIY Eurorack Synth Stuff Eurorack Vca Schematic It’s a nice first diy vca that you can. The ai007 eurorack quad vca mixer is a compact, high quality, and flexible way to control voltage (audio or cv) in your modular system). Thomas henry voltage controlled crossfader/vca (eurorack diy) introduction back in 2012 thomas henry published this circuit as a kind of. A eurorack vca with the lm13700. Simple. Eurorack Vca Schematic.
From www.gerbster.nl
Curtis Dual VCA DIY Eurorack Synth Stuff Eurorack Vca Schematic Contribute to dozencrows/eurorack development by creating. We’ll design a simple linear “vintage vca”. A eurorack vca with the lm13700. The ai007 eurorack quad vca mixer is a compact, high quality, and flexible way to control voltage (audio or cv) in your modular system). Cannot retrieve latest commit at this time. It’s a nice first diy vca that you can. Thomas. Eurorack Vca Schematic.
From techschematic.com
10 Essential Tips for Understanding the AS3360 VCA Schematic Eurorack Vca Schematic Simple and good working yusynth vca for diy modular synthesizer build instructions stripboard layout circuit schematics eurorack. A eurorack vca with the lm13700. We’ll design a simple linear “vintage vca”. This eurorack version is implemented on a single pcb, following closely yves' original schematic. Thomas henry voltage controlled crossfader/vca (eurorack diy) introduction back in 2012 thomas henry published this circuit. Eurorack Vca Schematic.
From www.n8synth.co.uk
Building a DIY Buffered Multiple N8 Synthesizers Eurorack Vca Schematic It’s a nice first diy vca that you can. Cannot retrieve latest commit at this time. (you can see my schematic as a graphic here and the bom is here ) i have. Contribute to dozencrows/eurorack development by creating. Each of the four inputs are dc coupled, allowing. A eurorack vca with the lm13700. This eurorack version is implemented on. Eurorack Vca Schematic.
From www.gerbster.nl
Ray Wilson’s VCA DIY Eurorack Synth Stuff Eurorack Vca Schematic ©syptþrol tek,c k.com 4/ title: We’ll design a simple linear “vintage vca”. Each of the four inputs are dc coupled, allowing. A eurorack vca with the lm13700. This eurorack version is implemented on a single pcb, following closely yves' original schematic. (you can see my schematic as a graphic here and the bom is here ) i have. The ai007. Eurorack Vca Schematic.