Aircraft Fuel Calculator . advanced flight simulation fuel planning. The fuel planner works based on distance. calculating the aviation fuel weight is critical for aircraft weight and balance calculations. simply input the arrival fuel (kg), specific gravity, uplift (lts), and departure fuel (kg) along with your wing tank limit (kg) to get precise calculations for. our aircraft fuel consumption calculator makes it easy to estimate fuel consumption for a specific flight. this calculator provides a precise measurement of the weight of aviation fuel required for a flight, based on the volume of fuel and its density. best for those that want the most flexibility, have a specific route in mind, or can fly nonstop and just want to have an idea of. aviation fuel consumption calculator online to determine the fuel (aviation gasoline or jet a) requirements for a flight. Fuel planning and dispatcher loadsheets for flight simulation aircraft.
from www.studocu.com
calculating the aviation fuel weight is critical for aircraft weight and balance calculations. Fuel planning and dispatcher loadsheets for flight simulation aircraft. our aircraft fuel consumption calculator makes it easy to estimate fuel consumption for a specific flight. best for those that want the most flexibility, have a specific route in mind, or can fly nonstop and just want to have an idea of. aviation fuel consumption calculator online to determine the fuel (aviation gasoline or jet a) requirements for a flight. The fuel planner works based on distance. simply input the arrival fuel (kg), specific gravity, uplift (lts), and departure fuel (kg) along with your wing tank limit (kg) to get precise calculations for. this calculator provides a precise measurement of the weight of aviation fuel required for a flight, based on the volume of fuel and its density. advanced flight simulation fuel planning.
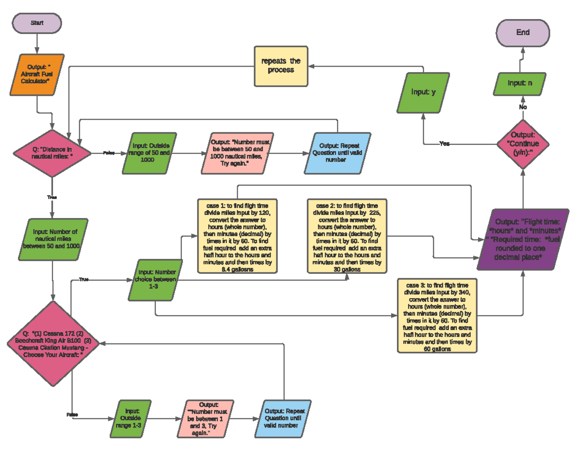
HMW4 Programming Start Output " Aircraft Fuel Calculator" Q
Aircraft Fuel Calculator aviation fuel consumption calculator online to determine the fuel (aviation gasoline or jet a) requirements for a flight. aviation fuel consumption calculator online to determine the fuel (aviation gasoline or jet a) requirements for a flight. Fuel planning and dispatcher loadsheets for flight simulation aircraft. our aircraft fuel consumption calculator makes it easy to estimate fuel consumption for a specific flight. advanced flight simulation fuel planning. calculating the aviation fuel weight is critical for aircraft weight and balance calculations. this calculator provides a precise measurement of the weight of aviation fuel required for a flight, based on the volume of fuel and its density. simply input the arrival fuel (kg), specific gravity, uplift (lts), and departure fuel (kg) along with your wing tank limit (kg) to get precise calculations for. best for those that want the most flexibility, have a specific route in mind, or can fly nonstop and just want to have an idea of. The fuel planner works based on distance.
From www.chegg.com
Solved Project 94 Aircraft Fuel Calculator Create a Aircraft Fuel Calculator our aircraft fuel consumption calculator makes it easy to estimate fuel consumption for a specific flight. calculating the aviation fuel weight is critical for aircraft weight and balance calculations. advanced flight simulation fuel planning. best for those that want the most flexibility, have a specific route in mind, or can fly nonstop and just want to. Aircraft Fuel Calculator.
From www.chegg.com
Solved 6. * Aircraft Fuel Calculator Create a program that Aircraft Fuel Calculator calculating the aviation fuel weight is critical for aircraft weight and balance calculations. best for those that want the most flexibility, have a specific route in mind, or can fly nonstop and just want to have an idea of. The fuel planner works based on distance. this calculator provides a precise measurement of the weight of aviation. Aircraft Fuel Calculator.
From www.studyaircrafts.com
Fuel System Study Aircrafts Aircraft Fuel Calculator simply input the arrival fuel (kg), specific gravity, uplift (lts), and departure fuel (kg) along with your wing tank limit (kg) to get precise calculations for. best for those that want the most flexibility, have a specific route in mind, or can fly nonstop and just want to have an idea of. aviation fuel consumption calculator online. Aircraft Fuel Calculator.
From aviation.stackexchange.com
aircraft systems Is there a relationship between turbojet engine rpm Aircraft Fuel Calculator this calculator provides a precise measurement of the weight of aviation fuel required for a flight, based on the volume of fuel and its density. best for those that want the most flexibility, have a specific route in mind, or can fly nonstop and just want to have an idea of. Fuel planning and dispatcher loadsheets for flight. Aircraft Fuel Calculator.
From dxoaniwjg.blob.core.windows.net
Fuel Efficiency In Aviation at Laura Saad blog Aircraft Fuel Calculator Fuel planning and dispatcher loadsheets for flight simulation aircraft. calculating the aviation fuel weight is critical for aircraft weight and balance calculations. best for those that want the most flexibility, have a specific route in mind, or can fly nonstop and just want to have an idea of. advanced flight simulation fuel planning. our aircraft fuel. Aircraft Fuel Calculator.
From www.msfsaddon.com
Update! QSimPlanner Fuel, Route & Performance Calculations [MSFS2020 Aircraft Fuel Calculator advanced flight simulation fuel planning. our aircraft fuel consumption calculator makes it easy to estimate fuel consumption for a specific flight. aviation fuel consumption calculator online to determine the fuel (aviation gasoline or jet a) requirements for a flight. The fuel planner works based on distance. this calculator provides a precise measurement of the weight of. Aircraft Fuel Calculator.
From www.gleim.com
E6B Flight Computer Instructions Gleim Aviation Aircraft Fuel Calculator this calculator provides a precise measurement of the weight of aviation fuel required for a flight, based on the volume of fuel and its density. Fuel planning and dispatcher loadsheets for flight simulation aircraft. The fuel planner works based on distance. advanced flight simulation fuel planning. simply input the arrival fuel (kg), specific gravity, uplift (lts), and. Aircraft Fuel Calculator.
From www.pinterest.co.uk
Aircraft Fuel Calculation Formula Aircraft, Pilot training, Electric Aircraft Fuel Calculator Fuel planning and dispatcher loadsheets for flight simulation aircraft. simply input the arrival fuel (kg), specific gravity, uplift (lts), and departure fuel (kg) along with your wing tank limit (kg) to get precise calculations for. calculating the aviation fuel weight is critical for aircraft weight and balance calculations. best for those that want the most flexibility, have. Aircraft Fuel Calculator.
From www.youtube.com
FuelStik Airplane Fuel Quantity Tester YouTube Aircraft Fuel Calculator best for those that want the most flexibility, have a specific route in mind, or can fly nonstop and just want to have an idea of. aviation fuel consumption calculator online to determine the fuel (aviation gasoline or jet a) requirements for a flight. this calculator provides a precise measurement of the weight of aviation fuel required. Aircraft Fuel Calculator.
From www.msfsaddon.com
Update! QSimPlanner Fuel, Route & Performance Calculations [MSFS2020 Aircraft Fuel Calculator Fuel planning and dispatcher loadsheets for flight simulation aircraft. aviation fuel consumption calculator online to determine the fuel (aviation gasoline or jet a) requirements for a flight. this calculator provides a precise measurement of the weight of aviation fuel required for a flight, based on the volume of fuel and its density. advanced flight simulation fuel planning.. Aircraft Fuel Calculator.
From cessnaowner.org
Cessna Operating Costs Calculator Cessna Owner Organization Aircraft Fuel Calculator calculating the aviation fuel weight is critical for aircraft weight and balance calculations. this calculator provides a precise measurement of the weight of aviation fuel required for a flight, based on the volume of fuel and its density. best for those that want the most flexibility, have a specific route in mind, or can fly nonstop and. Aircraft Fuel Calculator.
From www.pdfprof.com
aircraft fuel consumption calculator Aircraft Fuel Calculator our aircraft fuel consumption calculator makes it easy to estimate fuel consumption for a specific flight. this calculator provides a precise measurement of the weight of aviation fuel required for a flight, based on the volume of fuel and its density. simply input the arrival fuel (kg), specific gravity, uplift (lts), and departure fuel (kg) along with. Aircraft Fuel Calculator.
From haipernews.com
How To Calculate Net Efficiency Haiper Aircraft Fuel Calculator simply input the arrival fuel (kg), specific gravity, uplift (lts), and departure fuel (kg) along with your wing tank limit (kg) to get precise calculations for. calculating the aviation fuel weight is critical for aircraft weight and balance calculations. this calculator provides a precise measurement of the weight of aviation fuel required for a flight, based on. Aircraft Fuel Calculator.
From www.youtube.com
Boeing 7478 Flight Management System Setup AAU2 LNAV/VNAV Autoland Aircraft Fuel Calculator simply input the arrival fuel (kg), specific gravity, uplift (lts), and departure fuel (kg) along with your wing tank limit (kg) to get precise calculations for. advanced flight simulation fuel planning. Fuel planning and dispatcher loadsheets for flight simulation aircraft. this calculator provides a precise measurement of the weight of aviation fuel required for a flight, based. Aircraft Fuel Calculator.
From play.google.com
Aircraft Fuel Calculator Apps on Google Play Aircraft Fuel Calculator Fuel planning and dispatcher loadsheets for flight simulation aircraft. aviation fuel consumption calculator online to determine the fuel (aviation gasoline or jet a) requirements for a flight. advanced flight simulation fuel planning. best for those that want the most flexibility, have a specific route in mind, or can fly nonstop and just want to have an idea. Aircraft Fuel Calculator.
From apkgk.com
Aircraft Fuel Calculator by AnAnt Utility Labs Latest version for Aircraft Fuel Calculator calculating the aviation fuel weight is critical for aircraft weight and balance calculations. Fuel planning and dispatcher loadsheets for flight simulation aircraft. best for those that want the most flexibility, have a specific route in mind, or can fly nonstop and just want to have an idea of. this calculator provides a precise measurement of the weight. Aircraft Fuel Calculator.
From www.youtube.com
Aircraft Performance Calculating Climb rate, time, speed, fuel and Aircraft Fuel Calculator The fuel planner works based on distance. Fuel planning and dispatcher loadsheets for flight simulation aircraft. simply input the arrival fuel (kg), specific gravity, uplift (lts), and departure fuel (kg) along with your wing tank limit (kg) to get precise calculations for. our aircraft fuel consumption calculator makes it easy to estimate fuel consumption for a specific flight.. Aircraft Fuel Calculator.
From flighttrainingcentral.com
Quiz Aircraft Weight and Balance Flight Training Central Aircraft Fuel Calculator best for those that want the most flexibility, have a specific route in mind, or can fly nonstop and just want to have an idea of. this calculator provides a precise measurement of the weight of aviation fuel required for a flight, based on the volume of fuel and its density. calculating the aviation fuel weight is. Aircraft Fuel Calculator.
From www.wikihow.com
How to Calculate Aircraft Descent Rate 5 Steps (with Pictures) Aircraft Fuel Calculator The fuel planner works based on distance. calculating the aviation fuel weight is critical for aircraft weight and balance calculations. Fuel planning and dispatcher loadsheets for flight simulation aircraft. aviation fuel consumption calculator online to determine the fuel (aviation gasoline or jet a) requirements for a flight. this calculator provides a precise measurement of the weight of. Aircraft Fuel Calculator.
From www.youtube.com
What is Aircraft Range? Your ATPL guide to Specific Range, Specific Aircraft Fuel Calculator this calculator provides a precise measurement of the weight of aviation fuel required for a flight, based on the volume of fuel and its density. The fuel planner works based on distance. advanced flight simulation fuel planning. our aircraft fuel consumption calculator makes it easy to estimate fuel consumption for a specific flight. Fuel planning and dispatcher. Aircraft Fuel Calculator.
From calculator.services
Aircraft Fuel Consumption Calculator Calculator Services Aircraft Fuel Calculator aviation fuel consumption calculator online to determine the fuel (aviation gasoline or jet a) requirements for a flight. this calculator provides a precise measurement of the weight of aviation fuel required for a flight, based on the volume of fuel and its density. advanced flight simulation fuel planning. our aircraft fuel consumption calculator makes it easy. Aircraft Fuel Calculator.
From www.bartleby.com
Answered Aircraft Fuel Calculator This… bartleby Aircraft Fuel Calculator calculating the aviation fuel weight is critical for aircraft weight and balance calculations. our aircraft fuel consumption calculator makes it easy to estimate fuel consumption for a specific flight. aviation fuel consumption calculator online to determine the fuel (aviation gasoline or jet a) requirements for a flight. this calculator provides a precise measurement of the weight. Aircraft Fuel Calculator.
From www.pinterest.com
Airplane Fuel Calculator in 2020 Fuel calculator, Aircraft, Fuel mileage Aircraft Fuel Calculator this calculator provides a precise measurement of the weight of aviation fuel required for a flight, based on the volume of fuel and its density. Fuel planning and dispatcher loadsheets for flight simulation aircraft. The fuel planner works based on distance. aviation fuel consumption calculator online to determine the fuel (aviation gasoline or jet a) requirements for a. Aircraft Fuel Calculator.
From www.youtube.com
What are the Parameters used to Calculate Fuel Quantity in an Aircraft Aircraft Fuel Calculator aviation fuel consumption calculator online to determine the fuel (aviation gasoline or jet a) requirements for a flight. simply input the arrival fuel (kg), specific gravity, uplift (lts), and departure fuel (kg) along with your wing tank limit (kg) to get precise calculations for. The fuel planner works based on distance. best for those that want the. Aircraft Fuel Calculator.
From www.chiaerospace.com
Calculating Weight & Balance Aircraft Fuel Calculator Fuel planning and dispatcher loadsheets for flight simulation aircraft. aviation fuel consumption calculator online to determine the fuel (aviation gasoline or jet a) requirements for a flight. calculating the aviation fuel weight is critical for aircraft weight and balance calculations. The fuel planner works based on distance. advanced flight simulation fuel planning. best for those that. Aircraft Fuel Calculator.
From www.free-online-private-pilot-ground-school.com
Weight and Balance Aircraft Fuel Calculator Fuel planning and dispatcher loadsheets for flight simulation aircraft. this calculator provides a precise measurement of the weight of aviation fuel required for a flight, based on the volume of fuel and its density. our aircraft fuel consumption calculator makes it easy to estimate fuel consumption for a specific flight. The fuel planner works based on distance. . Aircraft Fuel Calculator.
From apkpure.com
Aircraft Fuel Calculator APK للاندرويد تنزيل Aircraft Fuel Calculator advanced flight simulation fuel planning. this calculator provides a precise measurement of the weight of aviation fuel required for a flight, based on the volume of fuel and its density. The fuel planner works based on distance. simply input the arrival fuel (kg), specific gravity, uplift (lts), and departure fuel (kg) along with your wing tank limit. Aircraft Fuel Calculator.
From apkpure.com
Aircraft Fuel Calculator APK للاندرويد تنزيل Aircraft Fuel Calculator this calculator provides a precise measurement of the weight of aviation fuel required for a flight, based on the volume of fuel and its density. our aircraft fuel consumption calculator makes it easy to estimate fuel consumption for a specific flight. aviation fuel consumption calculator online to determine the fuel (aviation gasoline or jet a) requirements for. Aircraft Fuel Calculator.
From www.studocu.com
HMW4 Programming Start Output " Aircraft Fuel Calculator" Q Aircraft Fuel Calculator advanced flight simulation fuel planning. aviation fuel consumption calculator online to determine the fuel (aviation gasoline or jet a) requirements for a flight. Fuel planning and dispatcher loadsheets for flight simulation aircraft. calculating the aviation fuel weight is critical for aircraft weight and balance calculations. best for those that want the most flexibility, have a specific. Aircraft Fuel Calculator.
From calculatorshub.net
Fuel Uplift Calculator Essential Tool for Aviation Fuel Management Aircraft Fuel Calculator simply input the arrival fuel (kg), specific gravity, uplift (lts), and departure fuel (kg) along with your wing tank limit (kg) to get precise calculations for. advanced flight simulation fuel planning. calculating the aviation fuel weight is critical for aircraft weight and balance calculations. The fuel planner works based on distance. our aircraft fuel consumption calculator. Aircraft Fuel Calculator.
From www.templateroller.com
New Jersey Aviation Fuel Consumption Chart Fill Out, Sign Online and Aircraft Fuel Calculator Fuel planning and dispatcher loadsheets for flight simulation aircraft. best for those that want the most flexibility, have a specific route in mind, or can fly nonstop and just want to have an idea of. advanced flight simulation fuel planning. aviation fuel consumption calculator online to determine the fuel (aviation gasoline or jet a) requirements for a. Aircraft Fuel Calculator.
From www.youtube.com
The Aviation Fuel Calculator App YouTube Aircraft Fuel Calculator our aircraft fuel consumption calculator makes it easy to estimate fuel consumption for a specific flight. simply input the arrival fuel (kg), specific gravity, uplift (lts), and departure fuel (kg) along with your wing tank limit (kg) to get precise calculations for. Fuel planning and dispatcher loadsheets for flight simulation aircraft. The fuel planner works based on distance.. Aircraft Fuel Calculator.
From www.rccanada.ca
Phil Aero / Aircraft CG Calculator RCCanada Canada Radio Controlled Aircraft Fuel Calculator advanced flight simulation fuel planning. simply input the arrival fuel (kg), specific gravity, uplift (lts), and departure fuel (kg) along with your wing tank limit (kg) to get precise calculations for. Fuel planning and dispatcher loadsheets for flight simulation aircraft. calculating the aviation fuel weight is critical for aircraft weight and balance calculations. best for those. Aircraft Fuel Calculator.
From dxowampuf.blob.core.windows.net
Fuel Calculator Plane at Tracey Torres blog Aircraft Fuel Calculator best for those that want the most flexibility, have a specific route in mind, or can fly nonstop and just want to have an idea of. The fuel planner works based on distance. Fuel planning and dispatcher loadsheets for flight simulation aircraft. advanced flight simulation fuel planning. calculating the aviation fuel weight is critical for aircraft weight. Aircraft Fuel Calculator.
From apkpure.com
Aircraft Fuel Calculator APK للاندرويد تنزيل Aircraft Fuel Calculator calculating the aviation fuel weight is critical for aircraft weight and balance calculations. this calculator provides a precise measurement of the weight of aviation fuel required for a flight, based on the volume of fuel and its density. best for those that want the most flexibility, have a specific route in mind, or can fly nonstop and. Aircraft Fuel Calculator.