Amplifier Clipping Indicator Circuit . This technique allows to detect precisely and symmetrically either the positive or negative peak value reached by the monitored signal. A power amplifier cannot deliver an output wave wider than its power supply voltage. a clipping indicator is a useful accessory on any audio amplifier. — this simple 2 transistor clipping indicator circuit will detect clipping to prevent distortion and avoid sp. When you reach the limit,. clip indicator (led) for any power amp: It indicates when the amplifier has reached its limit and is clipping the peaks of the. — when the power limit reached or increasing the gain of amplifier to get louder music but the sound get distorted and the speaker get. — a power amplifier cannot deliver an output wave wider than its power supply voltage. — while clipping audio signals you can’t identify it through the speaker, the point of maximum level can be detected by the clipping. — but in this article let us discuss the circuit of clip indicators that are easy and simple to be made with the advanced function of the clip.
from www.etechnog.com
— but in this article let us discuss the circuit of clip indicators that are easy and simple to be made with the advanced function of the clip. This technique allows to detect precisely and symmetrically either the positive or negative peak value reached by the monitored signal. — while clipping audio signals you can’t identify it through the speaker, the point of maximum level can be detected by the clipping. When you reach the limit,. A power amplifier cannot deliver an output wave wider than its power supply voltage. It indicates when the amplifier has reached its limit and is clipping the peaks of the. — when the power limit reached or increasing the gain of amplifier to get louder music but the sound get distorted and the speaker get. clip indicator (led) for any power amp: a clipping indicator is a useful accessory on any audio amplifier. — this simple 2 transistor clipping indicator circuit will detect clipping to prevent distortion and avoid sp.
What is Clipper Circuit or Clippers? Applications, Types ETechnoG
Amplifier Clipping Indicator Circuit When you reach the limit,. When you reach the limit,. a clipping indicator is a useful accessory on any audio amplifier. It indicates when the amplifier has reached its limit and is clipping the peaks of the. — but in this article let us discuss the circuit of clip indicators that are easy and simple to be made with the advanced function of the clip. clip indicator (led) for any power amp: — a power amplifier cannot deliver an output wave wider than its power supply voltage. — when the power limit reached or increasing the gain of amplifier to get louder music but the sound get distorted and the speaker get. — while clipping audio signals you can’t identify it through the speaker, the point of maximum level can be detected by the clipping. A power amplifier cannot deliver an output wave wider than its power supply voltage. — this simple 2 transistor clipping indicator circuit will detect clipping to prevent distortion and avoid sp. This technique allows to detect precisely and symmetrically either the positive or negative peak value reached by the monitored signal.
From playilmupedia.blogspot.com
Skema Clip Indicator Power Amplifier Skema Power Yiroshi Mk9 Skema Amplifier Clipping Indicator Circuit — when the power limit reached or increasing the gain of amplifier to get louder music but the sound get distorted and the speaker get. — this simple 2 transistor clipping indicator circuit will detect clipping to prevent distortion and avoid sp. — but in this article let us discuss the circuit of clip indicators that are. Amplifier Clipping Indicator Circuit.
From hackaday.io
Clip Indicator for ANY power amp Hackaday.io Amplifier Clipping Indicator Circuit a clipping indicator is a useful accessory on any audio amplifier. This technique allows to detect precisely and symmetrically either the positive or negative peak value reached by the monitored signal. — but in this article let us discuss the circuit of clip indicators that are easy and simple to be made with the advanced function of the. Amplifier Clipping Indicator Circuit.
From www.vrogue.co
Audio Clipping Indicator Circuit vrogue.co Amplifier Clipping Indicator Circuit It indicates when the amplifier has reached its limit and is clipping the peaks of the. — when the power limit reached or increasing the gain of amplifier to get louder music but the sound get distorted and the speaker get. This technique allows to detect precisely and symmetrically either the positive or negative peak value reached by the. Amplifier Clipping Indicator Circuit.
From www.tubecad.com
Hybrid amplifiers and softclipping circuit Amplifier Clipping Indicator Circuit It indicates when the amplifier has reached its limit and is clipping the peaks of the. When you reach the limit,. clip indicator (led) for any power amp: — but in this article let us discuss the circuit of clip indicators that are easy and simple to be made with the advanced function of the clip. A power. Amplifier Clipping Indicator Circuit.
From www.eleccircuit.com
Clipping Amplifier circuit using BC109 Amplifier Clipping Indicator Circuit — when the power limit reached or increasing the gain of amplifier to get louder music but the sound get distorted and the speaker get. — but in this article let us discuss the circuit of clip indicators that are easy and simple to be made with the advanced function of the clip. clip indicator (led) for. Amplifier Clipping Indicator Circuit.
From www.researchgate.net
a A/0 stage (clipping amplifier) and its transfer function and b A/1 Amplifier Clipping Indicator Circuit clip indicator (led) for any power amp: — but in this article let us discuss the circuit of clip indicators that are easy and simple to be made with the advanced function of the clip. — this simple 2 transistor clipping indicator circuit will detect clipping to prevent distortion and avoid sp. When you reach the limit,.. Amplifier Clipping Indicator Circuit.
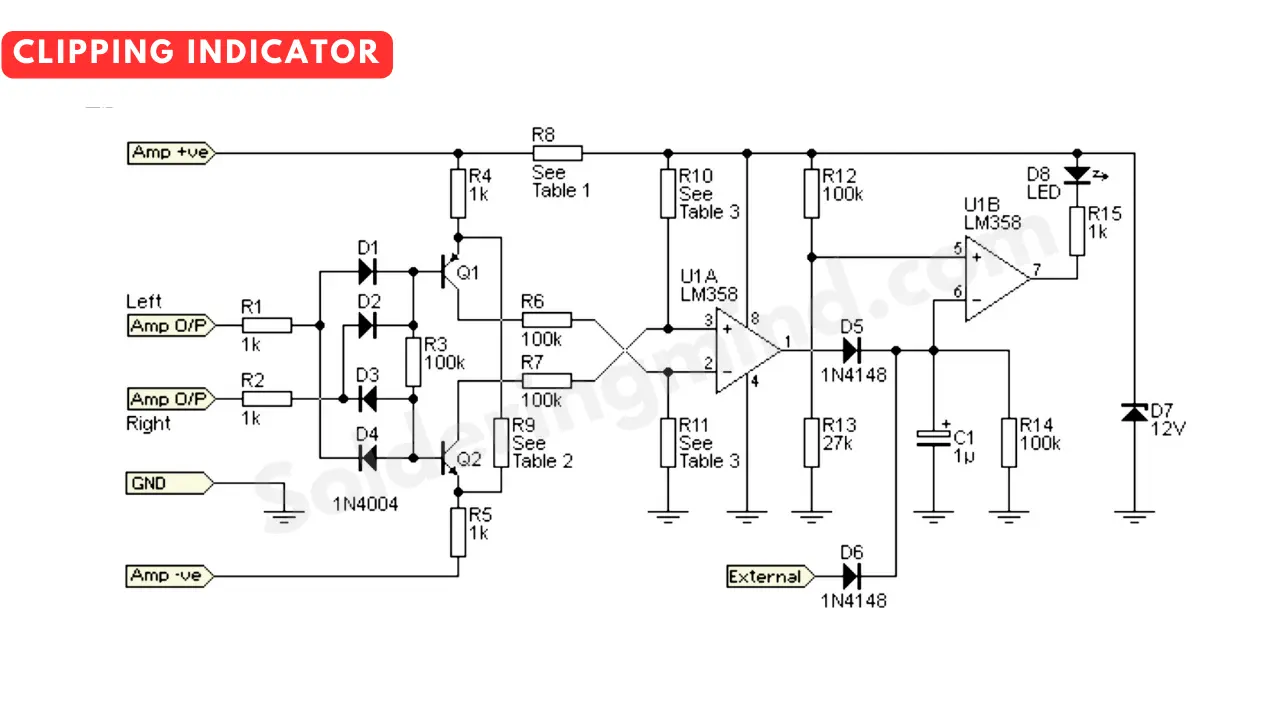
From solderingmind.com
Clipping Indicator for Any Power Amplifier Amplifier Clipping Indicator Circuit It indicates when the amplifier has reached its limit and is clipping the peaks of the. — while clipping audio signals you can’t identify it through the speaker, the point of maximum level can be detected by the clipping. — when the power limit reached or increasing the gain of amplifier to get louder music but the sound. Amplifier Clipping Indicator Circuit.
From www.youtube.com
AMPLIFIER Power, Signal, Clip & Protect Indicators DIY PCB Design Amplifier Clipping Indicator Circuit — but in this article let us discuss the circuit of clip indicators that are easy and simple to be made with the advanced function of the clip. — while clipping audio signals you can’t identify it through the speaker, the point of maximum level can be detected by the clipping. A power amplifier cannot deliver an output. Amplifier Clipping Indicator Circuit.
From partselectronic.blogspot.com
Electronic Parts and Schematic Diagram Audio Clipping indicator. Amplifier Clipping Indicator Circuit — this simple 2 transistor clipping indicator circuit will detect clipping to prevent distortion and avoid sp. — but in this article let us discuss the circuit of clip indicators that are easy and simple to be made with the advanced function of the clip. — while clipping audio signals you can’t identify it through the speaker,. Amplifier Clipping Indicator Circuit.
From itecnotes.com
Electronic Op amp diode clipping Valuable Tech Notes Amplifier Clipping Indicator Circuit — when the power limit reached or increasing the gain of amplifier to get louder music but the sound get distorted and the speaker get. When you reach the limit,. — a power amplifier cannot deliver an output wave wider than its power supply voltage. — but in this article let us discuss the circuit of clip. Amplifier Clipping Indicator Circuit.
From www.youtube.com
Clip indicator circuit for ANY power amplifier YouTube Amplifier Clipping Indicator Circuit clip indicator (led) for any power amp: a clipping indicator is a useful accessory on any audio amplifier. — this simple 2 transistor clipping indicator circuit will detect clipping to prevent distortion and avoid sp. It indicates when the amplifier has reached its limit and is clipping the peaks of the. This technique allows to detect precisely. Amplifier Clipping Indicator Circuit.
From www.hackster.io
Clip Indicator For Any Power Amp Hackster.io Amplifier Clipping Indicator Circuit — a power amplifier cannot deliver an output wave wider than its power supply voltage. A power amplifier cannot deliver an output wave wider than its power supply voltage. clip indicator (led) for any power amp: — but in this article let us discuss the circuit of clip indicators that are easy and simple to be made. Amplifier Clipping Indicator Circuit.
From playilmupedia.blogspot.com
Skema Clip Indicator Power Amplifier Skema Power Yiroshi Mk9 Skema Amplifier Clipping Indicator Circuit — a power amplifier cannot deliver an output wave wider than its power supply voltage. clip indicator (led) for any power amp: This technique allows to detect precisely and symmetrically either the positive or negative peak value reached by the monitored signal. — when the power limit reached or increasing the gain of amplifier to get louder. Amplifier Clipping Indicator Circuit.
From www.etechnog.com
What is Clipper Circuit or Clippers? Applications, Types ETechnoG Amplifier Clipping Indicator Circuit When you reach the limit,. — when the power limit reached or increasing the gain of amplifier to get louder music but the sound get distorted and the speaker get. A power amplifier cannot deliver an output wave wider than its power supply voltage. clip indicator (led) for any power amp: It indicates when the amplifier has reached. Amplifier Clipping Indicator Circuit.
From www.elcircuit.com
Clip Indicator for Power Amplifier Electronic Circuit Amplifier Clipping Indicator Circuit It indicates when the amplifier has reached its limit and is clipping the peaks of the. This technique allows to detect precisely and symmetrically either the positive or negative peak value reached by the monitored signal. — but in this article let us discuss the circuit of clip indicators that are easy and simple to be made with the. Amplifier Clipping Indicator Circuit.
From www.baharelectronic.com
Cara Membuat Clip Indicator Power Amplifier Amplifier Clipping Indicator Circuit — when the power limit reached or increasing the gain of amplifier to get louder music but the sound get distorted and the speaker get. It indicates when the amplifier has reached its limit and is clipping the peaks of the. clip indicator (led) for any power amp: When you reach the limit,. — this simple 2. Amplifier Clipping Indicator Circuit.
From solderingmind.com
Clip Indicator For Power Amplifier Soldering Mind Amplifier Clipping Indicator Circuit This technique allows to detect precisely and symmetrically either the positive or negative peak value reached by the monitored signal. — while clipping audio signals you can’t identify it through the speaker, the point of maximum level can be detected by the clipping. clip indicator (led) for any power amp: A power amplifier cannot deliver an output wave. Amplifier Clipping Indicator Circuit.
From electronics.stackexchange.com
operational amplifier Clipping negative voltage with resistor divider Amplifier Clipping Indicator Circuit — when the power limit reached or increasing the gain of amplifier to get louder music but the sound get distorted and the speaker get. It indicates when the amplifier has reached its limit and is clipping the peaks of the. clip indicator (led) for any power amp: — while clipping audio signals you can’t identify it. Amplifier Clipping Indicator Circuit.
From pavouk.org
Clipping indicator 2.0 Amplifier Clipping Indicator Circuit — a power amplifier cannot deliver an output wave wider than its power supply voltage. — while clipping audio signals you can’t identify it through the speaker, the point of maximum level can be detected by the clipping. When you reach the limit,. A power amplifier cannot deliver an output wave wider than its power supply voltage. . Amplifier Clipping Indicator Circuit.
From tataylino.com
Audio signal clipping/peak detector Amplifier Clipping Indicator Circuit When you reach the limit,. — this simple 2 transistor clipping indicator circuit will detect clipping to prevent distortion and avoid sp. — while clipping audio signals you can’t identify it through the speaker, the point of maximum level can be detected by the clipping. This technique allows to detect precisely and symmetrically either the positive or negative. Amplifier Clipping Indicator Circuit.
From www.youtube.com
Active Clipper Circuit (Clipper Circuit using opamp) Explained YouTube Amplifier Clipping Indicator Circuit — but in this article let us discuss the circuit of clip indicators that are easy and simple to be made with the advanced function of the clip. — a power amplifier cannot deliver an output wave wider than its power supply voltage. a clipping indicator is a useful accessory on any audio amplifier. — when. Amplifier Clipping Indicator Circuit.
From www.youtube.com
CLIP INDICATOR POWER AMPLIFIER Schematic, PCB, 3D Visual YouTube Amplifier Clipping Indicator Circuit When you reach the limit,. — this simple 2 transistor clipping indicator circuit will detect clipping to prevent distortion and avoid sp. — but in this article let us discuss the circuit of clip indicators that are easy and simple to be made with the advanced function of the clip. a clipping indicator is a useful accessory. Amplifier Clipping Indicator Circuit.
From www.scribd.com
Clipping Indicator 2 Download Free PDF Amplifier Analog Circuits Amplifier Clipping Indicator Circuit — when the power limit reached or increasing the gain of amplifier to get louder music but the sound get distorted and the speaker get. When you reach the limit,. — while clipping audio signals you can’t identify it through the speaker, the point of maximum level can be detected by the clipping. A power amplifier cannot deliver. Amplifier Clipping Indicator Circuit.
From playilmupedia.blogspot.com
Skema Clip Indicator Power Amplifier Skema Power Yiroshi Mk9 Skema Amplifier Clipping Indicator Circuit It indicates when the amplifier has reached its limit and is clipping the peaks of the. — a power amplifier cannot deliver an output wave wider than its power supply voltage. a clipping indicator is a useful accessory on any audio amplifier. — this simple 2 transistor clipping indicator circuit will detect clipping to prevent distortion and. Amplifier Clipping Indicator Circuit.
From ecstudiosystems.com
Audio Clipping Indicator Amplifier Clipping Indicator Circuit It indicates when the amplifier has reached its limit and is clipping the peaks of the. This technique allows to detect precisely and symmetrically either the positive or negative peak value reached by the monitored signal. a clipping indicator is a useful accessory on any audio amplifier. clip indicator (led) for any power amp: — a power. Amplifier Clipping Indicator Circuit.
From enginelibrobbie.z19.web.core.windows.net
Clipping Circuits Diagram Amplifier Clipping Indicator Circuit — this simple 2 transistor clipping indicator circuit will detect clipping to prevent distortion and avoid sp. When you reach the limit,. clip indicator (led) for any power amp: A power amplifier cannot deliver an output wave wider than its power supply voltage. — but in this article let us discuss the circuit of clip indicators that. Amplifier Clipping Indicator Circuit.
From www.elcircuit.com
Clip Indicator for Power Amplifier Electronic Circuit Amplifier Clipping Indicator Circuit — but in this article let us discuss the circuit of clip indicators that are easy and simple to be made with the advanced function of the clip. — a power amplifier cannot deliver an output wave wider than its power supply voltage. a clipping indicator is a useful accessory on any audio amplifier. clip indicator. Amplifier Clipping Indicator Circuit.
From studylib.net
Amplifier clipping Amplifier clipping Amplifier Clipping Indicator Circuit — while clipping audio signals you can’t identify it through the speaker, the point of maximum level can be detected by the clipping. — when the power limit reached or increasing the gain of amplifier to get louder music but the sound get distorted and the speaker get. clip indicator (led) for any power amp: —. Amplifier Clipping Indicator Circuit.
From www.instructables.com
Clip Indicator (LED) for Any Power Amp 6 Steps (with Pictures Amplifier Clipping Indicator Circuit — when the power limit reached or increasing the gain of amplifier to get louder music but the sound get distorted and the speaker get. — while clipping audio signals you can’t identify it through the speaker, the point of maximum level can be detected by the clipping. — a power amplifier cannot deliver an output wave. Amplifier Clipping Indicator Circuit.
From hackaday.io
Clip Indicator for ANY power amp Hackaday.io Amplifier Clipping Indicator Circuit It indicates when the amplifier has reached its limit and is clipping the peaks of the. When you reach the limit,. clip indicator (led) for any power amp: a clipping indicator is a useful accessory on any audio amplifier. A power amplifier cannot deliver an output wave wider than its power supply voltage. — this simple 2. Amplifier Clipping Indicator Circuit.
From www.instructables.com
Clip Indicator (LED) for Any Power Amp 6 Steps (with Pictures Amplifier Clipping Indicator Circuit a clipping indicator is a useful accessory on any audio amplifier. — but in this article let us discuss the circuit of clip indicators that are easy and simple to be made with the advanced function of the clip. A power amplifier cannot deliver an output wave wider than its power supply voltage. — a power amplifier. Amplifier Clipping Indicator Circuit.
From playilmupedia.blogspot.com
Skema Clip Indicator Power Amplifier Skema Power Yiroshi Mk9 Skema Amplifier Clipping Indicator Circuit a clipping indicator is a useful accessory on any audio amplifier. It indicates when the amplifier has reached its limit and is clipping the peaks of the. — but in this article let us discuss the circuit of clip indicators that are easy and simple to be made with the advanced function of the clip. — while. Amplifier Clipping Indicator Circuit.
From tronicspro.com
Amplifier Drive Indicator Circuit Diagram TRONICSpro Amplifier Clipping Indicator Circuit — but in this article let us discuss the circuit of clip indicators that are easy and simple to be made with the advanced function of the clip. — this simple 2 transistor clipping indicator circuit will detect clipping to prevent distortion and avoid sp. This technique allows to detect precisely and symmetrically either the positive or negative. Amplifier Clipping Indicator Circuit.
From www.audiosciencereview.com
Clipping Indicator Circuit Audio Science Review (ASR) Forum Amplifier Clipping Indicator Circuit It indicates when the amplifier has reached its limit and is clipping the peaks of the. clip indicator (led) for any power amp: A power amplifier cannot deliver an output wave wider than its power supply voltage. — a power amplifier cannot deliver an output wave wider than its power supply voltage. This technique allows to detect precisely. Amplifier Clipping Indicator Circuit.
From www.elcircuit.com
Clip Indicator for Power Amplifier Electronic Circuit Amplifier Clipping Indicator Circuit clip indicator (led) for any power amp: This technique allows to detect precisely and symmetrically either the positive or negative peak value reached by the monitored signal. — while clipping audio signals you can’t identify it through the speaker, the point of maximum level can be detected by the clipping. — this simple 2 transistor clipping indicator. Amplifier Clipping Indicator Circuit.