Sales Organization . It comprehensively outlines the objectives and responsibilities. Sales organizational structures help define how a sales team is set up, what roles people play, and. A functional structure organizes a sales team by specialized roles. Learn how to design and optimize your sales organization structure based on your business goals, budget, and customer needs. What is a sales organization structure? A sales department structure refers to the design of the sales team. Types of sales organizational structures. Explore different types of sales team structures, such as. These roles can include account management, lead generation,. Assembly line, island, and pod. Learn how to design and structure your sales organization for success with three common models: Find out the strengths, limitations, and tips for each. Learn what a sales organizational structure is and how it can optimize revenue and efficiency for your company.
from in.pinterest.com
What is a sales organization structure? Learn how to design and optimize your sales organization structure based on your business goals, budget, and customer needs. These roles can include account management, lead generation,. Learn how to design and structure your sales organization for success with three common models: It comprehensively outlines the objectives and responsibilities. A sales department structure refers to the design of the sales team. Sales organizational structures help define how a sales team is set up, what roles people play, and. Types of sales organizational structures. Find out the strengths, limitations, and tips for each. Explore different types of sales team structures, such as.
Sales and Marketing Organization Chart for PowerPoint and Google Slides
Sales Organization Learn how to design and structure your sales organization for success with three common models: What is a sales organization structure? Learn how to design and optimize your sales organization structure based on your business goals, budget, and customer needs. Find out the strengths, limitations, and tips for each. Sales organizational structures help define how a sales team is set up, what roles people play, and. These roles can include account management, lead generation,. Types of sales organizational structures. A sales department structure refers to the design of the sales team. A functional structure organizes a sales team by specialized roles. Explore different types of sales team structures, such as. Assembly line, island, and pod. Learn what a sales organizational structure is and how it can optimize revenue and efficiency for your company. Learn how to design and structure your sales organization for success with three common models: It comprehensively outlines the objectives and responsibilities.
From www.nulivo.com
Sales and Marketing Organization Chart PowerPoint Template Nulivo Market Sales Organization Learn how to design and optimize your sales organization structure based on your business goals, budget, and customer needs. Learn how to design and structure your sales organization for success with three common models: Sales organizational structures help define how a sales team is set up, what roles people play, and. A functional structure organizes a sales team by specialized. Sales Organization.
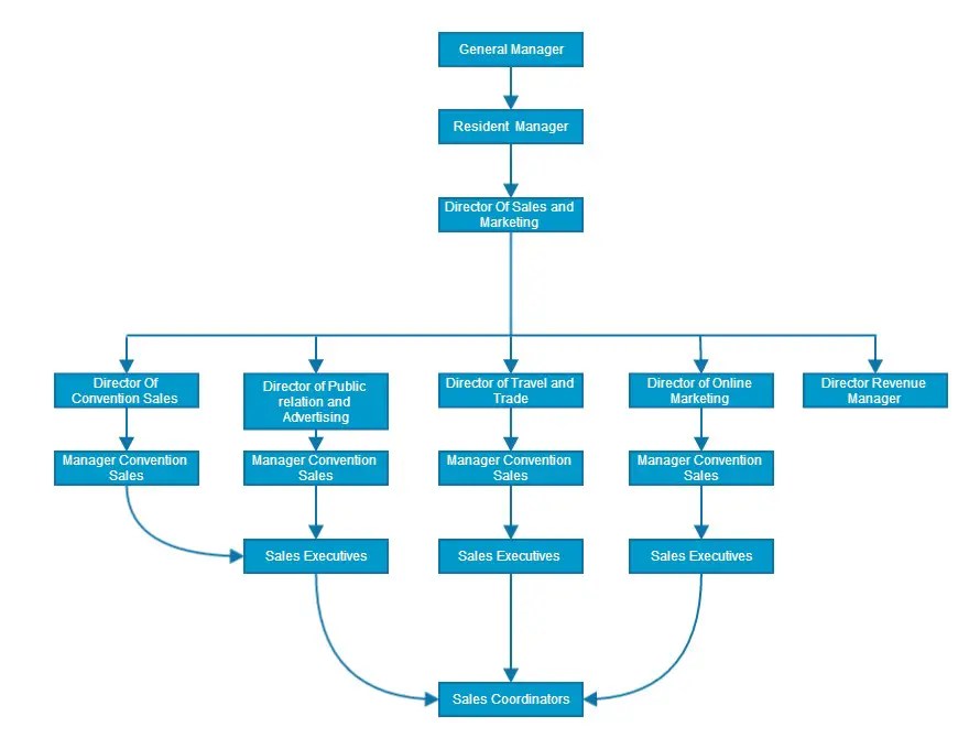
From in.pinterest.com
Sales and Marketing Organization Chart for PowerPoint and Google Slides Sales Organization Learn how to design and structure your sales organization for success with three common models: These roles can include account management, lead generation,. Types of sales organizational structures. Explore different types of sales team structures, such as. Learn how to design and optimize your sales organization structure based on your business goals, budget, and customer needs. A functional structure organizes. Sales Organization.
From mavink.com
Sales Team Org Chart Sales Organization Types of sales organizational structures. These roles can include account management, lead generation,. What is a sales organization structure? Sales organizational structures help define how a sales team is set up, what roles people play, and. A functional structure organizes a sales team by specialized roles. Learn what a sales organizational structure is and how it can optimize revenue and. Sales Organization.
From mungfali.com
Sales Team Organization Chart Sales Organization These roles can include account management, lead generation,. Learn what a sales organizational structure is and how it can optimize revenue and efficiency for your company. Learn how to design and optimize your sales organization structure based on your business goals, budget, and customer needs. Sales organizational structures help define how a sales team is set up, what roles people. Sales Organization.
From www.tutorialkart.com
SAP SD Tutorial Sales & Distribution (SAP SD) Module Training Sales Organization Learn how to design and optimize your sales organization structure based on your business goals, budget, and customer needs. These roles can include account management, lead generation,. A functional structure organizes a sales team by specialized roles. Find out the strengths, limitations, and tips for each. Sales organizational structures help define how a sales team is set up, what roles. Sales Organization.
From jwpm.com.au
Sales organization structure B2B Marketing Agency Sales Organization These roles can include account management, lead generation,. Find out the strengths, limitations, and tips for each. Learn what a sales organizational structure is and how it can optimize revenue and efficiency for your company. Types of sales organizational structures. Assembly line, island, and pod. A functional structure organizes a sales team by specialized roles. What is a sales organization. Sales Organization.
From www.lucidchart.com
How to Structure Your Sales Organization for Success Lucidchart Blog Sales Organization Learn what a sales organizational structure is and how it can optimize revenue and efficiency for your company. Sales organizational structures help define how a sales team is set up, what roles people play, and. Assembly line, island, and pod. Learn how to design and structure your sales organization for success with three common models: Find out the strengths, limitations,. Sales Organization.
From www.sketchbubble.com
Sales Organization PowerPoint and Google Slides Template PPT Slides Sales Organization Learn how to design and structure your sales organization for success with three common models: Assembly line, island, and pod. Explore different types of sales team structures, such as. A sales department structure refers to the design of the sales team. These roles can include account management, lead generation,. Sales organizational structures help define how a sales team is set. Sales Organization.
From cashier.mijndomein.nl
Sales Org Chart Template Sales Organization These roles can include account management, lead generation,. Learn how to design and optimize your sales organization structure based on your business goals, budget, and customer needs. Learn how to design and structure your sales organization for success with three common models: Find out the strengths, limitations, and tips for each. A functional structure organizes a sales team by specialized. Sales Organization.
From mungfali.com
Sales Team Organization Chart Sales Organization Explore different types of sales team structures, such as. It comprehensively outlines the objectives and responsibilities. Types of sales organizational structures. Learn how to design and optimize your sales organization structure based on your business goals, budget, and customer needs. These roles can include account management, lead generation,. What is a sales organization structure? Find out the strengths, limitations, and. Sales Organization.
From jwpm.com.au
Sales organization structure B2B Marketing Agency Sales Organization Learn how to design and structure your sales organization for success with three common models: A functional structure organizes a sales team by specialized roles. These roles can include account management, lead generation,. Explore different types of sales team structures, such as. Learn how to design and optimize your sales organization structure based on your business goals, budget, and customer. Sales Organization.
From www.edrawsoft.com
Sales Organization Structure Sales Organization What is a sales organization structure? A sales department structure refers to the design of the sales team. Find out the strengths, limitations, and tips for each. Learn what a sales organizational structure is and how it can optimize revenue and efficiency for your company. Sales organizational structures help define how a sales team is set up, what roles people. Sales Organization.
From jwpm.com.au
Sales organization structure B2B Marketing Agency Sales Organization Learn how to design and optimize your sales organization structure based on your business goals, budget, and customer needs. Learn how to design and structure your sales organization for success with three common models: It comprehensively outlines the objectives and responsibilities. Find out the strengths, limitations, and tips for each. A functional structure organizes a sales team by specialized roles.. Sales Organization.
From hicaps.com.ph
Organizational Chart for Small Business Definition and Examples Sales Organization Assembly line, island, and pod. Learn how to design and structure your sales organization for success with three common models: A sales department structure refers to the design of the sales team. Types of sales organizational structures. These roles can include account management, lead generation,. A functional structure organizes a sales team by specialized roles. Learn what a sales organizational. Sales Organization.
From www.lucidchart.com
How to Structure Your Sales Organization for Success Lucidchart Blog Sales Organization Learn what a sales organizational structure is and how it can optimize revenue and efficiency for your company. What is a sales organization structure? Types of sales organizational structures. It comprehensively outlines the objectives and responsibilities. Sales organizational structures help define how a sales team is set up, what roles people play, and. Explore different types of sales team structures,. Sales Organization.
From www.sketchbubble.com
Sales Organization PowerPoint and Google Slides Template PPT Slides Sales Organization These roles can include account management, lead generation,. Learn how to design and structure your sales organization for success with three common models: A sales department structure refers to the design of the sales team. It comprehensively outlines the objectives and responsibilities. Types of sales organizational structures. Learn what a sales organizational structure is and how it can optimize revenue. Sales Organization.
From www.leadloft.com
Top 3 Sales Team Structures (Pros/Cons & Graphics) LeadLoft Sales Organization A functional structure organizes a sales team by specialized roles. Sales organizational structures help define how a sales team is set up, what roles people play, and. Learn how to design and optimize your sales organization structure based on your business goals, budget, and customer needs. Assembly line, island, and pod. What is a sales organization structure? Types of sales. Sales Organization.
From businesscircle.co
How to Create a Winning Sales Organization Structure (+Template Sales Organization A functional structure organizes a sales team by specialized roles. Assembly line, island, and pod. Sales organizational structures help define how a sales team is set up, what roles people play, and. Explore different types of sales team structures, such as. Learn what a sales organizational structure is and how it can optimize revenue and efficiency for your company. Learn. Sales Organization.
From www.lucidchart.com
How to Structure Your Sales Organization for Success Lucidchart Blog Sales Organization These roles can include account management, lead generation,. Explore different types of sales team structures, such as. Find out the strengths, limitations, and tips for each. Learn how to design and optimize your sales organization structure based on your business goals, budget, and customer needs. Learn how to design and structure your sales organization for success with three common models:. Sales Organization.
From www.intelliverse.com
5 Steps for Identifying Sales KPIs That Matter Sales Organization What is a sales organization structure? It comprehensively outlines the objectives and responsibilities. A sales department structure refers to the design of the sales team. Assembly line, island, and pod. Learn what a sales organizational structure is and how it can optimize revenue and efficiency for your company. Types of sales organizational structures. A functional structure organizes a sales team. Sales Organization.
From mavink.com
Sales Hierarchy Chart Sales Organization Explore different types of sales team structures, such as. Types of sales organizational structures. Learn how to design and structure your sales organization for success with three common models: What is a sales organization structure? Sales organizational structures help define how a sales team is set up, what roles people play, and. A functional structure organizes a sales team by. Sales Organization.
From www.conceptdraw.com
Flowchart Marketing Process. Flowchart Examples Marketing Flow Chart Sales Organization Assembly line, island, and pod. Find out the strengths, limitations, and tips for each. Learn how to design and optimize your sales organization structure based on your business goals, budget, and customer needs. Sales organizational structures help define how a sales team is set up, what roles people play, and. It comprehensively outlines the objectives and responsibilities. Explore different types. Sales Organization.
From templates.rjuuc.edu.np
Sales Org Chart Template Sales Organization Assembly line, island, and pod. These roles can include account management, lead generation,. It comprehensively outlines the objectives and responsibilities. What is a sales organization structure? Learn how to design and optimize your sales organization structure based on your business goals, budget, and customer needs. Explore different types of sales team structures, such as. Learn what a sales organizational structure. Sales Organization.
From uk.pinterest.com
Organizational Chart Best Practices for Meaningful Org Charts Sales Organization Explore different types of sales team structures, such as. These roles can include account management, lead generation,. Sales organizational structures help define how a sales team is set up, what roles people play, and. Learn how to design and structure your sales organization for success with three common models: Learn how to design and optimize your sales organization structure based. Sales Organization.
From mungfali.com
Sales Hierarchy Chart Sales Organization Types of sales organizational structures. What is a sales organization structure? Sales organizational structures help define how a sales team is set up, what roles people play, and. Learn how to design and structure your sales organization for success with three common models: Assembly line, island, and pod. A sales department structure refers to the design of the sales team.. Sales Organization.
From jwpm.com.au
Sales organization structure B2B Marketing Agency Sales Organization Assembly line, island, and pod. Explore different types of sales team structures, such as. Learn how to design and optimize your sales organization structure based on your business goals, budget, and customer needs. Types of sales organizational structures. A sales department structure refers to the design of the sales team. Sales organizational structures help define how a sales team is. Sales Organization.
From businesshatch.com
The Makeup of a Successful Sales Organization BusinessHatch News Sales Organization Learn what a sales organizational structure is and how it can optimize revenue and efficiency for your company. Assembly line, island, and pod. It comprehensively outlines the objectives and responsibilities. Sales organizational structures help define how a sales team is set up, what roles people play, and. Learn how to design and optimize your sales organization structure based on your. Sales Organization.
From mungfali.com
Sales Hierarchy Chart Sales Organization A sales department structure refers to the design of the sales team. Learn how to design and optimize your sales organization structure based on your business goals, budget, and customer needs. Sales organizational structures help define how a sales team is set up, what roles people play, and. Types of sales organizational structures. Explore different types of sales team structures,. Sales Organization.
From loeieouhb.blob.core.windows.net
Sole Proprietorship Using Social Security Number at Andrea Schmidt blog Sales Organization Learn how to design and optimize your sales organization structure based on your business goals, budget, and customer needs. A functional structure organizes a sales team by specialized roles. Explore different types of sales team structures, such as. Assembly line, island, and pod. Types of sales organizational structures. A sales department structure refers to the design of the sales team.. Sales Organization.
From www.sketchbubble.com
Sales and Marketing Organization Chart for PowerPoint and Google Slides Sales Organization Explore different types of sales team structures, such as. These roles can include account management, lead generation,. It comprehensively outlines the objectives and responsibilities. Assembly line, island, and pod. A sales department structure refers to the design of the sales team. Learn what a sales organizational structure is and how it can optimize revenue and efficiency for your company. Learn. Sales Organization.
From jwpm.com.au
Sales organization structure B2B Marketing Agency Sales Organization Learn what a sales organizational structure is and how it can optimize revenue and efficiency for your company. Learn how to design and optimize your sales organization structure based on your business goals, budget, and customer needs. Types of sales organizational structures. Assembly line, island, and pod. Find out the strengths, limitations, and tips for each. These roles can include. Sales Organization.
From mungfali.com
Warehouse Organization Chart Sales Organization These roles can include account management, lead generation,. Learn how to design and structure your sales organization for success with three common models: A functional structure organizes a sales team by specialized roles. Assembly line, island, and pod. What is a sales organization structure? It comprehensively outlines the objectives and responsibilities. A sales department structure refers to the design of. Sales Organization.
From keski.condesan-ecoandes.org
sales organization structure chart Keski Sales Organization Learn how to design and optimize your sales organization structure based on your business goals, budget, and customer needs. Find out the strengths, limitations, and tips for each. Assembly line, island, and pod. A sales department structure refers to the design of the sales team. These roles can include account management, lead generation,. What is a sales organization structure? Explore. Sales Organization.
From monday.com
Free Organizational Chart Template For Companies Sales Organization Explore different types of sales team structures, such as. Assembly line, island, and pod. What is a sales organization structure? Types of sales organizational structures. A sales department structure refers to the design of the sales team. It comprehensively outlines the objectives and responsibilities. Sales organizational structures help define how a sales team is set up, what roles people play,. Sales Organization.
From cashier.mijndomein.nl
Sales Org Chart Template Sales Organization Assembly line, island, and pod. Types of sales organizational structures. A functional structure organizes a sales team by specialized roles. It comprehensively outlines the objectives and responsibilities. A sales department structure refers to the design of the sales team. Sales organizational structures help define how a sales team is set up, what roles people play, and. Find out the strengths,. Sales Organization.