Somalia Protection Cluster Dashboard . Situation report in english on somalia about mine action, protection and human rights,. Published on 17 oct 2024 by protection. Access crucial resources, meetings, contacts, and more. Get the latest information on the humanitarian work of the cluster/working group. Published on 29 jun 2021 by drc, protection cluster and. Protection cluster dashboard the protection cluster’s working group on the protection of civilians is developing an action plan related to. Phidel arunga | pc imo | arungap@unhcr.org the. In this crisis context, the somalia protection analysis update (pau) brings attention to prevalent protection risks currently being faced by somali communities, namely:. Somalia protection custer link protection cluster dashboard contact: Interactive in english on somalia about protection and human rights; Insurgency attacks in somalia remains a critical security concern.
from reliefweb.int
Protection cluster dashboard the protection cluster’s working group on the protection of civilians is developing an action plan related to. Get the latest information on the humanitarian work of the cluster/working group. Access crucial resources, meetings, contacts, and more. Situation report in english on somalia about mine action, protection and human rights,. Published on 17 oct 2024 by protection. Interactive in english on somalia about protection and human rights; Somalia protection custer link protection cluster dashboard contact: Insurgency attacks in somalia remains a critical security concern. Published on 29 jun 2021 by drc, protection cluster and. Phidel arunga | pc imo | arungap@unhcr.org the.
Somalia WASH Cluster Dashboard (As of 31st October 2021) Somalia Relief
Somalia Protection Cluster Dashboard Published on 29 jun 2021 by drc, protection cluster and. Protection cluster dashboard the protection cluster’s working group on the protection of civilians is developing an action plan related to. Phidel arunga | pc imo | arungap@unhcr.org the. In this crisis context, the somalia protection analysis update (pau) brings attention to prevalent protection risks currently being faced by somali communities, namely:. Interactive in english on somalia about protection and human rights; Insurgency attacks in somalia remains a critical security concern. Get the latest information on the humanitarian work of the cluster/working group. Published on 17 oct 2024 by protection. Access crucial resources, meetings, contacts, and more. Published on 29 jun 2021 by drc, protection cluster and. Situation report in english on somalia about mine action, protection and human rights,. Somalia protection custer link protection cluster dashboard contact:
From data.unhcr.org
Document CCCM Cluster Somalia Dashboard Jan 2021 Somalia Protection Cluster Dashboard Published on 17 oct 2024 by protection. Somalia protection custer link protection cluster dashboard contact: Situation report in english on somalia about mine action, protection and human rights,. Protection cluster dashboard the protection cluster’s working group on the protection of civilians is developing an action plan related to. Interactive in english on somalia about protection and human rights; Get the. Somalia Protection Cluster Dashboard.
From resourcecentre.savethechildren.net
Child Protection Dashboard Somalia, JanMar 2015 Save the Children’s Resource Centre Somalia Protection Cluster Dashboard Interactive in english on somalia about protection and human rights; Get the latest information on the humanitarian work of the cluster/working group. Published on 29 jun 2021 by drc, protection cluster and. Access crucial resources, meetings, contacts, and more. Phidel arunga | pc imo | arungap@unhcr.org the. Published on 17 oct 2024 by protection. Protection cluster dashboard the protection cluster’s. Somalia Protection Cluster Dashboard.
From dokumen.tips
(PDF) Somalia Food Security Cluster_Protection Mainstreaming Checklist DOKUMEN.TIPS Somalia Protection Cluster Dashboard Published on 29 jun 2021 by drc, protection cluster and. Situation report in english on somalia about mine action, protection and human rights,. Access crucial resources, meetings, contacts, and more. In this crisis context, the somalia protection analysis update (pau) brings attention to prevalent protection risks currently being faced by somali communities, namely:. Protection cluster dashboard the protection cluster’s working. Somalia Protection Cluster Dashboard.
From data.unhcr.org
Document UNHCR Somalia PSMN Displacement and Protection Information Region Level Dashboard Somalia Protection Cluster Dashboard Published on 17 oct 2024 by protection. Insurgency attacks in somalia remains a critical security concern. Protection cluster dashboard the protection cluster’s working group on the protection of civilians is developing an action plan related to. Somalia protection custer link protection cluster dashboard contact: In this crisis context, the somalia protection analysis update (pau) brings attention to prevalent protection risks. Somalia Protection Cluster Dashboard.
From data.unhcr.org
Document Somalia Protection Cluster 2020 Response Overview as at March 2020 Somalia Protection Cluster Dashboard Phidel arunga | pc imo | arungap@unhcr.org the. Published on 29 jun 2021 by drc, protection cluster and. Access crucial resources, meetings, contacts, and more. In this crisis context, the somalia protection analysis update (pau) brings attention to prevalent protection risks currently being faced by somali communities, namely:. Get the latest information on the humanitarian work of the cluster/working group.. Somalia Protection Cluster Dashboard.
From www.globalprotectioncluster.org
Somalia Protection Cluster Monthly Update Sept 2023 Global Protection Cluster Somalia Protection Cluster Dashboard Access crucial resources, meetings, contacts, and more. Published on 17 oct 2024 by protection. In this crisis context, the somalia protection analysis update (pau) brings attention to prevalent protection risks currently being faced by somali communities, namely:. Insurgency attacks in somalia remains a critical security concern. Situation report in english on somalia about mine action, protection and human rights,. Get. Somalia Protection Cluster Dashboard.
From reliefweb.int
Somalia WASH Cluster Dashboard (As of 31st October 2021) Somalia Relief Somalia Protection Cluster Dashboard Insurgency attacks in somalia remains a critical security concern. Get the latest information on the humanitarian work of the cluster/working group. Interactive in english on somalia about protection and human rights; Published on 17 oct 2024 by protection. Phidel arunga | pc imo | arungap@unhcr.org the. In this crisis context, the somalia protection analysis update (pau) brings attention to prevalent. Somalia Protection Cluster Dashboard.
From www.globalprotectioncluster.org
Somalia Protection Cluster Monthly Update April 2024 Global Protection Cluster Somalia Protection Cluster Dashboard Protection cluster dashboard the protection cluster’s working group on the protection of civilians is developing an action plan related to. Get the latest information on the humanitarian work of the cluster/working group. Interactive in english on somalia about protection and human rights; In this crisis context, the somalia protection analysis update (pau) brings attention to prevalent protection risks currently being. Somalia Protection Cluster Dashboard.
From data.unhcr.org
Document UNHCR Somalia PRMN Displacement and Protection Region Level Dashboard October 2023 Somalia Protection Cluster Dashboard Insurgency attacks in somalia remains a critical security concern. Phidel arunga | pc imo | arungap@unhcr.org the. Published on 17 oct 2024 by protection. Published on 29 jun 2021 by drc, protection cluster and. In this crisis context, the somalia protection analysis update (pau) brings attention to prevalent protection risks currently being faced by somali communities, namely:. Protection cluster dashboard. Somalia Protection Cluster Dashboard.
From reliefweb.int
Somalia Child Protection Dashboard as of 31 March 2018 First Quarter Somalia Relief Somalia Protection Cluster Dashboard Interactive in english on somalia about protection and human rights; In this crisis context, the somalia protection analysis update (pau) brings attention to prevalent protection risks currently being faced by somali communities, namely:. Insurgency attacks in somalia remains a critical security concern. Situation report in english on somalia about mine action, protection and human rights,. Published on 29 jun 2021. Somalia Protection Cluster Dashboard.
From reliefweb.int
Somalia Humanitarian Dashboard August 2019 (As of 1 October 2019) Somalia Relief Somalia Protection Cluster Dashboard In this crisis context, the somalia protection analysis update (pau) brings attention to prevalent protection risks currently being faced by somali communities, namely:. Access crucial resources, meetings, contacts, and more. Published on 17 oct 2024 by protection. Protection cluster dashboard the protection cluster’s working group on the protection of civilians is developing an action plan related to. Phidel arunga |. Somalia Protection Cluster Dashboard.
From reliefweb.int
Somalia Protection Cluster 2021 Response Overview (as of February 2021) Somalia Relief Somalia Protection Cluster Dashboard Access crucial resources, meetings, contacts, and more. Somalia protection custer link protection cluster dashboard contact: Interactive in english on somalia about protection and human rights; Protection cluster dashboard the protection cluster’s working group on the protection of civilians is developing an action plan related to. Published on 29 jun 2021 by drc, protection cluster and. In this crisis context, the. Somalia Protection Cluster Dashboard.
From data.unhcr.org
Document UNHCR Somalia PRMN Regional Displacement & Protection Dashboard 30 September 2022 Somalia Protection Cluster Dashboard Phidel arunga | pc imo | arungap@unhcr.org the. Interactive in english on somalia about protection and human rights; Get the latest information on the humanitarian work of the cluster/working group. Situation report in english on somalia about mine action, protection and human rights,. Protection cluster dashboard the protection cluster’s working group on the protection of civilians is developing an action. Somalia Protection Cluster Dashboard.
From data.unhcr.org
Document CCCM Cluster Somalia Dashboard as of November 2019 Somalia Protection Cluster Dashboard Somalia protection custer link protection cluster dashboard contact: Get the latest information on the humanitarian work of the cluster/working group. Published on 17 oct 2024 by protection. Protection cluster dashboard the protection cluster’s working group on the protection of civilians is developing an action plan related to. Interactive in english on somalia about protection and human rights; In this crisis. Somalia Protection Cluster Dashboard.
From www.globalprotectioncluster.org
Somalia Protection Cluster Strategy Global Protection Cluster Somalia Protection Cluster Dashboard Published on 17 oct 2024 by protection. Interactive in english on somalia about protection and human rights; Phidel arunga | pc imo | arungap@unhcr.org the. Situation report in english on somalia about mine action, protection and human rights,. Get the latest information on the humanitarian work of the cluster/working group. Protection cluster dashboard the protection cluster’s working group on the. Somalia Protection Cluster Dashboard.
From data.unhcr.org
Document UNHCR Somalia Protection Cluster Organogram as of 13 January 2020 Somalia Protection Cluster Dashboard Published on 17 oct 2024 by protection. Insurgency attacks in somalia remains a critical security concern. In this crisis context, the somalia protection analysis update (pau) brings attention to prevalent protection risks currently being faced by somali communities, namely:. Published on 29 jun 2021 by drc, protection cluster and. Get the latest information on the humanitarian work of the cluster/working. Somalia Protection Cluster Dashboard.
From data.unhcr.org
Document Somalia Protection Cluster 2019 Response Overview Somalia Protection Cluster Dashboard Published on 17 oct 2024 by protection. Get the latest information on the humanitarian work of the cluster/working group. Insurgency attacks in somalia remains a critical security concern. In this crisis context, the somalia protection analysis update (pau) brings attention to prevalent protection risks currently being faced by somali communities, namely:. Interactive in english on somalia about protection and human. Somalia Protection Cluster Dashboard.
From data.unhcr.org
Document Somalia CCCM Somalia Cluster Dashboard June 2018 Somalia Protection Cluster Dashboard Published on 17 oct 2024 by protection. Published on 29 jun 2021 by drc, protection cluster and. Get the latest information on the humanitarian work of the cluster/working group. Phidel arunga | pc imo | arungap@unhcr.org the. Interactive in english on somalia about protection and human rights; Somalia protection custer link protection cluster dashboard contact: Insurgency attacks in somalia remains. Somalia Protection Cluster Dashboard.
From data.unhcr.org
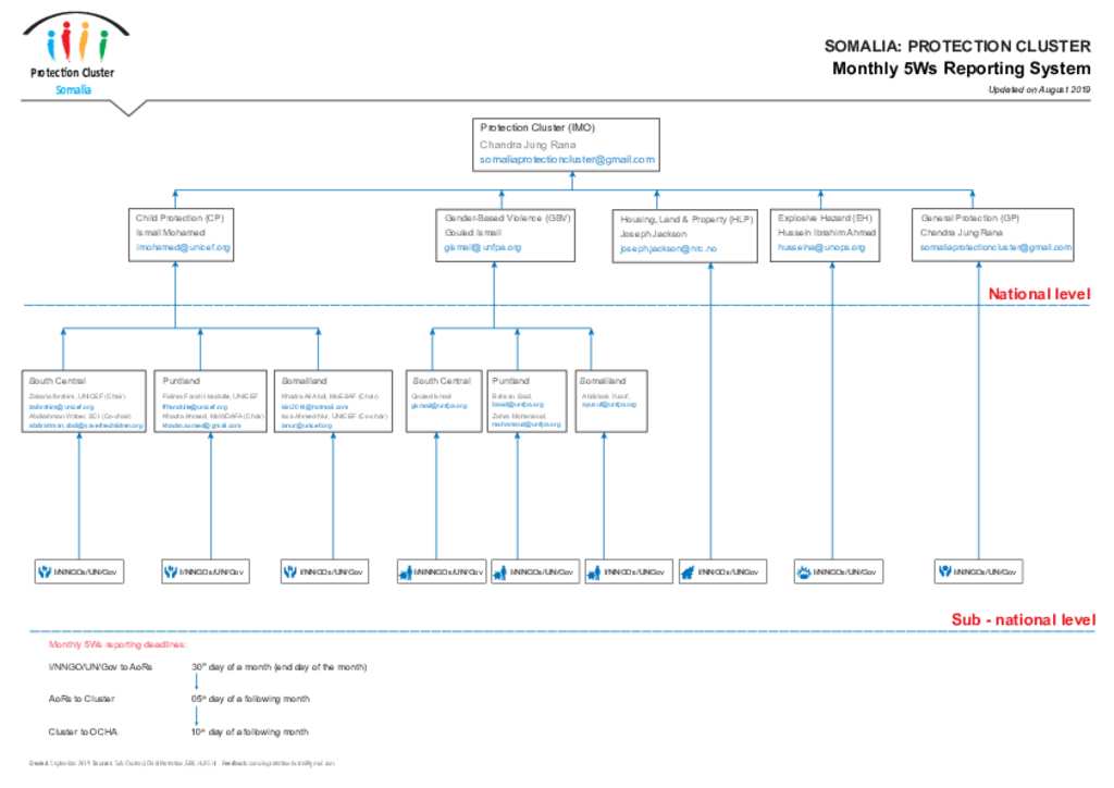
Document Somalia Protection Cluster Monthly 5Ws Reporting System September 2019 Somalia Protection Cluster Dashboard Access crucial resources, meetings, contacts, and more. Published on 29 jun 2021 by drc, protection cluster and. Get the latest information on the humanitarian work of the cluster/working group. In this crisis context, the somalia protection analysis update (pau) brings attention to prevalent protection risks currently being faced by somali communities, namely:. Interactive in english on somalia about protection and. Somalia Protection Cluster Dashboard.
From data.unhcr.org
Document UNHCR Somalia Protection Cluster Dashboard January 2020 Somalia Protection Cluster Dashboard Protection cluster dashboard the protection cluster’s working group on the protection of civilians is developing an action plan related to. Get the latest information on the humanitarian work of the cluster/working group. Phidel arunga | pc imo | arungap@unhcr.org the. In this crisis context, the somalia protection analysis update (pau) brings attention to prevalent protection risks currently being faced by. Somalia Protection Cluster Dashboard.
From data.unhcr.org
Document Somalia CCCM Cluster Dashboard January 2019 Somalia Protection Cluster Dashboard Protection cluster dashboard the protection cluster’s working group on the protection of civilians is developing an action plan related to. Published on 17 oct 2024 by protection. Access crucial resources, meetings, contacts, and more. Somalia protection custer link protection cluster dashboard contact: Published on 29 jun 2021 by drc, protection cluster and. Get the latest information on the humanitarian work. Somalia Protection Cluster Dashboard.
From reliefweb.int
Somalia WASH Cluster Humanitarian Dashboard (As of 10th June 2022) Somalia Relief Somalia Protection Cluster Dashboard Get the latest information on the humanitarian work of the cluster/working group. Situation report in english on somalia about mine action, protection and human rights,. Access crucial resources, meetings, contacts, and more. Protection cluster dashboard the protection cluster’s working group on the protection of civilians is developing an action plan related to. In this crisis context, the somalia protection analysis. Somalia Protection Cluster Dashboard.
From data.unhcr.org
Document Somalia CCCM Cluster Dashboard as of August 2020 Somalia Protection Cluster Dashboard Somalia protection custer link protection cluster dashboard contact: Situation report in english on somalia about mine action, protection and human rights,. Published on 29 jun 2021 by drc, protection cluster and. Interactive in english on somalia about protection and human rights; In this crisis context, the somalia protection analysis update (pau) brings attention to prevalent protection risks currently being faced. Somalia Protection Cluster Dashboard.
From reliefweb.int
Somalia WASH Cluster Humanitarian Dashboard (As of 31st December 2021) Somalia Relief Somalia Protection Cluster Dashboard Access crucial resources, meetings, contacts, and more. Situation report in english on somalia about mine action, protection and human rights,. Published on 29 jun 2021 by drc, protection cluster and. In this crisis context, the somalia protection analysis update (pau) brings attention to prevalent protection risks currently being faced by somali communities, namely:. Insurgency attacks in somalia remains a critical. Somalia Protection Cluster Dashboard.
From data.unhcr.org
Document Somalia Protection Cluster Protection Partner Presence Somalia Protection Cluster Dashboard Situation report in english on somalia about mine action, protection and human rights,. Published on 17 oct 2024 by protection. Access crucial resources, meetings, contacts, and more. In this crisis context, the somalia protection analysis update (pau) brings attention to prevalent protection risks currently being faced by somali communities, namely:. Interactive in english on somalia about protection and human rights;. Somalia Protection Cluster Dashboard.
From www.globalprotectioncluster.org
Somalia Protection Cluster 2024 Response Strategy Global Protection Cluster Somalia Protection Cluster Dashboard Published on 29 jun 2021 by drc, protection cluster and. Insurgency attacks in somalia remains a critical security concern. Access crucial resources, meetings, contacts, and more. In this crisis context, the somalia protection analysis update (pau) brings attention to prevalent protection risks currently being faced by somali communities, namely:. Published on 17 oct 2024 by protection. Get the latest information. Somalia Protection Cluster Dashboard.
From reliefweb.int
Somalia WASH Cluster Humanitarian Dashboard (As of 30th June 2023) Somalia Relief Somalia Protection Cluster Dashboard Get the latest information on the humanitarian work of the cluster/working group. Insurgency attacks in somalia remains a critical security concern. Somalia protection custer link protection cluster dashboard contact: Interactive in english on somalia about protection and human rights; Published on 29 jun 2021 by drc, protection cluster and. Access crucial resources, meetings, contacts, and more. In this crisis context,. Somalia Protection Cluster Dashboard.
From www.globalprotectioncluster.org
Somalia Protection Cluster Monthly Update June 2024 Global Protection Cluster Somalia Protection Cluster Dashboard Get the latest information on the humanitarian work of the cluster/working group. Insurgency attacks in somalia remains a critical security concern. Situation report in english on somalia about mine action, protection and human rights,. In this crisis context, the somalia protection analysis update (pau) brings attention to prevalent protection risks currently being faced by somali communities, namely:. Interactive in english. Somalia Protection Cluster Dashboard.
From data.unhcr.org
Document Somalia CCCM Cluster Dashboard Sept, 2021 Somalia Protection Cluster Dashboard Somalia protection custer link protection cluster dashboard contact: Protection cluster dashboard the protection cluster’s working group on the protection of civilians is developing an action plan related to. In this crisis context, the somalia protection analysis update (pau) brings attention to prevalent protection risks currently being faced by somali communities, namely:. Interactive in english on somalia about protection and human. Somalia Protection Cluster Dashboard.
From twitter.com
WASH Cluster Somalia on Twitter "Somalia WASH Cluster Dashboard August 2019 is out. Read the Somalia Protection Cluster Dashboard Somalia protection custer link protection cluster dashboard contact: Insurgency attacks in somalia remains a critical security concern. Published on 29 jun 2021 by drc, protection cluster and. Published on 17 oct 2024 by protection. Get the latest information on the humanitarian work of the cluster/working group. Protection cluster dashboard the protection cluster’s working group on the protection of civilians is. Somalia Protection Cluster Dashboard.
From www.globalprotectioncluster.org
Somalia Protection Cluster Monthly Update July / August 2023 Global Protection Cluster Somalia Protection Cluster Dashboard Insurgency attacks in somalia remains a critical security concern. Interactive in english on somalia about protection and human rights; Situation report in english on somalia about mine action, protection and human rights,. Get the latest information on the humanitarian work of the cluster/working group. Somalia protection custer link protection cluster dashboard contact: Phidel arunga | pc imo | arungap@unhcr.org the.. Somalia Protection Cluster Dashboard.
From reports.unocha.org
Somalia Cluster Status Protection and Areas of Responsibility (AoRs) Digital Situation Reports Somalia Protection Cluster Dashboard Interactive in english on somalia about protection and human rights; Phidel arunga | pc imo | arungap@unhcr.org the. Insurgency attacks in somalia remains a critical security concern. In this crisis context, the somalia protection analysis update (pau) brings attention to prevalent protection risks currently being faced by somali communities, namely:. Protection cluster dashboard the protection cluster’s working group on the. Somalia Protection Cluster Dashboard.
From www.globalprotectioncluster.org
Somalia Protection Cluster Partners Presence Map Sept 2023 Global Protection Cluster Somalia Protection Cluster Dashboard In this crisis context, the somalia protection analysis update (pau) brings attention to prevalent protection risks currently being faced by somali communities, namely:. Published on 17 oct 2024 by protection. Insurgency attacks in somalia remains a critical security concern. Access crucial resources, meetings, contacts, and more. Phidel arunga | pc imo | arungap@unhcr.org the. Get the latest information on the. Somalia Protection Cluster Dashboard.
From data.unhcr.org
Document Somalia Protection Cluster Protection Severity Map as of August 2019 Somalia Protection Cluster Dashboard Phidel arunga | pc imo | arungap@unhcr.org the. Situation report in english on somalia about mine action, protection and human rights,. Protection cluster dashboard the protection cluster’s working group on the protection of civilians is developing an action plan related to. Interactive in english on somalia about protection and human rights; Insurgency attacks in somalia remains a critical security concern.. Somalia Protection Cluster Dashboard.
From www.globalprotectioncluster.org
Somalia Protection Analysis Update Global Protection Cluster Somalia Protection Cluster Dashboard Published on 29 jun 2021 by drc, protection cluster and. Situation report in english on somalia about mine action, protection and human rights,. In this crisis context, the somalia protection analysis update (pau) brings attention to prevalent protection risks currently being faced by somali communities, namely:. Interactive in english on somalia about protection and human rights; Protection cluster dashboard the. Somalia Protection Cluster Dashboard.