Korean Office Hierarchy . Once you get the job, the next thing that you need to know is the office environment in korea. The structure of a typical korean corporate is very hierarchical. The company is headed by the ceo or president and when under them there are many positions, some with general or specific executive authority, some positions are grouped into a work and administration teams and there are even unofficial representative positions. Here are some important things to take. The job titles listed here describe the korean company hierarchy of large. The job titles and hierarchical structures in korea vary slightly depending on the industry and business division. We know that hierarchy is a value in korean culture and social system. Korean companies typically have a strict vertical hierarchy, with clear distinctions between different levels of authority. 10 rows in this article, we will show you some of the widely used korean corporate titles (job titles) and translate them to english.
from mavink.com
Korean companies typically have a strict vertical hierarchy, with clear distinctions between different levels of authority. 10 rows in this article, we will show you some of the widely used korean corporate titles (job titles) and translate them to english. The company is headed by the ceo or president and when under them there are many positions, some with general or specific executive authority, some positions are grouped into a work and administration teams and there are even unofficial representative positions. Here are some important things to take. We know that hierarchy is a value in korean culture and social system. The structure of a typical korean corporate is very hierarchical. The job titles listed here describe the korean company hierarchy of large. The job titles and hierarchical structures in korea vary slightly depending on the industry and business division. Once you get the job, the next thing that you need to know is the office environment in korea.
Office Hierarchy Chart
Korean Office Hierarchy Korean companies typically have a strict vertical hierarchy, with clear distinctions between different levels of authority. Once you get the job, the next thing that you need to know is the office environment in korea. The company is headed by the ceo or president and when under them there are many positions, some with general or specific executive authority, some positions are grouped into a work and administration teams and there are even unofficial representative positions. Korean companies typically have a strict vertical hierarchy, with clear distinctions between different levels of authority. 10 rows in this article, we will show you some of the widely used korean corporate titles (job titles) and translate them to english. The structure of a typical korean corporate is very hierarchical. The job titles and hierarchical structures in korea vary slightly depending on the industry and business division. We know that hierarchy is a value in korean culture and social system. The job titles listed here describe the korean company hierarchy of large. Here are some important things to take.
From koreabyme.com
Working Hierarchy in South Korea My Experience KoreabyMe Korean Office Hierarchy 10 rows in this article, we will show you some of the widely used korean corporate titles (job titles) and translate them to english. The company is headed by the ceo or president and when under them there are many positions, some with general or specific executive authority, some positions are grouped into a work and administration teams and there. Korean Office Hierarchy.
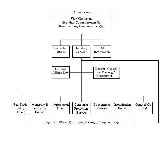
From publicintelligence.net
2009 Democratic People’s Republic of Korea Leadership Chart Public Korean Office Hierarchy The job titles listed here describe the korean company hierarchy of large. The company is headed by the ceo or president and when under them there are many positions, some with general or specific executive authority, some positions are grouped into a work and administration teams and there are even unofficial representative positions. Once you get the job, the next. Korean Office Hierarchy.
From linguasia.com
Korean Job Titles and Corporate Hierarchy Explained by a Local Korean Office Hierarchy The structure of a typical korean corporate is very hierarchical. We know that hierarchy is a value in korean culture and social system. Here are some important things to take. Korean companies typically have a strict vertical hierarchy, with clear distinctions between different levels of authority. The job titles and hierarchical structures in korea vary slightly depending on the industry. Korean Office Hierarchy.
From mykoreanaddiction.com
Korea Work Culture 10 Surprising Facts You Didn’t Know Korean Office Hierarchy The structure of a typical korean corporate is very hierarchical. Here are some important things to take. The job titles listed here describe the korean company hierarchy of large. The company is headed by the ceo or president and when under them there are many positions, some with general or specific executive authority, some positions are grouped into a work. Korean Office Hierarchy.
From www.pinterest.com
Korean Job Titles and Corporate Hierarchy Explained by a Local Job Korean Office Hierarchy Once you get the job, the next thing that you need to know is the office environment in korea. 10 rows in this article, we will show you some of the widely used korean corporate titles (job titles) and translate them to english. The job titles and hierarchical structures in korea vary slightly depending on the industry and business division.. Korean Office Hierarchy.
From www.hierarchystructure.com
Hierarchy of South Korea Political Structure South Korea Political System Korean Office Hierarchy The job titles and hierarchical structures in korea vary slightly depending on the industry and business division. The company is headed by the ceo or president and when under them there are many positions, some with general or specific executive authority, some positions are grouped into a work and administration teams and there are even unofficial representative positions. We know. Korean Office Hierarchy.
From hinative.com
Why is honorifics/age hierarchy so important in korean society and Korean Office Hierarchy Once you get the job, the next thing that you need to know is the office environment in korea. We know that hierarchy is a value in korean culture and social system. The job titles and hierarchical structures in korea vary slightly depending on the industry and business division. The job titles listed here describe the korean company hierarchy of. Korean Office Hierarchy.
From www.koreaherald.com
[Us and Them] The whiter the better Korea’s racist hierarchy Korean Office Hierarchy Once you get the job, the next thing that you need to know is the office environment in korea. Korean companies typically have a strict vertical hierarchy, with clear distinctions between different levels of authority. The job titles and hierarchical structures in korea vary slightly depending on the industry and business division. The company is headed by the ceo or. Korean Office Hierarchy.
From humanities.snu.ac.kr
Organization About College of Humanities, Seoul National University Korean Office Hierarchy The job titles listed here describe the korean company hierarchy of large. The structure of a typical korean corporate is very hierarchical. Korean companies typically have a strict vertical hierarchy, with clear distinctions between different levels of authority. We know that hierarchy is a value in korean culture and social system. The company is headed by the ceo or president. Korean Office Hierarchy.
From publicintelligence.net
2009 Democratic People’s Republic of Korea Leadership Chart Public Korean Office Hierarchy Here are some important things to take. The job titles and hierarchical structures in korea vary slightly depending on the industry and business division. Korean companies typically have a strict vertical hierarchy, with clear distinctions between different levels of authority. 10 rows in this article, we will show you some of the widely used korean corporate titles (job titles) and. Korean Office Hierarchy.
From www.apeccp.org.tw
Organizational Structure/Republic of Korea Korean Office Hierarchy We know that hierarchy is a value in korean culture and social system. The structure of a typical korean corporate is very hierarchical. Here are some important things to take. Korean companies typically have a strict vertical hierarchy, with clear distinctions between different levels of authority. The company is headed by the ceo or president and when under them there. Korean Office Hierarchy.
From asialinkbusiness.com.au
Finding business partners in Korea Korean Office Hierarchy 10 rows in this article, we will show you some of the widely used korean corporate titles (job titles) and translate them to english. We know that hierarchy is a value in korean culture and social system. The company is headed by the ceo or president and when under them there are many positions, some with general or specific executive. Korean Office Hierarchy.
From demayana.com
What Is the Organizational Structure of Most South Korean Workplaces? Korean Office Hierarchy Here are some important things to take. Korean companies typically have a strict vertical hierarchy, with clear distinctions between different levels of authority. The job titles listed here describe the korean company hierarchy of large. Once you get the job, the next thing that you need to know is the office environment in korea. The structure of a typical korean. Korean Office Hierarchy.
From thesawon.blogspot.com
The Sawon Korean Corporate Hierarchy, Structure and Titles Korean Office Hierarchy Korean companies typically have a strict vertical hierarchy, with clear distinctions between different levels of authority. The company is headed by the ceo or president and when under them there are many positions, some with general or specific executive authority, some positions are grouped into a work and administration teams and there are even unofficial representative positions. Once you get. Korean Office Hierarchy.
From mavink.com
Office Hierarchy Chart Korean Office Hierarchy We know that hierarchy is a value in korean culture and social system. The structure of a typical korean corporate is very hierarchical. 10 rows in this article, we will show you some of the widely used korean corporate titles (job titles) and translate them to english. The job titles and hierarchical structures in korea vary slightly depending on the. Korean Office Hierarchy.
From en.ppt-online.org
Korean Cultural Experience online presentation Korean Office Hierarchy Once you get the job, the next thing that you need to know is the office environment in korea. 10 rows in this article, we will show you some of the widely used korean corporate titles (job titles) and translate them to english. The job titles listed here describe the korean company hierarchy of large. The company is headed by. Korean Office Hierarchy.
From www.flickr.com
Korean Government offices organization chart Korean Govern… Flickr Korean Office Hierarchy The company is headed by the ceo or president and when under them there are many positions, some with general or specific executive authority, some positions are grouped into a work and administration teams and there are even unofficial representative positions. Korean companies typically have a strict vertical hierarchy, with clear distinctions between different levels of authority. The structure of. Korean Office Hierarchy.
From www.senscritique.com
Hierarchy Drama (2024) SensCritique Korean Office Hierarchy Once you get the job, the next thing that you need to know is the office environment in korea. The company is headed by the ceo or president and when under them there are many positions, some with general or specific executive authority, some positions are grouped into a work and administration teams and there are even unofficial representative positions.. Korean Office Hierarchy.
From mungfali.com
U.S. Government Organizational Chart Korean Office Hierarchy We know that hierarchy is a value in korean culture and social system. 10 rows in this article, we will show you some of the widely used korean corporate titles (job titles) and translate them to english. The job titles listed here describe the korean company hierarchy of large. Korean companies typically have a strict vertical hierarchy, with clear distinctions. Korean Office Hierarchy.
From kuaforasistani.com
Patents in Japan and South Korea ABG IP (2023) Korean Office Hierarchy Here are some important things to take. Once you get the job, the next thing that you need to know is the office environment in korea. The job titles listed here describe the korean company hierarchy of large. The job titles and hierarchical structures in korea vary slightly depending on the industry and business division. 10 rows in this article,. Korean Office Hierarchy.
From keia.org
North Korean Leadership Chart Abridged Korea Economic Institute of Korean Office Hierarchy The structure of a typical korean corporate is very hierarchical. We know that hierarchy is a value in korean culture and social system. Once you get the job, the next thing that you need to know is the office environment in korea. Korean companies typically have a strict vertical hierarchy, with clear distinctions between different levels of authority. 10 rows. Korean Office Hierarchy.
From www.onlyou.sg
The Social Hierarchical System in Korea ONLYOU Korean Language School Korean Office Hierarchy We know that hierarchy is a value in korean culture and social system. Here are some important things to take. The job titles listed here describe the korean company hierarchy of large. 10 rows in this article, we will show you some of the widely used korean corporate titles (job titles) and translate them to english. Korean companies typically have. Korean Office Hierarchy.
From www.academia.edu
(PDF) Finns Making Sense of Korean Hierarchy How Expatriates from Korean Office Hierarchy Here are some important things to take. We know that hierarchy is a value in korean culture and social system. Once you get the job, the next thing that you need to know is the office environment in korea. 10 rows in this article, we will show you some of the widely used korean corporate titles (job titles) and translate. Korean Office Hierarchy.
From ss8agvtprojectsaeun.weebly.com
Executive Branch South Korean Government Korean Office Hierarchy The job titles listed here describe the korean company hierarchy of large. Once you get the job, the next thing that you need to know is the office environment in korea. The structure of a typical korean corporate is very hierarchical. Korean companies typically have a strict vertical hierarchy, with clear distinctions between different levels of authority. We know that. Korean Office Hierarchy.
From www.koreanfest.com
Korean Fest > General Information of Korea > Organization Chart Korean Office Hierarchy The structure of a typical korean corporate is very hierarchical. Once you get the job, the next thing that you need to know is the office environment in korea. We know that hierarchy is a value in korean culture and social system. The company is headed by the ceo or president and when under them there are many positions, some. Korean Office Hierarchy.
From flexiclasses.com
Jobs in Korean 72 NeedToKnow Words Korean Office Hierarchy Korean companies typically have a strict vertical hierarchy, with clear distinctions between different levels of authority. The job titles listed here describe the korean company hierarchy of large. Once you get the job, the next thing that you need to know is the office environment in korea. The company is headed by the ceo or president and when under them. Korean Office Hierarchy.
From elaw.klri.re.kr
Statutes of the Republic of Korea Korean Office Hierarchy 10 rows in this article, we will show you some of the widely used korean corporate titles (job titles) and translate them to english. The company is headed by the ceo or president and when under them there are many positions, some with general or specific executive authority, some positions are grouped into a work and administration teams and there. Korean Office Hierarchy.
From pwp.gatech.edu
Digital Library of Media for Korean Culture Korean Office Hierarchy The structure of a typical korean corporate is very hierarchical. The job titles and hierarchical structures in korea vary slightly depending on the industry and business division. The job titles listed here describe the korean company hierarchy of large. Here are some important things to take. The company is headed by the ceo or president and when under them there. Korean Office Hierarchy.
From www.38north.org
The Party Roundup Preliminary Look at North Korea’s October 7 Central Korean Office Hierarchy Here are some important things to take. Once you get the job, the next thing that you need to know is the office environment in korea. The company is headed by the ceo or president and when under them there are many positions, some with general or specific executive authority, some positions are grouped into a work and administration teams. Korean Office Hierarchy.
From officesnapshots.com
SEBANG Offices Seoul Office Snapshots Korean Office Hierarchy Korean companies typically have a strict vertical hierarchy, with clear distinctions between different levels of authority. We know that hierarchy is a value in korean culture and social system. The job titles listed here describe the korean company hierarchy of large. The company is headed by the ceo or president and when under them there are many positions, some with. Korean Office Hierarchy.
From hierarchystructure.com
Korean Job Hierarchy Structure Korean Job titles chart Korean Office Hierarchy The job titles listed here describe the korean company hierarchy of large. We know that hierarchy is a value in korean culture and social system. 10 rows in this article, we will show you some of the widely used korean corporate titles (job titles) and translate them to english. The job titles and hierarchical structures in korea vary slightly depending. Korean Office Hierarchy.
From www.onlyou.sg
The Social Hierarchical System in Korea ONLYOU Korean Language School Korean Office Hierarchy The job titles and hierarchical structures in korea vary slightly depending on the industry and business division. Once you get the job, the next thing that you need to know is the office environment in korea. The company is headed by the ceo or president and when under them there are many positions, some with general or specific executive authority,. Korean Office Hierarchy.
From www.dreamstime.com
Historic Korean Court Hierarchy Editorial Stock Image Image of Korean Office Hierarchy The job titles and hierarchical structures in korea vary slightly depending on the industry and business division. Once you get the job, the next thing that you need to know is the office environment in korea. Here are some important things to take. 10 rows in this article, we will show you some of the widely used korean corporate titles. Korean Office Hierarchy.
From koreabyme.com
Working Hierarchy in South Korea My Experience KoreabyMe Korean Office Hierarchy 10 rows in this article, we will show you some of the widely used korean corporate titles (job titles) and translate them to english. Here are some important things to take. The job titles listed here describe the korean company hierarchy of large. The company is headed by the ceo or president and when under them there are many positions,. Korean Office Hierarchy.
From www.idntimes.com
7 Fakta Drakor Hierarchy, Ada Roh Jeong Eui dan Lee Chae Min Korean Office Hierarchy Once you get the job, the next thing that you need to know is the office environment in korea. Here are some important things to take. The job titles listed here describe the korean company hierarchy of large. 10 rows in this article, we will show you some of the widely used korean corporate titles (job titles) and translate them. Korean Office Hierarchy.