Acetaminophen Induced Liver Injury . Recent research has shown that silymarin reduces acute toxic liver injury caused by apap by increasing hepatocyte proliferation, decreasing cyp2e1 activity and expression, and decreasing the production of toxic metabolites (elsayed elgarawany et al., 2020; However, therapeutic doses of apap.
from www.researchgate.net
However, therapeutic doses of apap. Recent research has shown that silymarin reduces acute toxic liver injury caused by apap by increasing hepatocyte proliferation, decreasing cyp2e1 activity and expression, and decreasing the production of toxic metabolites (elsayed elgarawany et al., 2020;
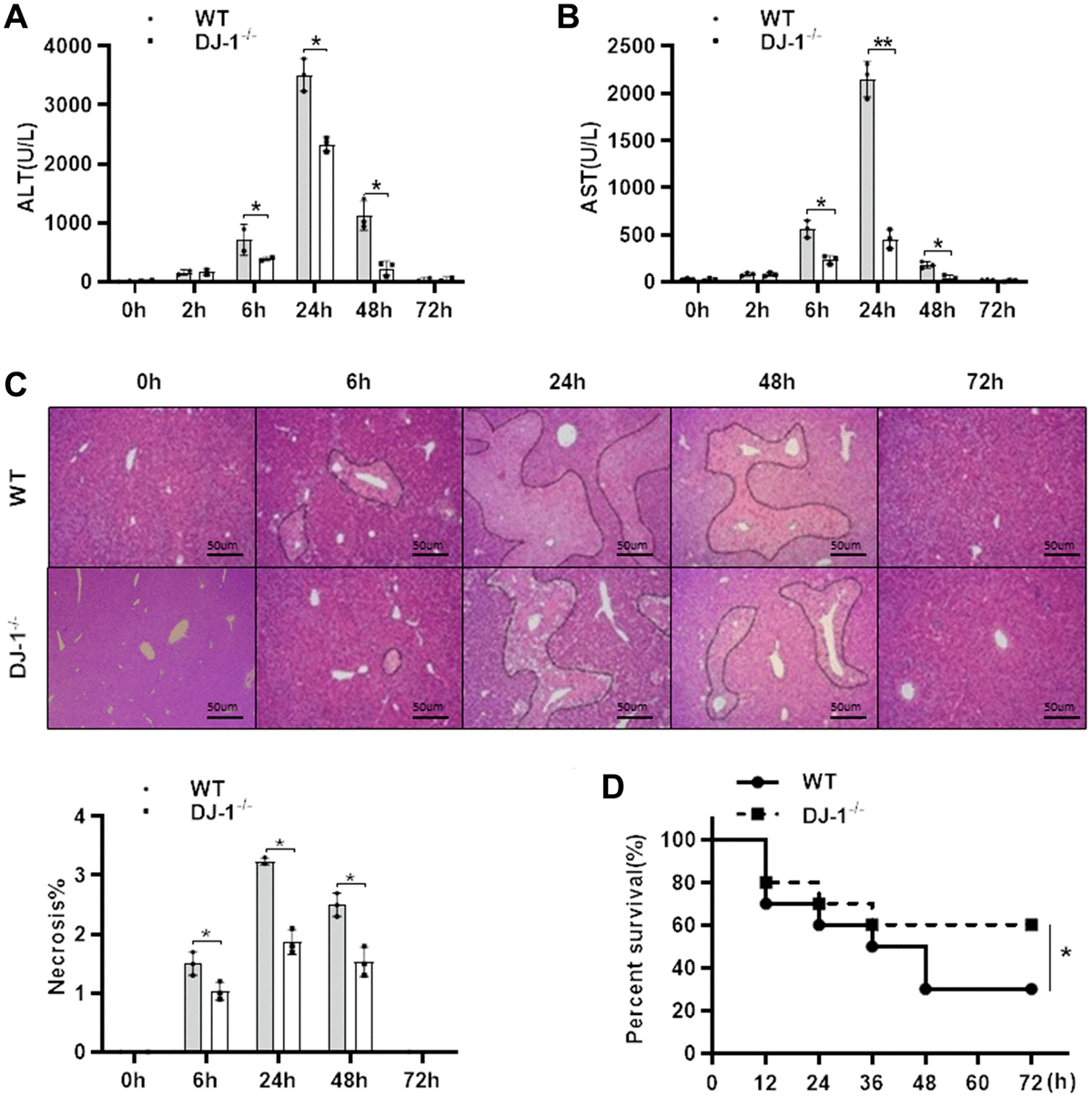
Time course of acetaminopheninduced liver injury (A) and hepatic
Acetaminophen Induced Liver Injury However, therapeutic doses of apap. However, therapeutic doses of apap. Recent research has shown that silymarin reduces acute toxic liver injury caused by apap by increasing hepatocyte proliferation, decreasing cyp2e1 activity and expression, and decreasing the production of toxic metabolites (elsayed elgarawany et al., 2020;
From www.researchgate.net
Mechanisms of acetaminophen (APAP)induced liver injury and Acetaminophen Induced Liver Injury However, therapeutic doses of apap. Recent research has shown that silymarin reduces acute toxic liver injury caused by apap by increasing hepatocyte proliferation, decreasing cyp2e1 activity and expression, and decreasing the production of toxic metabolites (elsayed elgarawany et al., 2020; Acetaminophen Induced Liver Injury.
From www.medindia.net
Acetaminophen Causes 46 of DrugInduced Liver Injury Acetaminophen Induced Liver Injury Recent research has shown that silymarin reduces acute toxic liver injury caused by apap by increasing hepatocyte proliferation, decreasing cyp2e1 activity and expression, and decreasing the production of toxic metabolites (elsayed elgarawany et al., 2020; However, therapeutic doses of apap. Acetaminophen Induced Liver Injury.
From www.researchgate.net
(PDF) Histopathological changes of acetaminopheninduced liver injury Acetaminophen Induced Liver Injury However, therapeutic doses of apap. Recent research has shown that silymarin reduces acute toxic liver injury caused by apap by increasing hepatocyte proliferation, decreasing cyp2e1 activity and expression, and decreasing the production of toxic metabolites (elsayed elgarawany et al., 2020; Acetaminophen Induced Liver Injury.
From biocytogen.com
AcetaminophenInduced Liver Injury Model Biocytogen Acetaminophen Induced Liver Injury Recent research has shown that silymarin reduces acute toxic liver injury caused by apap by increasing hepatocyte proliferation, decreasing cyp2e1 activity and expression, and decreasing the production of toxic metabolites (elsayed elgarawany et al., 2020; However, therapeutic doses of apap. Acetaminophen Induced Liver Injury.
From www.frontiersin.org
Frontiers Herbal Therapy for the Treatment of Acetaminophen Acetaminophen Induced Liver Injury Recent research has shown that silymarin reduces acute toxic liver injury caused by apap by increasing hepatocyte proliferation, decreasing cyp2e1 activity and expression, and decreasing the production of toxic metabolites (elsayed elgarawany et al., 2020; However, therapeutic doses of apap. Acetaminophen Induced Liver Injury.
From www.researchgate.net
Time course of acetaminopheninduced liver injury (A) and hepatic Acetaminophen Induced Liver Injury However, therapeutic doses of apap. Recent research has shown that silymarin reduces acute toxic liver injury caused by apap by increasing hepatocyte proliferation, decreasing cyp2e1 activity and expression, and decreasing the production of toxic metabolites (elsayed elgarawany et al., 2020; Acetaminophen Induced Liver Injury.
From www.researchgate.net
(PDF) Gut Abnormalities New Insights Into the Pathogenesis of Acetaminophen Induced Liver Injury However, therapeutic doses of apap. Recent research has shown that silymarin reduces acute toxic liver injury caused by apap by increasing hepatocyte proliferation, decreasing cyp2e1 activity and expression, and decreasing the production of toxic metabolites (elsayed elgarawany et al., 2020; Acetaminophen Induced Liver Injury.
From www.researchgate.net
Acute liver injury induced by acetaminophen (APAP) overdose. Serum ALT Acetaminophen Induced Liver Injury Recent research has shown that silymarin reduces acute toxic liver injury caused by apap by increasing hepatocyte proliferation, decreasing cyp2e1 activity and expression, and decreasing the production of toxic metabolites (elsayed elgarawany et al., 2020; However, therapeutic doses of apap. Acetaminophen Induced Liver Injury.
From www.xiahepublishing.com
AcetaminophenInduced Hepatotoxicity a Comprehensive Update Acetaminophen Induced Liver Injury However, therapeutic doses of apap. Recent research has shown that silymarin reduces acute toxic liver injury caused by apap by increasing hepatocyte proliferation, decreasing cyp2e1 activity and expression, and decreasing the production of toxic metabolites (elsayed elgarawany et al., 2020; Acetaminophen Induced Liver Injury.
From biocytogen.com
AcetaminophenInduced Liver Injury Model Biocytogen Acetaminophen Induced Liver Injury Recent research has shown that silymarin reduces acute toxic liver injury caused by apap by increasing hepatocyte proliferation, decreasing cyp2e1 activity and expression, and decreasing the production of toxic metabolites (elsayed elgarawany et al., 2020; However, therapeutic doses of apap. Acetaminophen Induced Liver Injury.
From www.journal-of-hepatology.eu
Removal of acetaminophen protein adducts by autophagy protects against Acetaminophen Induced Liver Injury However, therapeutic doses of apap. Recent research has shown that silymarin reduces acute toxic liver injury caused by apap by increasing hepatocyte proliferation, decreasing cyp2e1 activity and expression, and decreasing the production of toxic metabolites (elsayed elgarawany et al., 2020; Acetaminophen Induced Liver Injury.
From www.researchgate.net
(PDF) Mechanisms of acetaminopheninduced liver injury and its Acetaminophen Induced Liver Injury Recent research has shown that silymarin reduces acute toxic liver injury caused by apap by increasing hepatocyte proliferation, decreasing cyp2e1 activity and expression, and decreasing the production of toxic metabolites (elsayed elgarawany et al., 2020; However, therapeutic doses of apap. Acetaminophen Induced Liver Injury.
From elifesciences.org
Figures and data in Chitinase 3like1 contributes to acetaminophen Acetaminophen Induced Liver Injury Recent research has shown that silymarin reduces acute toxic liver injury caused by apap by increasing hepatocyte proliferation, decreasing cyp2e1 activity and expression, and decreasing the production of toxic metabolites (elsayed elgarawany et al., 2020; However, therapeutic doses of apap. Acetaminophen Induced Liver Injury.
From www.cmghjournal.org
CReactive Protein Protects Against AcetaminophenInduced Liver Injury Acetaminophen Induced Liver Injury Recent research has shown that silymarin reduces acute toxic liver injury caused by apap by increasing hepatocyte proliferation, decreasing cyp2e1 activity and expression, and decreasing the production of toxic metabolites (elsayed elgarawany et al., 2020; However, therapeutic doses of apap. Acetaminophen Induced Liver Injury.
From www.gastrojournal.org
Sulfation in AcetaminophenInduced Liver Injury Friend or Foe Acetaminophen Induced Liver Injury Recent research has shown that silymarin reduces acute toxic liver injury caused by apap by increasing hepatocyte proliferation, decreasing cyp2e1 activity and expression, and decreasing the production of toxic metabolites (elsayed elgarawany et al., 2020; However, therapeutic doses of apap. Acetaminophen Induced Liver Injury.
From www.journal-of-hepatology.eu
Role of the inflammasome in acetaminopheninduced liver injury and Acetaminophen Induced Liver Injury However, therapeutic doses of apap. Recent research has shown that silymarin reduces acute toxic liver injury caused by apap by increasing hepatocyte proliferation, decreasing cyp2e1 activity and expression, and decreasing the production of toxic metabolites (elsayed elgarawany et al., 2020; Acetaminophen Induced Liver Injury.
From www.researchgate.net
Murine model of acetaminopheninduced liver injury Hepatotoxicity Acetaminophen Induced Liver Injury Recent research has shown that silymarin reduces acute toxic liver injury caused by apap by increasing hepatocyte proliferation, decreasing cyp2e1 activity and expression, and decreasing the production of toxic metabolites (elsayed elgarawany et al., 2020; However, therapeutic doses of apap. Acetaminophen Induced Liver Injury.
From ajp.amjpathol.org
Liver Regeneration after Acetaminophen Hepatotoxicity The American Acetaminophen Induced Liver Injury Recent research has shown that silymarin reduces acute toxic liver injury caused by apap by increasing hepatocyte proliferation, decreasing cyp2e1 activity and expression, and decreasing the production of toxic metabolites (elsayed elgarawany et al., 2020; However, therapeutic doses of apap. Acetaminophen Induced Liver Injury.
From www.researchgate.net
Pgrmc1 protects against acetaminophen (APAP)induced liver injury. A Acetaminophen Induced Liver Injury However, therapeutic doses of apap. Recent research has shown that silymarin reduces acute toxic liver injury caused by apap by increasing hepatocyte proliferation, decreasing cyp2e1 activity and expression, and decreasing the production of toxic metabolites (elsayed elgarawany et al., 2020; Acetaminophen Induced Liver Injury.
From www.researchgate.net
(PDF) AcetaminophenInduced Liver Injury Alters the Acyl Ethanolamine Acetaminophen Induced Liver Injury Recent research has shown that silymarin reduces acute toxic liver injury caused by apap by increasing hepatocyte proliferation, decreasing cyp2e1 activity and expression, and decreasing the production of toxic metabolites (elsayed elgarawany et al., 2020; However, therapeutic doses of apap. Acetaminophen Induced Liver Injury.
From www.researchgate.net
(PDF) Advances in the study of acetaminopheninduced liver injury Acetaminophen Induced Liver Injury However, therapeutic doses of apap. Recent research has shown that silymarin reduces acute toxic liver injury caused by apap by increasing hepatocyte proliferation, decreasing cyp2e1 activity and expression, and decreasing the production of toxic metabolites (elsayed elgarawany et al., 2020; Acetaminophen Induced Liver Injury.
From www.researchgate.net
(PDF) Cathelicidin promotes liver repair after acetaminopheninduced Acetaminophen Induced Liver Injury Recent research has shown that silymarin reduces acute toxic liver injury caused by apap by increasing hepatocyte proliferation, decreasing cyp2e1 activity and expression, and decreasing the production of toxic metabolites (elsayed elgarawany et al., 2020; However, therapeutic doses of apap. Acetaminophen Induced Liver Injury.
From www.journal-of-hepatology.eu
Role of the inflammasome in acetaminopheninduced liver injury and Acetaminophen Induced Liver Injury Recent research has shown that silymarin reduces acute toxic liver injury caused by apap by increasing hepatocyte proliferation, decreasing cyp2e1 activity and expression, and decreasing the production of toxic metabolites (elsayed elgarawany et al., 2020; However, therapeutic doses of apap. Acetaminophen Induced Liver Injury.
From www.journal-of-hepatology.eu
Gut microbiota mediates diurnal variation of acetaminophen induced Acetaminophen Induced Liver Injury Recent research has shown that silymarin reduces acute toxic liver injury caused by apap by increasing hepatocyte proliferation, decreasing cyp2e1 activity and expression, and decreasing the production of toxic metabolites (elsayed elgarawany et al., 2020; However, therapeutic doses of apap. Acetaminophen Induced Liver Injury.
From www.mdpi.com
Biology Free FullText The Dual Role of Innate Immune Response in Acetaminophen Induced Liver Injury Recent research has shown that silymarin reduces acute toxic liver injury caused by apap by increasing hepatocyte proliferation, decreasing cyp2e1 activity and expression, and decreasing the production of toxic metabolites (elsayed elgarawany et al., 2020; However, therapeutic doses of apap. Acetaminophen Induced Liver Injury.
From www.aging-us.com
Myeloid DJ1 deficiency protects acetaminopheninduced acute liver Acetaminophen Induced Liver Injury Recent research has shown that silymarin reduces acute toxic liver injury caused by apap by increasing hepatocyte proliferation, decreasing cyp2e1 activity and expression, and decreasing the production of toxic metabolites (elsayed elgarawany et al., 2020; However, therapeutic doses of apap. Acetaminophen Induced Liver Injury.
From www.researchgate.net
(PDF) Mitochondria in AcetaminophenInduced Liver Injury and Recovery Acetaminophen Induced Liver Injury Recent research has shown that silymarin reduces acute toxic liver injury caused by apap by increasing hepatocyte proliferation, decreasing cyp2e1 activity and expression, and decreasing the production of toxic metabolites (elsayed elgarawany et al., 2020; However, therapeutic doses of apap. Acetaminophen Induced Liver Injury.
From www.frontiersin.org
Frontiers Apigenin Prevents AcetaminophenInduced Liver Injury by Acetaminophen Induced Liver Injury Recent research has shown that silymarin reduces acute toxic liver injury caused by apap by increasing hepatocyte proliferation, decreasing cyp2e1 activity and expression, and decreasing the production of toxic metabolites (elsayed elgarawany et al., 2020; However, therapeutic doses of apap. Acetaminophen Induced Liver Injury.
From ar.inspiredpencil.com
Acetaminophen Toxicity Liver Acetaminophen Induced Liver Injury However, therapeutic doses of apap. Recent research has shown that silymarin reduces acute toxic liver injury caused by apap by increasing hepatocyte proliferation, decreasing cyp2e1 activity and expression, and decreasing the production of toxic metabolites (elsayed elgarawany et al., 2020; Acetaminophen Induced Liver Injury.
From www.researchgate.net
L. acidophilus LA14 also attenuated acetaminopheninduced liver injury Acetaminophen Induced Liver Injury Recent research has shown that silymarin reduces acute toxic liver injury caused by apap by increasing hepatocyte proliferation, decreasing cyp2e1 activity and expression, and decreasing the production of toxic metabolites (elsayed elgarawany et al., 2020; However, therapeutic doses of apap. Acetaminophen Induced Liver Injury.
From ar.inspiredpencil.com
Acetaminophen Toxicity Liver Acetaminophen Induced Liver Injury However, therapeutic doses of apap. Recent research has shown that silymarin reduces acute toxic liver injury caused by apap by increasing hepatocyte proliferation, decreasing cyp2e1 activity and expression, and decreasing the production of toxic metabolites (elsayed elgarawany et al., 2020; Acetaminophen Induced Liver Injury.
From www.researchgate.net
Time course of acetaminopheninduced liver injury (A) and hepatic Acetaminophen Induced Liver Injury However, therapeutic doses of apap. Recent research has shown that silymarin reduces acute toxic liver injury caused by apap by increasing hepatocyte proliferation, decreasing cyp2e1 activity and expression, and decreasing the production of toxic metabolites (elsayed elgarawany et al., 2020; Acetaminophen Induced Liver Injury.
From www.journal-of-hepatology.eu
Role of the Inflammasome in Acetaminopheninduced Liver Injury and Acetaminophen Induced Liver Injury However, therapeutic doses of apap. Recent research has shown that silymarin reduces acute toxic liver injury caused by apap by increasing hepatocyte proliferation, decreasing cyp2e1 activity and expression, and decreasing the production of toxic metabolites (elsayed elgarawany et al., 2020; Acetaminophen Induced Liver Injury.
From www.liver.theclinics.com
Acetaminophenrelated Hepatotoxicity Clinics in Liver Disease Acetaminophen Induced Liver Injury Recent research has shown that silymarin reduces acute toxic liver injury caused by apap by increasing hepatocyte proliferation, decreasing cyp2e1 activity and expression, and decreasing the production of toxic metabolites (elsayed elgarawany et al., 2020; However, therapeutic doses of apap. Acetaminophen Induced Liver Injury.
From onlinelibrary.wiley.com
Role and mechanisms of autophagy in acetaminophenâinduced liver injury Acetaminophen Induced Liver Injury Recent research has shown that silymarin reduces acute toxic liver injury caused by apap by increasing hepatocyte proliferation, decreasing cyp2e1 activity and expression, and decreasing the production of toxic metabolites (elsayed elgarawany et al., 2020; However, therapeutic doses of apap. Acetaminophen Induced Liver Injury.