Touch Switch Wiring Diagram . I got a new 3 way touch sensor switch for my touch lamp. Join me in this educational video as i guide you through drawing a clear diagram for a double touch switch,. The diagram will guide you through properly connecting the wires. They offer a detailed visual guide outlining all the necessary steps, so even a. Cambridge touch switch wiring diagrams provide a comprehensive look at how to wire a particular switch. The old sensor has the black, red, white and yellow wires. The touch sensitive switch is not repairable but can be replaced with some simple. Learn how to wire a cambridge touch switch with this detailed wiring diagram. The new one has the yellow, blk, but brown and grey wires. Install a touch switch to easily control your lights or appliances with a simple touch.
from faceitsalon.com
The old sensor has the black, red, white and yellow wires. The diagram will guide you through properly connecting the wires. Install a touch switch to easily control your lights or appliances with a simple touch. Cambridge touch switch wiring diagrams provide a comprehensive look at how to wire a particular switch. I got a new 3 way touch sensor switch for my touch lamp. The new one has the yellow, blk, but brown and grey wires. Learn how to wire a cambridge touch switch with this detailed wiring diagram. The touch sensitive switch is not repairable but can be replaced with some simple. Join me in this educational video as i guide you through drawing a clear diagram for a double touch switch,. They offer a detailed visual guide outlining all the necessary steps, so even a.
3 Way Touch Lamp Switch Wiring Diagram Database
Touch Switch Wiring Diagram Cambridge touch switch wiring diagrams provide a comprehensive look at how to wire a particular switch. I got a new 3 way touch sensor switch for my touch lamp. Cambridge touch switch wiring diagrams provide a comprehensive look at how to wire a particular switch. Learn how to wire a cambridge touch switch with this detailed wiring diagram. The diagram will guide you through properly connecting the wires. The touch sensitive switch is not repairable but can be replaced with some simple. The old sensor has the black, red, white and yellow wires. Join me in this educational video as i guide you through drawing a clear diagram for a double touch switch,. They offer a detailed visual guide outlining all the necessary steps, so even a. Install a touch switch to easily control your lights or appliances with a simple touch. The new one has the yellow, blk, but brown and grey wires.
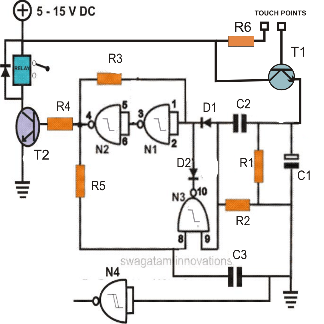
From makingcircuits.com
Simple Touch Switch Circuit using IC 4017 Touch Switch Wiring Diagram I got a new 3 way touch sensor switch for my touch lamp. Cambridge touch switch wiring diagrams provide a comprehensive look at how to wire a particular switch. The new one has the yellow, blk, but brown and grey wires. They offer a detailed visual guide outlining all the necessary steps, so even a. The old sensor has the. Touch Switch Wiring Diagram.
From www.kyleswitchplates.com
3 Wire to TouchPlate Low Voltage Wiring Diagram & Instructions Touch Switch Wiring Diagram Join me in this educational video as i guide you through drawing a clear diagram for a double touch switch,. Cambridge touch switch wiring diagrams provide a comprehensive look at how to wire a particular switch. Install a touch switch to easily control your lights or appliances with a simple touch. The old sensor has the black, red, white and. Touch Switch Wiring Diagram.
From www.engineersgarage.com
Touch switch using monostable mode of 555 timer IC Touch Switch Wiring Diagram The new one has the yellow, blk, but brown and grey wires. Learn how to wire a cambridge touch switch with this detailed wiring diagram. The old sensor has the black, red, white and yellow wires. I got a new 3 way touch sensor switch for my touch lamp. The diagram will guide you through properly connecting the wires. The. Touch Switch Wiring Diagram.
From www.circuitdiagram.co
Wifi Touch Switch Wiring Diagram Circuit Diagram Touch Switch Wiring Diagram The diagram will guide you through properly connecting the wires. Install a touch switch to easily control your lights or appliances with a simple touch. They offer a detailed visual guide outlining all the necessary steps, so even a. The old sensor has the black, red, white and yellow wires. I got a new 3 way touch sensor switch for. Touch Switch Wiring Diagram.
From circuitwiringgear.z21.web.core.windows.net
Cambridge Touch Switch Wiring Diagram Touch Switch Wiring Diagram The new one has the yellow, blk, but brown and grey wires. I got a new 3 way touch sensor switch for my touch lamp. Join me in this educational video as i guide you through drawing a clear diagram for a double touch switch,. The old sensor has the black, red, white and yellow wires. Learn how to wire. Touch Switch Wiring Diagram.
From www.circuitstoday.com
Touch Switch Circuit Diagram using NE 555 IC Touch Switch Wiring Diagram The old sensor has the black, red, white and yellow wires. The touch sensitive switch is not repairable but can be replaced with some simple. Join me in this educational video as i guide you through drawing a clear diagram for a double touch switch,. Learn how to wire a cambridge touch switch with this detailed wiring diagram. They offer. Touch Switch Wiring Diagram.
From guidelibglenda.z13.web.core.windows.net
Tuya Smart Switch Wiring Diagram Touch Switch Wiring Diagram Join me in this educational video as i guide you through drawing a clear diagram for a double touch switch,. The touch sensitive switch is not repairable but can be replaced with some simple. The new one has the yellow, blk, but brown and grey wires. Cambridge touch switch wiring diagrams provide a comprehensive look at how to wire a. Touch Switch Wiring Diagram.
From dxoocfctp.blob.core.windows.net
Touch Light Switch Wiring Diagram at Viola Elliott blog Touch Switch Wiring Diagram The diagram will guide you through properly connecting the wires. The new one has the yellow, blk, but brown and grey wires. Cambridge touch switch wiring diagrams provide a comprehensive look at how to wire a particular switch. I got a new 3 way touch sensor switch for my touch lamp. Learn how to wire a cambridge touch switch with. Touch Switch Wiring Diagram.
From www.chanish.org
Touch Switch Wiring Diagram Touch Switch Wiring Diagram The touch sensitive switch is not repairable but can be replaced with some simple. Cambridge touch switch wiring diagrams provide a comprehensive look at how to wire a particular switch. The old sensor has the black, red, white and yellow wires. I got a new 3 way touch sensor switch for my touch lamp. They offer a detailed visual guide. Touch Switch Wiring Diagram.
From www.autocardesign.org
Touch Switch Wiring Diagram autocardesign Touch Switch Wiring Diagram I got a new 3 way touch sensor switch for my touch lamp. They offer a detailed visual guide outlining all the necessary steps, so even a. The touch sensitive switch is not repairable but can be replaced with some simple. Join me in this educational video as i guide you through drawing a clear diagram for a double touch. Touch Switch Wiring Diagram.
From www.circuits-diy.com
How to Make a Simple Touch Switch Circuit Touch Switch Wiring Diagram The diagram will guide you through properly connecting the wires. Learn how to wire a cambridge touch switch with this detailed wiring diagram. Install a touch switch to easily control your lights or appliances with a simple touch. Cambridge touch switch wiring diagrams provide a comprehensive look at how to wire a particular switch. The touch sensitive switch is not. Touch Switch Wiring Diagram.
From www.circuits-diy.com
Capacitive Touch Toggle Switch Circuit AT42QT1012 Touch Switch Wiring Diagram The new one has the yellow, blk, but brown and grey wires. The touch sensitive switch is not repairable but can be replaced with some simple. Cambridge touch switch wiring diagrams provide a comprehensive look at how to wire a particular switch. They offer a detailed visual guide outlining all the necessary steps, so even a. I got a new. Touch Switch Wiring Diagram.
From www.circuitdiagram.co
Universal Touch Switch Wiring Diagram Circuit Diagram Touch Switch Wiring Diagram The new one has the yellow, blk, but brown and grey wires. Install a touch switch to easily control your lights or appliances with a simple touch. Join me in this educational video as i guide you through drawing a clear diagram for a double touch switch,. Learn how to wire a cambridge touch switch with this detailed wiring diagram.. Touch Switch Wiring Diagram.
From faceitsalon.com
3 Way Touch Lamp Switch Wiring Diagram Database Touch Switch Wiring Diagram Install a touch switch to easily control your lights or appliances with a simple touch. Cambridge touch switch wiring diagrams provide a comprehensive look at how to wire a particular switch. They offer a detailed visual guide outlining all the necessary steps, so even a. I got a new 3 way touch sensor switch for my touch lamp. The new. Touch Switch Wiring Diagram.
From www.gadgetronicx.com
Touch switch circuit diagram using Flip flop Gadgetronicx Touch Switch Wiring Diagram The touch sensitive switch is not repairable but can be replaced with some simple. Join me in this educational video as i guide you through drawing a clear diagram for a double touch switch,. The old sensor has the black, red, white and yellow wires. The diagram will guide you through properly connecting the wires. They offer a detailed visual. Touch Switch Wiring Diagram.
From earthbondhon.com
NE555 ON OFF Touch Switch Circuit Touch Switch Earth Bondhon Touch Switch Wiring Diagram Join me in this educational video as i guide you through drawing a clear diagram for a double touch switch,. The touch sensitive switch is not repairable but can be replaced with some simple. Cambridge touch switch wiring diagrams provide a comprehensive look at how to wire a particular switch. The new one has the yellow, blk, but brown and. Touch Switch Wiring Diagram.
From www.circuits-diy.com
Simple Touch Switch Circuit using 555 Timer IC Touch Switch Wiring Diagram Join me in this educational video as i guide you through drawing a clear diagram for a double touch switch,. The new one has the yellow, blk, but brown and grey wires. Cambridge touch switch wiring diagrams provide a comprehensive look at how to wire a particular switch. The diagram will guide you through properly connecting the wires. I got. Touch Switch Wiring Diagram.
From enginemanualwilkins.z13.web.core.windows.net
3a Universal Touch Switch Wiring Diagram Touch Switch Wiring Diagram The old sensor has the black, red, white and yellow wires. The diagram will guide you through properly connecting the wires. They offer a detailed visual guide outlining all the necessary steps, so even a. I got a new 3 way touch sensor switch for my touch lamp. The new one has the yellow, blk, but brown and grey wires.. Touch Switch Wiring Diagram.
From arlo008501fixmachine.z13.web.core.windows.net
Cambridge Touch Switch Wiring Diagram Touch Switch Wiring Diagram The touch sensitive switch is not repairable but can be replaced with some simple. Install a touch switch to easily control your lights or appliances with a simple touch. They offer a detailed visual guide outlining all the necessary steps, so even a. The old sensor has the black, red, white and yellow wires. Cambridge touch switch wiring diagrams provide. Touch Switch Wiring Diagram.
From www.tuya-smarthome.co.za
Smart WiFi Light Touch Switch, 2 Gang Dual Mode Neutral Tuya Touch Switch Wiring Diagram Learn how to wire a cambridge touch switch with this detailed wiring diagram. Cambridge touch switch wiring diagrams provide a comprehensive look at how to wire a particular switch. The diagram will guide you through properly connecting the wires. The new one has the yellow, blk, but brown and grey wires. I got a new 3 way touch sensor switch. Touch Switch Wiring Diagram.
From www.socketsandswitches.com
Sockets & Switches Traditional, Contemporary & Bespoke Sockets And Touch Switch Wiring Diagram I got a new 3 way touch sensor switch for my touch lamp. The new one has the yellow, blk, but brown and grey wires. The diagram will guide you through properly connecting the wires. The touch sensitive switch is not repairable but can be replaced with some simple. Learn how to wire a cambridge touch switch with this detailed. Touch Switch Wiring Diagram.
From www.next.gr
Lamp touch switch circuit diagram under Human Sensing Circuits 59936 Touch Switch Wiring Diagram I got a new 3 way touch sensor switch for my touch lamp. The diagram will guide you through properly connecting the wires. The touch sensitive switch is not repairable but can be replaced with some simple. Cambridge touch switch wiring diagrams provide a comprehensive look at how to wire a particular switch. Join me in this educational video as. Touch Switch Wiring Diagram.
From www.socketsandswitches.com
Sockets & Switches Traditional, Contemporary & Bespoke Sockets And Touch Switch Wiring Diagram The diagram will guide you through properly connecting the wires. Join me in this educational video as i guide you through drawing a clear diagram for a double touch switch,. I got a new 3 way touch sensor switch for my touch lamp. The old sensor has the black, red, white and yellow wires. The touch sensitive switch is not. Touch Switch Wiring Diagram.
From cb360-wiring-diagram.blogspot.com
3 Way Touch Lamp Switch Wiring Diagram Three Way Lamp Switch Touch Switch Wiring Diagram Learn how to wire a cambridge touch switch with this detailed wiring diagram. The diagram will guide you through properly connecting the wires. Install a touch switch to easily control your lights or appliances with a simple touch. They offer a detailed visual guide outlining all the necessary steps, so even a. The touch sensitive switch is not repairable but. Touch Switch Wiring Diagram.
From www.eleccircuit.com
8 simple touch switch circuit projects Touch Switch Wiring Diagram I got a new 3 way touch sensor switch for my touch lamp. The diagram will guide you through properly connecting the wires. Install a touch switch to easily control your lights or appliances with a simple touch. They offer a detailed visual guide outlining all the necessary steps, so even a. Learn how to wire a cambridge touch switch. Touch Switch Wiring Diagram.
From www.youtube.com
Touch sensitive light switch circuit diagram YouTube Touch Switch Wiring Diagram Cambridge touch switch wiring diagrams provide a comprehensive look at how to wire a particular switch. They offer a detailed visual guide outlining all the necessary steps, so even a. Learn how to wire a cambridge touch switch with this detailed wiring diagram. I got a new 3 way touch sensor switch for my touch lamp. The diagram will guide. Touch Switch Wiring Diagram.
From www.electrical-online.com
Replacing a Touch Lamp Control Unit Electrical Online Touch Switch Wiring Diagram Learn how to wire a cambridge touch switch with this detailed wiring diagram. The touch sensitive switch is not repairable but can be replaced with some simple. They offer a detailed visual guide outlining all the necessary steps, so even a. The new one has the yellow, blk, but brown and grey wires. Join me in this educational video as. Touch Switch Wiring Diagram.
From circuitlistgoldschmidt.z19.web.core.windows.net
Cambridge Touch Switch Wiring Diagram Touch Switch Wiring Diagram The touch sensitive switch is not repairable but can be replaced with some simple. Join me in this educational video as i guide you through drawing a clear diagram for a double touch switch,. Install a touch switch to easily control your lights or appliances with a simple touch. I got a new 3 way touch sensor switch for my. Touch Switch Wiring Diagram.
From wiringdiagramweisz.z21.web.core.windows.net
Cambridge Touch Switch Wiring Diagram Touch Switch Wiring Diagram Cambridge touch switch wiring diagrams provide a comprehensive look at how to wire a particular switch. I got a new 3 way touch sensor switch for my touch lamp. Join me in this educational video as i guide you through drawing a clear diagram for a double touch switch,. The touch sensitive switch is not repairable but can be replaced. Touch Switch Wiring Diagram.
From www.homemade-circuits.com
7 Best Touch Sensor Switch Circuits Explored Homemade Circuit Projects Touch Switch Wiring Diagram Learn how to wire a cambridge touch switch with this detailed wiring diagram. Cambridge touch switch wiring diagrams provide a comprehensive look at how to wire a particular switch. The old sensor has the black, red, white and yellow wires. The new one has the yellow, blk, but brown and grey wires. Join me in this educational video as i. Touch Switch Wiring Diagram.
From userlibraryreinhard.z21.web.core.windows.net
3a Universal Touch Switch Wiring Diagram Touch Switch Wiring Diagram The old sensor has the black, red, white and yellow wires. They offer a detailed visual guide outlining all the necessary steps, so even a. Learn how to wire a cambridge touch switch with this detailed wiring diagram. The new one has the yellow, blk, but brown and grey wires. Cambridge touch switch wiring diagrams provide a comprehensive look at. Touch Switch Wiring Diagram.
From wiringdb2leve1nexn.z4.web.core.windows.net
Three Ways To Wire A Three Way Switch Touch Switch Wiring Diagram I got a new 3 way touch sensor switch for my touch lamp. Install a touch switch to easily control your lights or appliances with a simple touch. The new one has the yellow, blk, but brown and grey wires. The touch sensitive switch is not repairable but can be replaced with some simple. They offer a detailed visual guide. Touch Switch Wiring Diagram.
From www.dreamstime.com
Touch Switch Electronic Wiring Diagram Stock Illustration Touch Switch Wiring Diagram Learn how to wire a cambridge touch switch with this detailed wiring diagram. They offer a detailed visual guide outlining all the necessary steps, so even a. The old sensor has the black, red, white and yellow wires. Join me in this educational video as i guide you through drawing a clear diagram for a double touch switch,. I got. Touch Switch Wiring Diagram.
From diagram.tntuservices.com
Touch Lamp Module Wiring Diagram Wiring Diagram and Schematic Role Touch Switch Wiring Diagram Cambridge touch switch wiring diagrams provide a comprehensive look at how to wire a particular switch. The diagram will guide you through properly connecting the wires. The new one has the yellow, blk, but brown and grey wires. Join me in this educational video as i guide you through drawing a clear diagram for a double touch switch,. Learn how. Touch Switch Wiring Diagram.
From www.youtube.com
Touch Switch ON/OFF Circuit Using 555 IC YouTube Touch Switch Wiring Diagram The old sensor has the black, red, white and yellow wires. Install a touch switch to easily control your lights or appliances with a simple touch. The new one has the yellow, blk, but brown and grey wires. Join me in this educational video as i guide you through drawing a clear diagram for a double touch switch,. Learn how. Touch Switch Wiring Diagram.