Mb102 Breadboard Power Supply Module Schematic . The module can take 6.5v to 12v input and can. Dc barrel jack input is available. Frankly, it is not very useful at all as it suffers the same. What you have is a power interface module for this sort of mb102 breadboard (including the shorter version). Learn how to use the mb102 breadboard power supply module 3.3v/5v with detailed documentation, including pinouts, usage guides,. I'm using an 'mb102 breadboard power supply module' to power temperature measuring circuits and getting some erratic. The 3.3v/5v output mb102 breadboard power supply module is an easy to use, most useful breadboard component that can be added with any breadboard related projects. Mb102 features and specifications features. Mb102 breadboard power supply schematic a ywrobot breadboard power supply which broke when powered by a wrong mb102. A 3.3v and 5v breadboard power supply module with series diode, polarity reversal protection.
from www.devobox.com
The module can take 6.5v to 12v input and can. Mb102 breadboard power supply schematic a ywrobot breadboard power supply which broke when powered by a wrong mb102. What you have is a power interface module for this sort of mb102 breadboard (including the shorter version). Learn how to use the mb102 breadboard power supply module 3.3v/5v with detailed documentation, including pinouts, usage guides,. Frankly, it is not very useful at all as it suffers the same. Mb102 features and specifications features. I'm using an 'mb102 breadboard power supply module' to power temperature measuring circuits and getting some erratic. Dc barrel jack input is available. A 3.3v and 5v breadboard power supply module with series diode, polarity reversal protection. The 3.3v/5v output mb102 breadboard power supply module is an easy to use, most useful breadboard component that can be added with any breadboard related projects.
Breadboard Power Module MB102 3.3V/5V Devobox
Mb102 Breadboard Power Supply Module Schematic Mb102 features and specifications features. Learn how to use the mb102 breadboard power supply module 3.3v/5v with detailed documentation, including pinouts, usage guides,. What you have is a power interface module for this sort of mb102 breadboard (including the shorter version). I'm using an 'mb102 breadboard power supply module' to power temperature measuring circuits and getting some erratic. A 3.3v and 5v breadboard power supply module with series diode, polarity reversal protection. Mb102 breadboard power supply schematic a ywrobot breadboard power supply which broke when powered by a wrong mb102. The module can take 6.5v to 12v input and can. Dc barrel jack input is available. The 3.3v/5v output mb102 breadboard power supply module is an easy to use, most useful breadboard component that can be added with any breadboard related projects. Frankly, it is not very useful at all as it suffers the same. Mb102 features and specifications features.
From inventosales.com
MB102 Breadboard Power Supply Module 3.3V/5V For DIY Breadboard Mb102 Breadboard Power Supply Module Schematic A 3.3v and 5v breadboard power supply module with series diode, polarity reversal protection. The 3.3v/5v output mb102 breadboard power supply module is an easy to use, most useful breadboard component that can be added with any breadboard related projects. What you have is a power interface module for this sort of mb102 breadboard (including the shorter version). Dc barrel. Mb102 Breadboard Power Supply Module Schematic.
From marobotic.com
3.3V/5V MB102 Breadboard Power Supply Module MArobotic Mb102 Breadboard Power Supply Module Schematic I'm using an 'mb102 breadboard power supply module' to power temperature measuring circuits and getting some erratic. Frankly, it is not very useful at all as it suffers the same. The module can take 6.5v to 12v input and can. A 3.3v and 5v breadboard power supply module with series diode, polarity reversal protection. What you have is a power. Mb102 Breadboard Power Supply Module Schematic.
From www.youtube.com
Breadboard Power Supply Module 3.3V 5V MB102 YouTube Mb102 Breadboard Power Supply Module Schematic I'm using an 'mb102 breadboard power supply module' to power temperature measuring circuits and getting some erratic. Learn how to use the mb102 breadboard power supply module 3.3v/5v with detailed documentation, including pinouts, usage guides,. Dc barrel jack input is available. Mb102 features and specifications features. Mb102 breadboard power supply schematic a ywrobot breadboard power supply which broke when powered. Mb102 Breadboard Power Supply Module Schematic.
From www.geekbuying.com
MB102 Breadboard Power Supply Module For Arduino DIY Project Mb102 Breadboard Power Supply Module Schematic Mb102 breadboard power supply schematic a ywrobot breadboard power supply which broke when powered by a wrong mb102. The 3.3v/5v output mb102 breadboard power supply module is an easy to use, most useful breadboard component that can be added with any breadboard related projects. A 3.3v and 5v breadboard power supply module with series diode, polarity reversal protection. The module. Mb102 Breadboard Power Supply Module Schematic.
From microcontrollerslab.com
MB102 Breadboard Power Supply module Pinout and How to use it Mb102 Breadboard Power Supply Module Schematic A 3.3v and 5v breadboard power supply module with series diode, polarity reversal protection. The 3.3v/5v output mb102 breadboard power supply module is an easy to use, most useful breadboard component that can be added with any breadboard related projects. What you have is a power interface module for this sort of mb102 breadboard (including the shorter version). Dc barrel. Mb102 Breadboard Power Supply Module Schematic.
From ecomponentz.com
MB102 Breadboard Power Supply Module Mb102 Breadboard Power Supply Module Schematic Mb102 features and specifications features. Frankly, it is not very useful at all as it suffers the same. I'm using an 'mb102 breadboard power supply module' to power temperature measuring circuits and getting some erratic. The 3.3v/5v output mb102 breadboard power supply module is an easy to use, most useful breadboard component that can be added with any breadboard related. Mb102 Breadboard Power Supply Module Schematic.
From alltopnotch.co.uk
Breadboard Power Supply Module 3.3V 5V MB102 Switched Header Arduino PIC Pi All Top Notch Mb102 Breadboard Power Supply Module Schematic A 3.3v and 5v breadboard power supply module with series diode, polarity reversal protection. The module can take 6.5v to 12v input and can. Mb102 breadboard power supply schematic a ywrobot breadboard power supply which broke when powered by a wrong mb102. Dc barrel jack input is available. What you have is a power interface module for this sort of. Mb102 Breadboard Power Supply Module Schematic.
From marobotic.com
3.3V/5V MB102 Breadboard Power Supply Module MArobotic Mb102 Breadboard Power Supply Module Schematic I'm using an 'mb102 breadboard power supply module' to power temperature measuring circuits and getting some erratic. Learn how to use the mb102 breadboard power supply module 3.3v/5v with detailed documentation, including pinouts, usage guides,. The module can take 6.5v to 12v input and can. Mb102 breadboard power supply schematic a ywrobot breadboard power supply which broke when powered by. Mb102 Breadboard Power Supply Module Schematic.
From www.ebay.com
MB102 3.3V 5V Breadboard Power Supply Module Adapter Shield For Arduino Board eBay Mb102 Breadboard Power Supply Module Schematic Dc barrel jack input is available. Frankly, it is not very useful at all as it suffers the same. Mb102 breadboard power supply schematic a ywrobot breadboard power supply which broke when powered by a wrong mb102. Learn how to use the mb102 breadboard power supply module 3.3v/5v with detailed documentation, including pinouts, usage guides,. The 3.3v/5v output mb102 breadboard. Mb102 Breadboard Power Supply Module Schematic.
From www.arduinopak.com
3.3V 5V MB102 Breadboard Power Supply Module For A Mb102 Breadboard Power Supply Module Schematic Mb102 breadboard power supply schematic a ywrobot breadboard power supply which broke when powered by a wrong mb102. Frankly, it is not very useful at all as it suffers the same. A 3.3v and 5v breadboard power supply module with series diode, polarity reversal protection. The module can take 6.5v to 12v input and can. I'm using an 'mb102 breadboard. Mb102 Breadboard Power Supply Module Schematic.
From www.elecbee.com
MB102 2 Channel 3.3V 5V Breadboard Power Supply Module White Breadboard Dedicated Power Module Mb102 Breadboard Power Supply Module Schematic The 3.3v/5v output mb102 breadboard power supply module is an easy to use, most useful breadboard component that can be added with any breadboard related projects. Mb102 breadboard power supply schematic a ywrobot breadboard power supply which broke when powered by a wrong mb102. Dc barrel jack input is available. A 3.3v and 5v breadboard power supply module with series. Mb102 Breadboard Power Supply Module Schematic.
From elkim.no
1PC MB102 Breadboard Power Supply Module 3.3V 5V/712V For Arduino Bread Board ELKIM Mb102 Breadboard Power Supply Module Schematic What you have is a power interface module for this sort of mb102 breadboard (including the shorter version). A 3.3v and 5v breadboard power supply module with series diode, polarity reversal protection. Mb102 features and specifications features. Dc barrel jack input is available. I'm using an 'mb102 breadboard power supply module' to power temperature measuring circuits and getting some erratic.. Mb102 Breadboard Power Supply Module Schematic.
From electronics.stackexchange.com
Is my 600mA, 9V adapter suitable for a MB102 breadboard power supply? Electrical Engineering Mb102 Breadboard Power Supply Module Schematic A 3.3v and 5v breadboard power supply module with series diode, polarity reversal protection. Dc barrel jack input is available. Mb102 breadboard power supply schematic a ywrobot breadboard power supply which broke when powered by a wrong mb102. Mb102 features and specifications features. What you have is a power interface module for this sort of mb102 breadboard (including the shorter. Mb102 Breadboard Power Supply Module Schematic.
From protosupplies.com
Breadboard Power Supply Module ProtoSupplies Mb102 Breadboard Power Supply Module Schematic The module can take 6.5v to 12v input and can. Mb102 features and specifications features. What you have is a power interface module for this sort of mb102 breadboard (including the shorter version). I'm using an 'mb102 breadboard power supply module' to power temperature measuring circuits and getting some erratic. A 3.3v and 5v breadboard power supply module with series. Mb102 Breadboard Power Supply Module Schematic.
From alltopnotch.co.uk
Breadboard Power Supply Module 3.3V 5V MB102 Switched Header Arduino PIC Pi All Top Notch Mb102 Breadboard Power Supply Module Schematic Learn how to use the mb102 breadboard power supply module 3.3v/5v with detailed documentation, including pinouts, usage guides,. Mb102 features and specifications features. Frankly, it is not very useful at all as it suffers the same. What you have is a power interface module for this sort of mb102 breadboard (including the shorter version). The module can take 6.5v to. Mb102 Breadboard Power Supply Module Schematic.
From zbotic.in
3.3V/5V MB102 Breadboard Power Supply Module Zbotic Mb102 Breadboard Power Supply Module Schematic Frankly, it is not very useful at all as it suffers the same. Learn how to use the mb102 breadboard power supply module 3.3v/5v with detailed documentation, including pinouts, usage guides,. I'm using an 'mb102 breadboard power supply module' to power temperature measuring circuits and getting some erratic. The 3.3v/5v output mb102 breadboard power supply module is an easy to. Mb102 Breadboard Power Supply Module Schematic.
From www.devobox.com
Breadboard Power Module MB102 3.3V/5V Devobox Mb102 Breadboard Power Supply Module Schematic Learn how to use the mb102 breadboard power supply module 3.3v/5v with detailed documentation, including pinouts, usage guides,. Mb102 breadboard power supply schematic a ywrobot breadboard power supply which broke when powered by a wrong mb102. Dc barrel jack input is available. Frankly, it is not very useful at all as it suffers the same. What you have is a. Mb102 Breadboard Power Supply Module Schematic.
From alltopnotch.co.uk
Breadboard Power Supply Module 3.3V 5V MB102 Switched Header Arduino PIC Pi All Top Notch Mb102 Breadboard Power Supply Module Schematic What you have is a power interface module for this sort of mb102 breadboard (including the shorter version). Learn how to use the mb102 breadboard power supply module 3.3v/5v with detailed documentation, including pinouts, usage guides,. Mb102 features and specifications features. The module can take 6.5v to 12v input and can. Dc barrel jack input is available. A 3.3v and. Mb102 Breadboard Power Supply Module Schematic.
From www.majju.pk
3.3V 5V MB102 breadboard power Supply Module Majju PK Mb102 Breadboard Power Supply Module Schematic I'm using an 'mb102 breadboard power supply module' to power temperature measuring circuits and getting some erratic. The module can take 6.5v to 12v input and can. What you have is a power interface module for this sort of mb102 breadboard (including the shorter version). Mb102 breadboard power supply schematic a ywrobot breadboard power supply which broke when powered by. Mb102 Breadboard Power Supply Module Schematic.
From www.youtube.com
Electronique alimentation breadboard Arduino MB102 POWER SUPPLY MODULE YouTube Mb102 Breadboard Power Supply Module Schematic Dc barrel jack input is available. What you have is a power interface module for this sort of mb102 breadboard (including the shorter version). Learn how to use the mb102 breadboard power supply module 3.3v/5v with detailed documentation, including pinouts, usage guides,. A 3.3v and 5v breadboard power supply module with series diode, polarity reversal protection. The module can take. Mb102 Breadboard Power Supply Module Schematic.
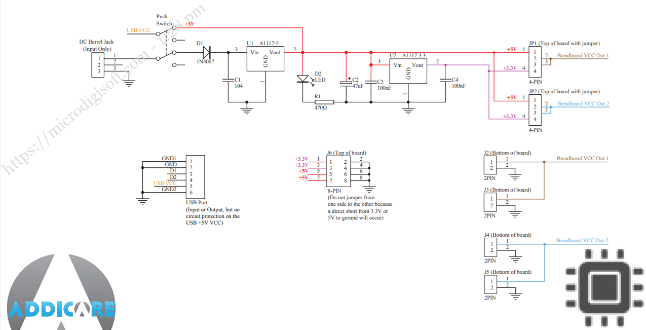
From microdigisoft.com
MB102 Breadboard Power Supply module Mb102 Breadboard Power Supply Module Schematic A 3.3v and 5v breadboard power supply module with series diode, polarity reversal protection. Mb102 features and specifications features. Learn how to use the mb102 breadboard power supply module 3.3v/5v with detailed documentation, including pinouts, usage guides,. The module can take 6.5v to 12v input and can. The 3.3v/5v output mb102 breadboard power supply module is an easy to use,. Mb102 Breadboard Power Supply Module Schematic.
From www.circuits-diy.com
MB102 Breadboard Power Supply Module Mb102 Breadboard Power Supply Module Schematic What you have is a power interface module for this sort of mb102 breadboard (including the shorter version). Mb102 breadboard power supply schematic a ywrobot breadboard power supply which broke when powered by a wrong mb102. The module can take 6.5v to 12v input and can. Frankly, it is not very useful at all as it suffers the same. A. Mb102 Breadboard Power Supply Module Schematic.
From www.circuits-diy.com
MB102 Breadboard Power Supply Module Mb102 Breadboard Power Supply Module Schematic Learn how to use the mb102 breadboard power supply module 3.3v/5v with detailed documentation, including pinouts, usage guides,. The module can take 6.5v to 12v input and can. I'm using an 'mb102 breadboard power supply module' to power temperature measuring circuits and getting some erratic. A 3.3v and 5v breadboard power supply module with series diode, polarity reversal protection. Mb102. Mb102 Breadboard Power Supply Module Schematic.
From naradaelectronics.rw
3.3V 5V Breadboard Power Supply Module for MB102 Solderless Breadboard Narada Electronics Mb102 Breadboard Power Supply Module Schematic The module can take 6.5v to 12v input and can. A 3.3v and 5v breadboard power supply module with series diode, polarity reversal protection. Mb102 features and specifications features. Mb102 breadboard power supply schematic a ywrobot breadboard power supply which broke when powered by a wrong mb102. Frankly, it is not very useful at all as it suffers the same.. Mb102 Breadboard Power Supply Module Schematic.
From breaks.co.jp
Arduino MB102 Breadboard Power Supply Module Mini USB DC 712V N.PI Other Circuit Boards Mb102 Breadboard Power Supply Module Schematic A 3.3v and 5v breadboard power supply module with series diode, polarity reversal protection. I'm using an 'mb102 breadboard power supply module' to power temperature measuring circuits and getting some erratic. Frankly, it is not very useful at all as it suffers the same. Mb102 breadboard power supply schematic a ywrobot breadboard power supply which broke when powered by a. Mb102 Breadboard Power Supply Module Schematic.
From www.pinterest.com
Longruner MB102 MB102 Solderless Breadboard Power Supply Module Jumper Cable Kits for Arduino Mb102 Breadboard Power Supply Module Schematic Dc barrel jack input is available. Frankly, it is not very useful at all as it suffers the same. A 3.3v and 5v breadboard power supply module with series diode, polarity reversal protection. Mb102 breadboard power supply schematic a ywrobot breadboard power supply which broke when powered by a wrong mb102. What you have is a power interface module for. Mb102 Breadboard Power Supply Module Schematic.
From askelectronics.co.ke
MB102 Breadboard Power Supply Module /MB102 white Breadboard Dedicated Power Module 2way 3.3V Mb102 Breadboard Power Supply Module Schematic I'm using an 'mb102 breadboard power supply module' to power temperature measuring circuits and getting some erratic. Mb102 breadboard power supply schematic a ywrobot breadboard power supply which broke when powered by a wrong mb102. Mb102 features and specifications features. What you have is a power interface module for this sort of mb102 breadboard (including the shorter version). The module. Mb102 Breadboard Power Supply Module Schematic.
From alltopnotch.co.uk
Breadboard Power Supply Module 3.3V 5V MB102 Switched Header Arduino PIC Pi All Top Notch Mb102 Breadboard Power Supply Module Schematic Mb102 breadboard power supply schematic a ywrobot breadboard power supply which broke when powered by a wrong mb102. Learn how to use the mb102 breadboard power supply module 3.3v/5v with detailed documentation, including pinouts, usage guides,. The module can take 6.5v to 12v input and can. What you have is a power interface module for this sort of mb102 breadboard. Mb102 Breadboard Power Supply Module Schematic.
From microchip.lk
MB102 Breadboard Power Supply Module Microchip.lk Mb102 Breadboard Power Supply Module Schematic What you have is a power interface module for this sort of mb102 breadboard (including the shorter version). The module can take 6.5v to 12v input and can. Frankly, it is not very useful at all as it suffers the same. Dc barrel jack input is available. The 3.3v/5v output mb102 breadboard power supply module is an easy to use,. Mb102 Breadboard Power Supply Module Schematic.
From www.pishop.co.za
MB102 Breadboard Power Supply Module Mb102 Breadboard Power Supply Module Schematic Mb102 features and specifications features. The 3.3v/5v output mb102 breadboard power supply module is an easy to use, most useful breadboard component that can be added with any breadboard related projects. A 3.3v and 5v breadboard power supply module with series diode, polarity reversal protection. What you have is a power interface module for this sort of mb102 breadboard (including. Mb102 Breadboard Power Supply Module Schematic.
From rsvautomotive.co.uk
Arduino MB102 Breadboard Power Supply Module Mini USB DC 712V NEW G3 Circuit Boards Mb102 Breadboard Power Supply Module Schematic What you have is a power interface module for this sort of mb102 breadboard (including the shorter version). Mb102 features and specifications features. Frankly, it is not very useful at all as it suffers the same. Learn how to use the mb102 breadboard power supply module 3.3v/5v with detailed documentation, including pinouts, usage guides,. The module can take 6.5v to. Mb102 Breadboard Power Supply Module Schematic.
From bestarduino.com
MB102 Breadboard Power Supply Module 3.3V 5V Solderless Mb102 Breadboard Power Supply Module Schematic Frankly, it is not very useful at all as it suffers the same. Learn how to use the mb102 breadboard power supply module 3.3v/5v with detailed documentation, including pinouts, usage guides,. I'm using an 'mb102 breadboard power supply module' to power temperature measuring circuits and getting some erratic. The module can take 6.5v to 12v input and can. Mb102 features. Mb102 Breadboard Power Supply Module Schematic.
From www.lazada.com.ph
MB102 Solderless Breadboard Power Supply Module for Arduino 3.3V 5V MB102 white black Lazada PH Mb102 Breadboard Power Supply Module Schematic Learn how to use the mb102 breadboard power supply module 3.3v/5v with detailed documentation, including pinouts, usage guides,. Dc barrel jack input is available. A 3.3v and 5v breadboard power supply module with series diode, polarity reversal protection. Mb102 breadboard power supply schematic a ywrobot breadboard power supply which broke when powered by a wrong mb102. What you have is. Mb102 Breadboard Power Supply Module Schematic.
From www.pixelelectric.com
MB102 Breadboard Power Supply Module with switchable 3.3V/5V Mb102 Breadboard Power Supply Module Schematic What you have is a power interface module for this sort of mb102 breadboard (including the shorter version). A 3.3v and 5v breadboard power supply module with series diode, polarity reversal protection. Dc barrel jack input is available. Learn how to use the mb102 breadboard power supply module 3.3v/5v with detailed documentation, including pinouts, usage guides,. Mb102 breadboard power supply. Mb102 Breadboard Power Supply Module Schematic.
From microdigisoft.com
MB102 Breadboard Power Supply module Mb102 Breadboard Power Supply Module Schematic A 3.3v and 5v breadboard power supply module with series diode, polarity reversal protection. What you have is a power interface module for this sort of mb102 breadboard (including the shorter version). The module can take 6.5v to 12v input and can. Learn how to use the mb102 breadboard power supply module 3.3v/5v with detailed documentation, including pinouts, usage guides,.. Mb102 Breadboard Power Supply Module Schematic.