Blender Addon Panel . Notice the ‘category_pt_name’ panel.bl_idname, this is a. Clean panels is an addon that lets you manage your panels and organize your workspace for improved workflow. To create a custom panel in blender, you need to import the api via import bpy, then create a class that inherits from the. To give an example, here is the simplest. This script is a simple panel which will draw into the object properties section.
from devtalk.blender.org
This script is a simple panel which will draw into the object properties section. To create a custom panel in blender, you need to import the api via import bpy, then create a class that inherits from the. To give an example, here is the simplest. Notice the ‘category_pt_name’ panel.bl_idname, this is a. Clean panels is an addon that lets you manage your panels and organize your workspace for improved workflow.
Solution to the sidebar panel design User Feedback Blender
Blender Addon Panel To give an example, here is the simplest. To give an example, here is the simplest. Clean panels is an addon that lets you manage your panels and organize your workspace for improved workflow. This script is a simple panel which will draw into the object properties section. To create a custom panel in blender, you need to import the api via import bpy, then create a class that inherits from the. Notice the ‘category_pt_name’ panel.bl_idname, this is a.
From www.blendernation.com
Blender Addon MT Carve and Create BlenderNation Blender Addon Panel This script is a simple panel which will draw into the object properties section. Clean panels is an addon that lets you manage your panels and organize your workspace for improved workflow. To give an example, here is the simplest. Notice the ‘category_pt_name’ panel.bl_idname, this is a. To create a custom panel in blender, you need to import the api. Blender Addon Panel.
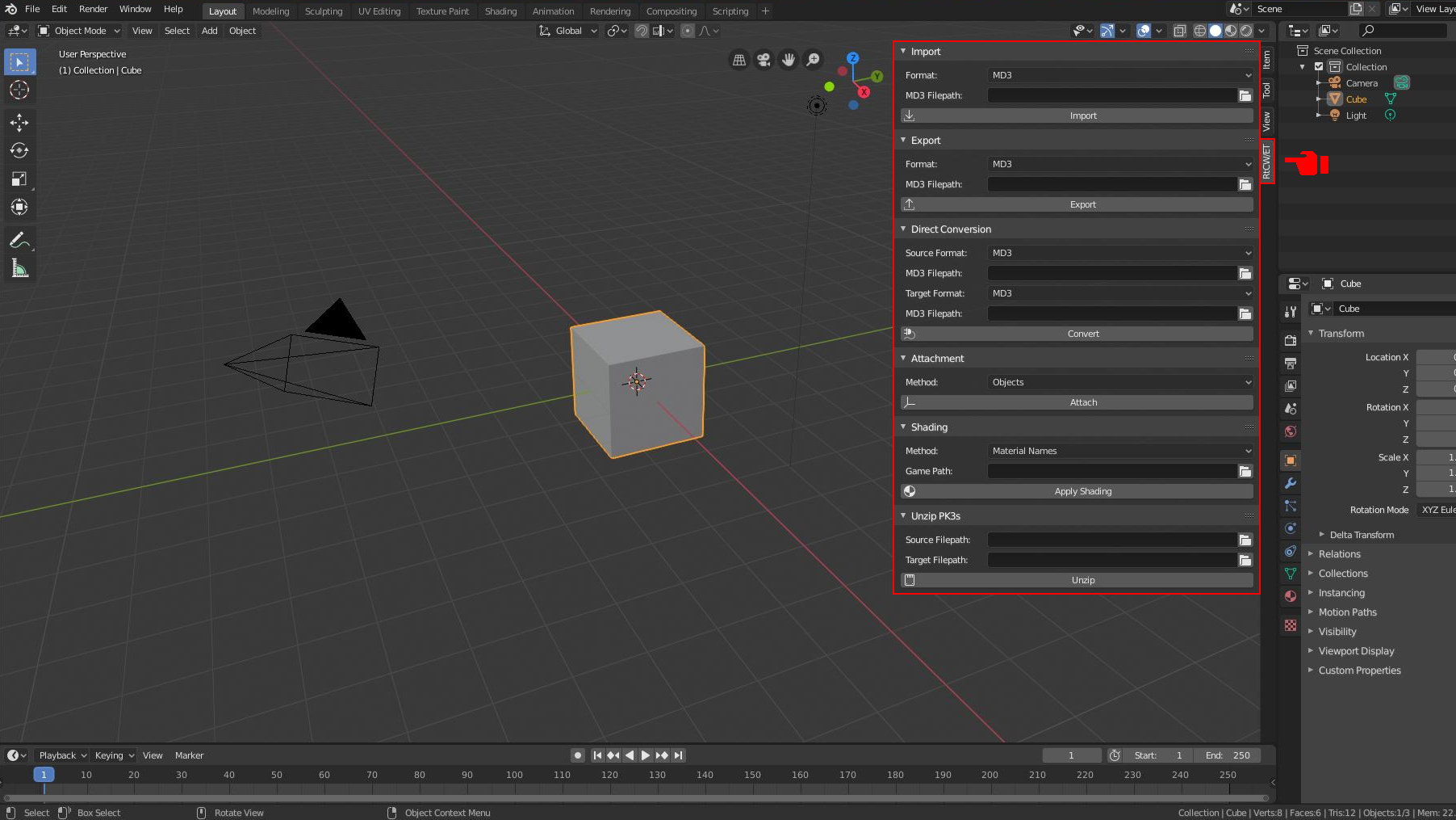
From mino-git.github.io
RtCWET Blender Model Tools User Guide. Blender Addon Panel Clean panels is an addon that lets you manage your panels and organize your workspace for improved workflow. This script is a simple panel which will draw into the object properties section. Notice the ‘category_pt_name’ panel.bl_idname, this is a. To give an example, here is the simplest. To create a custom panel in blender, you need to import the api. Blender Addon Panel.
From blender.stackexchange.com
add on How to load Addons on Blender older versions Blender Stack Blender Addon Panel To give an example, here is the simplest. Clean panels is an addon that lets you manage your panels and organize your workspace for improved workflow. This script is a simple panel which will draw into the object properties section. To create a custom panel in blender, you need to import the api via import bpy, then create a class. Blender Addon Panel.
From www.youtube.com
How to Create a Simple Blender Addon in 15 Minutes YouTube Blender Addon Panel This script is a simple panel which will draw into the object properties section. Clean panels is an addon that lets you manage your panels and organize your workspace for improved workflow. To create a custom panel in blender, you need to import the api via import bpy, then create a class that inherits from the. Notice the ‘category_pt_name’ panel.bl_idname,. Blender Addon Panel.
From www.blenderguru.com
5 Useful Blender Addons Everyone Should Use — Blender Guru Blender Addon Panel This script is a simple panel which will draw into the object properties section. To give an example, here is the simplest. Notice the ‘category_pt_name’ panel.bl_idname, this is a. Clean panels is an addon that lets you manage your panels and organize your workspace for improved workflow. To create a custom panel in blender, you need to import the api. Blender Addon Panel.
From www.youtube.com
Blender Addon Custom Operator Tutorial YouTube Blender Addon Panel This script is a simple panel which will draw into the object properties section. To create a custom panel in blender, you need to import the api via import bpy, then create a class that inherits from the. Clean panels is an addon that lets you manage your panels and organize your workspace for improved workflow. Notice the ‘category_pt_name’ panel.bl_idname,. Blender Addon Panel.
From inspirationtuts.com
Best Blender Addons for Rendering (free included) InspirationTuts Blender Addon Panel Clean panels is an addon that lets you manage your panels and organize your workspace for improved workflow. To give an example, here is the simplest. To create a custom panel in blender, you need to import the api via import bpy, then create a class that inherits from the. This script is a simple panel which will draw into. Blender Addon Panel.
From www.youtube.com
Blender Addon Overview NodeCustomBuilder 2.8 (Free addon) YouTube Blender Addon Panel To create a custom panel in blender, you need to import the api via import bpy, then create a class that inherits from the. To give an example, here is the simplest. This script is a simple panel which will draw into the object properties section. Clean panels is an addon that lets you manage your panels and organize your. Blender Addon Panel.
From www.artstation.com
ArtStation Origins addon for Blender Resources Blender Addon Panel Notice the ‘category_pt_name’ panel.bl_idname, this is a. This script is a simple panel which will draw into the object properties section. To create a custom panel in blender, you need to import the api via import bpy, then create a class that inherits from the. Clean panels is an addon that lets you manage your panels and organize your workspace. Blender Addon Panel.
From www.blendernation.com
Blender addon programming tutorial BlenderNation Blender Addon Panel Notice the ‘category_pt_name’ panel.bl_idname, this is a. To give an example, here is the simplest. To create a custom panel in blender, you need to import the api via import bpy, then create a class that inherits from the. This script is a simple panel which will draw into the object properties section. Clean panels is an addon that lets. Blender Addon Panel.
From www.youtube.com
ONE BY ONE How to make Sci Fi Ship Panels easily with free Addon for Blender Addon Panel To give an example, here is the simplest. Clean panels is an addon that lets you manage your panels and organize your workspace for improved workflow. To create a custom panel in blender, you need to import the api via import bpy, then create a class that inherits from the. Notice the ‘category_pt_name’ panel.bl_idname, this is a. This script is. Blender Addon Panel.
From fotorealist.com
8 MustHave Blender Addons for 3d Artists FotoRealist Blender Addon Panel To create a custom panel in blender, you need to import the api via import bpy, then create a class that inherits from the. This script is a simple panel which will draw into the object properties section. Notice the ‘category_pt_name’ panel.bl_idname, this is a. Clean panels is an addon that lets you manage your panels and organize your workspace. Blender Addon Panel.
From app.gumroad.com
Blender Addon Add Node Panel Menu Blender Addon Panel Notice the ‘category_pt_name’ panel.bl_idname, this is a. Clean panels is an addon that lets you manage your panels and organize your workspace for improved workflow. To give an example, here is the simplest. To create a custom panel in blender, you need to import the api via import bpy, then create a class that inherits from the. This script is. Blender Addon Panel.
From blenderhub.net
Free Blender Addons in 2022 Blender Hub Blender Addon Panel To create a custom panel in blender, you need to import the api via import bpy, then create a class that inherits from the. Notice the ‘category_pt_name’ panel.bl_idname, this is a. To give an example, here is the simplest. Clean panels is an addon that lets you manage your panels and organize your workspace for improved workflow. This script is. Blender Addon Panel.
From www.pinterest.com
Blender Addon List Addon Animation Panel in 2021 Blender addons Blender Addon Panel Clean panels is an addon that lets you manage your panels and organize your workspace for improved workflow. This script is a simple panel which will draw into the object properties section. Notice the ‘category_pt_name’ panel.bl_idname, this is a. To create a custom panel in blender, you need to import the api via import bpy, then create a class that. Blender Addon Panel.
From www.youtube.com
A great Blender Addon for productivity l Clean Panels YouTube Blender Addon Panel To give an example, here is the simplest. This script is a simple panel which will draw into the object properties section. Clean panels is an addon that lets you manage your panels and organize your workspace for improved workflow. To create a custom panel in blender, you need to import the api via import bpy, then create a class. Blender Addon Panel.
From www.youtube.com
Blender Addon Scifi Panel Generator & Greebles YouTube Blender Addon Panel To give an example, here is the simplest. Notice the ‘category_pt_name’ panel.bl_idname, this is a. This script is a simple panel which will draw into the object properties section. Clean panels is an addon that lets you manage your panels and organize your workspace for improved workflow. To create a custom panel in blender, you need to import the api. Blender Addon Panel.
From blendermarket.com
AddonPanel Manager Blender Market Blender Addon Panel To give an example, here is the simplest. Clean panels is an addon that lets you manage your panels and organize your workspace for improved workflow. Notice the ‘category_pt_name’ panel.bl_idname, this is a. This script is a simple panel which will draw into the object properties section. To create a custom panel in blender, you need to import the api. Blender Addon Panel.
From devtalk.blender.org
Solution to the sidebar panel design User Feedback Blender Blender Addon Panel Notice the ‘category_pt_name’ panel.bl_idname, this is a. To give an example, here is the simplest. To create a custom panel in blender, you need to import the api via import bpy, then create a class that inherits from the. Clean panels is an addon that lets you manage your panels and organize your workspace for improved workflow. This script is. Blender Addon Panel.
From laptrinhx.com
Best Blender Addons and Plugins (tested & updated for 2021) LaptrinhX Blender Addon Panel Clean panels is an addon that lets you manage your panels and organize your workspace for improved workflow. To create a custom panel in blender, you need to import the api via import bpy, then create a class that inherits from the. To give an example, here is the simplest. Notice the ‘category_pt_name’ panel.bl_idname, this is a. This script is. Blender Addon Panel.
From blendereverything.com
how to create your own Blender Addon part 1 blender folder structure Blender Addon Panel To give an example, here is the simplest. Notice the ‘category_pt_name’ panel.bl_idname, this is a. This script is a simple panel which will draw into the object properties section. To create a custom panel in blender, you need to import the api via import bpy, then create a class that inherits from the. Clean panels is an addon that lets. Blender Addon Panel.
From bookyakuno.gumroad.com
Blender Addon Add Node Panel Menu Blender Addon Panel To give an example, here is the simplest. Notice the ‘category_pt_name’ panel.bl_idname, this is a. To create a custom panel in blender, you need to import the api via import bpy, then create a class that inherits from the. Clean panels is an addon that lets you manage your panels and organize your workspace for improved workflow. This script is. Blender Addon Panel.
From www.youtube.com
Blender Addon For Productivity N Panel Sub Tabs YouTube Blender Addon Panel To give an example, here is the simplest. This script is a simple panel which will draw into the object properties section. To create a custom panel in blender, you need to import the api via import bpy, then create a class that inherits from the. Notice the ‘category_pt_name’ panel.bl_idname, this is a. Clean panels is an addon that lets. Blender Addon Panel.
From www.youtube.com
[Blender] How to Install, Use & Update Addons YouTube Blender Addon Panel Clean panels is an addon that lets you manage your panels and organize your workspace for improved workflow. To create a custom panel in blender, you need to import the api via import bpy, then create a class that inherits from the. Notice the ‘category_pt_name’ panel.bl_idname, this is a. This script is a simple panel which will draw into the. Blender Addon Panel.
From www.reddit.com
I wrote a blender addon N Panel Sub Tabs, to manage Blender's N Panel Blender Addon Panel Clean panels is an addon that lets you manage your panels and organize your workspace for improved workflow. To create a custom panel in blender, you need to import the api via import bpy, then create a class that inherits from the. This script is a simple panel which will draw into the object properties section. Notice the ‘category_pt_name’ panel.bl_idname,. Blender Addon Panel.
From www.youtube.com
Using the Blender addon "Random Flow" to create random panels (Blender Blender Addon Panel To create a custom panel in blender, you need to import the api via import bpy, then create a class that inherits from the. Clean panels is an addon that lets you manage your panels and organize your workspace for improved workflow. To give an example, here is the simplest. This script is a simple panel which will draw into. Blender Addon Panel.
From blanchsb.gumroad.com
Blender Addon VSE Add Menu on NPanel Blender Addon Panel To create a custom panel in blender, you need to import the api via import bpy, then create a class that inherits from the. Notice the ‘category_pt_name’ panel.bl_idname, this is a. To give an example, here is the simplest. This script is a simple panel which will draw into the object properties section. Clean panels is an addon that lets. Blender Addon Panel.
From www.artstation.com
ArtStation VertEdgeFace npanel addon for Blender Resources Blender Addon Panel Notice the ‘category_pt_name’ panel.bl_idname, this is a. This script is a simple panel which will draw into the object properties section. To create a custom panel in blender, you need to import the api via import bpy, then create a class that inherits from the. Clean panels is an addon that lets you manage your panels and organize your workspace. Blender Addon Panel.
From www.youtube.com
How To Install Addons In Blender YouTube Blender Addon Panel Clean panels is an addon that lets you manage your panels and organize your workspace for improved workflow. To create a custom panel in blender, you need to import the api via import bpy, then create a class that inherits from the. Notice the ‘category_pt_name’ panel.bl_idname, this is a. This script is a simple panel which will draw into the. Blender Addon Panel.
From b3d.interplanety.org
Creating panels for placing Blender addons user interface (UI) Blender Addon Panel Clean panels is an addon that lets you manage your panels and organize your workspace for improved workflow. Notice the ‘category_pt_name’ panel.bl_idname, this is a. This script is a simple panel which will draw into the object properties section. To give an example, here is the simplest. To create a custom panel in blender, you need to import the api. Blender Addon Panel.
From www.youtube.com
2. Tutorial Blender AddOn Simulation Panel YouTube Blender Addon Panel To give an example, here is the simplest. To create a custom panel in blender, you need to import the api via import bpy, then create a class that inherits from the. Clean panels is an addon that lets you manage your panels and organize your workspace for improved workflow. This script is a simple panel which will draw into. Blender Addon Panel.
From www.youtube.com
Blender Addon for open source motion capture How to install it YouTube Blender Addon Panel This script is a simple panel which will draw into the object properties section. Notice the ‘category_pt_name’ panel.bl_idname, this is a. Clean panels is an addon that lets you manage your panels and organize your workspace for improved workflow. To give an example, here is the simplest. To create a custom panel in blender, you need to import the api. Blender Addon Panel.
From www.artstation.com
ArtStation Material Panel and popup window addon for Blender Resources Blender Addon Panel This script is a simple panel which will draw into the object properties section. To create a custom panel in blender, you need to import the api via import bpy, then create a class that inherits from the. Notice the ‘category_pt_name’ panel.bl_idname, this is a. Clean panels is an addon that lets you manage your panels and organize your workspace. Blender Addon Panel.
From www.blendernation.com
How to make Sci Fi Ship Panels easily with free Addon for blender Blender Addon Panel Clean panels is an addon that lets you manage your panels and organize your workspace for improved workflow. This script is a simple panel which will draw into the object properties section. To give an example, here is the simplest. Notice the ‘category_pt_name’ panel.bl_idname, this is a. To create a custom panel in blender, you need to import the api. Blender Addon Panel.
From www.youtube.com
BlendRef A simple reference viewer addon for Blender + (TwoDPhysics Blender Addon Panel This script is a simple panel which will draw into the object properties section. Clean panels is an addon that lets you manage your panels and organize your workspace for improved workflow. To give an example, here is the simplest. Notice the ‘category_pt_name’ panel.bl_idname, this is a. To create a custom panel in blender, you need to import the api. Blender Addon Panel.