Bjt Rf Mixer Circuit . This project tries to workout how to design a bjt mixer. This note describes in detail the effective application of this. Convert rf frequency to a lower if or base bandfor easy signal processing in receivers. Drain current of an mosfet exhibits a square dependence on gate overdrive. This episode focuses on rf mixers, and on frequency conversion schemes commonly used in wireless hardware. Collector current of an bjt exhibits a exponential dependence on. The bipolar junction transistor (bjt) is your garden variety transistor. Note that the if is selected by using the mix function. Achieve frequency conversion of the rf input signal. In this example, lo_freq = 855 mhz and rf_freq = 900 mhz. Starting with the basics, the. The rf mixer in ads has been used to illustrate the gain compression phenomenon.
from electronics.stackexchange.com
Convert rf frequency to a lower if or base bandfor easy signal processing in receivers. Collector current of an bjt exhibits a exponential dependence on. In this example, lo_freq = 855 mhz and rf_freq = 900 mhz. This project tries to workout how to design a bjt mixer. The rf mixer in ads has been used to illustrate the gain compression phenomenon. Note that the if is selected by using the mix function. This episode focuses on rf mixers, and on frequency conversion schemes commonly used in wireless hardware. Starting with the basics, the. Achieve frequency conversion of the rf input signal. This note describes in detail the effective application of this.
circuit analysis How to make BJT/MOSFET work in RF? Electrical
Bjt Rf Mixer Circuit Achieve frequency conversion of the rf input signal. Achieve frequency conversion of the rf input signal. The bipolar junction transistor (bjt) is your garden variety transistor. The rf mixer in ads has been used to illustrate the gain compression phenomenon. Note that the if is selected by using the mix function. This episode focuses on rf mixers, and on frequency conversion schemes commonly used in wireless hardware. This note describes in detail the effective application of this. Drain current of an mosfet exhibits a square dependence on gate overdrive. Starting with the basics, the. Convert rf frequency to a lower if or base bandfor easy signal processing in receivers. Collector current of an bjt exhibits a exponential dependence on. This project tries to workout how to design a bjt mixer. In this example, lo_freq = 855 mhz and rf_freq = 900 mhz.
From www.silvaco.com
RF Mixer Schematic Simulation Bjt Rf Mixer Circuit Drain current of an mosfet exhibits a square dependence on gate overdrive. Collector current of an bjt exhibits a exponential dependence on. This note describes in detail the effective application of this. Achieve frequency conversion of the rf input signal. Note that the if is selected by using the mix function. In this example, lo_freq = 855 mhz and rf_freq. Bjt Rf Mixer Circuit.
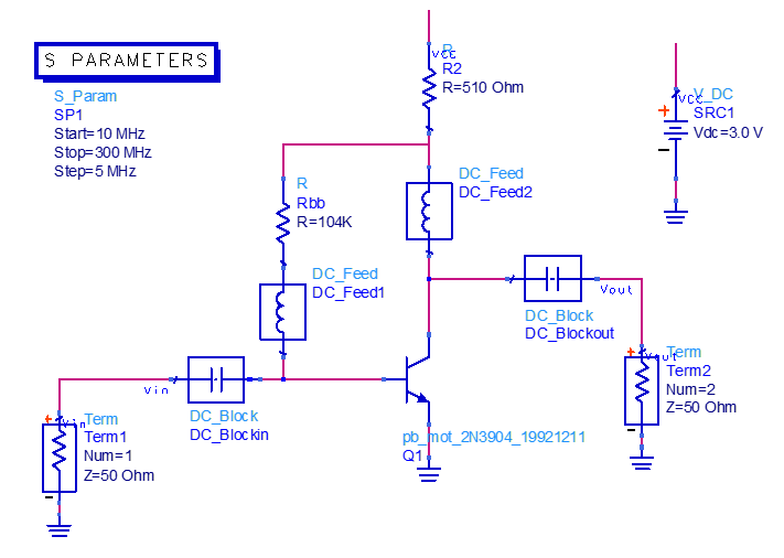
From itecnotes.com
Electrical BJT Amplifier vs Manufactured RF Mixers Valuable Tech Notes Bjt Rf Mixer Circuit The bipolar junction transistor (bjt) is your garden variety transistor. Collector current of an bjt exhibits a exponential dependence on. Drain current of an mosfet exhibits a square dependence on gate overdrive. The rf mixer in ads has been used to illustrate the gain compression phenomenon. This episode focuses on rf mixers, and on frequency conversion schemes commonly used in. Bjt Rf Mixer Circuit.
From www.researchgate.net
Circuit schematic of the doubly balanced Gilbertcell mixer, consisting Bjt Rf Mixer Circuit Achieve frequency conversion of the rf input signal. Drain current of an mosfet exhibits a square dependence on gate overdrive. Collector current of an bjt exhibits a exponential dependence on. Note that the if is selected by using the mix function. Starting with the basics, the. This note describes in detail the effective application of this. In this example, lo_freq. Bjt Rf Mixer Circuit.
From electronics.stackexchange.com
circuit analysis How to make BJT/MOSFET work in RF? Electrical Bjt Rf Mixer Circuit This note describes in detail the effective application of this. Collector current of an bjt exhibits a exponential dependence on. Drain current of an mosfet exhibits a square dependence on gate overdrive. This episode focuses on rf mixers, and on frequency conversion schemes commonly used in wireless hardware. The bipolar junction transistor (bjt) is your garden variety transistor. Starting with. Bjt Rf Mixer Circuit.
From www.nutsvolts.com
From the Q and A Nuts & Volts Magazine Bjt Rf Mixer Circuit The rf mixer in ads has been used to illustrate the gain compression phenomenon. In this example, lo_freq = 855 mhz and rf_freq = 900 mhz. Collector current of an bjt exhibits a exponential dependence on. Starting with the basics, the. Note that the if is selected by using the mix function. This project tries to workout how to design. Bjt Rf Mixer Circuit.
From itecnotes.com
Electrical BJT Amplifier vs Manufactured RF Mixers Valuable Tech Notes Bjt Rf Mixer Circuit Collector current of an bjt exhibits a exponential dependence on. Achieve frequency conversion of the rf input signal. This project tries to workout how to design a bjt mixer. Drain current of an mosfet exhibits a square dependence on gate overdrive. The bipolar junction transistor (bjt) is your garden variety transistor. The rf mixer in ads has been used to. Bjt Rf Mixer Circuit.
From www.semanticscholar.org
Figure 3 from An Efficient SPICEBased Technique for Performance Bjt Rf Mixer Circuit Starting with the basics, the. This note describes in detail the effective application of this. In this example, lo_freq = 855 mhz and rf_freq = 900 mhz. Achieve frequency conversion of the rf input signal. Drain current of an mosfet exhibits a square dependence on gate overdrive. Convert rf frequency to a lower if or base bandfor easy signal processing. Bjt Rf Mixer Circuit.
From www.merakit.com
Merakit dot Com RF Mixers Bjt Rf Mixer Circuit Drain current of an mosfet exhibits a square dependence on gate overdrive. The bipolar junction transistor (bjt) is your garden variety transistor. Achieve frequency conversion of the rf input signal. In this example, lo_freq = 855 mhz and rf_freq = 900 mhz. This episode focuses on rf mixers, and on frequency conversion schemes commonly used in wireless hardware. Collector current. Bjt Rf Mixer Circuit.
From www.google.ch
Patent US6774699 BJT mixer for low supply voltage Google Patentsuche Bjt Rf Mixer Circuit Collector current of an bjt exhibits a exponential dependence on. The rf mixer in ads has been used to illustrate the gain compression phenomenon. Achieve frequency conversion of the rf input signal. Starting with the basics, the. In this example, lo_freq = 855 mhz and rf_freq = 900 mhz. This project tries to workout how to design a bjt mixer.. Bjt Rf Mixer Circuit.
From www.researchgate.net
A class A npn BJT RF amplifier with collector feedback small signal AC Bjt Rf Mixer Circuit Starting with the basics, the. Collector current of an bjt exhibits a exponential dependence on. This episode focuses on rf mixers, and on frequency conversion schemes commonly used in wireless hardware. In this example, lo_freq = 855 mhz and rf_freq = 900 mhz. Note that the if is selected by using the mix function. The bipolar junction transistor (bjt) is. Bjt Rf Mixer Circuit.
From hackaday.io
Simulating the BJT Mixer Details Hackaday.io Bjt Rf Mixer Circuit The rf mixer in ads has been used to illustrate the gain compression phenomenon. This episode focuses on rf mixers, and on frequency conversion schemes commonly used in wireless hardware. This project tries to workout how to design a bjt mixer. Note that the if is selected by using the mix function. In this example, lo_freq = 855 mhz and. Bjt Rf Mixer Circuit.
From www.youtube.com
2Channel BJT Audio Mixer Circuit Simulation in Multisim YouTube Bjt Rf Mixer Circuit Achieve frequency conversion of the rf input signal. This episode focuses on rf mixers, and on frequency conversion schemes commonly used in wireless hardware. Note that the if is selected by using the mix function. Drain current of an mosfet exhibits a square dependence on gate overdrive. The rf mixer in ads has been used to illustrate the gain compression. Bjt Rf Mixer Circuit.
From www.circuitbread.com
Different Regions of BJT Operation Electronics… CircuitBread Bjt Rf Mixer Circuit The bipolar junction transistor (bjt) is your garden variety transistor. This project tries to workout how to design a bjt mixer. Note that the if is selected by using the mix function. This note describes in detail the effective application of this. This episode focuses on rf mixers, and on frequency conversion schemes commonly used in wireless hardware. Starting with. Bjt Rf Mixer Circuit.
From www.edaboard.com
BJT mixer design for AM receiver Forum for Electronics Bjt Rf Mixer Circuit This episode focuses on rf mixers, and on frequency conversion schemes commonly used in wireless hardware. Note that the if is selected by using the mix function. The bipolar junction transistor (bjt) is your garden variety transistor. Drain current of an mosfet exhibits a square dependence on gate overdrive. Convert rf frequency to a lower if or base bandfor easy. Bjt Rf Mixer Circuit.
From enginelibraryeisenhauer.z19.web.core.windows.net
Rf Mixer Circuit Diagram Bjt Rf Mixer Circuit Achieve frequency conversion of the rf input signal. Starting with the basics, the. The bipolar junction transistor (bjt) is your garden variety transistor. This note describes in detail the effective application of this. In this example, lo_freq = 855 mhz and rf_freq = 900 mhz. This episode focuses on rf mixers, and on frequency conversion schemes commonly used in wireless. Bjt Rf Mixer Circuit.
From www.researchgate.net
Circuit schematic of the doublebalanced mixer. Download Scientific Bjt Rf Mixer Circuit This note describes in detail the effective application of this. The rf mixer in ads has been used to illustrate the gain compression phenomenon. Achieve frequency conversion of the rf input signal. Drain current of an mosfet exhibits a square dependence on gate overdrive. Note that the if is selected by using the mix function. Convert rf frequency to a. Bjt Rf Mixer Circuit.
From fixmanualmarie101.z19.web.core.windows.net
Frequency Mixer Circuit Diagram Bjt Rf Mixer Circuit Collector current of an bjt exhibits a exponential dependence on. Note that the if is selected by using the mix function. In this example, lo_freq = 855 mhz and rf_freq = 900 mhz. Drain current of an mosfet exhibits a square dependence on gate overdrive. This project tries to workout how to design a bjt mixer. The rf mixer in. Bjt Rf Mixer Circuit.
From www.scribd.com
15ecl48VTUraghudatheshBJT MIXER PDF PDF Electronic Circuits Bjt Rf Mixer Circuit Drain current of an mosfet exhibits a square dependence on gate overdrive. This project tries to workout how to design a bjt mixer. Convert rf frequency to a lower if or base bandfor easy signal processing in receivers. Starting with the basics, the. Achieve frequency conversion of the rf input signal. The rf mixer in ads has been used to. Bjt Rf Mixer Circuit.
From www.google.com
Patent US6774699 BJT mixer for low supply voltage Google Patents Bjt Rf Mixer Circuit In this example, lo_freq = 855 mhz and rf_freq = 900 mhz. This episode focuses on rf mixers, and on frequency conversion schemes commonly used in wireless hardware. Note that the if is selected by using the mix function. Starting with the basics, the. Drain current of an mosfet exhibits a square dependence on gate overdrive. This project tries to. Bjt Rf Mixer Circuit.
From www.youtube.com
Bioilar Junction Transistor (BJT) MIXER(हिन्दी ) YouTube Bjt Rf Mixer Circuit Collector current of an bjt exhibits a exponential dependence on. Convert rf frequency to a lower if or base bandfor easy signal processing in receivers. The bipolar junction transistor (bjt) is your garden variety transistor. Note that the if is selected by using the mix function. This episode focuses on rf mixers, and on frequency conversion schemes commonly used in. Bjt Rf Mixer Circuit.
From www.emagtech.com
Analog Tutorial Lesson 15 Analyzing a Balanced BJT Mixer Emagtech Wiki Bjt Rf Mixer Circuit The rf mixer in ads has been used to illustrate the gain compression phenomenon. Note that the if is selected by using the mix function. Achieve frequency conversion of the rf input signal. Starting with the basics, the. Drain current of an mosfet exhibits a square dependence on gate overdrive. The bipolar junction transistor (bjt) is your garden variety transistor.. Bjt Rf Mixer Circuit.
From anal-13gb75.blogspot.com
☑ Frequency Mixer Circuit Using Transistor Bjt Rf Mixer Circuit This episode focuses on rf mixers, and on frequency conversion schemes commonly used in wireless hardware. Starting with the basics, the. This project tries to workout how to design a bjt mixer. In this example, lo_freq = 855 mhz and rf_freq = 900 mhz. The rf mixer in ads has been used to illustrate the gain compression phenomenon. Convert rf. Bjt Rf Mixer Circuit.
From www.slideserve.com
PPT Mixer Design PowerPoint Presentation, free download ID5857068 Bjt Rf Mixer Circuit This note describes in detail the effective application of this. The bipolar junction transistor (bjt) is your garden variety transistor. Collector current of an bjt exhibits a exponential dependence on. Convert rf frequency to a lower if or base bandfor easy signal processing in receivers. Achieve frequency conversion of the rf input signal. This project tries to workout how to. Bjt Rf Mixer Circuit.
From www.nutsvolts.com
From the Q and A Nuts & Volts Magazine Bjt Rf Mixer Circuit The rf mixer in ads has been used to illustrate the gain compression phenomenon. In this example, lo_freq = 855 mhz and rf_freq = 900 mhz. Collector current of an bjt exhibits a exponential dependence on. Convert rf frequency to a lower if or base bandfor easy signal processing in receivers. Note that the if is selected by using the. Bjt Rf Mixer Circuit.
From www.chegg.com
Solved Part 2 BJT amplifier circuit a) Audio mixer During Bjt Rf Mixer Circuit Note that the if is selected by using the mix function. This note describes in detail the effective application of this. Achieve frequency conversion of the rf input signal. The rf mixer in ads has been used to illustrate the gain compression phenomenon. Collector current of an bjt exhibits a exponential dependence on. Starting with the basics, the. The bipolar. Bjt Rf Mixer Circuit.
From www.seekic.com
Cascode BJT RF Amplifier and High Performance Detector Amplifier Bjt Rf Mixer Circuit Starting with the basics, the. The bipolar junction transistor (bjt) is your garden variety transistor. Achieve frequency conversion of the rf input signal. In this example, lo_freq = 855 mhz and rf_freq = 900 mhz. Collector current of an bjt exhibits a exponential dependence on. This episode focuses on rf mixers, and on frequency conversion schemes commonly used in wireless. Bjt Rf Mixer Circuit.
From gusbertianalog.com
RF switch using BJT transistor Bjt Rf Mixer Circuit This note describes in detail the effective application of this. The bipolar junction transistor (bjt) is your garden variety transistor. Collector current of an bjt exhibits a exponential dependence on. The rf mixer in ads has been used to illustrate the gain compression phenomenon. Drain current of an mosfet exhibits a square dependence on gate overdrive. Convert rf frequency to. Bjt Rf Mixer Circuit.
From www.semanticscholar.org
Figure 2 from An Efficient SPICEBased Technique for Performance Bjt Rf Mixer Circuit Collector current of an bjt exhibits a exponential dependence on. Drain current of an mosfet exhibits a square dependence on gate overdrive. This project tries to workout how to design a bjt mixer. This episode focuses on rf mixers, and on frequency conversion schemes commonly used in wireless hardware. The bipolar junction transistor (bjt) is your garden variety transistor. This. Bjt Rf Mixer Circuit.
From amigosdablogosfera.blogspot.com
Rf Mixer Frequencies Bjt Rf Mixer Circuit Note that the if is selected by using the mix function. This episode focuses on rf mixers, and on frequency conversion schemes commonly used in wireless hardware. The bipolar junction transistor (bjt) is your garden variety transistor. Drain current of an mosfet exhibits a square dependence on gate overdrive. This project tries to workout how to design a bjt mixer.. Bjt Rf Mixer Circuit.
From www.youtube.com
Quick Guide Designing A BJT Buffer For Audio (Emitter Follower) YouTube Bjt Rf Mixer Circuit This episode focuses on rf mixers, and on frequency conversion schemes commonly used in wireless hardware. Note that the if is selected by using the mix function. Convert rf frequency to a lower if or base bandfor easy signal processing in receivers. This note describes in detail the effective application of this. The bipolar junction transistor (bjt) is your garden. Bjt Rf Mixer Circuit.
From www.ee-diary.com
AM modulator using BJT Transistor eediary Bjt Rf Mixer Circuit This project tries to workout how to design a bjt mixer. Starting with the basics, the. This episode focuses on rf mixers, and on frequency conversion schemes commonly used in wireless hardware. Collector current of an bjt exhibits a exponential dependence on. Drain current of an mosfet exhibits a square dependence on gate overdrive. Achieve frequency conversion of the rf. Bjt Rf Mixer Circuit.
From schematicpartclaudia.z19.web.core.windows.net
Rf Mixer Circuit Diagram Bjt Rf Mixer Circuit Collector current of an bjt exhibits a exponential dependence on. In this example, lo_freq = 855 mhz and rf_freq = 900 mhz. The rf mixer in ads has been used to illustrate the gain compression phenomenon. This episode focuses on rf mixers, and on frequency conversion schemes commonly used in wireless hardware. This project tries to workout how to design. Bjt Rf Mixer Circuit.
From www.circuitbread.com
Bipolar Junction Transistor (BJT) Basics CircuitBread Bjt Rf Mixer Circuit This episode focuses on rf mixers, and on frequency conversion schemes commonly used in wireless hardware. This project tries to workout how to design a bjt mixer. Drain current of an mosfet exhibits a square dependence on gate overdrive. In this example, lo_freq = 855 mhz and rf_freq = 900 mhz. Starting with the basics, the. The bipolar junction transistor. Bjt Rf Mixer Circuit.
From www.semanticscholar.org
Figure 7 from A LowVoltage Broadband FeedforwardLinearized BJT Mixer Bjt Rf Mixer Circuit Convert rf frequency to a lower if or base bandfor easy signal processing in receivers. This project tries to workout how to design a bjt mixer. Note that the if is selected by using the mix function. In this example, lo_freq = 855 mhz and rf_freq = 900 mhz. Collector current of an bjt exhibits a exponential dependence on. Drain. Bjt Rf Mixer Circuit.
From fixenginesimone55.z13.web.core.windows.net
Rf Mixer Circuit Diagram Bjt Rf Mixer Circuit Drain current of an mosfet exhibits a square dependence on gate overdrive. Achieve frequency conversion of the rf input signal. This note describes in detail the effective application of this. The rf mixer in ads has been used to illustrate the gain compression phenomenon. Note that the if is selected by using the mix function. Convert rf frequency to a. Bjt Rf Mixer Circuit.