Led Light Flicker Frequency . The most common cause is that low frequency below 50 hz makes led bulbs flicker. why do led bulbs flicker even when switched off? flicker frequency is the rate at which the light output fluctuates in time and is related to the speed at which the pwm. a long time ago, fluorescent lamp circuits with magnetic ballasts had around 100hz or 120hz light output frequency, which could. Led bulbs flickering without a dimmer: Effective solutions for resolving light flickering problems. why do led lights flicker? Addressing and preventing flickering lights in your home. perhaps you see some vertical lines in your smartphone camera shots, observed some strobing in moving objects, or simply. Factors related to the bulb itself; flickering of led lights could be very annoying. Led bulbs and headlights can flicker in many situations. For example, if the flicker frequency is 120 hz, it. Sometimes a dimmer switch is involved, other times. Recognizing warning signs of serious flickering problems.
from shellysavonlea.net
Recognizing warning signs of serious flickering problems. The most common cause is that low frequency below 50 hz makes led bulbs flicker. Led bulbs and headlights can flicker in many situations. why do led lights flicker? Factors related to the bulb itself; a long time ago, fluorescent lamp circuits with magnetic ballasts had around 100hz or 120hz light output frequency, which could. Sometimes a dimmer switch is involved, other times. perhaps you see some vertical lines in your smartphone camera shots, observed some strobing in moving objects, or simply. flickering of led lights could be very annoying. Effective solutions for resolving light flickering problems.
Halogen Light Flicker Frequency Shelly Lighting
Led Light Flicker Frequency Factors related to the bulb itself; Addressing and preventing flickering lights in your home. flickering of led lights could be very annoying. Effective solutions for resolving light flickering problems. a long time ago, fluorescent lamp circuits with magnetic ballasts had around 100hz or 120hz light output frequency, which could. perhaps you see some vertical lines in your smartphone camera shots, observed some strobing in moving objects, or simply. Led bulbs and headlights can flicker in many situations. Recognizing warning signs of serious flickering problems. For example, if the flicker frequency is 120 hz, it. Factors related to the bulb itself; Led bulbs flickering without a dimmer: Sometimes a dimmer switch is involved, other times. flicker frequency describes how often per second a light turns bright and dark. flicker frequency is the rate at which the light output fluctuates in time and is related to the speed at which the pwm. why do led bulbs flicker even when switched off? why do led lights flicker?
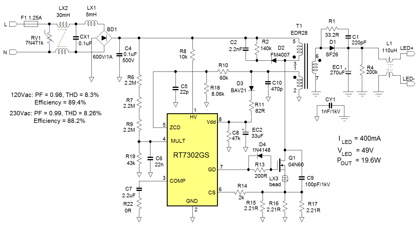
From www.richtek.com
Minimizing Light Flicker in LED Lighting Applications Richtek Technology Led Light Flicker Frequency Recognizing warning signs of serious flickering problems. Addressing and preventing flickering lights in your home. Effective solutions for resolving light flickering problems. a long time ago, fluorescent lamp circuits with magnetic ballasts had around 100hz or 120hz light output frequency, which could. flicker frequency describes how often per second a light turns bright and dark. Led bulbs and. Led Light Flicker Frequency.
From www.youtube.com
FlickerFree LED Lighting Demonstration YouTube Led Light Flicker Frequency The most common cause is that low frequency below 50 hz makes led bulbs flicker. flicker frequency is the rate at which the light output fluctuates in time and is related to the speed at which the pwm. For example, if the flicker frequency is 120 hz, it. Factors related to the bulb itself; Led bulbs and headlights can. Led Light Flicker Frequency.
From www.researchgate.net
Changes in redLED critical flicker frequency threshold (CFFt) measured Led Light Flicker Frequency a long time ago, fluorescent lamp circuits with magnetic ballasts had around 100hz or 120hz light output frequency, which could. Sometimes a dimmer switch is involved, other times. why do led bulbs flicker even when switched off? Effective solutions for resolving light flickering problems. For example, if the flicker frequency is 120 hz, it. perhaps you see. Led Light Flicker Frequency.
From shellysavonlea.net
Halogen Light Flicker Frequency Shelly Lighting Led Light Flicker Frequency Led bulbs and headlights can flicker in many situations. Factors related to the bulb itself; Sometimes a dimmer switch is involved, other times. Addressing and preventing flickering lights in your home. Recognizing warning signs of serious flickering problems. The most common cause is that low frequency below 50 hz makes led bulbs flicker. perhaps you see some vertical lines. Led Light Flicker Frequency.
From www.alibaba.com
Hopoocolor Ohsp350f Spectrometer Flicker Frequency Hz Tester For Led Led Light Flicker Frequency flicker frequency describes how often per second a light turns bright and dark. a long time ago, fluorescent lamp circuits with magnetic ballasts had around 100hz or 120hz light output frequency, which could. Led bulbs flickering without a dimmer: Factors related to the bulb itself; Led bulbs and headlights can flicker in many situations. perhaps you see. Led Light Flicker Frequency.
From brightgreenconnect.com
Resources FlickerFree LED Lighting Bright Green Connect Led Light Flicker Frequency a long time ago, fluorescent lamp circuits with magnetic ballasts had around 100hz or 120hz light output frequency, which could. Sometimes a dimmer switch is involved, other times. why do led lights flicker? perhaps you see some vertical lines in your smartphone camera shots, observed some strobing in moving objects, or simply. why do led bulbs. Led Light Flicker Frequency.
From shellysavonlea.net
Halogen Light Flicker Frequency Shelly Lighting Led Light Flicker Frequency flickering of led lights could be very annoying. flicker frequency is the rate at which the light output fluctuates in time and is related to the speed at which the pwm. Led bulbs flickering without a dimmer: Sometimes a dimmer switch is involved, other times. Led bulbs and headlights can flicker in many situations. flicker frequency describes. Led Light Flicker Frequency.
From shellysavonlea.net
Halogen Light Flicker Frequency Shelly Lighting Led Light Flicker Frequency perhaps you see some vertical lines in your smartphone camera shots, observed some strobing in moving objects, or simply. why do led bulbs flicker even when switched off? Effective solutions for resolving light flickering problems. Addressing and preventing flickering lights in your home. Led bulbs and headlights can flicker in many situations. flicker frequency describes how often. Led Light Flicker Frequency.
From flicker-meter.contechity.com
LED Light Flicker Meter App for Android and iOS Led Light Flicker Frequency flicker frequency is the rate at which the light output fluctuates in time and is related to the speed at which the pwm. The most common cause is that low frequency below 50 hz makes led bulbs flicker. Effective solutions for resolving light flickering problems. Led bulbs and headlights can flicker in many situations. For example, if the flicker. Led Light Flicker Frequency.
From shellysavonlea.net
Halogen Light Flicker Frequency Shelly Lighting Led Light Flicker Frequency why do led lights flicker? perhaps you see some vertical lines in your smartphone camera shots, observed some strobing in moving objects, or simply. flicker frequency is the rate at which the light output fluctuates in time and is related to the speed at which the pwm. The most common cause is that low frequency below 50. Led Light Flicker Frequency.
From www.led-professional.com
Flicker Standards and Test Methods — LED professional LED Lighting Led Light Flicker Frequency Led bulbs flickering without a dimmer: a long time ago, fluorescent lamp circuits with magnetic ballasts had around 100hz or 120hz light output frequency, which could. Factors related to the bulb itself; flicker frequency is the rate at which the light output fluctuates in time and is related to the speed at which the pwm. why do. Led Light Flicker Frequency.
From shellysavonlea.net
Halogen Light Flicker Frequency Shelly Lighting Led Light Flicker Frequency Sometimes a dimmer switch is involved, other times. Recognizing warning signs of serious flickering problems. flickering of led lights could be very annoying. why do led lights flicker? For example, if the flicker frequency is 120 hz, it. Led bulbs flickering without a dimmer: The most common cause is that low frequency below 50 hz makes led bulbs. Led Light Flicker Frequency.
From apps.apple.com
LED Light Flicker Meter on the App Store Led Light Flicker Frequency Effective solutions for resolving light flickering problems. flickering of led lights could be very annoying. perhaps you see some vertical lines in your smartphone camera shots, observed some strobing in moving objects, or simply. flicker frequency is the rate at which the light output fluctuates in time and is related to the speed at which the pwm.. Led Light Flicker Frequency.
From shellysavonlea.net
Halogen Light Flicker Frequency Shelly Lighting Led Light Flicker Frequency a long time ago, fluorescent lamp circuits with magnetic ballasts had around 100hz or 120hz light output frequency, which could. why do led lights flicker? Recognizing warning signs of serious flickering problems. Led bulbs flickering without a dimmer: Led bulbs and headlights can flicker in many situations. Addressing and preventing flickering lights in your home. flickering of. Led Light Flicker Frequency.
From shellysavonlea.net
Halogen Light Flicker Frequency Shelly Lighting Led Light Flicker Frequency Led bulbs flickering without a dimmer: flicker frequency describes how often per second a light turns bright and dark. why do led bulbs flicker even when switched off? The most common cause is that low frequency below 50 hz makes led bulbs flicker. a long time ago, fluorescent lamp circuits with magnetic ballasts had around 100hz or. Led Light Flicker Frequency.
From www.nvclighting.se
What is Flicker in Relation to Lighting Led Light Flicker Frequency Led bulbs flickering without a dimmer: a long time ago, fluorescent lamp circuits with magnetic ballasts had around 100hz or 120hz light output frequency, which could. Factors related to the bulb itself; why do led bulbs flicker even when switched off? why do led lights flicker? Effective solutions for resolving light flickering problems. Recognizing warning signs of. Led Light Flicker Frequency.
From homeminimalisite.com
Led Lights In House Flickering Led Light Flicker Frequency perhaps you see some vertical lines in your smartphone camera shots, observed some strobing in moving objects, or simply. Led bulbs and headlights can flicker in many situations. The most common cause is that low frequency below 50 hz makes led bulbs flicker. Led bulbs flickering without a dimmer: why do led lights flicker? why do led. Led Light Flicker Frequency.
From www.moonsindustries.com
How to Solve the LED Flicker Effect MOONS' Led Light Flicker Frequency Recognizing warning signs of serious flickering problems. why do led lights flicker? perhaps you see some vertical lines in your smartphone camera shots, observed some strobing in moving objects, or simply. why do led bulbs flicker even when switched off? flicker frequency describes how often per second a light turns bright and dark. flickering of. Led Light Flicker Frequency.
From thephotographerdiaries.blogspot.com
What Causes Motion Lights To Flicker Blog Of Sensor Led Light Flicker Frequency why do led bulbs flicker even when switched off? why do led lights flicker? For example, if the flicker frequency is 120 hz, it. Addressing and preventing flickering lights in your home. Effective solutions for resolving light flickering problems. Led bulbs flickering without a dimmer: Recognizing warning signs of serious flickering problems. The most common cause is that. Led Light Flicker Frequency.
From shellysavonlea.net
Halogen Light Flicker Frequency Shelly Lighting Led Light Flicker Frequency Factors related to the bulb itself; Sometimes a dimmer switch is involved, other times. Led bulbs and headlights can flicker in many situations. why do led bulbs flicker even when switched off? For example, if the flicker frequency is 120 hz, it. Led bulbs flickering without a dimmer: Addressing and preventing flickering lights in your home. Recognizing warning signs. Led Light Flicker Frequency.
From shellysavonlea.net
Halogen Light Flicker Frequency Shelly Lighting Led Light Flicker Frequency Factors related to the bulb itself; The most common cause is that low frequency below 50 hz makes led bulbs flicker. Led bulbs and headlights can flicker in many situations. Led bulbs flickering without a dimmer: flickering of led lights could be very annoying. why do led bulbs flicker even when switched off? perhaps you see some. Led Light Flicker Frequency.
From discover.hubpages.com
LED Backlight Flicker in LCD Displays HubPages Led Light Flicker Frequency flicker frequency describes how often per second a light turns bright and dark. perhaps you see some vertical lines in your smartphone camera shots, observed some strobing in moving objects, or simply. a long time ago, fluorescent lamp circuits with magnetic ballasts had around 100hz or 120hz light output frequency, which could. Sometimes a dimmer switch is. Led Light Flicker Frequency.
From fyoehrwjs.blob.core.windows.net
Why Do Led Lights Keep Flickering at Amy Harrison blog Led Light Flicker Frequency Led bulbs and headlights can flicker in many situations. perhaps you see some vertical lines in your smartphone camera shots, observed some strobing in moving objects, or simply. The most common cause is that low frequency below 50 hz makes led bulbs flicker. why do led bulbs flicker even when switched off? Recognizing warning signs of serious flickering. Led Light Flicker Frequency.
From shellysavonlea.net
Halogen Light Flicker Frequency Shelly Lighting Led Light Flicker Frequency Sometimes a dimmer switch is involved, other times. Led bulbs and headlights can flicker in many situations. why do led lights flicker? Factors related to the bulb itself; a long time ago, fluorescent lamp circuits with magnetic ballasts had around 100hz or 120hz light output frequency, which could. The most common cause is that low frequency below 50. Led Light Flicker Frequency.
From www.researchgate.net
1 Flicker frequencies for different luminance levels (Walberg, 2005 Led Light Flicker Frequency flickering of led lights could be very annoying. a long time ago, fluorescent lamp circuits with magnetic ballasts had around 100hz or 120hz light output frequency, which could. For example, if the flicker frequency is 120 hz, it. Led bulbs and headlights can flicker in many situations. flicker frequency is the rate at which the light output. Led Light Flicker Frequency.
From www.youtube.com
Why LED Strip Light Flickering? what to do? YouTube Led Light Flicker Frequency Addressing and preventing flickering lights in your home. flicker frequency is the rate at which the light output fluctuates in time and is related to the speed at which the pwm. a long time ago, fluorescent lamp circuits with magnetic ballasts had around 100hz or 120hz light output frequency, which could. why do led bulbs flicker even. Led Light Flicker Frequency.
From ledlightinginfo.com
LED Light Flickering Why do LED Lights Flicker + How to Fix It LED Led Light Flicker Frequency Recognizing warning signs of serious flickering problems. flickering of led lights could be very annoying. a long time ago, fluorescent lamp circuits with magnetic ballasts had around 100hz or 120hz light output frequency, which could. Addressing and preventing flickering lights in your home. For example, if the flicker frequency is 120 hz, it. Sometimes a dimmer switch is. Led Light Flicker Frequency.
From hiland.en.made-in-china.com
1Hz Flicker Frequency LED Style Gate Flashing Light China Flash Lamp Led Light Flicker Frequency flicker frequency describes how often per second a light turns bright and dark. why do led lights flicker? a long time ago, fluorescent lamp circuits with magnetic ballasts had around 100hz or 120hz light output frequency, which could. Effective solutions for resolving light flickering problems. Led bulbs and headlights can flicker in many situations. perhaps you. Led Light Flicker Frequency.
From shellysavonlea.net
Halogen Light Flicker Frequency Shelly Lighting Led Light Flicker Frequency why do led lights flicker? flicker frequency is the rate at which the light output fluctuates in time and is related to the speed at which the pwm. The most common cause is that low frequency below 50 hz makes led bulbs flicker. For example, if the flicker frequency is 120 hz, it. Recognizing warning signs of serious. Led Light Flicker Frequency.
From optoga.com
LED Flicker when using 230VAC Optoga Led Light Flicker Frequency why do led lights flicker? For example, if the flicker frequency is 120 hz, it. Addressing and preventing flickering lights in your home. Recognizing warning signs of serious flickering problems. Effective solutions for resolving light flickering problems. Sometimes a dimmer switch is involved, other times. Led bulbs and headlights can flicker in many situations. flicker frequency describes how. Led Light Flicker Frequency.
From www.led-professional.com
Flicker Beyond Perception Limits A Summary of Lesser Known Research Led Light Flicker Frequency For example, if the flicker frequency is 120 hz, it. a long time ago, fluorescent lamp circuits with magnetic ballasts had around 100hz or 120hz light output frequency, which could. Effective solutions for resolving light flickering problems. flickering of led lights could be very annoying. flicker frequency describes how often per second a light turns bright and. Led Light Flicker Frequency.
From gembared.com
Flicker in Red Light Therapy What to Know GembaRed Led Light Flicker Frequency a long time ago, fluorescent lamp circuits with magnetic ballasts had around 100hz or 120hz light output frequency, which could. The most common cause is that low frequency below 50 hz makes led bulbs flicker. Addressing and preventing flickering lights in your home. why do led bulbs flicker even when switched off? Recognizing warning signs of serious flickering. Led Light Flicker Frequency.
From www.bhphotovideo.com
FlickerFree Lights, and Why They are Important to You B&H eXplora Led Light Flicker Frequency Factors related to the bulb itself; flicker frequency is the rate at which the light output fluctuates in time and is related to the speed at which the pwm. For example, if the flicker frequency is 120 hz, it. Led bulbs flickering without a dimmer: Led bulbs and headlights can flicker in many situations. perhaps you see some. Led Light Flicker Frequency.
From shellysavonlea.net
Halogen Light Flicker Frequency Shelly Lighting Led Light Flicker Frequency a long time ago, fluorescent lamp circuits with magnetic ballasts had around 100hz or 120hz light output frequency, which could. Led bulbs and headlights can flicker in many situations. Recognizing warning signs of serious flickering problems. flickering of led lights could be very annoying. Factors related to the bulb itself; flicker frequency describes how often per second. Led Light Flicker Frequency.
From shellysavonlea.net
Halogen Light Flicker Frequency Shelly Lighting Led Light Flicker Frequency Sometimes a dimmer switch is involved, other times. flicker frequency describes how often per second a light turns bright and dark. Addressing and preventing flickering lights in your home. Recognizing warning signs of serious flickering problems. why do led bulbs flicker even when switched off? The most common cause is that low frequency below 50 hz makes led. Led Light Flicker Frequency.