Motor Current Sensing . High side measurements, low side measurements, and. The tsc2011 in bdlc motor application: Electric current represents one of the most important and high dynamic feedback signals in motor control applications. A current sensor is a device that detects and converts current to an easily measured output voltage, which is proportional to the current. Finding suitable circuit designs to build an ac motor drive system for speed and torque to ensure stability, reliability, and energy efficiency can be complicated.
from www.nktechnologies.com
High side measurements, low side measurements, and. The tsc2011 in bdlc motor application: Finding suitable circuit designs to build an ac motor drive system for speed and torque to ensure stability, reliability, and energy efficiency can be complicated. A current sensor is a device that detects and converts current to an easily measured output voltage, which is proportional to the current. Electric current represents one of the most important and high dynamic feedback signals in motor control applications.
Current Sensing Theory NK Technologies
Motor Current Sensing The tsc2011 in bdlc motor application: A current sensor is a device that detects and converts current to an easily measured output voltage, which is proportional to the current. Electric current represents one of the most important and high dynamic feedback signals in motor control applications. The tsc2011 in bdlc motor application: Finding suitable circuit designs to build an ac motor drive system for speed and torque to ensure stability, reliability, and energy efficiency can be complicated. High side measurements, low side measurements, and.
From cranenuclear.com
Motor Current Sensors CRANE Nuclear Valves Nuclear Parts Motor Current Sensing High side measurements, low side measurements, and. Electric current represents one of the most important and high dynamic feedback signals in motor control applications. The tsc2011 in bdlc motor application: A current sensor is a device that detects and converts current to an easily measured output voltage, which is proportional to the current. Finding suitable circuit designs to build an. Motor Current Sensing.
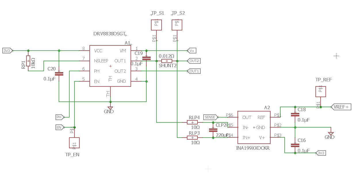
From www.powerelectronicsnews.com
Current Sensing in Brushless Motor Drives Power Electronics News Motor Current Sensing High side measurements, low side measurements, and. Electric current represents one of the most important and high dynamic feedback signals in motor control applications. Finding suitable circuit designs to build an ac motor drive system for speed and torque to ensure stability, reliability, and energy efficiency can be complicated. A current sensor is a device that detects and converts current. Motor Current Sensing.
From www.ecmweb.com
The Basics of CurrentSensing Relays EC&M Motor Current Sensing The tsc2011 in bdlc motor application: Electric current represents one of the most important and high dynamic feedback signals in motor control applications. A current sensor is a device that detects and converts current to an easily measured output voltage, which is proportional to the current. High side measurements, low side measurements, and. Finding suitable circuit designs to build an. Motor Current Sensing.
From schematicmodelers.z13.web.core.windows.net
Current Sensing Relay Wiring Diagram Motor Current Sensing High side measurements, low side measurements, and. The tsc2011 in bdlc motor application: Finding suitable circuit designs to build an ac motor drive system for speed and torque to ensure stability, reliability, and energy efficiency can be complicated. A current sensor is a device that detects and converts current to an easily measured output voltage, which is proportional to the. Motor Current Sensing.
From www.methodesensor.com
Current Sensing Methode Sensor Technologies Motor Current Sensing Finding suitable circuit designs to build an ac motor drive system for speed and torque to ensure stability, reliability, and energy efficiency can be complicated. The tsc2011 in bdlc motor application: Electric current represents one of the most important and high dynamic feedback signals in motor control applications. A current sensor is a device that detects and converts current to. Motor Current Sensing.
From www.edaboard.com
motor current sensing Forum for Electronics Motor Current Sensing Finding suitable circuit designs to build an ac motor drive system for speed and torque to ensure stability, reliability, and energy efficiency can be complicated. High side measurements, low side measurements, and. A current sensor is a device that detects and converts current to an easily measured output voltage, which is proportional to the current. Electric current represents one of. Motor Current Sensing.
From www.ourpcb.com
Current Sense Amps Capture Small Voltage Drop With Precision Motor Current Sensing Electric current represents one of the most important and high dynamic feedback signals in motor control applications. High side measurements, low side measurements, and. A current sensor is a device that detects and converts current to an easily measured output voltage, which is proportional to the current. The tsc2011 in bdlc motor application: Finding suitable circuit designs to build an. Motor Current Sensing.
From klasuzvxz.blob.core.windows.net
Current Sensing Resistor Circuit at Domingo Wright blog Motor Current Sensing A current sensor is a device that detects and converts current to an easily measured output voltage, which is proportional to the current. High side measurements, low side measurements, and. Finding suitable circuit designs to build an ac motor drive system for speed and torque to ensure stability, reliability, and energy efficiency can be complicated. The tsc2011 in bdlc motor. Motor Current Sensing.
From last-time-arround.blogspot.com
Motor Current Sense Resistor Motor Current Sensing Finding suitable circuit designs to build an ac motor drive system for speed and torque to ensure stability, reliability, and energy efficiency can be complicated. Electric current represents one of the most important and high dynamic feedback signals in motor control applications. High side measurements, low side measurements, and. A current sensor is a device that detects and converts current. Motor Current Sensing.
From forum.arduino.cc
Dc motor with PWM and current sensing Sensors Arduino Forum Motor Current Sensing A current sensor is a device that detects and converts current to an easily measured output voltage, which is proportional to the current. Electric current represents one of the most important and high dynamic feedback signals in motor control applications. The tsc2011 in bdlc motor application: High side measurements, low side measurements, and. Finding suitable circuit designs to build an. Motor Current Sensing.
From www.enrgtech.co.uk
Effective High Power Isolated Current Sensors Enrgtech LTD Motor Current Sensing Electric current represents one of the most important and high dynamic feedback signals in motor control applications. High side measurements, low side measurements, and. The tsc2011 in bdlc motor application: Finding suitable circuit designs to build an ac motor drive system for speed and torque to ensure stability, reliability, and energy efficiency can be complicated. A current sensor is a. Motor Current Sensing.
From softsolder.com
Hall Effect Motor Current Sensing The Smell of Molten Projects in the Motor Current Sensing High side measurements, low side measurements, and. Finding suitable circuit designs to build an ac motor drive system for speed and torque to ensure stability, reliability, and energy efficiency can be complicated. The tsc2011 in bdlc motor application: Electric current represents one of the most important and high dynamic feedback signals in motor control applications. A current sensor is a. Motor Current Sensing.
From www.ednasia.com
Why current sensing is a must in collaborative, mobile robots EDN Asia Motor Current Sensing The tsc2011 in bdlc motor application: Finding suitable circuit designs to build an ac motor drive system for speed and torque to ensure stability, reliability, and energy efficiency can be complicated. High side measurements, low side measurements, and. Electric current represents one of the most important and high dynamic feedback signals in motor control applications. A current sensor is a. Motor Current Sensing.
From www.electronicproducts.com
How to implement an accurate and rugged motor control sensing system Motor Current Sensing A current sensor is a device that detects and converts current to an easily measured output voltage, which is proportional to the current. The tsc2011 in bdlc motor application: Electric current represents one of the most important and high dynamic feedback signals in motor control applications. Finding suitable circuit designs to build an ac motor drive system for speed and. Motor Current Sensing.
From www.powerelectronicsnews.com
Current Sensing in Brushless Motor Drives Power Electronics News Motor Current Sensing The tsc2011 in bdlc motor application: High side measurements, low side measurements, and. Finding suitable circuit designs to build an ac motor drive system for speed and torque to ensure stability, reliability, and energy efficiency can be complicated. A current sensor is a device that detects and converts current to an easily measured output voltage, which is proportional to the. Motor Current Sensing.
From electronics.stackexchange.com
motor HBridge driver external current sensing Electrical Motor Current Sensing Electric current represents one of the most important and high dynamic feedback signals in motor control applications. Finding suitable circuit designs to build an ac motor drive system for speed and torque to ensure stability, reliability, and energy efficiency can be complicated. High side measurements, low side measurements, and. The tsc2011 in bdlc motor application: A current sensor is a. Motor Current Sensing.
From ceooujtp.blob.core.windows.net
Current Sensing Circuit For Arduino at Woodrow Thompson blog Motor Current Sensing The tsc2011 in bdlc motor application: A current sensor is a device that detects and converts current to an easily measured output voltage, which is proportional to the current. Finding suitable circuit designs to build an ac motor drive system for speed and torque to ensure stability, reliability, and energy efficiency can be complicated. Electric current represents one of the. Motor Current Sensing.
From itecnotes.com
Electrical Spikes DC Motor Current Sensing Valuable Tech Notes Motor Current Sensing Electric current represents one of the most important and high dynamic feedback signals in motor control applications. A current sensor is a device that detects and converts current to an easily measured output voltage, which is proportional to the current. The tsc2011 in bdlc motor application: Finding suitable circuit designs to build an ac motor drive system for speed and. Motor Current Sensing.
From www.youtube.com
Current Sensors for Electric Motor and Inverter Testing YouTube Motor Current Sensing A current sensor is a device that detects and converts current to an easily measured output voltage, which is proportional to the current. High side measurements, low side measurements, and. The tsc2011 in bdlc motor application: Finding suitable circuit designs to build an ac motor drive system for speed and torque to ensure stability, reliability, and energy efficiency can be. Motor Current Sensing.
From www.precisionmicrodrives.com
High Side Current Sensing for DC Motors Precision Microdrives Motor Current Sensing A current sensor is a device that detects and converts current to an easily measured output voltage, which is proportional to the current. High side measurements, low side measurements, and. Finding suitable circuit designs to build an ac motor drive system for speed and torque to ensure stability, reliability, and energy efficiency can be complicated. The tsc2011 in bdlc motor. Motor Current Sensing.
From shadyelectronics.com
High voltage current sense circuit Shady Electronics Motor Current Sensing High side measurements, low side measurements, and. A current sensor is a device that detects and converts current to an easily measured output voltage, which is proportional to the current. Electric current represents one of the most important and high dynamic feedback signals in motor control applications. The tsc2011 in bdlc motor application: Finding suitable circuit designs to build an. Motor Current Sensing.
From www.eeweb.com
Current Sensing Systems EE Motor Current Sensing A current sensor is a device that detects and converts current to an easily measured output voltage, which is proportional to the current. The tsc2011 in bdlc motor application: Electric current represents one of the most important and high dynamic feedback signals in motor control applications. High side measurements, low side measurements, and. Finding suitable circuit designs to build an. Motor Current Sensing.
From howtomechatronics.com
How Brushless DC Motor Works? BLDC and ESC Explained Motor Current Sensing Electric current represents one of the most important and high dynamic feedback signals in motor control applications. Finding suitable circuit designs to build an ac motor drive system for speed and torque to ensure stability, reliability, and energy efficiency can be complicated. The tsc2011 in bdlc motor application: A current sensor is a device that detects and converts current to. Motor Current Sensing.
From www.mikroe.com
DC Motor 9 click, with current sensing and limiting MIKROE Motor Current Sensing Finding suitable circuit designs to build an ac motor drive system for speed and torque to ensure stability, reliability, and energy efficiency can be complicated. The tsc2011 in bdlc motor application: High side measurements, low side measurements, and. Electric current represents one of the most important and high dynamic feedback signals in motor control applications. A current sensor is a. Motor Current Sensing.
From www.datasheets.com
Motor Control Current Sensing Application for 15V Analog Isolation Motor Current Sensing A current sensor is a device that detects and converts current to an easily measured output voltage, which is proportional to the current. Finding suitable circuit designs to build an ac motor drive system for speed and torque to ensure stability, reliability, and energy efficiency can be complicated. Electric current represents one of the most important and high dynamic feedback. Motor Current Sensing.
From www.powerelectronicsnews.com
Current Sensing in Brushless Motor Drives Power Electronics News Motor Current Sensing A current sensor is a device that detects and converts current to an easily measured output voltage, which is proportional to the current. Finding suitable circuit designs to build an ac motor drive system for speed and torque to ensure stability, reliability, and energy efficiency can be complicated. Electric current represents one of the most important and high dynamic feedback. Motor Current Sensing.
From www.youtube.com
DC Motor Current Sensing in a PWM Environment with the MAX40056 Current Motor Current Sensing Electric current represents one of the most important and high dynamic feedback signals in motor control applications. High side measurements, low side measurements, and. The tsc2011 in bdlc motor application: Finding suitable circuit designs to build an ac motor drive system for speed and torque to ensure stability, reliability, and energy efficiency can be complicated. A current sensor is a. Motor Current Sensing.
From www.researchgate.net
(PDF) Selected Current Sensing Circuits for Motor Control Application Motor Current Sensing Electric current represents one of the most important and high dynamic feedback signals in motor control applications. High side measurements, low side measurements, and. A current sensor is a device that detects and converts current to an easily measured output voltage, which is proportional to the current. Finding suitable circuit designs to build an ac motor drive system for speed. Motor Current Sensing.
From www.nktechnologies.com
Current Sensing Theory NK Technologies Motor Current Sensing A current sensor is a device that detects and converts current to an easily measured output voltage, which is proportional to the current. High side measurements, low side measurements, and. The tsc2011 in bdlc motor application: Finding suitable circuit designs to build an ac motor drive system for speed and torque to ensure stability, reliability, and energy efficiency can be. Motor Current Sensing.
From www.electricity-magnetism.org
Current Sensing Amplifiers How it works, Application & Advantages Motor Current Sensing A current sensor is a device that detects and converts current to an easily measured output voltage, which is proportional to the current. Electric current represents one of the most important and high dynamic feedback signals in motor control applications. High side measurements, low side measurements, and. The tsc2011 in bdlc motor application: Finding suitable circuit designs to build an. Motor Current Sensing.
From www.ato.com
DC Current Sensor 50A/100A/200A/500A/1000A to 1500A Motor Current Sensing A current sensor is a device that detects and converts current to an easily measured output voltage, which is proportional to the current. Finding suitable circuit designs to build an ac motor drive system for speed and torque to ensure stability, reliability, and energy efficiency can be complicated. Electric current represents one of the most important and high dynamic feedback. Motor Current Sensing.
From www.radiolocman.com
Precision, LowSide Current Measurement Motor Current Sensing The tsc2011 in bdlc motor application: High side measurements, low side measurements, and. Finding suitable circuit designs to build an ac motor drive system for speed and torque to ensure stability, reliability, and energy efficiency can be complicated. Electric current represents one of the most important and high dynamic feedback signals in motor control applications. A current sensor is a. Motor Current Sensing.
From www.mouser.com
Making Sense of Current Sensing Mouser Motor Current Sensing A current sensor is a device that detects and converts current to an easily measured output voltage, which is proportional to the current. Finding suitable circuit designs to build an ac motor drive system for speed and torque to ensure stability, reliability, and energy efficiency can be complicated. High side measurements, low side measurements, and. Electric current represents one of. Motor Current Sensing.
From cexevwsi.blob.core.windows.net
Current Sensor With Arduino at Joyce Follmer blog Motor Current Sensing Finding suitable circuit designs to build an ac motor drive system for speed and torque to ensure stability, reliability, and energy efficiency can be complicated. A current sensor is a device that detects and converts current to an easily measured output voltage, which is proportional to the current. High side measurements, low side measurements, and. The tsc2011 in bdlc motor. Motor Current Sensing.
From www.witmermotorservice.com
CSRA115A230AR RK Current Sensing Relay Motor Current Sensing High side measurements, low side measurements, and. Electric current represents one of the most important and high dynamic feedback signals in motor control applications. The tsc2011 in bdlc motor application: A current sensor is a device that detects and converts current to an easily measured output voltage, which is proportional to the current. Finding suitable circuit designs to build an. Motor Current Sensing.