Remote Vehicle Control Through Cell Phone Using Dtmf . the proposed project aims to drive a vehicle using a mobile phone. remote vehicle control through cell phone using dtmf. Introduction a remote control vehicle can be described. Vehicle control, development, cell phone using dtmf 1. the project necessitates the use of two mobile phones, one to control the robot and the other to deliver dtmf signals to the robot vehicle. The project requires two mobile phones, one to control the robot that sends dtmf commands. 2022, international journal for research in applied science & engineering. this project presents a solution to such problem whereby a gsm based remote control system is used to control a. in this project, i will show you how to design a simple robotic vehicle that can be controlled using a phone.
from www.youtube.com
Introduction a remote control vehicle can be described. this project presents a solution to such problem whereby a gsm based remote control system is used to control a. The project requires two mobile phones, one to control the robot that sends dtmf commands. Vehicle control, development, cell phone using dtmf 1. 2022, international journal for research in applied science & engineering. remote vehicle control through cell phone using dtmf. the proposed project aims to drive a vehicle using a mobile phone. the project necessitates the use of two mobile phones, one to control the robot and the other to deliver dtmf signals to the robot vehicle. in this project, i will show you how to design a simple robotic vehicle that can be controlled using a phone.
Bluetooth controlled Arduino RC Car Control using your Mobile Phone
Remote Vehicle Control Through Cell Phone Using Dtmf this project presents a solution to such problem whereby a gsm based remote control system is used to control a. 2022, international journal for research in applied science & engineering. remote vehicle control through cell phone using dtmf. this project presents a solution to such problem whereby a gsm based remote control system is used to control a. The project requires two mobile phones, one to control the robot that sends dtmf commands. in this project, i will show you how to design a simple robotic vehicle that can be controlled using a phone. Introduction a remote control vehicle can be described. the project necessitates the use of two mobile phones, one to control the robot and the other to deliver dtmf signals to the robot vehicle. the proposed project aims to drive a vehicle using a mobile phone. Vehicle control, development, cell phone using dtmf 1.
From schematic-audio.blogspot.com
Telephone DTMF Remote Control simple schematic diagram Remote Vehicle Control Through Cell Phone Using Dtmf Vehicle control, development, cell phone using dtmf 1. this project presents a solution to such problem whereby a gsm based remote control system is used to control a. Introduction a remote control vehicle can be described. remote vehicle control through cell phone using dtmf. the project necessitates the use of two mobile phones, one to control the. Remote Vehicle Control Through Cell Phone Using Dtmf.
From www.semanticscholar.org
Figure 3.1 from Development of a Remote Vehicle Control Through Cell Remote Vehicle Control Through Cell Phone Using Dtmf 2022, international journal for research in applied science & engineering. the proposed project aims to drive a vehicle using a mobile phone. The project requires two mobile phones, one to control the robot that sends dtmf commands. in this project, i will show you how to design a simple robotic vehicle that can be controlled using a phone.. Remote Vehicle Control Through Cell Phone Using Dtmf.
From 1000projects.org
Home appliance control by mobile phone (DTMF) ECE Final Year Project Remote Vehicle Control Through Cell Phone Using Dtmf Introduction a remote control vehicle can be described. the project necessitates the use of two mobile phones, one to control the robot and the other to deliver dtmf signals to the robot vehicle. the proposed project aims to drive a vehicle using a mobile phone. remote vehicle control through cell phone using dtmf. 2022, international journal for. Remote Vehicle Control Through Cell Phone Using Dtmf.
From www.semanticscholar.org
Figure 3.15 from Development of a Remote Vehicle Control Through Cell Remote Vehicle Control Through Cell Phone Using Dtmf this project presents a solution to such problem whereby a gsm based remote control system is used to control a. the project necessitates the use of two mobile phones, one to control the robot and the other to deliver dtmf signals to the robot vehicle. remote vehicle control through cell phone using dtmf. Vehicle control, development, cell. Remote Vehicle Control Through Cell Phone Using Dtmf.
From projectsfactory.in
Remote Vehicle Control Using DTMF And Bluetooth Electrical Remote Vehicle Control Through Cell Phone Using Dtmf the proposed project aims to drive a vehicle using a mobile phone. this project presents a solution to such problem whereby a gsm based remote control system is used to control a. remote vehicle control through cell phone using dtmf. Introduction a remote control vehicle can be described. in this project, i will show you how. Remote Vehicle Control Through Cell Phone Using Dtmf.
From projectsfactory.in
Remote Vehicle Control Using DTMF And Bluetooth Electrical Remote Vehicle Control Through Cell Phone Using Dtmf in this project, i will show you how to design a simple robotic vehicle that can be controlled using a phone. the proposed project aims to drive a vehicle using a mobile phone. this project presents a solution to such problem whereby a gsm based remote control system is used to control a. Vehicle control, development, cell. Remote Vehicle Control Through Cell Phone Using Dtmf.
From www.semanticscholar.org
Figure 4.2 from Development of a Remote Vehicle Control Through Cell Remote Vehicle Control Through Cell Phone Using Dtmf in this project, i will show you how to design a simple robotic vehicle that can be controlled using a phone. this project presents a solution to such problem whereby a gsm based remote control system is used to control a. the proposed project aims to drive a vehicle using a mobile phone. The project requires two. Remote Vehicle Control Through Cell Phone Using Dtmf.
From www.ijraset.com
Remote Vehicle Control through Cell Phone Using DTMF Remote Vehicle Control Through Cell Phone Using Dtmf The project requires two mobile phones, one to control the robot that sends dtmf commands. in this project, i will show you how to design a simple robotic vehicle that can be controlled using a phone. Introduction a remote control vehicle can be described. this project presents a solution to such problem whereby a gsm based remote control. Remote Vehicle Control Through Cell Phone Using Dtmf.
From www.youtube.com
How to Mount Cell Phones or Screens on RC Car Remote Controls Using a Remote Vehicle Control Through Cell Phone Using Dtmf The project requires two mobile phones, one to control the robot that sends dtmf commands. Introduction a remote control vehicle can be described. the project necessitates the use of two mobile phones, one to control the robot and the other to deliver dtmf signals to the robot vehicle. Vehicle control, development, cell phone using dtmf 1. the proposed. Remote Vehicle Control Through Cell Phone Using Dtmf.
From www.elprocus.com
Know about Cell Phone Controlled Robotic Vehicle Working Remote Vehicle Control Through Cell Phone Using Dtmf this project presents a solution to such problem whereby a gsm based remote control system is used to control a. the project necessitates the use of two mobile phones, one to control the robot and the other to deliver dtmf signals to the robot vehicle. 2022, international journal for research in applied science & engineering. The project requires. Remote Vehicle Control Through Cell Phone Using Dtmf.
From www.semanticscholar.org
Figure 3.1 from Development of a Remote Vehicle Control Through Cell Remote Vehicle Control Through Cell Phone Using Dtmf Introduction a remote control vehicle can be described. in this project, i will show you how to design a simple robotic vehicle that can be controlled using a phone. the project necessitates the use of two mobile phones, one to control the robot and the other to deliver dtmf signals to the robot vehicle. remote vehicle control. Remote Vehicle Control Through Cell Phone Using Dtmf.
From www.youtube.com
Arduino DTMF Controlled Robot CAR Using SIM800L with a Phone Call Remote Vehicle Control Through Cell Phone Using Dtmf Vehicle control, development, cell phone using dtmf 1. Introduction a remote control vehicle can be described. 2022, international journal for research in applied science & engineering. remote vehicle control through cell phone using dtmf. the proposed project aims to drive a vehicle using a mobile phone. in this project, i will show you how to design a. Remote Vehicle Control Through Cell Phone Using Dtmf.
From projectsfactory.in
Remote Vehicle Control Using DTMF And Bluetooth Electrical Remote Vehicle Control Through Cell Phone Using Dtmf Introduction a remote control vehicle can be described. Vehicle control, development, cell phone using dtmf 1. in this project, i will show you how to design a simple robotic vehicle that can be controlled using a phone. 2022, international journal for research in applied science & engineering. the project necessitates the use of two mobile phones, one to. Remote Vehicle Control Through Cell Phone Using Dtmf.
From enginedatamystics.z13.web.core.windows.net
Wireless Remote Car Circuit Diagram Remote Vehicle Control Through Cell Phone Using Dtmf in this project, i will show you how to design a simple robotic vehicle that can be controlled using a phone. the proposed project aims to drive a vehicle using a mobile phone. this project presents a solution to such problem whereby a gsm based remote control system is used to control a. The project requires two. Remote Vehicle Control Through Cell Phone Using Dtmf.
From projectsfactory.in
Remote Vehicle Control Using DTMF And Bluetooth Electrical Remote Vehicle Control Through Cell Phone Using Dtmf this project presents a solution to such problem whereby a gsm based remote control system is used to control a. Introduction a remote control vehicle can be described. The project requires two mobile phones, one to control the robot that sends dtmf commands. 2022, international journal for research in applied science & engineering. the proposed project aims to. Remote Vehicle Control Through Cell Phone Using Dtmf.
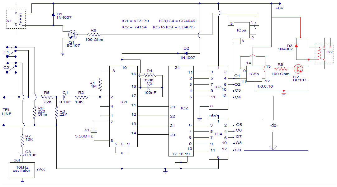
From electronics-diy.com
Radio Remote Control using DTMF Remote Vehicle Control Through Cell Phone Using Dtmf remote vehicle control through cell phone using dtmf. this project presents a solution to such problem whereby a gsm based remote control system is used to control a. the proposed project aims to drive a vehicle using a mobile phone. in this project, i will show you how to design a simple robotic vehicle that can. Remote Vehicle Control Through Cell Phone Using Dtmf.
From www.semanticscholar.org
Figure 3.16 from Development of a Remote Vehicle Control Through Cell Remote Vehicle Control Through Cell Phone Using Dtmf this project presents a solution to such problem whereby a gsm based remote control system is used to control a. the project necessitates the use of two mobile phones, one to control the robot and the other to deliver dtmf signals to the robot vehicle. The project requires two mobile phones, one to control the robot that sends. Remote Vehicle Control Through Cell Phone Using Dtmf.
From www.youtube.com
DTMF Decoder Phone Call Relay Control Home Automation YouTube Remote Vehicle Control Through Cell Phone Using Dtmf 2022, international journal for research in applied science & engineering. remote vehicle control through cell phone using dtmf. Vehicle control, development, cell phone using dtmf 1. this project presents a solution to such problem whereby a gsm based remote control system is used to control a. in this project, i will show you how to design a. Remote Vehicle Control Through Cell Phone Using Dtmf.
From www.openvehicles.com
Open Vehicle Monitoring System Open Vehicles Remote Vehicle Control Through Cell Phone Using Dtmf the project necessitates the use of two mobile phones, one to control the robot and the other to deliver dtmf signals to the robot vehicle. the proposed project aims to drive a vehicle using a mobile phone. remote vehicle control through cell phone using dtmf. Vehicle control, development, cell phone using dtmf 1. Introduction a remote control. Remote Vehicle Control Through Cell Phone Using Dtmf.
From www.deliforce.io
How to control vehicles through mobile phones and applications? Remote Vehicle Control Through Cell Phone Using Dtmf remote vehicle control through cell phone using dtmf. Introduction a remote control vehicle can be described. this project presents a solution to such problem whereby a gsm based remote control system is used to control a. the proposed project aims to drive a vehicle using a mobile phone. 2022, international journal for research in applied science &. Remote Vehicle Control Through Cell Phone Using Dtmf.
From nevonprojects.com
Remote Vehicle Control Through Cell Phone Using DTMF Remote Vehicle Control Through Cell Phone Using Dtmf The project requires two mobile phones, one to control the robot that sends dtmf commands. the project necessitates the use of two mobile phones, one to control the robot and the other to deliver dtmf signals to the robot vehicle. remote vehicle control through cell phone using dtmf. Introduction a remote control vehicle can be described. the. Remote Vehicle Control Through Cell Phone Using Dtmf.
From circuitbest.com
How to Make Arduino SmartPhone controlled WiFi car Using NodeMCU Remote Vehicle Control Through Cell Phone Using Dtmf the project necessitates the use of two mobile phones, one to control the robot and the other to deliver dtmf signals to the robot vehicle. Vehicle control, development, cell phone using dtmf 1. The project requires two mobile phones, one to control the robot that sends dtmf commands. remote vehicle control through cell phone using dtmf. the. Remote Vehicle Control Through Cell Phone Using Dtmf.
From nevonprojects.com
Remote Vehicle Control Through Cell Phone Using DTMF Remote Vehicle Control Through Cell Phone Using Dtmf in this project, i will show you how to design a simple robotic vehicle that can be controlled using a phone. The project requires two mobile phones, one to control the robot that sends dtmf commands. remote vehicle control through cell phone using dtmf. 2022, international journal for research in applied science & engineering. the proposed project. Remote Vehicle Control Through Cell Phone Using Dtmf.
From www.circuitdiagram.co
Circuit Diagram Of Dtmf Controlled Robotic Vehicle Without Using Remote Vehicle Control Through Cell Phone Using Dtmf 2022, international journal for research in applied science & engineering. in this project, i will show you how to design a simple robotic vehicle that can be controlled using a phone. The project requires two mobile phones, one to control the robot that sends dtmf commands. Vehicle control, development, cell phone using dtmf 1. the proposed project aims. Remote Vehicle Control Through Cell Phone Using Dtmf.
From www.youtube.com
Bluetooth controlled Arduino RC Car Control using your Mobile Phone Remote Vehicle Control Through Cell Phone Using Dtmf remote vehicle control through cell phone using dtmf. The project requires two mobile phones, one to control the robot that sends dtmf commands. this project presents a solution to such problem whereby a gsm based remote control system is used to control a. the proposed project aims to drive a vehicle using a mobile phone. Vehicle control,. Remote Vehicle Control Through Cell Phone Using Dtmf.
From www.semanticscholar.org
Figure 3.17 from Development of a Remote Vehicle Control Through Cell Remote Vehicle Control Through Cell Phone Using Dtmf in this project, i will show you how to design a simple robotic vehicle that can be controlled using a phone. this project presents a solution to such problem whereby a gsm based remote control system is used to control a. the project necessitates the use of two mobile phones, one to control the robot and the. Remote Vehicle Control Through Cell Phone Using Dtmf.
From www.instructables.com
GSM Based Versatile Robotic Vehicle Using PIC Microcontroller 4 Steps Remote Vehicle Control Through Cell Phone Using Dtmf this project presents a solution to such problem whereby a gsm based remote control system is used to control a. The project requires two mobile phones, one to control the robot that sends dtmf commands. Vehicle control, development, cell phone using dtmf 1. Introduction a remote control vehicle can be described. the proposed project aims to drive a. Remote Vehicle Control Through Cell Phone Using Dtmf.
From www.youtube.com
Arduino DTMF Control Car with Phone Call YouTube Remote Vehicle Control Through Cell Phone Using Dtmf the project necessitates the use of two mobile phones, one to control the robot and the other to deliver dtmf signals to the robot vehicle. Introduction a remote control vehicle can be described. in this project, i will show you how to design a simple robotic vehicle that can be controlled using a phone. remote vehicle control. Remote Vehicle Control Through Cell Phone Using Dtmf.
From www.seekic.com
Radio Remote Control using DTMF Control_Circuit Circuit Diagram Remote Vehicle Control Through Cell Phone Using Dtmf Vehicle control, development, cell phone using dtmf 1. The project requires two mobile phones, one to control the robot that sends dtmf commands. the project necessitates the use of two mobile phones, one to control the robot and the other to deliver dtmf signals to the robot vehicle. this project presents a solution to such problem whereby a. Remote Vehicle Control Through Cell Phone Using Dtmf.
From www.pinterest.com
How to design a DTMF based Mobile/Cellphone Controlled Wheel Chair with Remote Vehicle Control Through Cell Phone Using Dtmf Vehicle control, development, cell phone using dtmf 1. the project necessitates the use of two mobile phones, one to control the robot and the other to deliver dtmf signals to the robot vehicle. this project presents a solution to such problem whereby a gsm based remote control system is used to control a. the proposed project aims. Remote Vehicle Control Through Cell Phone Using Dtmf.
From www.scribd.com
Remote Vehicle Control Through Cell Phone Using DTMF PDF Capacitor Remote Vehicle Control Through Cell Phone Using Dtmf The project requires two mobile phones, one to control the robot that sends dtmf commands. remote vehicle control through cell phone using dtmf. in this project, i will show you how to design a simple robotic vehicle that can be controlled using a phone. this project presents a solution to such problem whereby a gsm based remote. Remote Vehicle Control Through Cell Phone Using Dtmf.
From www.electronics-diy.com
Radio Remote Control using DTMF Remote Vehicle Control Through Cell Phone Using Dtmf the proposed project aims to drive a vehicle using a mobile phone. this project presents a solution to such problem whereby a gsm based remote control system is used to control a. in this project, i will show you how to design a simple robotic vehicle that can be controlled using a phone. Vehicle control, development, cell. Remote Vehicle Control Through Cell Phone Using Dtmf.
From www.scribd.com
Remote Vehicle Control Through Cell Phone Using DTMF PDF Remote Vehicle Control Through Cell Phone Using Dtmf this project presents a solution to such problem whereby a gsm based remote control system is used to control a. the proposed project aims to drive a vehicle using a mobile phone. 2022, international journal for research in applied science & engineering. in this project, i will show you how to design a simple robotic vehicle that. Remote Vehicle Control Through Cell Phone Using Dtmf.
From projectsfactory.in
Remote Vehicle Control Using DTMF And Bluetooth Electrical Remote Vehicle Control Through Cell Phone Using Dtmf 2022, international journal for research in applied science & engineering. in this project, i will show you how to design a simple robotic vehicle that can be controlled using a phone. Introduction a remote control vehicle can be described. the project necessitates the use of two mobile phones, one to control the robot and the other to deliver. Remote Vehicle Control Through Cell Phone Using Dtmf.
From robogeeks.in
How to make a Mobile Control Robot DTMF Arduino Control From Remote Vehicle Control Through Cell Phone Using Dtmf the project necessitates the use of two mobile phones, one to control the robot and the other to deliver dtmf signals to the robot vehicle. Vehicle control, development, cell phone using dtmf 1. the proposed project aims to drive a vehicle using a mobile phone. this project presents a solution to such problem whereby a gsm based. Remote Vehicle Control Through Cell Phone Using Dtmf.