Chemical Dosing Pump Calculation . for wastewater operators, a liquid feed rate calculator is an essential tool. the chemical dosing pump capacity calculator serves a vital role in chemical dosing systems by helping. Next, fill in the coagulant. a chemical feed pump, also known as a dosing pump, is a compact positive displacement pump that injects a precise. Input your target dose, treated volume, percentage of the active chemical and its specific gravity, and you’ll instantly get the volume and weight of the solution, as well as the weight of the active chemical within your treatment environment. The formula for chemical dosing pumps usually depends on the type of chemical to be dosed, the water treatment objective and the specific application scenario. start by measuring the specific gravity of the delivered alum using a hydrometer. learn how to calculate the chemical feed rate required to treat a. calculation of chemical dosing pumps. this formula is used to convert benchscale treatability results into chemical pump dosing information. Ml/min) = water flow (unit:
from www.wrsdosing.com
the chemical dosing pump capacity calculator serves a vital role in chemical dosing systems by helping. Input your target dose, treated volume, percentage of the active chemical and its specific gravity, and you’ll instantly get the volume and weight of the solution, as well as the weight of the active chemical within your treatment environment. this formula is used to convert benchscale treatability results into chemical pump dosing information. The formula for chemical dosing pumps usually depends on the type of chemical to be dosed, the water treatment objective and the specific application scenario. calculation of chemical dosing pumps. Ml/min) = water flow (unit: Next, fill in the coagulant. learn how to calculate the chemical feed rate required to treat a. start by measuring the specific gravity of the delivered alum using a hydrometer. a chemical feed pump, also known as a dosing pump, is a compact positive displacement pump that injects a precise.
Dynamics of a Chemical Dosing Pump
Chemical Dosing Pump Calculation start by measuring the specific gravity of the delivered alum using a hydrometer. Input your target dose, treated volume, percentage of the active chemical and its specific gravity, and you’ll instantly get the volume and weight of the solution, as well as the weight of the active chemical within your treatment environment. The formula for chemical dosing pumps usually depends on the type of chemical to be dosed, the water treatment objective and the specific application scenario. calculation of chemical dosing pumps. this formula is used to convert benchscale treatability results into chemical pump dosing information. Next, fill in the coagulant. for wastewater operators, a liquid feed rate calculator is an essential tool. start by measuring the specific gravity of the delivered alum using a hydrometer. Ml/min) = water flow (unit: learn how to calculate the chemical feed rate required to treat a. the chemical dosing pump capacity calculator serves a vital role in chemical dosing systems by helping. a chemical feed pump, also known as a dosing pump, is a compact positive displacement pump that injects a precise.
From medium.com
Dosing pump calculation hub 081272008323 Rafly Isoku Medium Chemical Dosing Pump Calculation learn how to calculate the chemical feed rate required to treat a. Ml/min) = water flow (unit: The formula for chemical dosing pumps usually depends on the type of chemical to be dosed, the water treatment objective and the specific application scenario. start by measuring the specific gravity of the delivered alum using a hydrometer. for wastewater. Chemical Dosing Pump Calculation.
From www.coowor.com
Automatic chemical dosing pump with tank Chemical Dosing Pump Calculation this formula is used to convert benchscale treatability results into chemical pump dosing information. Input your target dose, treated volume, percentage of the active chemical and its specific gravity, and you’ll instantly get the volume and weight of the solution, as well as the weight of the active chemical within your treatment environment. the chemical dosing pump capacity. Chemical Dosing Pump Calculation.
From www.everator.com
The Science Of Chemical Transfer Understanding Chemical Pump Types Chemical Dosing Pump Calculation The formula for chemical dosing pumps usually depends on the type of chemical to be dosed, the water treatment objective and the specific application scenario. for wastewater operators, a liquid feed rate calculator is an essential tool. a chemical feed pump, also known as a dosing pump, is a compact positive displacement pump that injects a precise. Ml/min). Chemical Dosing Pump Calculation.
From www.winwinpoolshop.com
ปั๊มจ่ายสารเคมี Flow 5.04 L/h /Pressure 6.2Bar Chemical Dosing pump Chemical Dosing Pump Calculation Next, fill in the coagulant. Ml/min) = water flow (unit: the chemical dosing pump capacity calculator serves a vital role in chemical dosing systems by helping. The formula for chemical dosing pumps usually depends on the type of chemical to be dosed, the water treatment objective and the specific application scenario. learn how to calculate the chemical feed. Chemical Dosing Pump Calculation.
From exomwwayt.blob.core.windows.net
Chlorine Gas Dosing Calculation at Terrance Duncan blog Chemical Dosing Pump Calculation this formula is used to convert benchscale treatability results into chemical pump dosing information. The formula for chemical dosing pumps usually depends on the type of chemical to be dosed, the water treatment objective and the specific application scenario. Ml/min) = water flow (unit: start by measuring the specific gravity of the delivered alum using a hydrometer. Next,. Chemical Dosing Pump Calculation.
From steamboilers.co.uk
Boiler Filters & Chemical Dosing Pumps CFBBoilers Chemical Dosing Pump Calculation a chemical feed pump, also known as a dosing pump, is a compact positive displacement pump that injects a precise. Ml/min) = water flow (unit: The formula for chemical dosing pumps usually depends on the type of chemical to be dosed, the water treatment objective and the specific application scenario. learn how to calculate the chemical feed rate. Chemical Dosing Pump Calculation.
From westonyouthgarza.blogspot.com
Chemical Dosing Ppm Calculation Chemical Dosing Pump Calculation a chemical feed pump, also known as a dosing pump, is a compact positive displacement pump that injects a precise. calculation of chemical dosing pumps. the chemical dosing pump capacity calculator serves a vital role in chemical dosing systems by helping. this formula is used to convert benchscale treatability results into chemical pump dosing information. Ml/min). Chemical Dosing Pump Calculation.
From chemicalprocessengineering.com
Calculation of centrifugal pump Chemical Process Engineering Chemical Dosing Pump Calculation start by measuring the specific gravity of the delivered alum using a hydrometer. Ml/min) = water flow (unit: Input your target dose, treated volume, percentage of the active chemical and its specific gravity, and you’ll instantly get the volume and weight of the solution, as well as the weight of the active chemical within your treatment environment. this. Chemical Dosing Pump Calculation.
From wiringdbtynfw1.z22.web.core.windows.net
How To Calculate Total Head For A Pump Chemical Dosing Pump Calculation learn how to calculate the chemical feed rate required to treat a. start by measuring the specific gravity of the delivered alum using a hydrometer. for wastewater operators, a liquid feed rate calculator is an essential tool. Next, fill in the coagulant. The formula for chemical dosing pumps usually depends on the type of chemical to be. Chemical Dosing Pump Calculation.
From haoshpumps.com
Chemical Dosing Pump Calculation HAOSH Chemical Dosing Pump Calculation the chemical dosing pump capacity calculator serves a vital role in chemical dosing systems by helping. The formula for chemical dosing pumps usually depends on the type of chemical to be dosed, the water treatment objective and the specific application scenario. a chemical feed pump, also known as a dosing pump, is a compact positive displacement pump that. Chemical Dosing Pump Calculation.
From etatron.co.uk
PKX Solenoid Dosing Pumps For Chemical Dosing Etatron GB Chemical Dosing Pump Calculation Ml/min) = water flow (unit: Next, fill in the coagulant. The formula for chemical dosing pumps usually depends on the type of chemical to be dosed, the water treatment objective and the specific application scenario. start by measuring the specific gravity of the delivered alum using a hydrometer. for wastewater operators, a liquid feed rate calculator is an. Chemical Dosing Pump Calculation.
From wes.ltd.uk
DDE 154 BPV/T/C Grundfos Dosing Pump WES Chemical Dosing & Fluid Chemical Dosing Pump Calculation Next, fill in the coagulant. calculation of chemical dosing pumps. start by measuring the specific gravity of the delivered alum using a hydrometer. The formula for chemical dosing pumps usually depends on the type of chemical to be dosed, the water treatment objective and the specific application scenario. Input your target dose, treated volume, percentage of the active. Chemical Dosing Pump Calculation.
From www.youtube.com
Calculation of Online Dosing of Chemical for RO Plant YouTube Chemical Dosing Pump Calculation Input your target dose, treated volume, percentage of the active chemical and its specific gravity, and you’ll instantly get the volume and weight of the solution, as well as the weight of the active chemical within your treatment environment. start by measuring the specific gravity of the delivered alum using a hydrometer. Next, fill in the coagulant. learn. Chemical Dosing Pump Calculation.
From burtprocess.com
What is a Dosing Pump and How Does It Work? Chemical Dosing Pump Calculation learn how to calculate the chemical feed rate required to treat a. Next, fill in the coagulant. the chemical dosing pump capacity calculator serves a vital role in chemical dosing systems by helping. Input your target dose, treated volume, percentage of the active chemical and its specific gravity, and you’ll instantly get the volume and weight of the. Chemical Dosing Pump Calculation.
From www.hardwaremise.com.my
Chemical Dosing Pump Metering Pumps Chemitron Duplex Acid Dosing System Chemical Dosing Pump Calculation Ml/min) = water flow (unit: Next, fill in the coagulant. The formula for chemical dosing pumps usually depends on the type of chemical to be dosed, the water treatment objective and the specific application scenario. learn how to calculate the chemical feed rate required to treat a. calculation of chemical dosing pumps. a chemical feed pump, also. Chemical Dosing Pump Calculation.
From aarbeeaqua.com
Dosing Pump Automatic Aarbee Aqua Chemical Dosing Pump Calculation a chemical feed pump, also known as a dosing pump, is a compact positive displacement pump that injects a precise. Ml/min) = water flow (unit: this formula is used to convert benchscale treatability results into chemical pump dosing information. the chemical dosing pump capacity calculator serves a vital role in chemical dosing systems by helping. The formula. Chemical Dosing Pump Calculation.
From haoshpumps.com
Chemical Dosing Pump Calculation HAOSH Chemical Dosing Pump Calculation a chemical feed pump, also known as a dosing pump, is a compact positive displacement pump that injects a precise. start by measuring the specific gravity of the delivered alum using a hydrometer. for wastewater operators, a liquid feed rate calculator is an essential tool. Ml/min) = water flow (unit: this formula is used to convert. Chemical Dosing Pump Calculation.
From www.transvac.co.uk
Chemical Dosing and Chemical Injection with Ejectors Transvac Chemical Dosing Pump Calculation learn how to calculate the chemical feed rate required to treat a. Input your target dose, treated volume, percentage of the active chemical and its specific gravity, and you’ll instantly get the volume and weight of the solution, as well as the weight of the active chemical within your treatment environment. the chemical dosing pump capacity calculator serves. Chemical Dosing Pump Calculation.
From www.pinterest.com.mx
Calculations for IV Pitocin Solutions Nursing student tips, Nursing Chemical Dosing Pump Calculation Input your target dose, treated volume, percentage of the active chemical and its specific gravity, and you’ll instantly get the volume and weight of the solution, as well as the weight of the active chemical within your treatment environment. for wastewater operators, a liquid feed rate calculator is an essential tool. start by measuring the specific gravity of. Chemical Dosing Pump Calculation.
From www.globalpumps.com.au
Chemical Dosing Pumps & Metering Pumps Global Pumps Chemical Dosing Pump Calculation for wastewater operators, a liquid feed rate calculator is an essential tool. a chemical feed pump, also known as a dosing pump, is a compact positive displacement pump that injects a precise. Input your target dose, treated volume, percentage of the active chemical and its specific gravity, and you’ll instantly get the volume and weight of the solution,. Chemical Dosing Pump Calculation.
From haoshpumps.com
Chemical Dosing Pump Calculation HAOSH Chemical Dosing Pump Calculation the chemical dosing pump capacity calculator serves a vital role in chemical dosing systems by helping. this formula is used to convert benchscale treatability results into chemical pump dosing information. start by measuring the specific gravity of the delivered alum using a hydrometer. The formula for chemical dosing pumps usually depends on the type of chemical to. Chemical Dosing Pump Calculation.
From www.meteringpumpindia.com
Chemical Dosing Pumps MeteringPumpIndia Chemical Dosing Pump Calculation The formula for chemical dosing pumps usually depends on the type of chemical to be dosed, the water treatment objective and the specific application scenario. this formula is used to convert benchscale treatability results into chemical pump dosing information. the chemical dosing pump capacity calculator serves a vital role in chemical dosing systems by helping. a chemical. Chemical Dosing Pump Calculation.
From chemtrol.com.au
chemical_dosing_pumps (750x500)_v1 CHEMTROL Australia Chemical Dosing Pump Calculation calculation of chemical dosing pumps. Input your target dose, treated volume, percentage of the active chemical and its specific gravity, and you’ll instantly get the volume and weight of the solution, as well as the weight of the active chemical within your treatment environment. a chemical feed pump, also known as a dosing pump, is a compact positive. Chemical Dosing Pump Calculation.
From www.wrsdosing.com
Dynamics of a Chemical Dosing Pump Chemical Dosing Pump Calculation the chemical dosing pump capacity calculator serves a vital role in chemical dosing systems by helping. Next, fill in the coagulant. a chemical feed pump, also known as a dosing pump, is a compact positive displacement pump that injects a precise. The formula for chemical dosing pumps usually depends on the type of chemical to be dosed, the. Chemical Dosing Pump Calculation.
From exoervuzv.blob.core.windows.net
Best Chemical Dosing Pumps at Ursula Moody blog Chemical Dosing Pump Calculation The formula for chemical dosing pumps usually depends on the type of chemical to be dosed, the water treatment objective and the specific application scenario. calculation of chemical dosing pumps. the chemical dosing pump capacity calculator serves a vital role in chemical dosing systems by helping. for wastewater operators, a liquid feed rate calculator is an essential. Chemical Dosing Pump Calculation.
From www.mepengineersclub.com
Pump Sizing Calculation Sheet Download Chemical Dosing Pump Calculation learn how to calculate the chemical feed rate required to treat a. Input your target dose, treated volume, percentage of the active chemical and its specific gravity, and you’ll instantly get the volume and weight of the solution, as well as the weight of the active chemical within your treatment environment. start by measuring the specific gravity of. Chemical Dosing Pump Calculation.
From haoshpumps.com
Chemical Dosing Pump Calculation HAOSH Chemical Dosing Pump Calculation for wastewater operators, a liquid feed rate calculator is an essential tool. the chemical dosing pump capacity calculator serves a vital role in chemical dosing systems by helping. this formula is used to convert benchscale treatability results into chemical pump dosing information. a chemical feed pump, also known as a dosing pump, is a compact positive. Chemical Dosing Pump Calculation.
From www.haoshpump.com
What is chemical dosing system? HAOSH Pump Chemical Dosing Pump Calculation the chemical dosing pump capacity calculator serves a vital role in chemical dosing systems by helping. Ml/min) = water flow (unit: Input your target dose, treated volume, percentage of the active chemical and its specific gravity, and you’ll instantly get the volume and weight of the solution, as well as the weight of the active chemical within your treatment. Chemical Dosing Pump Calculation.
From dribbble.com
Dosing Pump Calculation Hefram HML 200 by Tina hefram on Dribbble Chemical Dosing Pump Calculation learn how to calculate the chemical feed rate required to treat a. Next, fill in the coagulant. for wastewater operators, a liquid feed rate calculator is an essential tool. a chemical feed pump, also known as a dosing pump, is a compact positive displacement pump that injects a precise. the chemical dosing pump capacity calculator serves. Chemical Dosing Pump Calculation.
From www.cwc.com.au
Chemical Dosing Pumps Expansive Range CWC Chemical Dosing Pump Calculation Next, fill in the coagulant. for wastewater operators, a liquid feed rate calculator is an essential tool. a chemical feed pump, also known as a dosing pump, is a compact positive displacement pump that injects a precise. The formula for chemical dosing pumps usually depends on the type of chemical to be dosed, the water treatment objective and. Chemical Dosing Pump Calculation.
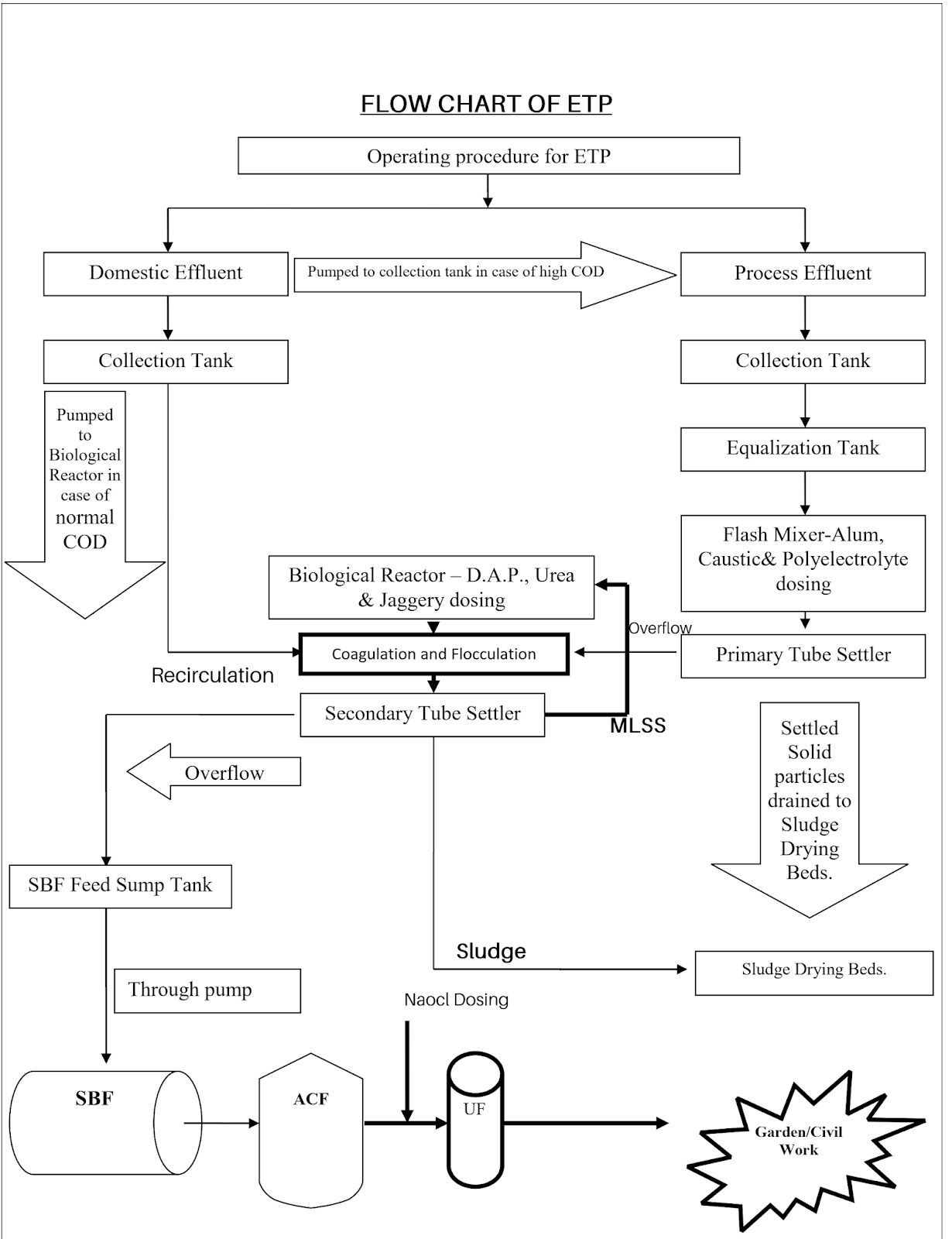
From www.pharmaqualification.com
ETP plant operation ETP chemical dosing Chemical Dosing Pump Calculation The formula for chemical dosing pumps usually depends on the type of chemical to be dosed, the water treatment objective and the specific application scenario. Ml/min) = water flow (unit: Input your target dose, treated volume, percentage of the active chemical and its specific gravity, and you’ll instantly get the volume and weight of the solution, as well as the. Chemical Dosing Pump Calculation.
From medium.com
Dosing Pump Calculation — Hefram HML 200 Ikhsanhefram Medium Chemical Dosing Pump Calculation the chemical dosing pump capacity calculator serves a vital role in chemical dosing systems by helping. this formula is used to convert benchscale treatability results into chemical pump dosing information. Ml/min) = water flow (unit: start by measuring the specific gravity of the delivered alum using a hydrometer. Next, fill in the coagulant. for wastewater operators,. Chemical Dosing Pump Calculation.
From etatron.co.uk
About Chemical Dosing And Dosing Pumps Etatron GB Chemical Dosing Pump Calculation a chemical feed pump, also known as a dosing pump, is a compact positive displacement pump that injects a precise. learn how to calculate the chemical feed rate required to treat a. Next, fill in the coagulant. start by measuring the specific gravity of the delivered alum using a hydrometer. the chemical dosing pump capacity calculator. Chemical Dosing Pump Calculation.
From calculatorshub.net
Chemical Dosing Flow Calculator Online Chemical Dosing Pump Calculation Next, fill in the coagulant. learn how to calculate the chemical feed rate required to treat a. for wastewater operators, a liquid feed rate calculator is an essential tool. start by measuring the specific gravity of the delivered alum using a hydrometer. Input your target dose, treated volume, percentage of the active chemical and its specific gravity,. Chemical Dosing Pump Calculation.
From dxoduidkd.blob.core.windows.net
Boiler Feed Water Chemical Dosing Calculation at Vernon Stevens blog Chemical Dosing Pump Calculation Next, fill in the coagulant. for wastewater operators, a liquid feed rate calculator is an essential tool. Ml/min) = water flow (unit: calculation of chemical dosing pumps. Input your target dose, treated volume, percentage of the active chemical and its specific gravity, and you’ll instantly get the volume and weight of the solution, as well as the weight. Chemical Dosing Pump Calculation.