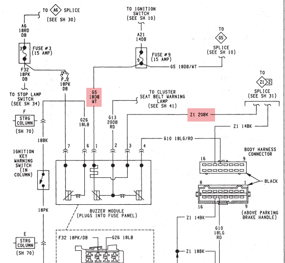
Jeep Tj Speedometer Wiring Diagram . If at all possible can you swap out the tj vss for. I just looked at a wiring diagram for a 97tj and the vss supply is in fact 5 volts. Theoretically you should be able to tap into the vss signal if your speedometer can use a typical hall sensor pulsed input (there are. A jeep tj wiring schematic is a diagram that shows the electrical wiring and connections for a jeep wrangler tj model. Wiring supplies (if you need to splice in the new connector) heat shrink; The po removed air bags, so i will try and clean up all of the wiring. I have gutted the oem pcm and related wiring. I have been researching this online for two days and can not find a wiring diagram to ensure i got the wires correct. This is an easy fix. It provides a visual representation of the electrical system, including the.
from repairenginezimmernn55.z1.web.core.windows.net
The po removed air bags, so i will try and clean up all of the wiring. I just looked at a wiring diagram for a 97tj and the vss supply is in fact 5 volts. It provides a visual representation of the electrical system, including the. I have gutted the oem pcm and related wiring. I have been researching this online for two days and can not find a wiring diagram to ensure i got the wires correct. This is an easy fix. A jeep tj wiring schematic is a diagram that shows the electrical wiring and connections for a jeep wrangler tj model. Theoretically you should be able to tap into the vss signal if your speedometer can use a typical hall sensor pulsed input (there are. Wiring supplies (if you need to splice in the new connector) heat shrink; If at all possible can you swap out the tj vss for.
Jeep Yj Gauge Cluster Wiring Diagram
Jeep Tj Speedometer Wiring Diagram Theoretically you should be able to tap into the vss signal if your speedometer can use a typical hall sensor pulsed input (there are. This is an easy fix. I have been researching this online for two days and can not find a wiring diagram to ensure i got the wires correct. I just looked at a wiring diagram for a 97tj and the vss supply is in fact 5 volts. Wiring supplies (if you need to splice in the new connector) heat shrink; It provides a visual representation of the electrical system, including the. A jeep tj wiring schematic is a diagram that shows the electrical wiring and connections for a jeep wrangler tj model. If at all possible can you swap out the tj vss for. The po removed air bags, so i will try and clean up all of the wiring. I have gutted the oem pcm and related wiring. Theoretically you should be able to tap into the vss signal if your speedometer can use a typical hall sensor pulsed input (there are.
From faceitsalon.com
Jeep Yj Wiring Harness Diagram Database Jeep Tj Speedometer Wiring Diagram If at all possible can you swap out the tj vss for. I have been researching this online for two days and can not find a wiring diagram to ensure i got the wires correct. I just looked at a wiring diagram for a 97tj and the vss supply is in fact 5 volts. This is an easy fix. I. Jeep Tj Speedometer Wiring Diagram.
From wiringdiagram.2bitboer.com
Jeep Wrangler Tj Ignition Switch Wiring Diagram Wiring Diagram Jeep Tj Speedometer Wiring Diagram A jeep tj wiring schematic is a diagram that shows the electrical wiring and connections for a jeep wrangler tj model. I have been researching this online for two days and can not find a wiring diagram to ensure i got the wires correct. The po removed air bags, so i will try and clean up all of the wiring.. Jeep Tj Speedometer Wiring Diagram.
From schematicsazidanu6smii.z14.web.core.windows.net
Jeep Wrangler Wire Diagrams Jeep Tj Speedometer Wiring Diagram I have gutted the oem pcm and related wiring. Wiring supplies (if you need to splice in the new connector) heat shrink; I have been researching this online for two days and can not find a wiring diagram to ensure i got the wires correct. A jeep tj wiring schematic is a diagram that shows the electrical wiring and connections. Jeep Tj Speedometer Wiring Diagram.
From guidepartetiquette.z13.web.core.windows.net
Jeep Yj Tachometer Wiring Diagram Jeep Tj Speedometer Wiring Diagram The po removed air bags, so i will try and clean up all of the wiring. I have gutted the oem pcm and related wiring. This is an easy fix. Theoretically you should be able to tap into the vss signal if your speedometer can use a typical hall sensor pulsed input (there are. Wiring supplies (if you need to. Jeep Tj Speedometer Wiring Diagram.
From wiringdiagram.2bitboer.com
Jeep Wrangler Tj Tail Light Wiring Diagram Wiring Diagram Jeep Tj Speedometer Wiring Diagram A jeep tj wiring schematic is a diagram that shows the electrical wiring and connections for a jeep wrangler tj model. If at all possible can you swap out the tj vss for. I have gutted the oem pcm and related wiring. I just looked at a wiring diagram for a 97tj and the vss supply is in fact 5. Jeep Tj Speedometer Wiring Diagram.
From tacoma-wiring-diagram.blogspot.com
Jeep Tj Engine Bay Diagram / Vacuum Line Vent Mystery Jeep Wrangler Jeep Tj Speedometer Wiring Diagram A jeep tj wiring schematic is a diagram that shows the electrical wiring and connections for a jeep wrangler tj model. I have gutted the oem pcm and related wiring. This is an easy fix. I have been researching this online for two days and can not find a wiring diagram to ensure i got the wires correct. Theoretically you. Jeep Tj Speedometer Wiring Diagram.
From circuitlibschismas.z13.web.core.windows.net
Wiring Diagram 2000 Jeep Wrangler Tj Jeep Tj Speedometer Wiring Diagram This is an easy fix. It provides a visual representation of the electrical system, including the. If at all possible can you swap out the tj vss for. A jeep tj wiring schematic is a diagram that shows the electrical wiring and connections for a jeep wrangler tj model. Wiring supplies (if you need to splice in the new connector). Jeep Tj Speedometer Wiring Diagram.
From machineladiadermv3r.z21.web.core.windows.net
Rp4 Ch11 Wiring Diagram Jeep Wrangler Jk Jeep Tj Speedometer Wiring Diagram Wiring supplies (if you need to splice in the new connector) heat shrink; I just looked at a wiring diagram for a 97tj and the vss supply is in fact 5 volts. If at all possible can you swap out the tj vss for. This is an easy fix. Theoretically you should be able to tap into the vss signal. Jeep Tj Speedometer Wiring Diagram.
From circuitmsnode14gw.z21.web.core.windows.net
96 Jeep Wiring Diagrams Jeep Tj Speedometer Wiring Diagram This is an easy fix. Wiring supplies (if you need to splice in the new connector) heat shrink; I have been researching this online for two days and can not find a wiring diagram to ensure i got the wires correct. I have gutted the oem pcm and related wiring. I just looked at a wiring diagram for a 97tj. Jeep Tj Speedometer Wiring Diagram.
From schematicdiagram89.blogspot.com
Jeep Wrangler Tj Wiring Diagram 99 Jeep Tj Wiring Diagram To Jeep Tj Speedometer Wiring Diagram Wiring supplies (if you need to splice in the new connector) heat shrink; I just looked at a wiring diagram for a 97tj and the vss supply is in fact 5 volts. Theoretically you should be able to tap into the vss signal if your speedometer can use a typical hall sensor pulsed input (there are. This is an easy. Jeep Tj Speedometer Wiring Diagram.
From wiringdiagram.2bitboer.com
95 Wrangler Yj Wiring Diagram Wiring Diagram Jeep Tj Speedometer Wiring Diagram I have gutted the oem pcm and related wiring. A jeep tj wiring schematic is a diagram that shows the electrical wiring and connections for a jeep wrangler tj model. I just looked at a wiring diagram for a 97tj and the vss supply is in fact 5 volts. The po removed air bags, so i will try and clean. Jeep Tj Speedometer Wiring Diagram.
From wirelistfireweeds.z13.web.core.windows.net
Wiring Diagram 2002 Jeep Wrangler Tj Jeep Tj Speedometer Wiring Diagram I just looked at a wiring diagram for a 97tj and the vss supply is in fact 5 volts. The po removed air bags, so i will try and clean up all of the wiring. This is an easy fix. Theoretically you should be able to tap into the vss signal if your speedometer can use a typical hall sensor. Jeep Tj Speedometer Wiring Diagram.
From www.wranglerforum.com
how can u tell if is mechanical or electircal speedometer? Jeep Jeep Tj Speedometer Wiring Diagram I just looked at a wiring diagram for a 97tj and the vss supply is in fact 5 volts. If at all possible can you swap out the tj vss for. Theoretically you should be able to tap into the vss signal if your speedometer can use a typical hall sensor pulsed input (there are. It provides a visual representation. Jeep Tj Speedometer Wiring Diagram.
From wirewiringburger.z21.web.core.windows.net
99 Jeep Wrangler Sport Wiring Diagram Jeep Tj Speedometer Wiring Diagram If at all possible can you swap out the tj vss for. The po removed air bags, so i will try and clean up all of the wiring. I have gutted the oem pcm and related wiring. I just looked at a wiring diagram for a 97tj and the vss supply is in fact 5 volts. Wiring supplies (if you. Jeep Tj Speedometer Wiring Diagram.
From mechaniclistmadrono101.z22.web.core.windows.net
Jeep Wrangler Tj Radio Wiring Schematic Jeep Tj Speedometer Wiring Diagram Theoretically you should be able to tap into the vss signal if your speedometer can use a typical hall sensor pulsed input (there are. I have been researching this online for two days and can not find a wiring diagram to ensure i got the wires correct. If at all possible can you swap out the tj vss for. The. Jeep Tj Speedometer Wiring Diagram.
From circuitlisttrudges101.z21.web.core.windows.net
Jeep Wrangler Electrical Wiring Schematic Jeep Tj Speedometer Wiring Diagram A jeep tj wiring schematic is a diagram that shows the electrical wiring and connections for a jeep wrangler tj model. Theoretically you should be able to tap into the vss signal if your speedometer can use a typical hall sensor pulsed input (there are. It provides a visual representation of the electrical system, including the. If at all possible. Jeep Tj Speedometer Wiring Diagram.
From diagramlibraryfraises.z21.web.core.windows.net
Jeep Tj Schematics Jeep Tj Speedometer Wiring Diagram I have been researching this online for two days and can not find a wiring diagram to ensure i got the wires correct. It provides a visual representation of the electrical system, including the. Theoretically you should be able to tap into the vss signal if your speedometer can use a typical hall sensor pulsed input (there are. I have. Jeep Tj Speedometer Wiring Diagram.
From www.extremeterrain.com
How to Install Auto Meter Programmable Speedometer Gauge 0160 MPH Jeep Tj Speedometer Wiring Diagram I have gutted the oem pcm and related wiring. Wiring supplies (if you need to splice in the new connector) heat shrink; A jeep tj wiring schematic is a diagram that shows the electrical wiring and connections for a jeep wrangler tj model. I just looked at a wiring diagram for a 97tj and the vss supply is in fact. Jeep Tj Speedometer Wiring Diagram.
From usermanualplaguing.z21.web.core.windows.net
Jeep Cj Speedometer Wiring Jeep Tj Speedometer Wiring Diagram The po removed air bags, so i will try and clean up all of the wiring. This is an easy fix. I just looked at a wiring diagram for a 97tj and the vss supply is in fact 5 volts. Theoretically you should be able to tap into the vss signal if your speedometer can use a typical hall sensor. Jeep Tj Speedometer Wiring Diagram.
From diagramweb.net
Autometer Speedometer Wiring Jeep Tj Speedometer Wiring Diagram Wiring supplies (if you need to splice in the new connector) heat shrink; The po removed air bags, so i will try and clean up all of the wiring. If at all possible can you swap out the tj vss for. Theoretically you should be able to tap into the vss signal if your speedometer can use a typical hall. Jeep Tj Speedometer Wiring Diagram.
From wrangleryjforum.com
Speedometer Calibration? Jeep Wrangler YJ Forum Jeep Tj Speedometer Wiring Diagram If at all possible can you swap out the tj vss for. Theoretically you should be able to tap into the vss signal if your speedometer can use a typical hall sensor pulsed input (there are. I have been researching this online for two days and can not find a wiring diagram to ensure i got the wires correct. The. Jeep Tj Speedometer Wiring Diagram.
From diagramlibrarywhee.z13.web.core.windows.net
Engine Jeep Yj Wiring Harness Diagram Jeep Tj Speedometer Wiring Diagram I have been researching this online for two days and can not find a wiring diagram to ensure i got the wires correct. I have gutted the oem pcm and related wiring. A jeep tj wiring schematic is a diagram that shows the electrical wiring and connections for a jeep wrangler tj model. The po removed air bags, so i. Jeep Tj Speedometer Wiring Diagram.
From wranglertjforum.com
How to recalibrate your speedometer after changing tire sizes or gears Jeep Tj Speedometer Wiring Diagram Theoretically you should be able to tap into the vss signal if your speedometer can use a typical hall sensor pulsed input (there are. The po removed air bags, so i will try and clean up all of the wiring. If at all possible can you swap out the tj vss for. It provides a visual representation of the electrical. Jeep Tj Speedometer Wiring Diagram.
From engineliburner.z21.web.core.windows.net
2017 Jeep Wrangler Wiring Diagram Jeep Tj Speedometer Wiring Diagram I have been researching this online for two days and can not find a wiring diagram to ensure i got the wires correct. I just looked at a wiring diagram for a 97tj and the vss supply is in fact 5 volts. The po removed air bags, so i will try and clean up all of the wiring. A jeep. Jeep Tj Speedometer Wiring Diagram.
From enginelistsusan.z21.web.core.windows.net
Jeep Wrangler Wiring Diagram Free Jeep Tj Speedometer Wiring Diagram It provides a visual representation of the electrical system, including the. Theoretically you should be able to tap into the vss signal if your speedometer can use a typical hall sensor pulsed input (there are. I have been researching this online for two days and can not find a wiring diagram to ensure i got the wires correct. A jeep. Jeep Tj Speedometer Wiring Diagram.
From fixengineburger.z19.web.core.windows.net
Wiring Diagram 2006 Jeep Tj Jeep Tj Speedometer Wiring Diagram If at all possible can you swap out the tj vss for. Wiring supplies (if you need to splice in the new connector) heat shrink; A jeep tj wiring schematic is a diagram that shows the electrical wiring and connections for a jeep wrangler tj model. It provides a visual representation of the electrical system, including the. I have gutted. Jeep Tj Speedometer Wiring Diagram.
From repairenginezimmernn55.z1.web.core.windows.net
Jeep Yj Gauge Cluster Wiring Diagram Jeep Tj Speedometer Wiring Diagram Wiring supplies (if you need to splice in the new connector) heat shrink; It provides a visual representation of the electrical system, including the. I have gutted the oem pcm and related wiring. This is an easy fix. I have been researching this online for two days and can not find a wiring diagram to ensure i got the wires. Jeep Tj Speedometer Wiring Diagram.
From www.youtube.com
How to Re Calibrate your Jeep TJ,XJ Speedometer YouTube Jeep Tj Speedometer Wiring Diagram I have gutted the oem pcm and related wiring. I just looked at a wiring diagram for a 97tj and the vss supply is in fact 5 volts. The po removed air bags, so i will try and clean up all of the wiring. It provides a visual representation of the electrical system, including the. This is an easy fix.. Jeep Tj Speedometer Wiring Diagram.
From mungfali.com
Jeep Wrangler YJ 1990 Wiring Diagram Jeep Tj Speedometer Wiring Diagram A jeep tj wiring schematic is a diagram that shows the electrical wiring and connections for a jeep wrangler tj model. If at all possible can you swap out the tj vss for. I have been researching this online for two days and can not find a wiring diagram to ensure i got the wires correct. It provides a visual. Jeep Tj Speedometer Wiring Diagram.
From www.cherokeeforum.com
Speedometer adjustment Jeep Cherokee Forum Jeep Tj Speedometer Wiring Diagram It provides a visual representation of the electrical system, including the. If at all possible can you swap out the tj vss for. A jeep tj wiring schematic is a diagram that shows the electrical wiring and connections for a jeep wrangler tj model. The po removed air bags, so i will try and clean up all of the wiring.. Jeep Tj Speedometer Wiring Diagram.
From intertherm-wiring-diagram10.blogspot.com
Jeep Tj Starter Wiring Diagram PCM Wiring diagram needed JeepForum Jeep Tj Speedometer Wiring Diagram If at all possible can you swap out the tj vss for. I have gutted the oem pcm and related wiring. Wiring supplies (if you need to splice in the new connector) heat shrink; The po removed air bags, so i will try and clean up all of the wiring. This is an easy fix. It provides a visual representation. Jeep Tj Speedometer Wiring Diagram.
From circuitwiringalfie101.z20.web.core.windows.net
Jeep Tj Instrument Cluster Wiring Diagram Jeep Tj Speedometer Wiring Diagram This is an easy fix. The po removed air bags, so i will try and clean up all of the wiring. A jeep tj wiring schematic is a diagram that shows the electrical wiring and connections for a jeep wrangler tj model. Wiring supplies (if you need to splice in the new connector) heat shrink; I have been researching this. Jeep Tj Speedometer Wiring Diagram.
From intertherm-wiring-diagram10.blogspot.com
Jeep Tj Starter Wiring Diagram PCM Wiring diagram needed JeepForum Jeep Tj Speedometer Wiring Diagram If at all possible can you swap out the tj vss for. It provides a visual representation of the electrical system, including the. I just looked at a wiring diagram for a 97tj and the vss supply is in fact 5 volts. I have gutted the oem pcm and related wiring. Wiring supplies (if you need to splice in the. Jeep Tj Speedometer Wiring Diagram.
From www.moparpartsgiant.com
52067630 Genuine Mopar GEAR/SPDSPEEDOMETER DRIVE Jeep Tj Speedometer Wiring Diagram It provides a visual representation of the electrical system, including the. I have been researching this online for two days and can not find a wiring diagram to ensure i got the wires correct. I have gutted the oem pcm and related wiring. I just looked at a wiring diagram for a 97tj and the vss supply is in fact. Jeep Tj Speedometer Wiring Diagram.
From www.jeepforum.com
Jeep CJ7 Speedometer installation Jeep Tj Speedometer Wiring Diagram Theoretically you should be able to tap into the vss signal if your speedometer can use a typical hall sensor pulsed input (there are. Wiring supplies (if you need to splice in the new connector) heat shrink; I have been researching this online for two days and can not find a wiring diagram to ensure i got the wires correct.. Jeep Tj Speedometer Wiring Diagram.