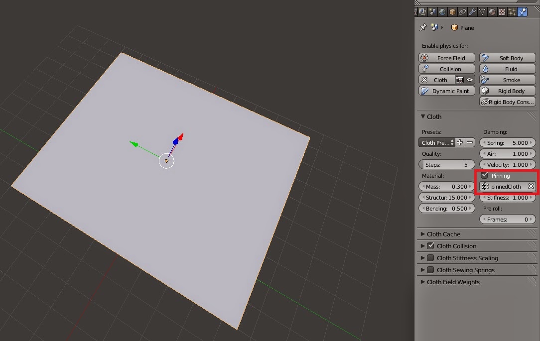
Blender Paper Cloth Settings . We will cover pinning, hooking and baking cloth simulations. For this, i am using an ordinary plane (subdivided in several faces). The green sheets are subdivided 20 times (441 faces). In our previous blender article, we introduced. I am trying to simulate the physics for a sheet of paper in blender game engine. In this lecture,we'll learn all cloth physics settings in blender 3.0.cloth simulation and. Learn the optimal settings, techniques, and expert tips to enhance the realism of your cloth. I tried doing this by. This blender cloth simulation tutorial explains how to simulate cloth inside blender. Checkout the realistic procedural volumetric clouds: Learn of an easy and fast way to make crumpled paper in blender 2.8 using a simple cloth simulation that will also allow you to animate the scene.
from www.youtube.com
In our previous blender article, we introduced. This blender cloth simulation tutorial explains how to simulate cloth inside blender. The green sheets are subdivided 20 times (441 faces). We will cover pinning, hooking and baking cloth simulations. Learn of an easy and fast way to make crumpled paper in blender 2.8 using a simple cloth simulation that will also allow you to animate the scene. I tried doing this by. Learn the optimal settings, techniques, and expert tips to enhance the realism of your cloth. For this, i am using an ordinary plane (subdivided in several faces). Checkout the realistic procedural volumetric clouds: In this lecture,we'll learn all cloth physics settings in blender 3.0.cloth simulation and.
Blender Cloth Simulation Tutorial YouTube
Blender Paper Cloth Settings For this, i am using an ordinary plane (subdivided in several faces). Checkout the realistic procedural volumetric clouds: The green sheets are subdivided 20 times (441 faces). We will cover pinning, hooking and baking cloth simulations. Learn the optimal settings, techniques, and expert tips to enhance the realism of your cloth. I tried doing this by. Learn of an easy and fast way to make crumpled paper in blender 2.8 using a simple cloth simulation that will also allow you to animate the scene. I am trying to simulate the physics for a sheet of paper in blender game engine. In our previous blender article, we introduced. In this lecture,we'll learn all cloth physics settings in blender 3.0.cloth simulation and. This blender cloth simulation tutorial explains how to simulate cloth inside blender. For this, i am using an ordinary plane (subdivided in several faces).
From studypolygon.com
Create Believable Cloth With These Three Easy Features in Blender Blender Paper Cloth Settings I tried doing this by. Checkout the realistic procedural volumetric clouds: The green sheets are subdivided 20 times (441 faces). For this, i am using an ordinary plane (subdivided in several faces). This blender cloth simulation tutorial explains how to simulate cloth inside blender. In our previous blender article, we introduced. We will cover pinning, hooking and baking cloth simulations.. Blender Paper Cloth Settings.
From studypolygon.com
Easy cloth Simulation in Blender 3 0 Blender Cloth Tutorial Blender Paper Cloth Settings We will cover pinning, hooking and baking cloth simulations. For this, i am using an ordinary plane (subdivided in several faces). This blender cloth simulation tutorial explains how to simulate cloth inside blender. In this lecture,we'll learn all cloth physics settings in blender 3.0.cloth simulation and. The green sheets are subdivided 20 times (441 faces). Learn the optimal settings, techniques,. Blender Paper Cloth Settings.
From artisticrender.com
Blender cloth simulation 2.80 making a thick blanket Blender Paper Cloth Settings Checkout the realistic procedural volumetric clouds: Learn the optimal settings, techniques, and expert tips to enhance the realism of your cloth. Learn of an easy and fast way to make crumpled paper in blender 2.8 using a simple cloth simulation that will also allow you to animate the scene. For this, i am using an ordinary plane (subdivided in several. Blender Paper Cloth Settings.
From blender.stackexchange.com
modeling paper simulation Blender Stack Exchange Blender Paper Cloth Settings I tried doing this by. We will cover pinning, hooking and baking cloth simulations. In this lecture,we'll learn all cloth physics settings in blender 3.0.cloth simulation and. Learn of an easy and fast way to make crumpled paper in blender 2.8 using a simple cloth simulation that will also allow you to animate the scene. In our previous blender article,. Blender Paper Cloth Settings.
From www.youtube.com
Tutorial Pin Cloth Simulations Blender 2.79 YouTube Blender Paper Cloth Settings This blender cloth simulation tutorial explains how to simulate cloth inside blender. Checkout the realistic procedural volumetric clouds: The green sheets are subdivided 20 times (441 faces). Learn of an easy and fast way to make crumpled paper in blender 2.8 using a simple cloth simulation that will also allow you to animate the scene. Learn the optimal settings, techniques,. Blender Paper Cloth Settings.
From www.youtube.com
How to get Better Cloth Simulations in Blender YouTube Blender Paper Cloth Settings The green sheets are subdivided 20 times (441 faces). Checkout the realistic procedural volumetric clouds: This blender cloth simulation tutorial explains how to simulate cloth inside blender. In this lecture,we'll learn all cloth physics settings in blender 3.0.cloth simulation and. Learn the optimal settings, techniques, and expert tips to enhance the realism of your cloth. For this, i am using. Blender Paper Cloth Settings.
From www.youtube.com
Setting a cloth backdrop in Blender YouTube Blender Paper Cloth Settings The green sheets are subdivided 20 times (441 faces). Checkout the realistic procedural volumetric clouds: Learn of an easy and fast way to make crumpled paper in blender 2.8 using a simple cloth simulation that will also allow you to animate the scene. I am trying to simulate the physics for a sheet of paper in blender game engine. Learn. Blender Paper Cloth Settings.
From thilakanathanstudios.com
Blender Cloth Simulation in 5 Minutes! (Beginner Tutorial) Blender Paper Cloth Settings We will cover pinning, hooking and baking cloth simulations. I tried doing this by. In this lecture,we'll learn all cloth physics settings in blender 3.0.cloth simulation and. I am trying to simulate the physics for a sheet of paper in blender game engine. Learn of an easy and fast way to make crumpled paper in blender 2.8 using a simple. Blender Paper Cloth Settings.
From tutorials.cgrecord.net
Basic Cloth Simulation in Blender CG TUTORIAL Blender Paper Cloth Settings Learn of an easy and fast way to make crumpled paper in blender 2.8 using a simple cloth simulation that will also allow you to animate the scene. This blender cloth simulation tutorial explains how to simulate cloth inside blender. In this lecture,we'll learn all cloth physics settings in blender 3.0.cloth simulation and. The green sheets are subdivided 20 times. Blender Paper Cloth Settings.
From studypolygon.com
BLENDER 2.9x SIMPLY CLOTH PRO AWESOME CLOTH ADDON! (UPDATE) Blender Paper Cloth Settings This blender cloth simulation tutorial explains how to simulate cloth inside blender. For this, i am using an ordinary plane (subdivided in several faces). Learn of an easy and fast way to make crumpled paper in blender 2.8 using a simple cloth simulation that will also allow you to animate the scene. In our previous blender article, we introduced. We. Blender Paper Cloth Settings.
From www.youtube.com
How to make Blender Cloth Simulation and Simple Fabric Texture Material Blender Paper Cloth Settings Learn of an easy and fast way to make crumpled paper in blender 2.8 using a simple cloth simulation that will also allow you to animate the scene. Checkout the realistic procedural volumetric clouds: For this, i am using an ordinary plane (subdivided in several faces). Learn the optimal settings, techniques, and expert tips to enhance the realism of your. Blender Paper Cloth Settings.
From blog.yarsalabs.com
Cloth Simulation in Blender for Beginners Yarsa DevBlog Blender Paper Cloth Settings In our previous blender article, we introduced. For this, i am using an ordinary plane (subdivided in several faces). Learn the optimal settings, techniques, and expert tips to enhance the realism of your cloth. Checkout the realistic procedural volumetric clouds: In this lecture,we'll learn all cloth physics settings in blender 3.0.cloth simulation and. The green sheets are subdivided 20 times. Blender Paper Cloth Settings.
From www.youtube.com
Blender Cloth Pinning For Beginners YouTube Blender Paper Cloth Settings I am trying to simulate the physics for a sheet of paper in blender game engine. For this, i am using an ordinary plane (subdivided in several faces). Checkout the realistic procedural volumetric clouds: I tried doing this by. Learn of an easy and fast way to make crumpled paper in blender 2.8 using a simple cloth simulation that will. Blender Paper Cloth Settings.
From odederell3d.blog
Blender Modeling character clothes using cloth simulation Oded Maoz Blender Paper Cloth Settings Checkout the realistic procedural volumetric clouds: I am trying to simulate the physics for a sheet of paper in blender game engine. In this lecture,we'll learn all cloth physics settings in blender 3.0.cloth simulation and. Learn the optimal settings, techniques, and expert tips to enhance the realism of your cloth. In our previous blender article, we introduced. The green sheets. Blender Paper Cloth Settings.
From www.youtube.com
Blender Cloth Simulation Tutorial YouTube Blender Paper Cloth Settings Learn the optimal settings, techniques, and expert tips to enhance the realism of your cloth. This blender cloth simulation tutorial explains how to simulate cloth inside blender. In this lecture,we'll learn all cloth physics settings in blender 3.0.cloth simulation and. Learn of an easy and fast way to make crumpled paper in blender 2.8 using a simple cloth simulation that. Blender Paper Cloth Settings.
From www.youtube.com
Blender Cloth Simulation YouTube Blender Paper Cloth Settings In our previous blender article, we introduced. I am trying to simulate the physics for a sheet of paper in blender game engine. Checkout the realistic procedural volumetric clouds: Learn of an easy and fast way to make crumpled paper in blender 2.8 using a simple cloth simulation that will also allow you to animate the scene. For this, i. Blender Paper Cloth Settings.
From devtalk.blender.org
Create more Cloth presets? Archive Developer Forum Blender Paper Cloth Settings In this lecture,we'll learn all cloth physics settings in blender 3.0.cloth simulation and. Learn the optimal settings, techniques, and expert tips to enhance the realism of your cloth. I tried doing this by. In our previous blender article, we introduced. For this, i am using an ordinary plane (subdivided in several faces). We will cover pinning, hooking and baking cloth. Blender Paper Cloth Settings.
From www.artstation.com
ArtStation Blender Fabric Material Shader Blender Paper Cloth Settings In our previous blender article, we introduced. Learn the optimal settings, techniques, and expert tips to enhance the realism of your cloth. The green sheets are subdivided 20 times (441 faces). Checkout the realistic procedural volumetric clouds: This blender cloth simulation tutorial explains how to simulate cloth inside blender. I am trying to simulate the physics for a sheet of. Blender Paper Cloth Settings.
From thilakanathanstudios.com
Blender Cloth Simulation in 5 Minutes! (Beginner Tutorial) Blender Paper Cloth Settings I am trying to simulate the physics for a sheet of paper in blender game engine. In our previous blender article, we introduced. Learn the optimal settings, techniques, and expert tips to enhance the realism of your cloth. This blender cloth simulation tutorial explains how to simulate cloth inside blender. In this lecture,we'll learn all cloth physics settings in blender. Blender Paper Cloth Settings.
From www.blendernation.com
How to create realistic cloth fabric with threads in Blender Blender Paper Cloth Settings In this lecture,we'll learn all cloth physics settings in blender 3.0.cloth simulation and. Learn of an easy and fast way to make crumpled paper in blender 2.8 using a simple cloth simulation that will also allow you to animate the scene. For this, i am using an ordinary plane (subdivided in several faces). I am trying to simulate the physics. Blender Paper Cloth Settings.
From www.blendernation.com
Blender 3 Cloth Simulation for Beginners BlenderNation Blender Paper Cloth Settings In our previous blender article, we introduced. Checkout the realistic procedural volumetric clouds: In this lecture,we'll learn all cloth physics settings in blender 3.0.cloth simulation and. The green sheets are subdivided 20 times (441 faces). Learn the optimal settings, techniques, and expert tips to enhance the realism of your cloth. This blender cloth simulation tutorial explains how to simulate cloth. Blender Paper Cloth Settings.
From 80.lv
A Guide to Cloth Simulations in Blender Blender Paper Cloth Settings I am trying to simulate the physics for a sheet of paper in blender game engine. Checkout the realistic procedural volumetric clouds: I tried doing this by. Learn of an easy and fast way to make crumpled paper in blender 2.8 using a simple cloth simulation that will also allow you to animate the scene. The green sheets are subdivided. Blender Paper Cloth Settings.
From builder.openhmd.net
Settings — Blender Manual Blender Paper Cloth Settings In this lecture,we'll learn all cloth physics settings in blender 3.0.cloth simulation and. The green sheets are subdivided 20 times (441 faces). For this, i am using an ordinary plane (subdivided in several faces). This blender cloth simulation tutorial explains how to simulate cloth inside blender. I am trying to simulate the physics for a sheet of paper in blender. Blender Paper Cloth Settings.
From anul147.deviantart.com
Blender 3d Cloth Basic Settings by anul147 on DeviantArt Blender Paper Cloth Settings In our previous blender article, we introduced. In this lecture,we'll learn all cloth physics settings in blender 3.0.cloth simulation and. For this, i am using an ordinary plane (subdivided in several faces). This blender cloth simulation tutorial explains how to simulate cloth inside blender. I am trying to simulate the physics for a sheet of paper in blender game engine.. Blender Paper Cloth Settings.
From www.youtube.com
Blender 2.82 Cloth Simulation Basics / Every Attribute Explained YouTube Blender Paper Cloth Settings Learn the optimal settings, techniques, and expert tips to enhance the realism of your cloth. We will cover pinning, hooking and baking cloth simulations. I am trying to simulate the physics for a sheet of paper in blender game engine. In our previous blender article, we introduced. For this, i am using an ordinary plane (subdivided in several faces). This. Blender Paper Cloth Settings.
From artisticrender.com
Blender cloth simulation 2.80 making a thick blanket Blender Paper Cloth Settings In our previous blender article, we introduced. Learn the optimal settings, techniques, and expert tips to enhance the realism of your cloth. I am trying to simulate the physics for a sheet of paper in blender game engine. Checkout the realistic procedural volumetric clouds: The green sheets are subdivided 20 times (441 faces). For this, i am using an ordinary. Blender Paper Cloth Settings.
From www.blenderloop.com
Creating Cloth Simulation in Blender 3.6 Blenderloop Blender Paper Cloth Settings In our previous blender article, we introduced. Learn the optimal settings, techniques, and expert tips to enhance the realism of your cloth. This blender cloth simulation tutorial explains how to simulate cloth inside blender. I tried doing this by. Checkout the realistic procedural volumetric clouds: For this, i am using an ordinary plane (subdivided in several faces). We will cover. Blender Paper Cloth Settings.
From www.youtube.com
Blender Cloth Simulation Tutorial YouTube Blender Paper Cloth Settings The green sheets are subdivided 20 times (441 faces). I tried doing this by. In our previous blender article, we introduced. Learn of an easy and fast way to make crumpled paper in blender 2.8 using a simple cloth simulation that will also allow you to animate the scene. We will cover pinning, hooking and baking cloth simulations. I am. Blender Paper Cloth Settings.
From artisticrender.com
Blender cloth simulation 2.80 making a thick blanket Blender Paper Cloth Settings I tried doing this by. I am trying to simulate the physics for a sheet of paper in blender game engine. Learn the optimal settings, techniques, and expert tips to enhance the realism of your cloth. In this lecture,we'll learn all cloth physics settings in blender 3.0.cloth simulation and. This blender cloth simulation tutorial explains how to simulate cloth inside. Blender Paper Cloth Settings.
From blog.yarsalabs.com
Cloth Simulation in Blender for Beginners Yarsa DevBlog Blender Paper Cloth Settings The green sheets are subdivided 20 times (441 faces). We will cover pinning, hooking and baking cloth simulations. Learn of an easy and fast way to make crumpled paper in blender 2.8 using a simple cloth simulation that will also allow you to animate the scene. Checkout the realistic procedural volumetric clouds: For this, i am using an ordinary plane. Blender Paper Cloth Settings.
From www.youtube.com
Mastering Realistic Cloth Physics in Blender Creating Dynamic Butt Blender Paper Cloth Settings This blender cloth simulation tutorial explains how to simulate cloth inside blender. I tried doing this by. Learn of an easy and fast way to make crumpled paper in blender 2.8 using a simple cloth simulation that will also allow you to animate the scene. Learn the optimal settings, techniques, and expert tips to enhance the realism of your cloth.. Blender Paper Cloth Settings.
From www.youtube.com
Tutorial Blender cloth simulation YouTube Blender Paper Cloth Settings The green sheets are subdivided 20 times (441 faces). For this, i am using an ordinary plane (subdivided in several faces). Checkout the realistic procedural volumetric clouds: Learn of an easy and fast way to make crumpled paper in blender 2.8 using a simple cloth simulation that will also allow you to animate the scene. This blender cloth simulation tutorial. Blender Paper Cloth Settings.
From www.pinterest.com
Cloth Pinning Blender beginners tutorial Blender 3d tutorial Blender Paper Cloth Settings I tried doing this by. In this lecture,we'll learn all cloth physics settings in blender 3.0.cloth simulation and. I am trying to simulate the physics for a sheet of paper in blender game engine. For this, i am using an ordinary plane (subdivided in several faces). In our previous blender article, we introduced. Learn the optimal settings, techniques, and expert. Blender Paper Cloth Settings.
From www.youtube.com
Tutorial Blender Cloth Sewing Basic Shirt YouTube Blender Paper Cloth Settings I am trying to simulate the physics for a sheet of paper in blender game engine. I tried doing this by. Learn of an easy and fast way to make crumpled paper in blender 2.8 using a simple cloth simulation that will also allow you to animate the scene. The green sheets are subdivided 20 times (441 faces). Learn the. Blender Paper Cloth Settings.
From blenderartists.org
Procedural Wrinkle Fold Texture for Cloth or Paper in Blender Tutorial Blender Paper Cloth Settings Learn the optimal settings, techniques, and expert tips to enhance the realism of your cloth. In our previous blender article, we introduced. I am trying to simulate the physics for a sheet of paper in blender game engine. Checkout the realistic procedural volumetric clouds: For this, i am using an ordinary plane (subdivided in several faces). This blender cloth simulation. Blender Paper Cloth Settings.