Battery Backup Switchover Circuit . the ecoflow smart home panel series is the center of your home battery solution. i have an application with two aa/aaa batteries (so total of 3v or less) powering a unit with a micro controller. The circuit as shown below, is designed for a 6 v battery system using rechargeable batteries. a battery backup circuit is a system that automatically switches to a backup battery when the main power. the simplest is an oring diode on the power supply. I want to design a low cost switch. Battery backup circuits are circuit types that immediately shift the load to the battery when there’s. what is a battery backup circuit?
from www.gadgetronicx.com
what is a battery backup circuit? I want to design a low cost switch. Battery backup circuits are circuit types that immediately shift the load to the battery when there’s. The circuit as shown below, is designed for a 6 v battery system using rechargeable batteries. a battery backup circuit is a system that automatically switches to a backup battery when the main power. the ecoflow smart home panel series is the center of your home battery solution. i have an application with two aa/aaa batteries (so total of 3v or less) powering a unit with a micro controller. the simplest is an oring diode on the power supply.
Battery powered auto backup circuit Gadgetronicx
Battery Backup Switchover Circuit the ecoflow smart home panel series is the center of your home battery solution. i have an application with two aa/aaa batteries (so total of 3v or less) powering a unit with a micro controller. a battery backup circuit is a system that automatically switches to a backup battery when the main power. I want to design a low cost switch. the simplest is an oring diode on the power supply. The circuit as shown below, is designed for a 6 v battery system using rechargeable batteries. Battery backup circuits are circuit types that immediately shift the load to the battery when there’s. what is a battery backup circuit? the ecoflow smart home panel series is the center of your home battery solution.
From www.seekic.com
BATTERY_BACKUP_1 Power_Supply_Circuit Circuit Diagram Battery Backup Switchover Circuit what is a battery backup circuit? i have an application with two aa/aaa batteries (so total of 3v or less) powering a unit with a micro controller. the simplest is an oring diode on the power supply. Battery backup circuits are circuit types that immediately shift the load to the battery when there’s. a battery backup. Battery Backup Switchover Circuit.
From www.seekic.com
Regulator DCDC Circuit and Pin of Power Supply Monitor and its Main FeaturesMAX662 Battery Battery Backup Switchover Circuit Battery backup circuits are circuit types that immediately shift the load to the battery when there’s. i have an application with two aa/aaa batteries (so total of 3v or less) powering a unit with a micro controller. a battery backup circuit is a system that automatically switches to a backup battery when the main power. the simplest. Battery Backup Switchover Circuit.
From www.seekic.com
LOW_VOLTAGE_BATTERY_SWITCHOVER_SYSTEM Basic_Circuit Circuit Diagram Battery Backup Switchover Circuit I want to design a low cost switch. Battery backup circuits are circuit types that immediately shift the load to the battery when there’s. i have an application with two aa/aaa batteries (so total of 3v or less) powering a unit with a micro controller. The circuit as shown below, is designed for a 6 v battery system using. Battery Backup Switchover Circuit.
From www.gadgetronicx.com
Battery powered auto backup circuit Gadgetronicx Battery Backup Switchover Circuit a battery backup circuit is a system that automatically switches to a backup battery when the main power. the ecoflow smart home panel series is the center of your home battery solution. The circuit as shown below, is designed for a 6 v battery system using rechargeable batteries. the simplest is an oring diode on the power. Battery Backup Switchover Circuit.
From dbcarnahanunascended.z21.web.core.windows.net
How To Connect A Changeover Switch Battery Backup Switchover Circuit Battery backup circuits are circuit types that immediately shift the load to the battery when there’s. what is a battery backup circuit? a battery backup circuit is a system that automatically switches to a backup battery when the main power. The circuit as shown below, is designed for a 6 v battery system using rechargeable batteries. the. Battery Backup Switchover Circuit.
From circuitdiagramcentre.blogspot.com
Automatic Dual Battery Changeover Relay Circuit Circuit Diagram Centre Battery Backup Switchover Circuit I want to design a low cost switch. the simplest is an oring diode on the power supply. The circuit as shown below, is designed for a 6 v battery system using rechargeable batteries. Battery backup circuits are circuit types that immediately shift the load to the battery when there’s. a battery backup circuit is a system that. Battery Backup Switchover Circuit.
From www.allaboutcircuits.com
Create Your Own Battery Backup Power Supplies Battery Backup Switchover Circuit a battery backup circuit is a system that automatically switches to a backup battery when the main power. I want to design a low cost switch. the simplest is an oring diode on the power supply. what is a battery backup circuit? i have an application with two aa/aaa batteries (so total of 3v or less). Battery Backup Switchover Circuit.
From electronics.stackexchange.com
batteries Battery switchover circuit when battery is being charged Electrical Engineering Battery Backup Switchover Circuit I want to design a low cost switch. The circuit as shown below, is designed for a 6 v battery system using rechargeable batteries. what is a battery backup circuit? Battery backup circuits are circuit types that immediately shift the load to the battery when there’s. the ecoflow smart home panel series is the center of your home. Battery Backup Switchover Circuit.
From www.wellpcb.com
Battery Backup Circuit A Comprehensive Guide in Making One Battery Backup Switchover Circuit a battery backup circuit is a system that automatically switches to a backup battery when the main power. the simplest is an oring diode on the power supply. Battery backup circuits are circuit types that immediately shift the load to the battery when there’s. what is a battery backup circuit? I want to design a low cost. Battery Backup Switchover Circuit.
From itecnotes.com
Backup battery charger part 2 Valuable Tech Notes Battery Backup Switchover Circuit Battery backup circuits are circuit types that immediately shift the load to the battery when there’s. i have an application with two aa/aaa batteries (so total of 3v or less) powering a unit with a micro controller. The circuit as shown below, is designed for a 6 v battery system using rechargeable batteries. a battery backup circuit is. Battery Backup Switchover Circuit.
From www.reddit.com
Switch between wall and battery power circuit r/AskElectronics Battery Backup Switchover Circuit what is a battery backup circuit? I want to design a low cost switch. the simplest is an oring diode on the power supply. Battery backup circuits are circuit types that immediately shift the load to the battery when there’s. a battery backup circuit is a system that automatically switches to a backup battery when the main. Battery Backup Switchover Circuit.
From www.seekic.com
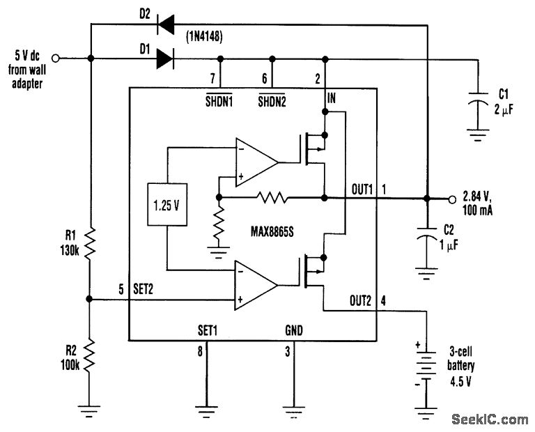
Regulator DCDC Circuit and Pin of Power Supply Monitor and NJM3254 Switched Regulator Battery Backup Switchover Circuit the ecoflow smart home panel series is the center of your home battery solution. Battery backup circuits are circuit types that immediately shift the load to the battery when there’s. The circuit as shown below, is designed for a 6 v battery system using rechargeable batteries. i have an application with two aa/aaa batteries (so total of 3v. Battery Backup Switchover Circuit.
From www.analog.com
12V Automatic PowerPath Switchover (Vbackup > Vprimary) Circuit Collection Analog Devices Battery Backup Switchover Circuit a battery backup circuit is a system that automatically switches to a backup battery when the main power. i have an application with two aa/aaa batteries (so total of 3v or less) powering a unit with a micro controller. what is a battery backup circuit? The circuit as shown below, is designed for a 6 v battery. Battery Backup Switchover Circuit.
From www.eleccircuit.com
3 Simple UPS circuits (Uninterruptible Power Supply) Diagram Eleccircuit Battery Backup Switchover Circuit what is a battery backup circuit? The circuit as shown below, is designed for a 6 v battery system using rechargeable batteries. a battery backup circuit is a system that automatically switches to a backup battery when the main power. i have an application with two aa/aaa batteries (so total of 3v or less) powering a unit. Battery Backup Switchover Circuit.
From www.freelancer.in
12v Battery Backup PSU circuit Freelancer Battery Backup Switchover Circuit Battery backup circuits are circuit types that immediately shift the load to the battery when there’s. I want to design a low cost switch. the simplest is an oring diode on the power supply. The circuit as shown below, is designed for a 6 v battery system using rechargeable batteries. what is a battery backup circuit? the. Battery Backup Switchover Circuit.
From www.electricaltechnology.org
Manual & Auto UPS / Inverter Wiring Diagram with Changeover Switch Battery Backup Switchover Circuit I want to design a low cost switch. the simplest is an oring diode on the power supply. i have an application with two aa/aaa batteries (so total of 3v or less) powering a unit with a micro controller. the ecoflow smart home panel series is the center of your home battery solution. a battery backup. Battery Backup Switchover Circuit.
From www.wellpcb.com
Battery Backup Circuit A Comprehensive Guide in Making One Battery Backup Switchover Circuit i have an application with two aa/aaa batteries (so total of 3v or less) powering a unit with a micro controller. what is a battery backup circuit? The circuit as shown below, is designed for a 6 v battery system using rechargeable batteries. the simplest is an oring diode on the power supply. Battery backup circuits are. Battery Backup Switchover Circuit.
From fbnews.jp
Short Break / Building an automatic backup power switching unit |Aug.2021 Monthly FB NEWS Battery Backup Switchover Circuit I want to design a low cost switch. the ecoflow smart home panel series is the center of your home battery solution. what is a battery backup circuit? the simplest is an oring diode on the power supply. Battery backup circuits are circuit types that immediately shift the load to the battery when there’s. The circuit as. Battery Backup Switchover Circuit.
From www.appliedavionics.com
Battery Backup Automatic Switchover Battery Backup Switchover Circuit Battery backup circuits are circuit types that immediately shift the load to the battery when there’s. The circuit as shown below, is designed for a 6 v battery system using rechargeable batteries. I want to design a low cost switch. the ecoflow smart home panel series is the center of your home battery solution. i have an application. Battery Backup Switchover Circuit.
From www.youtube.com
Relay Backup Power Switchover Circuit YouTube Battery Backup Switchover Circuit Battery backup circuits are circuit types that immediately shift the load to the battery when there’s. a battery backup circuit is a system that automatically switches to a backup battery when the main power. what is a battery backup circuit? the ecoflow smart home panel series is the center of your home battery solution. the simplest. Battery Backup Switchover Circuit.
From www.analog.com
Dual Battery Load Sharing with Automatic Switchover of Power from Batteries to Wall Adapter Battery Backup Switchover Circuit the simplest is an oring diode on the power supply. The circuit as shown below, is designed for a 6 v battery system using rechargeable batteries. i have an application with two aa/aaa batteries (so total of 3v or less) powering a unit with a micro controller. the ecoflow smart home panel series is the center of. Battery Backup Switchover Circuit.
From www.organised-sound.com
How To Make A Simple Circuit With 9 Volt Battery Wiring Diagram Battery Backup Switchover Circuit the ecoflow smart home panel series is the center of your home battery solution. Battery backup circuits are circuit types that immediately shift the load to the battery when there’s. I want to design a low cost switch. a battery backup circuit is a system that automatically switches to a backup battery when the main power. i. Battery Backup Switchover Circuit.
From itecnotes.com
Electrical P channel mosfet as a switch different setups for USB and battery switching Battery Backup Switchover Circuit a battery backup circuit is a system that automatically switches to a backup battery when the main power. Battery backup circuits are circuit types that immediately shift the load to the battery when there’s. i have an application with two aa/aaa batteries (so total of 3v or less) powering a unit with a micro controller. The circuit as. Battery Backup Switchover Circuit.
From www.newelectronics.co.uk
Prioritizer provides low standby current backup battery switchover Battery Backup Switchover Circuit i have an application with two aa/aaa batteries (so total of 3v or less) powering a unit with a micro controller. I want to design a low cost switch. The circuit as shown below, is designed for a 6 v battery system using rechargeable batteries. what is a battery backup circuit? the ecoflow smart home panel series. Battery Backup Switchover Circuit.
From itecnotes.com
Electrical How to add battery backup power source to a circuit Valuable Tech Notes Battery Backup Switchover Circuit Battery backup circuits are circuit types that immediately shift the load to the battery when there’s. i have an application with two aa/aaa batteries (so total of 3v or less) powering a unit with a micro controller. a battery backup circuit is a system that automatically switches to a backup battery when the main power. the ecoflow. Battery Backup Switchover Circuit.
From www.homemade-circuits.com
Generator/UPS/Battery Relay Changeover Circuit Homemade Circuit Projects Battery Backup Switchover Circuit the simplest is an oring diode on the power supply. i have an application with two aa/aaa batteries (so total of 3v or less) powering a unit with a micro controller. a battery backup circuit is a system that automatically switches to a backup battery when the main power. the ecoflow smart home panel series is. Battery Backup Switchover Circuit.
From www.seekic.com
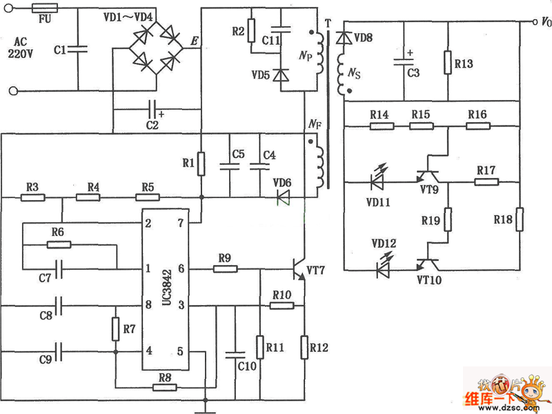
electric bicycle battery charger UC3842 circuit diagram Battery_Backup_and_Switchover_Circuit Battery Backup Switchover Circuit The circuit as shown below, is designed for a 6 v battery system using rechargeable batteries. the ecoflow smart home panel series is the center of your home battery solution. the simplest is an oring diode on the power supply. what is a battery backup circuit? I want to design a low cost switch. i have. Battery Backup Switchover Circuit.
From www.nisshinbo-microdevices.co.jp
What is a realtime clock (RTC) battery backup switching circuit? FAQs Nisshinbo Micro Devices Battery Backup Switchover Circuit Battery backup circuits are circuit types that immediately shift the load to the battery when there’s. i have an application with two aa/aaa batteries (so total of 3v or less) powering a unit with a micro controller. the simplest is an oring diode on the power supply. a battery backup circuit is a system that automatically switches. Battery Backup Switchover Circuit.
From www.seekic.com
Regulator DCDC Circuit and Pin of Power Supply Monitor and Reverse DCDC Converter Battery Battery Backup Switchover Circuit what is a battery backup circuit? The circuit as shown below, is designed for a 6 v battery system using rechargeable batteries. i have an application with two aa/aaa batteries (so total of 3v or less) powering a unit with a micro controller. a battery backup circuit is a system that automatically switches to a backup battery. Battery Backup Switchover Circuit.
From www.appliedavionics.com
Battery Backup Automatic Switchover Battery Backup Switchover Circuit a battery backup circuit is a system that automatically switches to a backup battery when the main power. Battery backup circuits are circuit types that immediately shift the load to the battery when there’s. The circuit as shown below, is designed for a 6 v battery system using rechargeable batteries. what is a battery backup circuit? I want. Battery Backup Switchover Circuit.
From www.electricaltechnology.org
Manual & Auto UPS / Inverter Wiring Diagram with Changeover Switch Battery Backup Switchover Circuit Battery backup circuits are circuit types that immediately shift the load to the battery when there’s. the simplest is an oring diode on the power supply. The circuit as shown below, is designed for a 6 v battery system using rechargeable batteries. a battery backup circuit is a system that automatically switches to a backup battery when the. Battery Backup Switchover Circuit.
From www.youtube.com
12v Battery Backup Circuit //How To YouTube Battery Backup Switchover Circuit the ecoflow smart home panel series is the center of your home battery solution. The circuit as shown below, is designed for a 6 v battery system using rechargeable batteries. a battery backup circuit is a system that automatically switches to a backup battery when the main power. i have an application with two aa/aaa batteries (so. Battery Backup Switchover Circuit.
From itecnotes.com
Electronic battery backup supply switch over design Valuable Tech Notes Battery Backup Switchover Circuit the simplest is an oring diode on the power supply. the ecoflow smart home panel series is the center of your home battery solution. I want to design a low cost switch. i have an application with two aa/aaa batteries (so total of 3v or less) powering a unit with a micro controller. The circuit as shown. Battery Backup Switchover Circuit.
From itecnotes.com
Electronic Backup battery switch with MOSFET Valuable Tech Notes Battery Backup Switchover Circuit Battery backup circuits are circuit types that immediately shift the load to the battery when there’s. I want to design a low cost switch. The circuit as shown below, is designed for a 6 v battery system using rechargeable batteries. a battery backup circuit is a system that automatically switches to a backup battery when the main power. . Battery Backup Switchover Circuit.
From electronics.stackexchange.com
batteries Best way to switchover between 2 power supplies? Electrical Engineering Stack Exchange Battery Backup Switchover Circuit the ecoflow smart home panel series is the center of your home battery solution. a battery backup circuit is a system that automatically switches to a backup battery when the main power. i have an application with two aa/aaa batteries (so total of 3v or less) powering a unit with a micro controller. I want to design. Battery Backup Switchover Circuit.