Logarithmic Detector Circuit . a graph of the transfer characteristic of a log amp is shown in figure 2. Many years ago, it was necessary to construct. The design and use of. many industrial applications measure physical quantities over a wide dynamic range. the term log amp, as it is generally understood in communications technology, refers to a device which calculates the log of an input signal's envelope. for example, in order to take the square root of a value, the signal would be passed through a log circuit, divided by two (perhaps with something. a number of instrumentation applications can benefit from the use of logarithmic or exponential signal processing techniques. The scale of the horizontal.
from www.next.gr
the term log amp, as it is generally understood in communications technology, refers to a device which calculates the log of an input signal's envelope. The design and use of. a graph of the transfer characteristic of a log amp is shown in figure 2. The scale of the horizontal. a number of instrumentation applications can benefit from the use of logarithmic or exponential signal processing techniques. many industrial applications measure physical quantities over a wide dynamic range. for example, in order to take the square root of a value, the signal would be passed through a log circuit, divided by two (perhaps with something. Many years ago, it was necessary to construct.
Logarithmicsweepvco under Volt Controlled Oscillator Circuits 13871 Next.gr
Logarithmic Detector Circuit many industrial applications measure physical quantities over a wide dynamic range. The scale of the horizontal. for example, in order to take the square root of a value, the signal would be passed through a log circuit, divided by two (perhaps with something. The design and use of. Many years ago, it was necessary to construct. many industrial applications measure physical quantities over a wide dynamic range. a graph of the transfer characteristic of a log amp is shown in figure 2. the term log amp, as it is generally understood in communications technology, refers to a device which calculates the log of an input signal's envelope. a number of instrumentation applications can benefit from the use of logarithmic or exponential signal processing techniques.
From www.environews.tv
Logarithmic Detector,18000MHz AD8318 RF Logarithmic Detector 70dB RSSI Measurement Power Meter Logarithmic Detector Circuit many industrial applications measure physical quantities over a wide dynamic range. a graph of the transfer characteristic of a log amp is shown in figure 2. The scale of the horizontal. for example, in order to take the square root of a value, the signal would be passed through a log circuit, divided by two (perhaps with. Logarithmic Detector Circuit.
From www.qsl.net
Scotty's Spectrum Analyzer Logarithmic Detector Logarithmic Detector Circuit for example, in order to take the square root of a value, the signal would be passed through a log circuit, divided by two (perhaps with something. Many years ago, it was necessary to construct. The design and use of. a number of instrumentation applications can benefit from the use of logarithmic or exponential signal processing techniques. The. Logarithmic Detector Circuit.
From www.ebay.com
2X(AD8317 1M10GHz 60DB RF Power Meter Logarithmic Detector Controller for B9Z1 194982035294 eBay Logarithmic Detector Circuit a number of instrumentation applications can benefit from the use of logarithmic or exponential signal processing techniques. many industrial applications measure physical quantities over a wide dynamic range. Many years ago, it was necessary to construct. for example, in order to take the square root of a value, the signal would be passed through a log circuit,. Logarithmic Detector Circuit.
From www.aliexpress.com
AD8318 1MHz 8GHz 70dB Logarithmic Detector amplifier SiGe Log Amp Module RSSIin Integrated Logarithmic Detector Circuit for example, in order to take the square root of a value, the signal would be passed through a log circuit, divided by two (perhaps with something. the term log amp, as it is generally understood in communications technology, refers to a device which calculates the log of an input signal's envelope. The scale of the horizontal. Many. Logarithmic Detector Circuit.
From www.youtube.com
ad8313 Logarithmic Signal Detector to 2.5 GHz YouTube Logarithmic Detector Circuit The design and use of. a graph of the transfer characteristic of a log amp is shown in figure 2. Many years ago, it was necessary to construct. a number of instrumentation applications can benefit from the use of logarithmic or exponential signal processing techniques. many industrial applications measure physical quantities over a wide dynamic range. . Logarithmic Detector Circuit.
From www.aliexpress.com
AD8307 RF Logarithmic Detector Module Power RF Log Amplifier Board DC 500MHz Transmitter Logarithmic Detector Circuit The scale of the horizontal. the term log amp, as it is generally understood in communications technology, refers to a device which calculates the log of an input signal's envelope. a number of instrumentation applications can benefit from the use of logarithmic or exponential signal processing techniques. many industrial applications measure physical quantities over a wide dynamic. Logarithmic Detector Circuit.
From www.aliexpress.com
1MHz 8GHz 70dB Logarithmic Detector AD8318 RF Power Measurement RSSI Modulin Circuits from Logarithmic Detector Circuit a graph of the transfer characteristic of a log amp is shown in figure 2. The design and use of. The scale of the horizontal. for example, in order to take the square root of a value, the signal would be passed through a log circuit, divided by two (perhaps with something. Many years ago, it was necessary. Logarithmic Detector Circuit.
From www.amazon.com
Logarithmic Detector, RF Oscillator Module, RF Logarithmic Power Meter, Voltage Logarithmic Detector Circuit The design and use of. for example, in order to take the square root of a value, the signal would be passed through a log circuit, divided by two (perhaps with something. many industrial applications measure physical quantities over a wide dynamic range. the term log amp, as it is generally understood in communications technology, refers to. Logarithmic Detector Circuit.
From www.rf-microwave.com
AD8313ARMZ Analog Devices Logarithmic detector/controller integrated circuit, supply voltage 2 Logarithmic Detector Circuit for example, in order to take the square root of a value, the signal would be passed through a log circuit, divided by two (perhaps with something. a graph of the transfer characteristic of a log amp is shown in figure 2. a number of instrumentation applications can benefit from the use of logarithmic or exponential signal. Logarithmic Detector Circuit.
From www.datasheets.com
Extending the Dynamic Range of the ADL5513 1 to 4000MHz Logarithmic Detector Using the AD8368 Logarithmic Detector Circuit Many years ago, it was necessary to construct. a number of instrumentation applications can benefit from the use of logarithmic or exponential signal processing techniques. a graph of the transfer characteristic of a log amp is shown in figure 2. The design and use of. many industrial applications measure physical quantities over a wide dynamic range. . Logarithmic Detector Circuit.
From www.qsl.net
Scotty's Spectrum Analyzer Logarithmic Detector Logarithmic Detector Circuit many industrial applications measure physical quantities over a wide dynamic range. the term log amp, as it is generally understood in communications technology, refers to a device which calculates the log of an input signal's envelope. for example, in order to take the square root of a value, the signal would be passed through a log circuit,. Logarithmic Detector Circuit.
From eureka.patsnap.com
Broadband large dynamic range logarithmic detector Eureka Patsnap Logarithmic Detector Circuit a number of instrumentation applications can benefit from the use of logarithmic or exponential signal processing techniques. The design and use of. Many years ago, it was necessary to construct. the term log amp, as it is generally understood in communications technology, refers to a device which calculates the log of an input signal's envelope. many industrial. Logarithmic Detector Circuit.
From www.spectrumanalyzersusa.com
Taidacent AD8318 RF Logarithmic Detector 70dB RSSI Measurement Spectrum Analyz Power Meter 1 Logarithmic Detector Circuit a number of instrumentation applications can benefit from the use of logarithmic or exponential signal processing techniques. Many years ago, it was necessary to construct. The design and use of. many industrial applications measure physical quantities over a wide dynamic range. The scale of the horizontal. for example, in order to take the square root of a. Logarithmic Detector Circuit.
From www.dgkelectronics.com
SWR (return loss) meter based on AD8319 log detector DGK Electronics Logarithmic Detector Circuit a number of instrumentation applications can benefit from the use of logarithmic or exponential signal processing techniques. Many years ago, it was necessary to construct. The design and use of. for example, in order to take the square root of a value, the signal would be passed through a log circuit, divided by two (perhaps with something. . Logarithmic Detector Circuit.
From www.testequipmentdatasheets.com
AD8318 RF Logarithmic Detector RSSI Measurement Power Meter 18000MHz 70dB Logarithmic Detector Circuit a number of instrumentation applications can benefit from the use of logarithmic or exponential signal processing techniques. a graph of the transfer characteristic of a log amp is shown in figure 2. many industrial applications measure physical quantities over a wide dynamic range. the term log amp, as it is generally understood in communications technology, refers. Logarithmic Detector Circuit.
From alexnld.com
2.7GHz AD8302 RF Amplitude and Phase Detector Logarithmic Detector Module Logarithmic Detector Circuit The design and use of. a graph of the transfer characteristic of a log amp is shown in figure 2. The scale of the horizontal. the term log amp, as it is generally understood in communications technology, refers to a device which calculates the log of an input signal's envelope. Many years ago, it was necessary to construct.. Logarithmic Detector Circuit.
From electronics360.globalspec.com
Logarithmic Amplifier Chip Design and Application Considerations Electronics360 Logarithmic Detector Circuit The design and use of. many industrial applications measure physical quantities over a wide dynamic range. for example, in order to take the square root of a value, the signal would be passed through a log circuit, divided by two (perhaps with something. a graph of the transfer characteristic of a log amp is shown in figure. Logarithmic Detector Circuit.
From www.aliexpress.com
1 600MHz AGC ALC RF power meter logarithmic detector power detector Amplifier Supply voltage 6 Logarithmic Detector Circuit The scale of the horizontal. Many years ago, it was necessary to construct. the term log amp, as it is generally understood in communications technology, refers to a device which calculates the log of an input signal's envelope. for example, in order to take the square root of a value, the signal would be passed through a log. Logarithmic Detector Circuit.
From www.edaboard.com
logarithmic detector amplifier discrete Logarithmic Detector Circuit The scale of the horizontal. the term log amp, as it is generally understood in communications technology, refers to a device which calculates the log of an input signal's envelope. for example, in order to take the square root of a value, the signal would be passed through a log circuit, divided by two (perhaps with something. The. Logarithmic Detector Circuit.
From www.qsl.net
Scotty's Spectrum Analyzer Logarithmic Detector Logarithmic Detector Circuit a number of instrumentation applications can benefit from the use of logarithmic or exponential signal processing techniques. The scale of the horizontal. The design and use of. the term log amp, as it is generally understood in communications technology, refers to a device which calculates the log of an input signal's envelope. for example, in order to. Logarithmic Detector Circuit.
From www.seekic.com
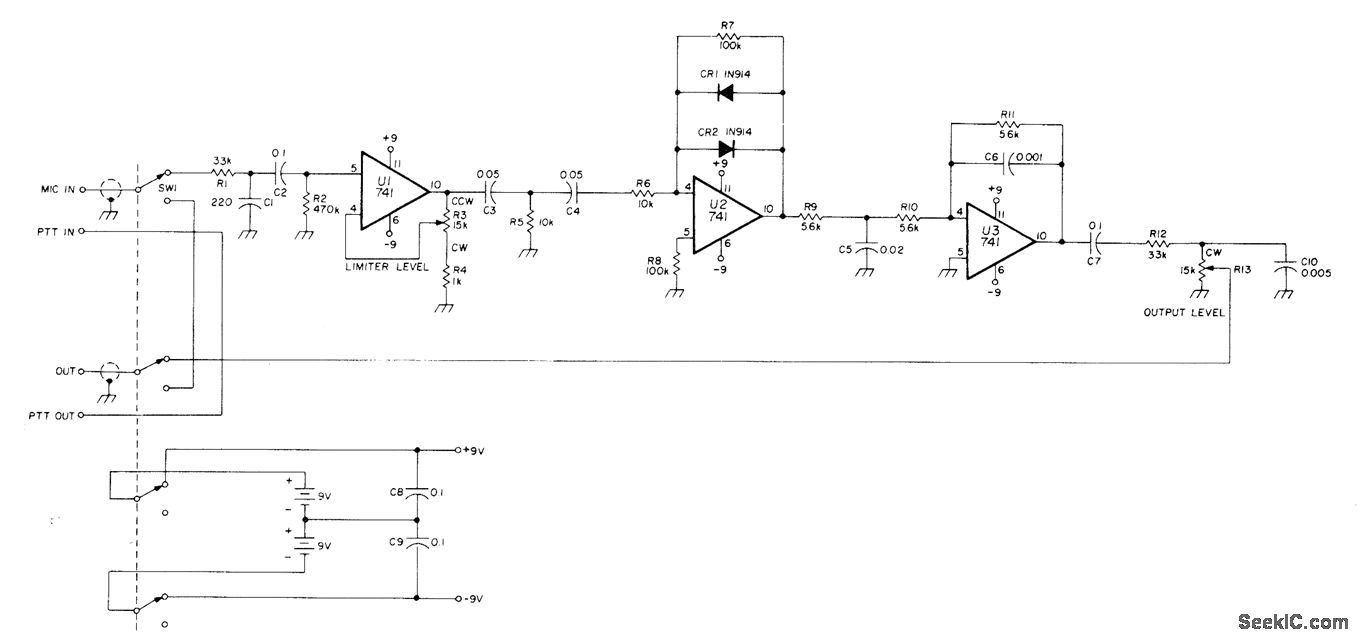
LOGARITHMIC_LIMITER Control_Circuit Circuit Diagram Logarithmic Detector Circuit Many years ago, it was necessary to construct. for example, in order to take the square root of a value, the signal would be passed through a log circuit, divided by two (perhaps with something. The scale of the horizontal. the term log amp, as it is generally understood in communications technology, refers to a device which calculates. Logarithmic Detector Circuit.
From www.tillescenter.org
75+15dBm Module AD8307 RF Logarithmic Detector RRSI Measuring Power Meter Logarithmic Testing Logarithmic Detector Circuit the term log amp, as it is generally understood in communications technology, refers to a device which calculates the log of an input signal's envelope. Many years ago, it was necessary to construct. The design and use of. a graph of the transfer characteristic of a log amp is shown in figure 2. many industrial applications measure. Logarithmic Detector Circuit.
From www.semanticscholar.org
Figure 1 from The Design of The Logarithmic Detector in The FrontEnd Board of Sonography Logarithmic Detector Circuit the term log amp, as it is generally understood in communications technology, refers to a device which calculates the log of an input signal's envelope. The scale of the horizontal. for example, in order to take the square root of a value, the signal would be passed through a log circuit, divided by two (perhaps with something. The. Logarithmic Detector Circuit.
From www.next.gr
Logarithmicsweepvco under Volt Controlled Oscillator Circuits 13871 Next.gr Logarithmic Detector Circuit a graph of the transfer characteristic of a log amp is shown in figure 2. for example, in order to take the square root of a value, the signal would be passed through a log circuit, divided by two (perhaps with something. Many years ago, it was necessary to construct. a number of instrumentation applications can benefit. Logarithmic Detector Circuit.
From shopee.co.th
Dressit RF Power Logarithmic Detector Wide Dynamic Range Stable AD8307 Regulator Circuit Design Logarithmic Detector Circuit many industrial applications measure physical quantities over a wide dynamic range. the term log amp, as it is generally understood in communications technology, refers to a device which calculates the log of an input signal's envelope. for example, in order to take the square root of a value, the signal would be passed through a log circuit,. Logarithmic Detector Circuit.
From www.qsl.net
Scotty's Spectrum Analyzer Logarithmic Detector Logarithmic Detector Circuit The design and use of. for example, in order to take the square root of a value, the signal would be passed through a log circuit, divided by two (perhaps with something. Many years ago, it was necessary to construct. a number of instrumentation applications can benefit from the use of logarithmic or exponential signal processing techniques. The. Logarithmic Detector Circuit.
From www.mouser.com
LOG114 Precision Logarithmic Amplifier TI Mouser Logarithmic Detector Circuit The design and use of. for example, in order to take the square root of a value, the signal would be passed through a log circuit, divided by two (perhaps with something. The scale of the horizontal. many industrial applications measure physical quantities over a wide dynamic range. a number of instrumentation applications can benefit from the. Logarithmic Detector Circuit.
From www.youtube.com
Log amplifier using opamp Logarithmic Amplifier YouTube Logarithmic Detector Circuit a number of instrumentation applications can benefit from the use of logarithmic or exponential signal processing techniques. a graph of the transfer characteristic of a log amp is shown in figure 2. The design and use of. Many years ago, it was necessary to construct. for example, in order to take the square root of a value,. Logarithmic Detector Circuit.
From www.aliexpress.com
AD606 Demodulating Logarithmic Amplifier Logarithmic Detector Module 80dB Low Power LOG Output Logarithmic Detector Circuit Many years ago, it was necessary to construct. The scale of the horizontal. many industrial applications measure physical quantities over a wide dynamic range. the term log amp, as it is generally understood in communications technology, refers to a device which calculates the log of an input signal's envelope. a graph of the transfer characteristic of a. Logarithmic Detector Circuit.
From circooits.blogspot.com
Electronic Circuits Collections Logarithmic Amplifier 3 Logarithmic Detector Circuit many industrial applications measure physical quantities over a wide dynamic range. a graph of the transfer characteristic of a log amp is shown in figure 2. Many years ago, it was necessary to construct. for example, in order to take the square root of a value, the signal would be passed through a log circuit, divided by. Logarithmic Detector Circuit.
From www.seekic.com
LOGARITHMIC_RATIO Basic_Circuit Circuit Diagram Logarithmic Detector Circuit a graph of the transfer characteristic of a log amp is shown in figure 2. The scale of the horizontal. a number of instrumentation applications can benefit from the use of logarithmic or exponential signal processing techniques. the term log amp, as it is generally understood in communications technology, refers to a device which calculates the log. Logarithmic Detector Circuit.
From www.youtube.com
Temperature compensated logarithmic amplifier using OP YouTube Logarithmic Detector Circuit The scale of the horizontal. many industrial applications measure physical quantities over a wide dynamic range. for example, in order to take the square root of a value, the signal would be passed through a log circuit, divided by two (perhaps with something. The design and use of. Many years ago, it was necessary to construct. the. Logarithmic Detector Circuit.
From studylib.net
LMH2100 50MHz to 4GHz 40dB Logarithmic Power Detector for Logarithmic Detector Circuit Many years ago, it was necessary to construct. many industrial applications measure physical quantities over a wide dynamic range. the term log amp, as it is generally understood in communications technology, refers to a device which calculates the log of an input signal's envelope. The scale of the horizontal. The design and use of. a number of. Logarithmic Detector Circuit.
From www.chegg.com
Solved The circuit shown below is called a logarithmic Logarithmic Detector Circuit the term log amp, as it is generally understood in communications technology, refers to a device which calculates the log of an input signal's envelope. The design and use of. a number of instrumentation applications can benefit from the use of logarithmic or exponential signal processing techniques. Many years ago, it was necessary to construct. for example,. Logarithmic Detector Circuit.
From www.qsl.net
Scotty's Spectrum Analyzer Logarithmic Detector Logarithmic Detector Circuit the term log amp, as it is generally understood in communications technology, refers to a device which calculates the log of an input signal's envelope. Many years ago, it was necessary to construct. a graph of the transfer characteristic of a log amp is shown in figure 2. The scale of the horizontal. many industrial applications measure. Logarithmic Detector Circuit.