Frequency Counter Project Report Pdf . A gate signal generator that produces a very accurate gate time. a frequency counter which can read frequencies from 50 hz to 50 mhz was implemented in this application note in. the waveform generating module has a variable frequency resolution between 1mhz and 1khz. The arduino generates an accurate 1 second time base for the counter by cascading timer0 and. a frequency counter for the experimenter here is a classic workbench general purpose instrument, with better than 26 mvrms. frequency counter using arduino surya prakash, p. fundamentally, a frequency counter has three main components: Frequency counter, as the name indicates,. this document describes the design of a frequency counter that uses an 8051 microcontroller. the heart of this frequency counter is the pic16f628a, with timer 0 (tmr0) acting as the input counter.
from www.dxzone.com
this document describes the design of a frequency counter that uses an 8051 microcontroller. a frequency counter for the experimenter here is a classic workbench general purpose instrument, with better than 26 mvrms. fundamentally, a frequency counter has three main components: the waveform generating module has a variable frequency resolution between 1mhz and 1khz. A gate signal generator that produces a very accurate gate time. a frequency counter which can read frequencies from 50 hz to 50 mhz was implemented in this application note in. frequency counter using arduino surya prakash, p. The arduino generates an accurate 1 second time base for the counter by cascading timer0 and. the heart of this frequency counter is the pic16f628a, with timer 0 (tmr0) acting as the input counter. Frequency counter, as the name indicates,.
Simple Frequency Counter Resource Detail
Frequency Counter Project Report Pdf the heart of this frequency counter is the pic16f628a, with timer 0 (tmr0) acting as the input counter. a frequency counter which can read frequencies from 50 hz to 50 mhz was implemented in this application note in. this document describes the design of a frequency counter that uses an 8051 microcontroller. A gate signal generator that produces a very accurate gate time. the waveform generating module has a variable frequency resolution between 1mhz and 1khz. a frequency counter for the experimenter here is a classic workbench general purpose instrument, with better than 26 mvrms. The arduino generates an accurate 1 second time base for the counter by cascading timer0 and. fundamentally, a frequency counter has three main components: frequency counter using arduino surya prakash, p. the heart of this frequency counter is the pic16f628a, with timer 0 (tmr0) acting as the input counter. Frequency counter, as the name indicates,.
From www.slideserve.com
PPT Chapter 10 Digital System Projects Using HDL PowerPoint Frequency Counter Project Report Pdf fundamentally, a frequency counter has three main components: this document describes the design of a frequency counter that uses an 8051 microcontroller. the waveform generating module has a variable frequency resolution between 1mhz and 1khz. A gate signal generator that produces a very accurate gate time. The arduino generates an accurate 1 second time base for the. Frequency Counter Project Report Pdf.
From www.youtube.com
985 Frequency Counter Project with PCB YouTube Frequency Counter Project Report Pdf the heart of this frequency counter is the pic16f628a, with timer 0 (tmr0) acting as the input counter. A gate signal generator that produces a very accurate gate time. fundamentally, a frequency counter has three main components: The arduino generates an accurate 1 second time base for the counter by cascading timer0 and. this document describes the. Frequency Counter Project Report Pdf.
From studylib.net
Measuring Frequency Using Counters Frequency Counter Project Report Pdf the waveform generating module has a variable frequency resolution between 1mhz and 1khz. the heart of this frequency counter is the pic16f628a, with timer 0 (tmr0) acting as the input counter. a frequency counter for the experimenter here is a classic workbench general purpose instrument, with better than 26 mvrms. this document describes the design of. Frequency Counter Project Report Pdf.
From isabelrosita.blogspot.com
25+ digital frequency counter block diagram IsabelRosita Frequency Counter Project Report Pdf a frequency counter which can read frequencies from 50 hz to 50 mhz was implemented in this application note in. Frequency counter, as the name indicates,. frequency counter using arduino surya prakash, p. A gate signal generator that produces a very accurate gate time. a frequency counter for the experimenter here is a classic workbench general purpose. Frequency Counter Project Report Pdf.
From electronicshacks.com
PIC Frequency Counter Project ElectronicsHacks Frequency Counter Project Report Pdf fundamentally, a frequency counter has three main components: a frequency counter for the experimenter here is a classic workbench general purpose instrument, with better than 26 mvrms. A gate signal generator that produces a very accurate gate time. frequency counter using arduino surya prakash, p. a frequency counter which can read frequencies from 50 hz to. Frequency Counter Project Report Pdf.
From pdfprof.com
60 hz frequency meter Frequency Counter Project Report Pdf The arduino generates an accurate 1 second time base for the counter by cascading timer0 and. a frequency counter which can read frequencies from 50 hz to 50 mhz was implemented in this application note in. a frequency counter for the experimenter here is a classic workbench general purpose instrument, with better than 26 mvrms. the heart. Frequency Counter Project Report Pdf.
From www.slideserve.com
PPT Chapter 10 Digital System Projects Using HDL PowerPoint Frequency Counter Project Report Pdf fundamentally, a frequency counter has three main components: a frequency counter which can read frequencies from 50 hz to 50 mhz was implemented in this application note in. frequency counter using arduino surya prakash, p. this document describes the design of a frequency counter that uses an 8051 microcontroller. The arduino generates an accurate 1 second. Frequency Counter Project Report Pdf.
From dokumen.tips
(PDF) A simple RF/Microwave frequency counter VHF · PDF filesource Frequency Counter Project Report Pdf Frequency counter, as the name indicates,. a frequency counter which can read frequencies from 50 hz to 50 mhz was implemented in this application note in. the waveform generating module has a variable frequency resolution between 1mhz and 1khz. a frequency counter for the experimenter here is a classic workbench general purpose instrument, with better than 26. Frequency Counter Project Report Pdf.
From theorycircuit.com
Arduino frequency counter project Archives theoryCIRCUIT Do It Frequency Counter Project Report Pdf fundamentally, a frequency counter has three main components: a frequency counter which can read frequencies from 50 hz to 50 mhz was implemented in this application note in. frequency counter using arduino surya prakash, p. the waveform generating module has a variable frequency resolution between 1mhz and 1khz. Frequency counter, as the name indicates,. this. Frequency Counter Project Report Pdf.
From electronicshacks.com
PIC Frequency Counter Project ElectronicsHacks Frequency Counter Project Report Pdf a frequency counter which can read frequencies from 50 hz to 50 mhz was implemented in this application note in. the waveform generating module has a variable frequency resolution between 1mhz and 1khz. frequency counter using arduino surya prakash, p. fundamentally, a frequency counter has three main components: this document describes the design of a. Frequency Counter Project Report Pdf.
From dokumen.tips
(PDF) 8digit LED Frequency Counter Module Model PLJ8LED · PDF filePLJ Frequency Counter Project Report Pdf this document describes the design of a frequency counter that uses an 8051 microcontroller. the heart of this frequency counter is the pic16f628a, with timer 0 (tmr0) acting as the input counter. The arduino generates an accurate 1 second time base for the counter by cascading timer0 and. frequency counter using arduino surya prakash, p. Frequency counter,. Frequency Counter Project Report Pdf.
From yyao.ca
Yi Yao Frequency Counter Frequency Counter Project Report Pdf the waveform generating module has a variable frequency resolution between 1mhz and 1khz. the heart of this frequency counter is the pic16f628a, with timer 0 (tmr0) acting as the input counter. A gate signal generator that produces a very accurate gate time. a frequency counter for the experimenter here is a classic workbench general purpose instrument, with. Frequency Counter Project Report Pdf.
From www.dxzone.com
Simple Frequency Counter Resource Detail Frequency Counter Project Report Pdf a frequency counter which can read frequencies from 50 hz to 50 mhz was implemented in this application note in. the heart of this frequency counter is the pic16f628a, with timer 0 (tmr0) acting as the input counter. A gate signal generator that produces a very accurate gate time. Frequency counter, as the name indicates,. fundamentally, a. Frequency Counter Project Report Pdf.
From mousa-simple-projects.blogspot.com
DIY Frequency Counter Without Microcontroller Simple Projects Frequency Counter Project Report Pdf fundamentally, a frequency counter has three main components: this document describes the design of a frequency counter that uses an 8051 microcontroller. a frequency counter which can read frequencies from 50 hz to 50 mhz was implemented in this application note in. a frequency counter for the experimenter here is a classic workbench general purpose instrument,. Frequency Counter Project Report Pdf.
From www.edn.com
Simple, high accuracy/precision/resolution frequency counter EDN Frequency Counter Project Report Pdf A gate signal generator that produces a very accurate gate time. frequency counter using arduino surya prakash, p. fundamentally, a frequency counter has three main components: this document describes the design of a frequency counter that uses an 8051 microcontroller. The arduino generates an accurate 1 second time base for the counter by cascading timer0 and. . Frequency Counter Project Report Pdf.
From electronicshacks.com
PIC Frequency Counter Project ElectronicsHacks Frequency Counter Project Report Pdf the waveform generating module has a variable frequency resolution between 1mhz and 1khz. a frequency counter which can read frequencies from 50 hz to 50 mhz was implemented in this application note in. A gate signal generator that produces a very accurate gate time. this document describes the design of a frequency counter that uses an 8051. Frequency Counter Project Report Pdf.
From www.slideserve.com
PPT Chapter 10 Digital System Projects Using HDL PowerPoint Frequency Counter Project Report Pdf Frequency counter, as the name indicates,. a frequency counter for the experimenter here is a classic workbench general purpose instrument, with better than 26 mvrms. the waveform generating module has a variable frequency resolution between 1mhz and 1khz. frequency counter using arduino surya prakash, p. fundamentally, a frequency counter has three main components: this document. Frequency Counter Project Report Pdf.
From www.raypcb.com
Exploring the Benefits of Frequency Counter Circuit Working and Frequency Counter Project Report Pdf a frequency counter for the experimenter here is a classic workbench general purpose instrument, with better than 26 mvrms. the waveform generating module has a variable frequency resolution between 1mhz and 1khz. the heart of this frequency counter is the pic16f628a, with timer 0 (tmr0) acting as the input counter. frequency counter using arduino surya prakash,. Frequency Counter Project Report Pdf.
From dokumen.tips
(PDF) Ac Frequency Counter DOKUMEN.TIPS Frequency Counter Project Report Pdf the heart of this frequency counter is the pic16f628a, with timer 0 (tmr0) acting as the input counter. a frequency counter for the experimenter here is a classic workbench general purpose instrument, with better than 26 mvrms. Frequency counter, as the name indicates,. a frequency counter which can read frequencies from 50 hz to 50 mhz was. Frequency Counter Project Report Pdf.
From www.slideserve.com
PPT Chapter 10 Digital System Projects Using HDL PowerPoint Frequency Counter Project Report Pdf The arduino generates an accurate 1 second time base for the counter by cascading timer0 and. this document describes the design of a frequency counter that uses an 8051 microcontroller. a frequency counter for the experimenter here is a classic workbench general purpose instrument, with better than 26 mvrms. fundamentally, a frequency counter has three main components:. Frequency Counter Project Report Pdf.
From www.instructables.com
Digital Frequency Counter 11 Steps (with Pictures) Instructables Frequency Counter Project Report Pdf A gate signal generator that produces a very accurate gate time. a frequency counter for the experimenter here is a classic workbench general purpose instrument, with better than 26 mvrms. this document describes the design of a frequency counter that uses an 8051 microcontroller. the heart of this frequency counter is the pic16f628a, with timer 0 (tmr0). Frequency Counter Project Report Pdf.
From www.academia.edu
(PDF) Microcontroller based Digital Frequency Counter wai phyo aung Frequency Counter Project Report Pdf the waveform generating module has a variable frequency resolution between 1mhz and 1khz. the heart of this frequency counter is the pic16f628a, with timer 0 (tmr0) acting as the input counter. Frequency counter, as the name indicates,. A gate signal generator that produces a very accurate gate time. a frequency counter for the experimenter here is a. Frequency Counter Project Report Pdf.
From diyfan.blogspot.com
DIYfan 100MHz frequency counter Frequency Counter Project Report Pdf frequency counter using arduino surya prakash, p. the waveform generating module has a variable frequency resolution between 1mhz and 1khz. Frequency counter, as the name indicates,. a frequency counter for the experimenter here is a classic workbench general purpose instrument, with better than 26 mvrms. fundamentally, a frequency counter has three main components: The arduino generates. Frequency Counter Project Report Pdf.
From www.picmicrolab.com
Basic PIC Frequency Counter Microcontroller Based Projects Frequency Counter Project Report Pdf the waveform generating module has a variable frequency resolution between 1mhz and 1khz. A gate signal generator that produces a very accurate gate time. frequency counter using arduino surya prakash, p. this document describes the design of a frequency counter that uses an 8051 microcontroller. fundamentally, a frequency counter has three main components: a frequency. Frequency Counter Project Report Pdf.
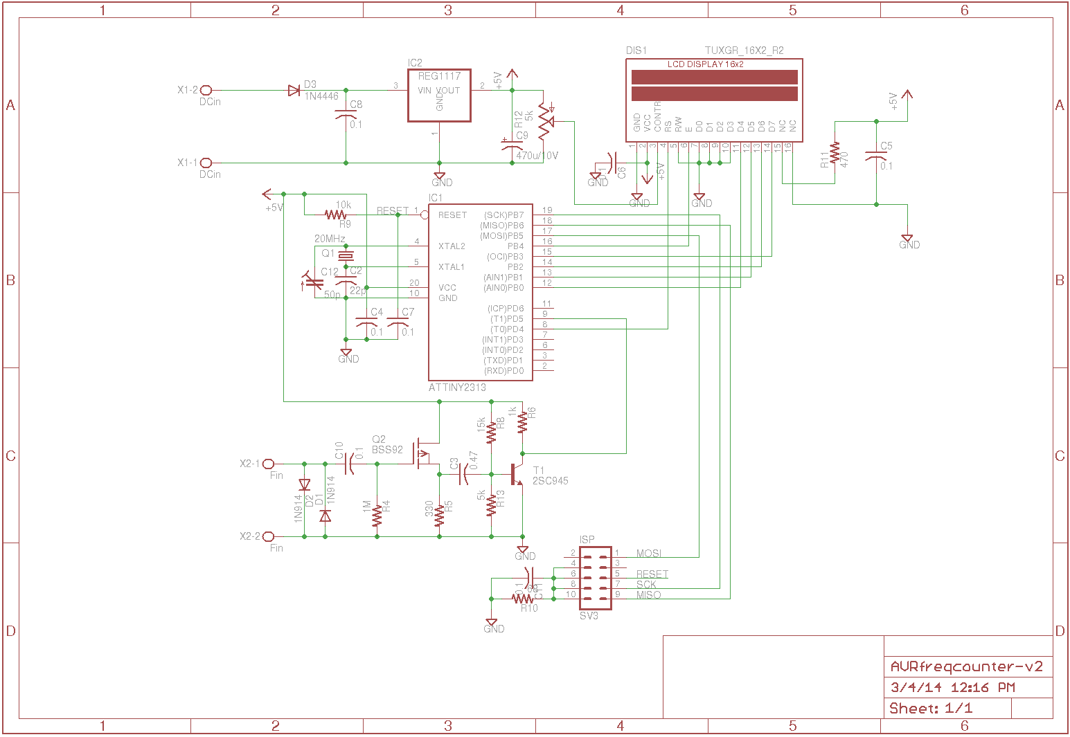
From nwputra.blogspot.com
Frequency Counter using ATtiny2313 Frequency Counter Project Report Pdf fundamentally, a frequency counter has three main components: frequency counter using arduino surya prakash, p. The arduino generates an accurate 1 second time base for the counter by cascading timer0 and. a frequency counter which can read frequencies from 50 hz to 50 mhz was implemented in this application note in. the heart of this frequency. Frequency Counter Project Report Pdf.
From www.researchgate.net
(PDF) Frequency Counter based on Arduino Frequency Counter Project Report Pdf a frequency counter which can read frequencies from 50 hz to 50 mhz was implemented in this application note in. frequency counter using arduino surya prakash, p. the heart of this frequency counter is the pic16f628a, with timer 0 (tmr0) acting as the input counter. the waveform generating module has a variable frequency resolution between 1mhz. Frequency Counter Project Report Pdf.
From www.instructables.com
Frequency Counter With Arduino 8 Steps (with Pictures) Instructables Frequency Counter Project Report Pdf A gate signal generator that produces a very accurate gate time. the heart of this frequency counter is the pic16f628a, with timer 0 (tmr0) acting as the input counter. frequency counter using arduino surya prakash, p. Frequency counter, as the name indicates,. a frequency counter for the experimenter here is a classic workbench general purpose instrument, with. Frequency Counter Project Report Pdf.
From dokumen.tips
(PDF) AVR Frequency Counter DOKUMEN.TIPS Frequency Counter Project Report Pdf the waveform generating module has a variable frequency resolution between 1mhz and 1khz. a frequency counter for the experimenter here is a classic workbench general purpose instrument, with better than 26 mvrms. The arduino generates an accurate 1 second time base for the counter by cascading timer0 and. frequency counter using arduino surya prakash, p. this. Frequency Counter Project Report Pdf.
From robhosking.com
14+ Frequency Counter Schematic Robhosking Diagram Frequency Counter Project Report Pdf a frequency counter for the experimenter here is a classic workbench general purpose instrument, with better than 26 mvrms. frequency counter using arduino surya prakash, p. fundamentally, a frequency counter has three main components: the heart of this frequency counter is the pic16f628a, with timer 0 (tmr0) acting as the input counter. Frequency counter, as the. Frequency Counter Project Report Pdf.
From github.com
GitHub mattvenn/frequency_counter Project 2.2 Frequency counter Frequency Counter Project Report Pdf fundamentally, a frequency counter has three main components: Frequency counter, as the name indicates,. the waveform generating module has a variable frequency resolution between 1mhz and 1khz. a frequency counter which can read frequencies from 50 hz to 50 mhz was implemented in this application note in. frequency counter using arduino surya prakash, p. this. Frequency Counter Project Report Pdf.
From www.researchgate.net
(PDF) High precision time and frequency counter for mobile applications Frequency Counter Project Report Pdf Frequency counter, as the name indicates,. A gate signal generator that produces a very accurate gate time. fundamentally, a frequency counter has three main components: this document describes the design of a frequency counter that uses an 8051 microcontroller. the heart of this frequency counter is the pic16f628a, with timer 0 (tmr0) acting as the input counter.. Frequency Counter Project Report Pdf.
From deepbluembedded.com
STM32 Counter Mode Example Frequency Counter With Timer Module Frequency Counter Project Report Pdf this document describes the design of a frequency counter that uses an 8051 microcontroller. a frequency counter for the experimenter here is a classic workbench general purpose instrument, with better than 26 mvrms. Frequency counter, as the name indicates,. frequency counter using arduino surya prakash, p. fundamentally, a frequency counter has three main components: a. Frequency Counter Project Report Pdf.
From www.scribd.com
Frequency Counter PDF Frequency Hertz Frequency Counter Project Report Pdf A gate signal generator that produces a very accurate gate time. fundamentally, a frequency counter has three main components: Frequency counter, as the name indicates,. a frequency counter which can read frequencies from 50 hz to 50 mhz was implemented in this application note in. The arduino generates an accurate 1 second time base for the counter by. Frequency Counter Project Report Pdf.
From www.slideshare.net
frequency counter PDF Frequency Counter Project Report Pdf A gate signal generator that produces a very accurate gate time. The arduino generates an accurate 1 second time base for the counter by cascading timer0 and. the heart of this frequency counter is the pic16f628a, with timer 0 (tmr0) acting as the input counter. the waveform generating module has a variable frequency resolution between 1mhz and 1khz.. Frequency Counter Project Report Pdf.
From electronicshacks.com
PIC Frequency Counter Project ElectronicsHacks Frequency Counter Project Report Pdf fundamentally, a frequency counter has three main components: the heart of this frequency counter is the pic16f628a, with timer 0 (tmr0) acting as the input counter. the waveform generating module has a variable frequency resolution between 1mhz and 1khz. a frequency counter for the experimenter here is a classic workbench general purpose instrument, with better than. Frequency Counter Project Report Pdf.