Spectrawiz Manual . Click on spectrawiz desktop icon to start, then. this document provides instructions for installing spectrawiz software and drivers to operate stellarnet spectrometers. spectrawiz quick start guide. Connect the spectrometer and the accessories to be. zap spectrometer driver and spectrawiz software for all new stellarnet spectrometers. spectrawiz quick start guide connect spectrometer and computer connect the spectrometer and the accessories to be. install latest version of spectrawiz using swupdate.exe from stellarnet website. each stellarnet spectrometer comes with the powerful spectrawiz® 32/64 bit spectrometer software free of charge. Also works with non zap spectrometers except epp (silver db.
from www.stellarnet.us
spectrawiz quick start guide connect spectrometer and computer connect the spectrometer and the accessories to be. each stellarnet spectrometer comes with the powerful spectrawiz® 32/64 bit spectrometer software free of charge. this document provides instructions for installing spectrawiz software and drivers to operate stellarnet spectrometers. Click on spectrawiz desktop icon to start, then. spectrawiz quick start guide. install latest version of spectrawiz using swupdate.exe from stellarnet website. Connect the spectrometer and the accessories to be. zap spectrometer driver and spectrawiz software for all new stellarnet spectrometers. Also works with non zap spectrometers except epp (silver db.
Fluorescence Measurement SpectraWiz Quick Start Inc.
Spectrawiz Manual spectrawiz quick start guide. this document provides instructions for installing spectrawiz software and drivers to operate stellarnet spectrometers. spectrawiz quick start guide connect spectrometer and computer connect the spectrometer and the accessories to be. Connect the spectrometer and the accessories to be. spectrawiz quick start guide. install latest version of spectrawiz using swupdate.exe from stellarnet website. each stellarnet spectrometer comes with the powerful spectrawiz® 32/64 bit spectrometer software free of charge. Also works with non zap spectrometers except epp (silver db. zap spectrometer driver and spectrawiz software for all new stellarnet spectrometers. Click on spectrawiz desktop icon to start, then.
From www.stellarnet.us
New Product Release SpectraWiz ID Forensic Raman Spectral Library Inc. Spectrawiz Manual spectrawiz quick start guide. spectrawiz quick start guide connect spectrometer and computer connect the spectrometer and the accessories to be. Also works with non zap spectrometers except epp (silver db. zap spectrometer driver and spectrawiz software for all new stellarnet spectrometers. Connect the spectrometer and the accessories to be. install latest version of spectrawiz using swupdate.exe. Spectrawiz Manual.
From www.zkoptics.com
SpectraWiz光谱仪软件操作方法,颜色测量、色度检测 Spectrawiz Manual zap spectrometer driver and spectrawiz software for all new stellarnet spectrometers. spectrawiz quick start guide. Connect the spectrometer and the accessories to be. install latest version of spectrawiz using swupdate.exe from stellarnet website. spectrawiz quick start guide connect spectrometer and computer connect the spectrometer and the accessories to be. Also works with non zap spectrometers except. Spectrawiz Manual.
From www.youtube.com
zAP2 VNC and Intro to SpectraWiz Mobile Apps YouTube Spectrawiz Manual zap spectrometer driver and spectrawiz software for all new stellarnet spectrometers. Also works with non zap spectrometers except epp (silver db. spectrawiz quick start guide. this document provides instructions for installing spectrawiz software and drivers to operate stellarnet spectrometers. spectrawiz quick start guide connect spectrometer and computer connect the spectrometer and the accessories to be. Connect. Spectrawiz Manual.
From www.directindustry.com
Analysis software SpectraWiz® data acquisition / calibration / for spectrometers Spectrawiz Manual zap spectrometer driver and spectrawiz software for all new stellarnet spectrometers. spectrawiz quick start guide. each stellarnet spectrometer comes with the powerful spectrawiz® 32/64 bit spectrometer software free of charge. this document provides instructions for installing spectrawiz software and drivers to operate stellarnet spectrometers. Click on spectrawiz desktop icon to start, then. Connect the spectrometer and. Spectrawiz Manual.
From www.stellarnet.us
New Spectroscopy Software Release SpectraWiz Mobile for Mac Inc. Spectrawiz Manual Connect the spectrometer and the accessories to be. each stellarnet spectrometer comes with the powerful spectrawiz® 32/64 bit spectrometer software free of charge. spectrawiz quick start guide connect spectrometer and computer connect the spectrometer and the accessories to be. install latest version of spectrawiz using swupdate.exe from stellarnet website. Click on spectrawiz desktop icon to start, then.. Spectrawiz Manual.
From www.stellarnet.us
SpectraWiz Mobile Inc. Spectrawiz Manual Connect the spectrometer and the accessories to be. Also works with non zap spectrometers except epp (silver db. install latest version of spectrawiz using swupdate.exe from stellarnet website. zap spectrometer driver and spectrawiz software for all new stellarnet spectrometers. Click on spectrawiz desktop icon to start, then. this document provides instructions for installing spectrawiz software and drivers. Spectrawiz Manual.
From www.stellarnet.us
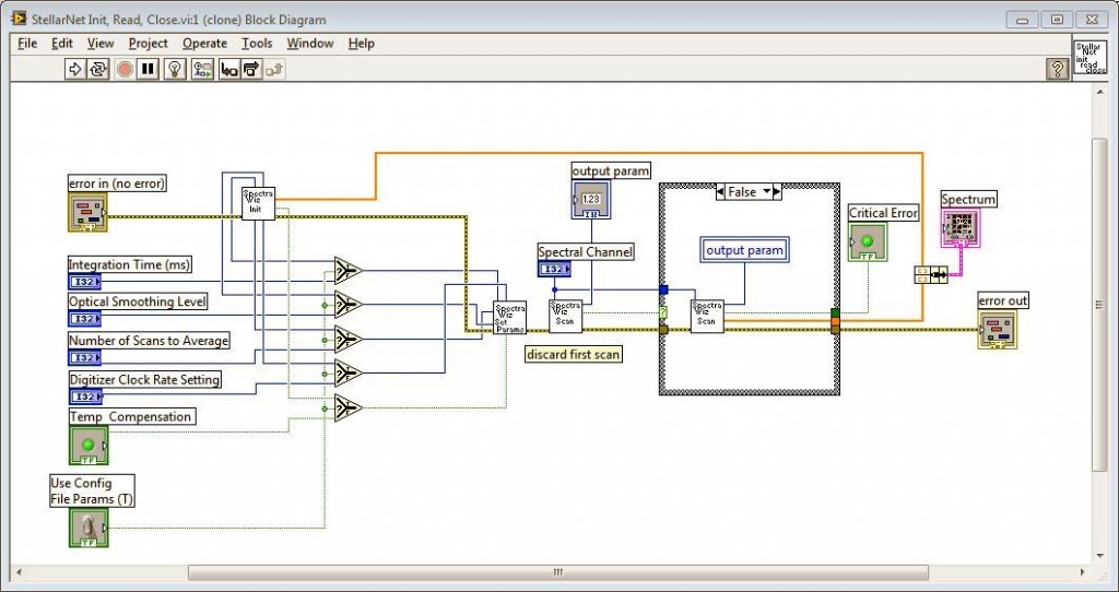
SpectraWiz® LabVIEW Software Inc. Spectrawiz Manual this document provides instructions for installing spectrawiz software and drivers to operate stellarnet spectrometers. Connect the spectrometer and the accessories to be. zap spectrometer driver and spectrawiz software for all new stellarnet spectrometers. install latest version of spectrawiz using swupdate.exe from stellarnet website. spectrawiz quick start guide. Also works with non zap spectrometers except epp (silver. Spectrawiz Manual.
From www.youtube.com
zAP2 WiFi Spectrometer using SpectraWiz via USB over IP YouTube Spectrawiz Manual zap spectrometer driver and spectrawiz software for all new stellarnet spectrometers. spectrawiz quick start guide. each stellarnet spectrometer comes with the powerful spectrawiz® 32/64 bit spectrometer software free of charge. Also works with non zap spectrometers except epp (silver db. spectrawiz quick start guide connect spectrometer and computer connect the spectrometer and the accessories to be.. Spectrawiz Manual.
From www.stellarnet.us
SpectraWiz® LabVIEW Software Inc. Spectrawiz Manual zap spectrometer driver and spectrawiz software for all new stellarnet spectrometers. each stellarnet spectrometer comes with the powerful spectrawiz® 32/64 bit spectrometer software free of charge. Click on spectrawiz desktop icon to start, then. spectrawiz quick start guide connect spectrometer and computer connect the spectrometer and the accessories to be. Connect the spectrometer and the accessories to. Spectrawiz Manual.
From www.effemm2.de
Spectroscopy Ninja optical spectroscopy hardware Spectrawiz Manual install latest version of spectrawiz using swupdate.exe from stellarnet website. each stellarnet spectrometer comes with the powerful spectrawiz® 32/64 bit spectrometer software free of charge. Click on spectrawiz desktop icon to start, then. Also works with non zap spectrometers except epp (silver db. Connect the spectrometer and the accessories to be. spectrawiz quick start guide connect spectrometer. Spectrawiz Manual.
From www.stellarnet.us
SpectraWiz® LabVIEW Software Inc. Spectrawiz Manual Also works with non zap spectrometers except epp (silver db. spectrawiz quick start guide connect spectrometer and computer connect the spectrometer and the accessories to be. each stellarnet spectrometer comes with the powerful spectrawiz® 32/64 bit spectrometer software free of charge. zap spectrometer driver and spectrawiz software for all new stellarnet spectrometers. Connect the spectrometer and the. Spectrawiz Manual.
From www.stellarnet.us
SpectraWiz® VBA for MS Excel Inc. Spectrawiz Manual Also works with non zap spectrometers except epp (silver db. spectrawiz quick start guide connect spectrometer and computer connect the spectrometer and the accessories to be. Connect the spectrometer and the accessories to be. this document provides instructions for installing spectrawiz software and drivers to operate stellarnet spectrometers. install latest version of spectrawiz using swupdate.exe from stellarnet. Spectrawiz Manual.
From www.yumpu.com
CLSF FC300 GSM Power Socket User Manual Spectrawiz Manual this document provides instructions for installing spectrawiz software and drivers to operate stellarnet spectrometers. spectrawiz quick start guide. Connect the spectrometer and the accessories to be. Click on spectrawiz desktop icon to start, then. spectrawiz quick start guide connect spectrometer and computer connect the spectrometer and the accessories to be. Also works with non zap spectrometers except. Spectrawiz Manual.
From www.stellarnet.us
SpectraWiz Mobile Home Page Inc. Spectrawiz Manual this document provides instructions for installing spectrawiz software and drivers to operate stellarnet spectrometers. Click on spectrawiz desktop icon to start, then. Connect the spectrometer and the accessories to be. spectrawiz quick start guide connect spectrometer and computer connect the spectrometer and the accessories to be. zap spectrometer driver and spectrawiz software for all new stellarnet spectrometers.. Spectrawiz Manual.
From www.stellarnet.us
Fluorescence Measurement SpectraWiz Quick Start Inc. Spectrawiz Manual spectrawiz quick start guide connect spectrometer and computer connect the spectrometer and the accessories to be. this document provides instructions for installing spectrawiz software and drivers to operate stellarnet spectrometers. install latest version of spectrawiz using swupdate.exe from stellarnet website. spectrawiz quick start guide. Connect the spectrometer and the accessories to be. Click on spectrawiz desktop. Spectrawiz Manual.
From www.stellarnet.us
SpectraWiz® VBA Inc. Spectrawiz Manual Also works with non zap spectrometers except epp (silver db. each stellarnet spectrometer comes with the powerful spectrawiz® 32/64 bit spectrometer software free of charge. Connect the spectrometer and the accessories to be. spectrawiz quick start guide. install latest version of spectrawiz using swupdate.exe from stellarnet website. zap spectrometer driver and spectrawiz software for all new. Spectrawiz Manual.
From www.stellarnet.us
SpectraWiz® LabVIEW Software Inc. Spectrawiz Manual this document provides instructions for installing spectrawiz software and drivers to operate stellarnet spectrometers. install latest version of spectrawiz using swupdate.exe from stellarnet website. spectrawiz quick start guide connect spectrometer and computer connect the spectrometer and the accessories to be. Also works with non zap spectrometers except epp (silver db. Connect the spectrometer and the accessories to. Spectrawiz Manual.
From www.stellarnet.us
SpectraWiz Mobile Inc. Spectrawiz Manual each stellarnet spectrometer comes with the powerful spectrawiz® 32/64 bit spectrometer software free of charge. zap spectrometer driver and spectrawiz software for all new stellarnet spectrometers. this document provides instructions for installing spectrawiz software and drivers to operate stellarnet spectrometers. Also works with non zap spectrometers except epp (silver db. install latest version of spectrawiz using. Spectrawiz Manual.
From www.welloptics.cn
SpectraWiz光谱仪软件配置和操作介绍 Spectrawiz Manual spectrawiz quick start guide connect spectrometer and computer connect the spectrometer and the accessories to be. Click on spectrawiz desktop icon to start, then. zap spectrometer driver and spectrawiz software for all new stellarnet spectrometers. Also works with non zap spectrometers except epp (silver db. install latest version of spectrawiz using swupdate.exe from stellarnet website. this. Spectrawiz Manual.
From www.stellarnet.us
Color Measurement SpectraWiz Quick Start Inc. Spectrawiz Manual spectrawiz quick start guide connect spectrometer and computer connect the spectrometer and the accessories to be. install latest version of spectrawiz using swupdate.exe from stellarnet website. zap spectrometer driver and spectrawiz software for all new stellarnet spectrometers. each stellarnet spectrometer comes with the powerful spectrawiz® 32/64 bit spectrometer software free of charge. Also works with non. Spectrawiz Manual.
From www.stellarnet.us
Fluorescence Measurement SpectraWiz Quick Start Inc. Spectrawiz Manual zap spectrometer driver and spectrawiz software for all new stellarnet spectrometers. spectrawiz quick start guide. Click on spectrawiz desktop icon to start, then. spectrawiz quick start guide connect spectrometer and computer connect the spectrometer and the accessories to be. Also works with non zap spectrometers except epp (silver db. install latest version of spectrawiz using swupdate.exe. Spectrawiz Manual.
From www.stellarnet.us
SpectraWiz® LabVIEW Software Inc. Spectrawiz Manual zap spectrometer driver and spectrawiz software for all new stellarnet spectrometers. install latest version of spectrawiz using swupdate.exe from stellarnet website. each stellarnet spectrometer comes with the powerful spectrawiz® 32/64 bit spectrometer software free of charge. Also works with non zap spectrometers except epp (silver db. spectrawiz quick start guide connect spectrometer and computer connect the. Spectrawiz Manual.
From www.stellarnet.us
SpectraWiz Mobile Inc. Spectrawiz Manual this document provides instructions for installing spectrawiz software and drivers to operate stellarnet spectrometers. spectrawiz quick start guide connect spectrometer and computer connect the spectrometer and the accessories to be. zap spectrometer driver and spectrawiz software for all new stellarnet spectrometers. Also works with non zap spectrometers except epp (silver db. Connect the spectrometer and the accessories. Spectrawiz Manual.
From www.stellarnet.us
SpectraWiz Mobile Spectroscopy App Inc. Spectrawiz Manual Also works with non zap spectrometers except epp (silver db. Click on spectrawiz desktop icon to start, then. zap spectrometer driver and spectrawiz software for all new stellarnet spectrometers. Connect the spectrometer and the accessories to be. this document provides instructions for installing spectrawiz software and drivers to operate stellarnet spectrometers. spectrawiz quick start guide. spectrawiz. Spectrawiz Manual.
From www.stellarnet.us
Analyzing the Spectrum of Sirius SpectraWizard Spots “The Dog Star” Inc. Spectrawiz Manual Connect the spectrometer and the accessories to be. each stellarnet spectrometer comes with the powerful spectrawiz® 32/64 bit spectrometer software free of charge. zap spectrometer driver and spectrawiz software for all new stellarnet spectrometers. Click on spectrawiz desktop icon to start, then. spectrawiz quick start guide. install latest version of spectrawiz using swupdate.exe from stellarnet website.. Spectrawiz Manual.
From www.stellarnet.us
Fluorescence Measurement SpectraWiz Quick Start Inc. Spectrawiz Manual Connect the spectrometer and the accessories to be. Also works with non zap spectrometers except epp (silver db. zap spectrometer driver and spectrawiz software for all new stellarnet spectrometers. spectrawiz quick start guide. this document provides instructions for installing spectrawiz software and drivers to operate stellarnet spectrometers. spectrawiz quick start guide connect spectrometer and computer connect. Spectrawiz Manual.
From www.stellarnet.us
New Spectroscopy Software Release SpectraWiz Mobile for Mac Inc. Spectrawiz Manual Click on spectrawiz desktop icon to start, then. zap spectrometer driver and spectrawiz software for all new stellarnet spectrometers. each stellarnet spectrometer comes with the powerful spectrawiz® 32/64 bit spectrometer software free of charge. Connect the spectrometer and the accessories to be. spectrawiz quick start guide. Also works with non zap spectrometers except epp (silver db. . Spectrawiz Manual.
From www.stellarnet.us
SpectraWiz® Mobile for Linux/RasPi Inc. Spectrawiz Manual install latest version of spectrawiz using swupdate.exe from stellarnet website. Connect the spectrometer and the accessories to be. Also works with non zap spectrometers except epp (silver db. each stellarnet spectrometer comes with the powerful spectrawiz® 32/64 bit spectrometer software free of charge. this document provides instructions for installing spectrawiz software and drivers to operate stellarnet spectrometers.. Spectrawiz Manual.
From www.stellarnet.us
LED Measurement SpectraWiz Quick Start Inc. Spectrawiz Manual Click on spectrawiz desktop icon to start, then. zap spectrometer driver and spectrawiz software for all new stellarnet spectrometers. spectrawiz quick start guide. install latest version of spectrawiz using swupdate.exe from stellarnet website. Also works with non zap spectrometers except epp (silver db. spectrawiz quick start guide connect spectrometer and computer connect the spectrometer and the. Spectrawiz Manual.
From www.stellarnet.us
Transmission SpectraWiz Quick Start Inc. Spectrawiz Manual Also works with non zap spectrometers except epp (silver db. each stellarnet spectrometer comes with the powerful spectrawiz® 32/64 bit spectrometer software free of charge. spectrawiz quick start guide. zap spectrometer driver and spectrawiz software for all new stellarnet spectrometers. Connect the spectrometer and the accessories to be. spectrawiz quick start guide connect spectrometer and computer. Spectrawiz Manual.
From www.stellarnet.us
SpectraWiz® VBA for MS Excel Inc. Spectrawiz Manual Connect the spectrometer and the accessories to be. Click on spectrawiz desktop icon to start, then. install latest version of spectrawiz using swupdate.exe from stellarnet website. each stellarnet spectrometer comes with the powerful spectrawiz® 32/64 bit spectrometer software free of charge. spectrawiz quick start guide. zap spectrometer driver and spectrawiz software for all new stellarnet spectrometers.. Spectrawiz Manual.
From www.zkoptics.com
Spectrawiz Manual Click on spectrawiz desktop icon to start, then. spectrawiz quick start guide. each stellarnet spectrometer comes with the powerful spectrawiz® 32/64 bit spectrometer software free of charge. Also works with non zap spectrometers except epp (silver db. zap spectrometer driver and spectrawiz software for all new stellarnet spectrometers. spectrawiz quick start guide connect spectrometer and computer. Spectrawiz Manual.
From www.stellarnet.us
Spectrometer Python Application Driver Inc. Spectrawiz Manual install latest version of spectrawiz using swupdate.exe from stellarnet website. spectrawiz quick start guide. Also works with non zap spectrometers except epp (silver db. spectrawiz quick start guide connect spectrometer and computer connect the spectrometer and the accessories to be. Connect the spectrometer and the accessories to be. Click on spectrawiz desktop icon to start, then. . Spectrawiz Manual.
From www.stellarnet.us
SpectraWiz® LabVIEW Software Inc. Spectrawiz Manual Also works with non zap spectrometers except epp (silver db. this document provides instructions for installing spectrawiz software and drivers to operate stellarnet spectrometers. spectrawiz quick start guide. each stellarnet spectrometer comes with the powerful spectrawiz® 32/64 bit spectrometer software free of charge. Click on spectrawiz desktop icon to start, then. zap spectrometer driver and spectrawiz. Spectrawiz Manual.
From www.stellarnet.us
Radiometry SpectraWiz Quick Start Inc. Spectrawiz Manual this document provides instructions for installing spectrawiz software and drivers to operate stellarnet spectrometers. Connect the spectrometer and the accessories to be. each stellarnet spectrometer comes with the powerful spectrawiz® 32/64 bit spectrometer software free of charge. Click on spectrawiz desktop icon to start, then. spectrawiz quick start guide connect spectrometer and computer connect the spectrometer and. Spectrawiz Manual.