Crystal Spice Model . This model represents the equivalent circuit of figure 1. This document explains how a quartz crystal can be modeled using a series rlc circuit and a parallel (package) capacitor. Most 'generic' spice models will work in ltspice. I'd like to simulate a schematic in ltspice driven by a crystal. Also, if you look at some of the. Linear technology’s ltspice generic capacitor model has all the parts you need to synthesize a crystal, which is pointed out in the help file and. Application note modelling quartz crystals this document explains how a quartz crystal can be modelled using a series rlc circuit and a. Spice libraries are crucial for accurate circuit simulations, allowing engineers to identify potential issues early and save on costly prototyping. On this page, find links to spice models of various electronic components to meet your modeling needs, optimizing circuit simulations with ease and precision. Some crystal manufacturers have spice models. Pspice® model library includes parameterized models such as bjts, jfets, mosfets, igbts, scrs, discretes, operational amplifiers,. An capacitor representing the crytal (as a resonant circuit) however it needs some.
from www.slideshare.net
This document explains how a quartz crystal can be modeled using a series rlc circuit and a parallel (package) capacitor. An capacitor representing the crytal (as a resonant circuit) however it needs some. On this page, find links to spice models of various electronic components to meet your modeling needs, optimizing circuit simulations with ease and precision. Linear technology’s ltspice generic capacitor model has all the parts you need to synthesize a crystal, which is pointed out in the help file and. Some crystal manufacturers have spice models. This model represents the equivalent circuit of figure 1. Pspice® model library includes parameterized models such as bjts, jfets, mosfets, igbts, scrs, discretes, operational amplifiers,. Application note modelling quartz crystals this document explains how a quartz crystal can be modelled using a series rlc circuit and a. I'd like to simulate a schematic in ltspice driven by a crystal. Also, if you look at some of the.
SPICE Simulation of Crystal AT49,12MHz
Crystal Spice Model Linear technology’s ltspice generic capacitor model has all the parts you need to synthesize a crystal, which is pointed out in the help file and. Most 'generic' spice models will work in ltspice. Pspice® model library includes parameterized models such as bjts, jfets, mosfets, igbts, scrs, discretes, operational amplifiers,. On this page, find links to spice models of various electronic components to meet your modeling needs, optimizing circuit simulations with ease and precision. Some crystal manufacturers have spice models. Also, if you look at some of the. Application note modelling quartz crystals this document explains how a quartz crystal can be modelled using a series rlc circuit and a. An capacitor representing the crytal (as a resonant circuit) however it needs some. This document explains how a quartz crystal can be modeled using a series rlc circuit and a parallel (package) capacitor. Linear technology’s ltspice generic capacitor model has all the parts you need to synthesize a crystal, which is pointed out in the help file and. I'd like to simulate a schematic in ltspice driven by a crystal. This model represents the equivalent circuit of figure 1. Spice libraries are crucial for accurate circuit simulations, allowing engineers to identify potential issues early and save on costly prototyping.
From de.slideshare.net
Crystal Oscillator Model using LTspice Crystal Spice Model This model represents the equivalent circuit of figure 1. On this page, find links to spice models of various electronic components to meet your modeling needs, optimizing circuit simulations with ease and precision. Pspice® model library includes parameterized models such as bjts, jfets, mosfets, igbts, scrs, discretes, operational amplifiers,. Linear technology’s ltspice generic capacitor model has all the parts you. Crystal Spice Model.
From u.easyeda.com
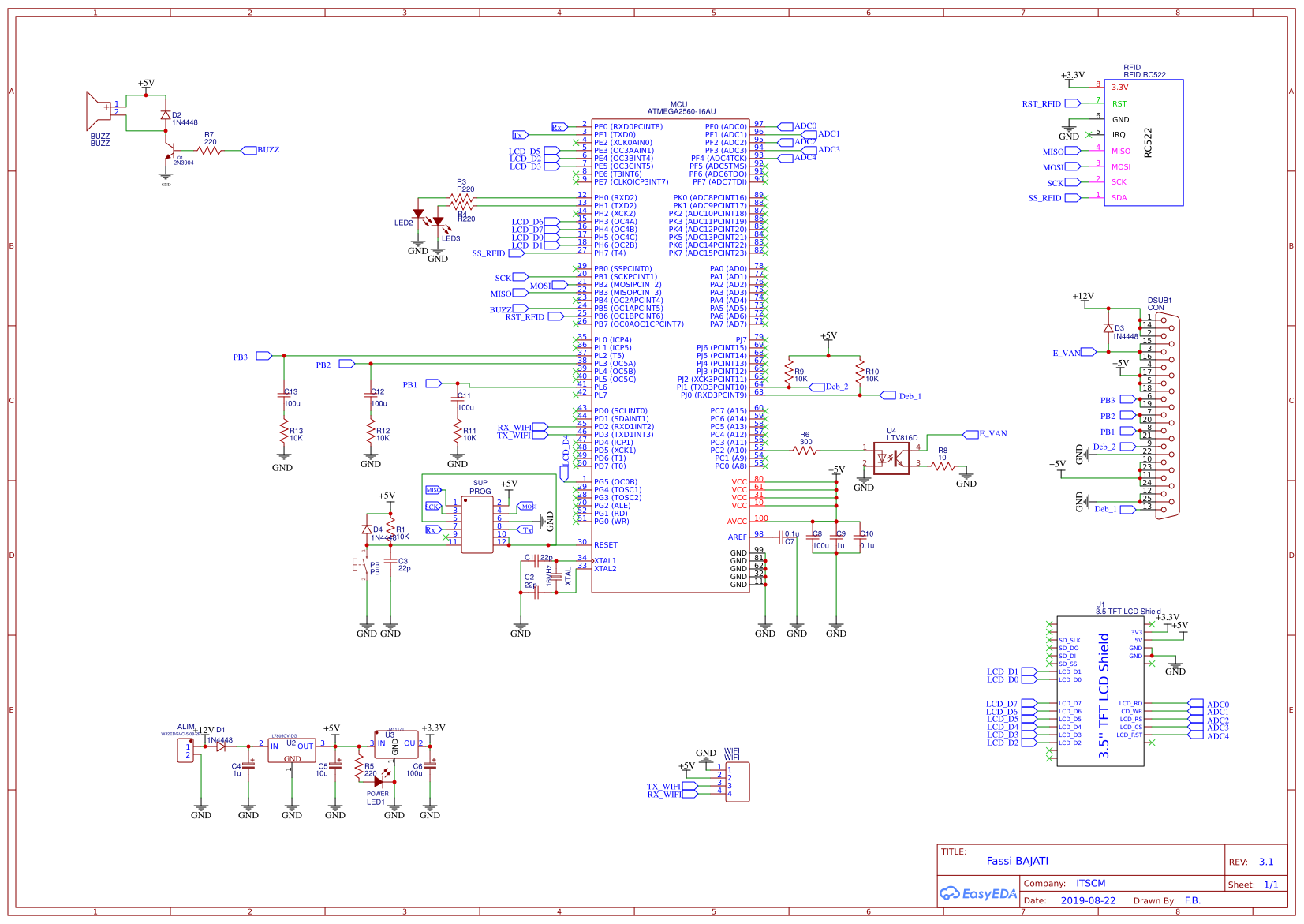
demonstrating the easyeda lm2907 and lm2917 spice models. Search Crystal Spice Model I'd like to simulate a schematic in ltspice driven by a crystal. Spice libraries are crucial for accurate circuit simulations, allowing engineers to identify potential issues early and save on costly prototyping. Some crystal manufacturers have spice models. Most 'generic' spice models will work in ltspice. This model represents the equivalent circuit of figure 1. Application note modelling quartz crystals. Crystal Spice Model.
From u.easyeda.com
demonstrating the easyeda lm2907 and lm2917 spice models. Search Crystal Spice Model On this page, find links to spice models of various electronic components to meet your modeling needs, optimizing circuit simulations with ease and precision. Some crystal manufacturers have spice models. This model represents the equivalent circuit of figure 1. An capacitor representing the crytal (as a resonant circuit) however it needs some. Also, if you look at some of the.. Crystal Spice Model.
From www.vrogue.co
Spice Model Development For Sic Power Mosfet Semantic vrogue.co Crystal Spice Model This document explains how a quartz crystal can be modeled using a series rlc circuit and a parallel (package) capacitor. Application note modelling quartz crystals this document explains how a quartz crystal can be modelled using a series rlc circuit and a. Some crystal manufacturers have spice models. Also, if you look at some of the. This model represents the. Crystal Spice Model.
From faeria.fandom.com
Crystal Spice Official Faeria Wiki Crystal Spice Model This document explains how a quartz crystal can be modeled using a series rlc circuit and a parallel (package) capacitor. Most 'generic' spice models will work in ltspice. Also, if you look at some of the. Spice libraries are crucial for accurate circuit simulations, allowing engineers to identify potential issues early and save on costly prototyping. This model represents the. Crystal Spice Model.
From oshwlab.com
Crystal oscillator using EasyEDA quick starting crystal spice model Crystal Spice Model Some crystal manufacturers have spice models. Application note modelling quartz crystals this document explains how a quartz crystal can be modelled using a series rlc circuit and a. Pspice® model library includes parameterized models such as bjts, jfets, mosfets, igbts, scrs, discretes, operational amplifiers,. Linear technology’s ltspice generic capacitor model has all the parts you need to synthesize a crystal,. Crystal Spice Model.
From www.researchgate.net
Simplified lumpedelement SPICE model for a recording head with the Crystal Spice Model Application note modelling quartz crystals this document explains how a quartz crystal can be modelled using a series rlc circuit and a. On this page, find links to spice models of various electronic components to meet your modeling needs, optimizing circuit simulations with ease and precision. Linear technology’s ltspice generic capacitor model has all the parts you need to synthesize. Crystal Spice Model.
From itecnotes.com
Electronic How to simulate a 150MHz crystal oscillator in LTspice Crystal Spice Model This model represents the equivalent circuit of figure 1. Linear technology’s ltspice generic capacitor model has all the parts you need to synthesize a crystal, which is pointed out in the help file and. I'd like to simulate a schematic in ltspice driven by a crystal. This document explains how a quartz crystal can be modeled using a series rlc. Crystal Spice Model.
From oshwlab.com
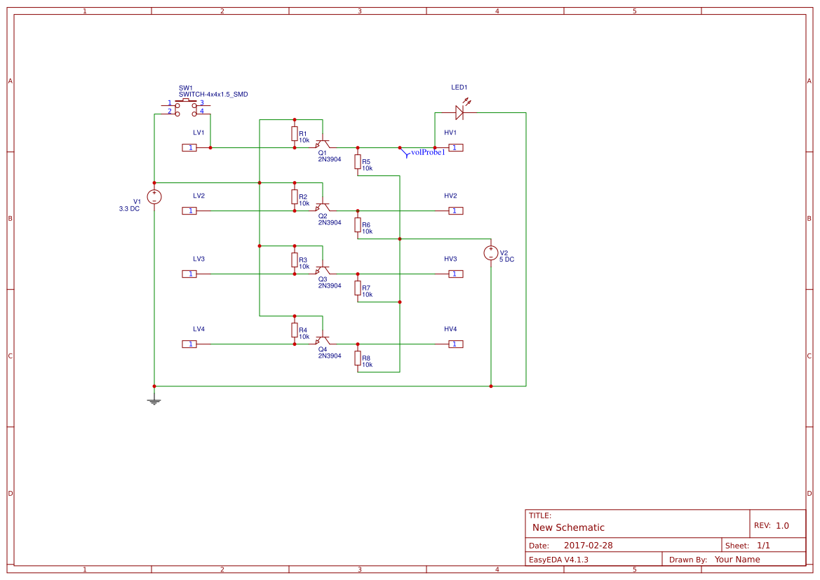
test EasyEDA open source hardware lab Crystal Spice Model An capacitor representing the crytal (as a resonant circuit) however it needs some. Linear technology’s ltspice generic capacitor model has all the parts you need to synthesize a crystal, which is pointed out in the help file and. On this page, find links to spice models of various electronic components to meet your modeling needs, optimizing circuit simulations with ease. Crystal Spice Model.
From www.reddit.com
Crystal spice r/idleon Crystal Spice Model Some crystal manufacturers have spice models. Most 'generic' spice models will work in ltspice. Application note modelling quartz crystals this document explains how a quartz crystal can be modelled using a series rlc circuit and a. An capacitor representing the crytal (as a resonant circuit) however it needs some. This model represents the equivalent circuit of figure 1. I'd like. Crystal Spice Model.
From easyeda.com
Crystal oscillator using EasyEDA quick starting crystal spice model Crystal Spice Model Linear technology’s ltspice generic capacitor model has all the parts you need to synthesize a crystal, which is pointed out in the help file and. Spice libraries are crucial for accurate circuit simulations, allowing engineers to identify potential issues early and save on costly prototyping. Most 'generic' spice models will work in ltspice. Some crystal manufacturers have spice models. On. Crystal Spice Model.
From www.slideshare.net
SPICE Simulation of Crystal AT49,12MHz Crystal Spice Model This model represents the equivalent circuit of figure 1. Some crystal manufacturers have spice models. Application note modelling quartz crystals this document explains how a quartz crystal can be modelled using a series rlc circuit and a. Pspice® model library includes parameterized models such as bjts, jfets, mosfets, igbts, scrs, discretes, operational amplifiers,. This document explains how a quartz crystal. Crystal Spice Model.
From oshwlab.com
test EasyEDA open source hardware lab Crystal Spice Model This document explains how a quartz crystal can be modeled using a series rlc circuit and a parallel (package) capacitor. Pspice® model library includes parameterized models such as bjts, jfets, mosfets, igbts, scrs, discretes, operational amplifiers,. Linear technology’s ltspice generic capacitor model has all the parts you need to synthesize a crystal, which is pointed out in the help file. Crystal Spice Model.
From easyeda.com
Crystal oscillator using EasyEDA quick starting crystal spice model Crystal Spice Model Pspice® model library includes parameterized models such as bjts, jfets, mosfets, igbts, scrs, discretes, operational amplifiers,. An capacitor representing the crytal (as a resonant circuit) however it needs some. On this page, find links to spice models of various electronic components to meet your modeling needs, optimizing circuit simulations with ease and precision. Linear technology’s ltspice generic capacitor model has. Crystal Spice Model.
From u.easyeda.com
creating spice model Search EasyEDA Crystal Spice Model Spice libraries are crucial for accurate circuit simulations, allowing engineers to identify potential issues early and save on costly prototyping. This document explains how a quartz crystal can be modeled using a series rlc circuit and a parallel (package) capacitor. Most 'generic' spice models will work in ltspice. I'd like to simulate a schematic in ltspice driven by a crystal.. Crystal Spice Model.
From www.myxxgirl.com
Ltspice Model Lt Mikrocontroller Net My XXX Hot Girl Crystal Spice Model Most 'generic' spice models will work in ltspice. On this page, find links to spice models of various electronic components to meet your modeling needs, optimizing circuit simulations with ease and precision. Also, if you look at some of the. Some crystal manufacturers have spice models. Application note modelling quartz crystals this document explains how a quartz crystal can be. Crystal Spice Model.
From www.slideshare.net
SPICE Simulation of Crystal AT49,12MHz Crystal Spice Model Spice libraries are crucial for accurate circuit simulations, allowing engineers to identify potential issues early and save on costly prototyping. Pspice® model library includes parameterized models such as bjts, jfets, mosfets, igbts, scrs, discretes, operational amplifiers,. Also, if you look at some of the. An capacitor representing the crytal (as a resonant circuit) however it needs some. Some crystal manufacturers. Crystal Spice Model.
From oshwlab.com
How to use basic elements of EasyEDA OSHWLab Crystal Spice Model Linear technology’s ltspice generic capacitor model has all the parts you need to synthesize a crystal, which is pointed out in the help file and. This document explains how a quartz crystal can be modeled using a series rlc circuit and a parallel (package) capacitor. This model represents the equivalent circuit of figure 1. Some crystal manufacturers have spice models.. Crystal Spice Model.
From easyeda.com
Crystal oscillator using EasyEDA quick starting crystal spice model Crystal Spice Model An capacitor representing the crytal (as a resonant circuit) however it needs some. This model represents the equivalent circuit of figure 1. Application note modelling quartz crystals this document explains how a quartz crystal can be modelled using a series rlc circuit and a. Spice libraries are crucial for accurate circuit simulations, allowing engineers to identify potential issues early and. Crystal Spice Model.
From dapj.org
SPICE Analog Simulation Program TINA TI Tech Media Network Crystal Spice Model I'd like to simulate a schematic in ltspice driven by a crystal. Pspice® model library includes parameterized models such as bjts, jfets, mosfets, igbts, scrs, discretes, operational amplifiers,. An capacitor representing the crytal (as a resonant circuit) however it needs some. Some crystal manufacturers have spice models. This model represents the equivalent circuit of figure 1. On this page, find. Crystal Spice Model.
From resources.jeffshafer.com
Testing Crystal / Spice Performance Analysis Crystal Spice Model Also, if you look at some of the. Pspice® model library includes parameterized models such as bjts, jfets, mosfets, igbts, scrs, discretes, operational amplifiers,. An capacitor representing the crytal (as a resonant circuit) however it needs some. This document explains how a quartz crystal can be modeled using a series rlc circuit and a parallel (package) capacitor. Most 'generic' spice. Crystal Spice Model.
From e2e.ti.com
TL431LIQ1 Spice Simulation Model WorstCase + Propagation delay Crystal Spice Model Pspice® model library includes parameterized models such as bjts, jfets, mosfets, igbts, scrs, discretes, operational amplifiers,. On this page, find links to spice models of various electronic components to meet your modeling needs, optimizing circuit simulations with ease and precision. This model represents the equivalent circuit of figure 1. Spice libraries are crucial for accurate circuit simulations, allowing engineers to. Crystal Spice Model.
From resources.jeffshafer.com
Testing Crystal / Spice Performance Analysis Crystal Spice Model Spice libraries are crucial for accurate circuit simulations, allowing engineers to identify potential issues early and save on costly prototyping. Application note modelling quartz crystals this document explains how a quartz crystal can be modelled using a series rlc circuit and a. Some crystal manufacturers have spice models. On this page, find links to spice models of various electronic components. Crystal Spice Model.
From villagardena.blogspot.com
Germanium Diode Ltspice Model Crystal Spice Model Pspice® model library includes parameterized models such as bjts, jfets, mosfets, igbts, scrs, discretes, operational amplifiers,. Application note modelling quartz crystals this document explains how a quartz crystal can be modelled using a series rlc circuit and a. An capacitor representing the crytal (as a resonant circuit) however it needs some. I'd like to simulate a schematic in ltspice driven. Crystal Spice Model.
From oshwlab.com
Crystal oscillator using EasyEDA quick starting crystal spice model Crystal Spice Model Application note modelling quartz crystals this document explains how a quartz crystal can be modelled using a series rlc circuit and a. Also, if you look at some of the. Some crystal manufacturers have spice models. This document explains how a quartz crystal can be modeled using a series rlc circuit and a parallel (package) capacitor. An capacitor representing the. Crystal Spice Model.
From www.vikkigadd.co.uk
Crystal Spice Aromatherapy Candle Vikki Gad Crystal Spice Model Linear technology’s ltspice generic capacitor model has all the parts you need to synthesize a crystal, which is pointed out in the help file and. Pspice® model library includes parameterized models such as bjts, jfets, mosfets, igbts, scrs, discretes, operational amplifiers,. Some crystal manufacturers have spice models. Application note modelling quartz crystals this document explains how a quartz crystal can. Crystal Spice Model.
From www.researchgate.net
(a) The spice model of the diode SMV2019079LF. (b) The detection Crystal Spice Model Most 'generic' spice models will work in ltspice. Linear technology’s ltspice generic capacitor model has all the parts you need to synthesize a crystal, which is pointed out in the help file and. On this page, find links to spice models of various electronic components to meet your modeling needs, optimizing circuit simulations with ease and precision. Application note modelling. Crystal Spice Model.
From www.researchgate.net
b) and 3(c) show the spice model model of this this varactor diode and Crystal Spice Model Some crystal manufacturers have spice models. On this page, find links to spice models of various electronic components to meet your modeling needs, optimizing circuit simulations with ease and precision. This document explains how a quartz crystal can be modeled using a series rlc circuit and a parallel (package) capacitor. Spice libraries are crucial for accurate circuit simulations, allowing engineers. Crystal Spice Model.
From userwiringmisty.z13.web.core.windows.net
Simulation Program With Integrated Circuit Emphasis Crystal Spice Model On this page, find links to spice models of various electronic components to meet your modeling needs, optimizing circuit simulations with ease and precision. Spice libraries are crucial for accurate circuit simulations, allowing engineers to identify potential issues early and save on costly prototyping. Also, if you look at some of the. I'd like to simulate a schematic in ltspice. Crystal Spice Model.
From www.vikkigadd.co.uk
Crystal Spice Aromatherapy Candle Vikki Gad Crystal Spice Model On this page, find links to spice models of various electronic components to meet your modeling needs, optimizing circuit simulations with ease and precision. This model represents the equivalent circuit of figure 1. Pspice® model library includes parameterized models such as bjts, jfets, mosfets, igbts, scrs, discretes, operational amplifiers,. Application note modelling quartz crystals this document explains how a quartz. Crystal Spice Model.
From qucs-help.readthedocs.io
Chapter 7. Qucs and SPICE simulation models that work with ngspice Crystal Spice Model Pspice® model library includes parameterized models such as bjts, jfets, mosfets, igbts, scrs, discretes, operational amplifiers,. This model represents the equivalent circuit of figure 1. I'd like to simulate a schematic in ltspice driven by a crystal. Most 'generic' spice models will work in ltspice. Application note modelling quartz crystals this document explains how a quartz crystal can be modelled. Crystal Spice Model.
From www.vikkigadd.co.uk
Crystal Spice Aromatherapy Candle Vikki Gad Crystal Spice Model Also, if you look at some of the. This document explains how a quartz crystal can be modeled using a series rlc circuit and a parallel (package) capacitor. Spice libraries are crucial for accurate circuit simulations, allowing engineers to identify potential issues early and save on costly prototyping. I'd like to simulate a schematic in ltspice driven by a crystal.. Crystal Spice Model.
From www.deviantart.com
Crystal Spice by AlejaMorenoBrony on DeviantArt Crystal Spice Model This document explains how a quartz crystal can be modeled using a series rlc circuit and a parallel (package) capacitor. Spice libraries are crucial for accurate circuit simulations, allowing engineers to identify potential issues early and save on costly prototyping. Some crystal manufacturers have spice models. I'd like to simulate a schematic in ltspice driven by a crystal. Application note. Crystal Spice Model.
From easyeda.com
Crystal oscillator using EasyEDA quick starting crystal spice model Crystal Spice Model Pspice® model library includes parameterized models such as bjts, jfets, mosfets, igbts, scrs, discretes, operational amplifiers,. This model represents the equivalent circuit of figure 1. Application note modelling quartz crystals this document explains how a quartz crystal can be modelled using a series rlc circuit and a. Linear technology’s ltspice generic capacitor model has all the parts you need to. Crystal Spice Model.
From oshwlab.com
Crystal oscillator using EasyEDA quick starting crystal spice model Crystal Spice Model I'd like to simulate a schematic in ltspice driven by a crystal. Spice libraries are crucial for accurate circuit simulations, allowing engineers to identify potential issues early and save on costly prototyping. Pspice® model library includes parameterized models such as bjts, jfets, mosfets, igbts, scrs, discretes, operational amplifiers,. On this page, find links to spice models of various electronic components. Crystal Spice Model.