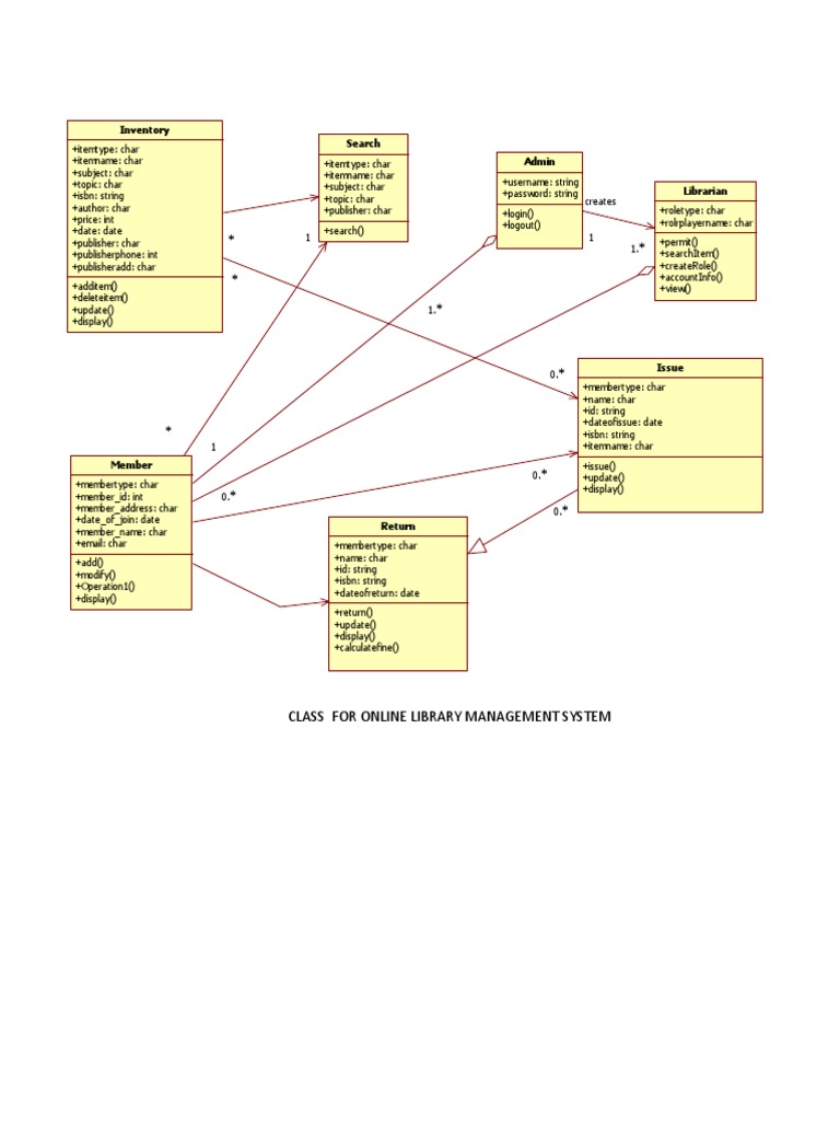
Online Library Management System Class Diagram . Use creately’s easy online diagram editor to edit this diagram, collaborate with others and export results to multiple image formats. Class diagram for library management system. A class diagram uses unified modeling language (uml) to show the classes, attributes, methods (or operations), and their relationships to each. Use creately’s easy online diagram editor to edit this diagram, collaborate with others and export results to multiple image formats. This is to define the function of an object and the operation it provides. A library management system class diagram is a form of structural (uml) diagram that depicts the library’s management structure. Contains uml diagrams for library management system like class diagram, use case diagram, component diagram, deployment diagram, and. Class diagrams reveal the class structure blueprint of the library management system. This is designed by displaying. Class diagram for library management system: It is used to model the items that make up the system and depict their relationships. Aggregation and multiplicity are two important points that need to take into.
from www.visme.co
This is designed by displaying. It is used to model the items that make up the system and depict their relationships. Use creately’s easy online diagram editor to edit this diagram, collaborate with others and export results to multiple image formats. Class diagram for library management system: Use creately’s easy online diagram editor to edit this diagram, collaborate with others and export results to multiple image formats. Class diagram for library management system. A class diagram uses unified modeling language (uml) to show the classes, attributes, methods (or operations), and their relationships to each. Class diagrams reveal the class structure blueprint of the library management system. This is to define the function of an object and the operation it provides. A library management system class diagram is a form of structural (uml) diagram that depicts the library’s management structure.
Library Management System State Diagram Template Visme
Online Library Management System Class Diagram This is designed by displaying. This is to define the function of an object and the operation it provides. Use creately’s easy online diagram editor to edit this diagram, collaborate with others and export results to multiple image formats. A library management system class diagram is a form of structural (uml) diagram that depicts the library’s management structure. Class diagram for library management system: This is designed by displaying. Class diagrams reveal the class structure blueprint of the library management system. Class diagram for library management system. Use creately’s easy online diagram editor to edit this diagram, collaborate with others and export results to multiple image formats. A class diagram uses unified modeling language (uml) to show the classes, attributes, methods (or operations), and their relationships to each. Contains uml diagrams for library management system like class diagram, use case diagram, component diagram, deployment diagram, and. Aggregation and multiplicity are two important points that need to take into. It is used to model the items that make up the system and depict their relationships.
From itkaka786.blogspot.co.uk
UML Diagrams Library Management System IT KaKa Online Library Management System Class Diagram It is used to model the items that make up the system and depict their relationships. This is to define the function of an object and the operation it provides. Class diagram for library management system: Class diagrams reveal the class structure blueprint of the library management system. Aggregation and multiplicity are two important points that need to take into.. Online Library Management System Class Diagram.
From www.lucidchart.com
Class Diagram for Library Management System (UML) Lucidchart Online Library Management System Class Diagram Contains uml diagrams for library management system like class diagram, use case diagram, component diagram, deployment diagram, and. Use creately’s easy online diagram editor to edit this diagram, collaborate with others and export results to multiple image formats. A class diagram uses unified modeling language (uml) to show the classes, attributes, methods (or operations), and their relationships to each. Class. Online Library Management System Class Diagram.
From repository.genmymodel.com
nguyetanhle LibraryManagementSystem ClassDiagram Online Library Management System Class Diagram Class diagram for library management system. Contains uml diagrams for library management system like class diagram, use case diagram, component diagram, deployment diagram, and. Aggregation and multiplicity are two important points that need to take into. Use creately’s easy online diagram editor to edit this diagram, collaborate with others and export results to multiple image formats. A class diagram uses. Online Library Management System Class Diagram.
From mungfali.com
Library UML Class Diagram Online Library Management System Class Diagram Use creately’s easy online diagram editor to edit this diagram, collaborate with others and export results to multiple image formats. A library management system class diagram is a form of structural (uml) diagram that depicts the library’s management structure. This is designed by displaying. A class diagram uses unified modeling language (uml) to show the classes, attributes, methods (or operations),. Online Library Management System Class Diagram.
From www.aiophotoz.com
Class Diagram In Uml For Library Management System Diagram Images and Online Library Management System Class Diagram A library management system class diagram is a form of structural (uml) diagram that depicts the library’s management structure. This is designed by displaying. Class diagram for library management system: It is used to model the items that make up the system and depict their relationships. Class diagrams reveal the class structure blueprint of the library management system. Use creately’s. Online Library Management System Class Diagram.
From meeraacademy.com
Activity Diagram For Library Management System Online Library Management System Class Diagram Use creately’s easy online diagram editor to edit this diagram, collaborate with others and export results to multiple image formats. Class diagram for library management system: Class diagram for library management system. A class diagram uses unified modeling language (uml) to show the classes, attributes, methods (or operations), and their relationships to each. Class diagrams reveal the class structure blueprint. Online Library Management System Class Diagram.
From www.youtube.com
Class Diagram for Library Management System System YouTube Online Library Management System Class Diagram Class diagram for library management system. Use creately’s easy online diagram editor to edit this diagram, collaborate with others and export results to multiple image formats. This is to define the function of an object and the operation it provides. Contains uml diagrams for library management system like class diagram, use case diagram, component diagram, deployment diagram, and. A class. Online Library Management System Class Diagram.
From www.edrawsoft.com
UML Diagrams for Library Management Systems Online Library Management System Class Diagram Class diagram for library management system: This is to define the function of an object and the operation it provides. Class diagram for library management system. Aggregation and multiplicity are two important points that need to take into. A class diagram uses unified modeling language (uml) to show the classes, attributes, methods (or operations), and their relationships to each. Contains. Online Library Management System Class Diagram.
From creately.com
Class Diagram Templates to Instantly Create Class Diagrams Creately Blog Online Library Management System Class Diagram This is to define the function of an object and the operation it provides. Aggregation and multiplicity are two important points that need to take into. This is designed by displaying. A class diagram uses unified modeling language (uml) to show the classes, attributes, methods (or operations), and their relationships to each. Use creately’s easy online diagram editor to edit. Online Library Management System Class Diagram.
From www.visme.co
Library Management System State Diagram Template Visme Online Library Management System Class Diagram It is used to model the items that make up the system and depict their relationships. This is to define the function of an object and the operation it provides. Use creately’s easy online diagram editor to edit this diagram, collaborate with others and export results to multiple image formats. A library management system class diagram is a form of. Online Library Management System Class Diagram.
From www.youtube.com
Tutorial 3 Library Management Class diagram Star UML 5.0 TY BSc Online Library Management System Class Diagram A library management system class diagram is a form of structural (uml) diagram that depicts the library’s management structure. Class diagram for library management system. Aggregation and multiplicity are two important points that need to take into. Use creately’s easy online diagram editor to edit this diagram, collaborate with others and export results to multiple image formats. This is to. Online Library Management System Class Diagram.
From www.researchgate.net
Class Diagram for Library Management System Download Scientific Diagram Online Library Management System Class Diagram Class diagrams reveal the class structure blueprint of the library management system. Aggregation and multiplicity are two important points that need to take into. Class diagram for library management system. It is used to model the items that make up the system and depict their relationships. Use creately’s easy online diagram editor to edit this diagram, collaborate with others and. Online Library Management System Class Diagram.
From umlatthemr.blogspot.com
Library Management System UML Diagrams Online Library Management System Class Diagram Class diagrams reveal the class structure blueprint of the library management system. Use creately’s easy online diagram editor to edit this diagram, collaborate with others and export results to multiple image formats. Contains uml diagrams for library management system like class diagram, use case diagram, component diagram, deployment diagram, and. Class diagram for library management system: This is to define. Online Library Management System Class Diagram.
From www.scribd.com
Class Diagram for Online Library Management System Library Science Online Library Management System Class Diagram Aggregation and multiplicity are two important points that need to take into. It is used to model the items that make up the system and depict their relationships. A library management system class diagram is a form of structural (uml) diagram that depicts the library’s management structure. Class diagram for library management system: A class diagram uses unified modeling language. Online Library Management System Class Diagram.
From endehoy.com
Class Diagram Library Management System Foto Bugil Bokep 2017 Online Library Management System Class Diagram Class diagram for library management system: A library management system class diagram is a form of structural (uml) diagram that depicts the library’s management structure. Use creately’s easy online diagram editor to edit this diagram, collaborate with others and export results to multiple image formats. Class diagram for library management system. It is used to model the items that make. Online Library Management System Class Diagram.
From www.geeksforgeeks.org
Use Case Diagram for Library Management System Online Library Management System Class Diagram Contains uml diagrams for library management system like class diagram, use case diagram, component diagram, deployment diagram, and. This is designed by displaying. Class diagram for library management system. It is used to model the items that make up the system and depict their relationships. A class diagram uses unified modeling language (uml) to show the classes, attributes, methods (or. Online Library Management System Class Diagram.
From www.startertutorials.com
Library management system UML diagrams Online Library Management System Class Diagram Class diagram for library management system: Use creately’s easy online diagram editor to edit this diagram, collaborate with others and export results to multiple image formats. Contains uml diagrams for library management system like class diagram, use case diagram, component diagram, deployment diagram, and. It is used to model the items that make up the system and depict their relationships.. Online Library Management System Class Diagram.
From www.edrawmax.com
Library System UML Diagram EdrawMax Template Online Library Management System Class Diagram It is used to model the items that make up the system and depict their relationships. This is to define the function of an object and the operation it provides. Class diagram for library management system: Use creately’s easy online diagram editor to edit this diagram, collaborate with others and export results to multiple image formats. Contains uml diagrams for. Online Library Management System Class Diagram.
From www.pinterest.fr
UML class diagram example of the Library Domain Model. Class diagram Online Library Management System Class Diagram It is used to model the items that make up the system and depict their relationships. Class diagrams reveal the class structure blueprint of the library management system. This is to define the function of an object and the operation it provides. Use creately’s easy online diagram editor to edit this diagram, collaborate with others and export results to multiple. Online Library Management System Class Diagram.
From www.seekpng.com
Uml Diagram Templates And Examples Lucidchart Blog Class Diagram Of Online Library Management System Class Diagram It is used to model the items that make up the system and depict their relationships. This is to define the function of an object and the operation it provides. A class diagram uses unified modeling language (uml) to show the classes, attributes, methods (or operations), and their relationships to each. Contains uml diagrams for library management system like class. Online Library Management System Class Diagram.
From www.freeprojectz.com
Elibrary Management System Class Diagram Academic Projects Online Library Management System Class Diagram This is to define the function of an object and the operation it provides. This is designed by displaying. Use creately’s easy online diagram editor to edit this diagram, collaborate with others and export results to multiple image formats. A library management system class diagram is a form of structural (uml) diagram that depicts the library’s management structure. Use creately’s. Online Library Management System Class Diagram.
From www.lucidchart.com
UML Diagram Templates and Examples Lucidchart Blog Online Library Management System Class Diagram It is used to model the items that make up the system and depict their relationships. Contains uml diagrams for library management system like class diagram, use case diagram, component diagram, deployment diagram, and. This is designed by displaying. Class diagrams reveal the class structure blueprint of the library management system. Aggregation and multiplicity are two important points that need. Online Library Management System Class Diagram.
From marinaminimalist.blogspot.com
41 class diagram for library management system Wiring Diagram Info Online Library Management System Class Diagram Class diagram for library management system. Class diagram for library management system: Use creately’s easy online diagram editor to edit this diagram, collaborate with others and export results to multiple image formats. This is to define the function of an object and the operation it provides. It is used to model the items that make up the system and depict. Online Library Management System Class Diagram.
From www.startertutorials.com
Library management system UML diagrams Online Library Management System Class Diagram Class diagram for library management system. Aggregation and multiplicity are two important points that need to take into. This is designed by displaying. Class diagrams reveal the class structure blueprint of the library management system. Contains uml diagrams for library management system like class diagram, use case diagram, component diagram, deployment diagram, and. This is to define the function of. Online Library Management System Class Diagram.
From www.youtube.com
Class diagram for library management system in software engineering Online Library Management System Class Diagram Aggregation and multiplicity are two important points that need to take into. Class diagrams reveal the class structure blueprint of the library management system. Class diagram for library management system: A library management system class diagram is a form of structural (uml) diagram that depicts the library’s management structure. Use creately’s easy online diagram editor to edit this diagram, collaborate. Online Library Management System Class Diagram.
From robhosking.com
10+ Class Diagram On Library Management System Robhosking Diagram Online Library Management System Class Diagram This is to define the function of an object and the operation it provides. A library management system class diagram is a form of structural (uml) diagram that depicts the library’s management structure. Class diagram for library management system. Class diagram for library management system: Use creately’s easy online diagram editor to edit this diagram, collaborate with others and export. Online Library Management System Class Diagram.
From www.pinterest.ph
Library management system class diagram describes the structured class Online Library Management System Class Diagram Class diagrams reveal the class structure blueprint of the library management system. This is designed by displaying. It is used to model the items that make up the system and depict their relationships. Class diagram for library management system. Use creately’s easy online diagram editor to edit this diagram, collaborate with others and export results to multiple image formats. A. Online Library Management System Class Diagram.
From www.scribd.com
Assignment of UML Diagram of Library Management System PDF Use Case Online Library Management System Class Diagram Contains uml diagrams for library management system like class diagram, use case diagram, component diagram, deployment diagram, and. Class diagram for library management system: This is designed by displaying. It is used to model the items that make up the system and depict their relationships. This is to define the function of an object and the operation it provides. A. Online Library Management System Class Diagram.
From www.researchgate.net
Class Diagram for Library Information System Download Scientific Diagram Online Library Management System Class Diagram Class diagram for library management system: Class diagrams reveal the class structure blueprint of the library management system. This is designed by displaying. Class diagram for library management system. A class diagram uses unified modeling language (uml) to show the classes, attributes, methods (or operations), and their relationships to each. A library management system class diagram is a form of. Online Library Management System Class Diagram.
From gtu-paper-solution.com
What is Object Oriented Design of a system? Draw the Use case diagram Online Library Management System Class Diagram Use creately’s easy online diagram editor to edit this diagram, collaborate with others and export results to multiple image formats. It is used to model the items that make up the system and depict their relationships. This is to define the function of an object and the operation it provides. This is designed by displaying. A class diagram uses unified. Online Library Management System Class Diagram.
From studentprojectguide.com
Online Library Management System Student Project Guidance & Development Online Library Management System Class Diagram Class diagram for library management system. A class diagram uses unified modeling language (uml) to show the classes, attributes, methods (or operations), and their relationships to each. Use creately’s easy online diagram editor to edit this diagram, collaborate with others and export results to multiple image formats. This is to define the function of an object and the operation it. Online Library Management System Class Diagram.
From bapgrace.weebly.com
Use case diagram for library management system bapgrace Online Library Management System Class Diagram Class diagrams reveal the class structure blueprint of the library management system. Contains uml diagrams for library management system like class diagram, use case diagram, component diagram, deployment diagram, and. Class diagram for library management system. Use creately’s easy online diagram editor to edit this diagram, collaborate with others and export results to multiple image formats. This is to define. Online Library Management System Class Diagram.
From sourcecodehero.com
Class Diagram for Library Management System Online Library Management System Class Diagram A library management system class diagram is a form of structural (uml) diagram that depicts the library’s management structure. Use creately’s easy online diagram editor to edit this diagram, collaborate with others and export results to multiple image formats. This is designed by displaying. Class diagram for library management system: Aggregation and multiplicity are two important points that need to. Online Library Management System Class Diagram.
From www.pinterest.co.uk
UML Class diagram for Library Management System. This diagram describes Online Library Management System Class Diagram Class diagrams reveal the class structure blueprint of the library management system. Class diagram for library management system: This is to define the function of an object and the operation it provides. A library management system class diagram is a form of structural (uml) diagram that depicts the library’s management structure. Contains uml diagrams for library management system like class. Online Library Management System Class Diagram.
From umldiagramtutorial.blogspot.com
Unified Modeling Language Library Management System Class Diagram Online Library Management System Class Diagram It is used to model the items that make up the system and depict their relationships. A class diagram uses unified modeling language (uml) to show the classes, attributes, methods (or operations), and their relationships to each. Class diagrams reveal the class structure blueprint of the library management system. Aggregation and multiplicity are two important points that need to take. Online Library Management System Class Diagram.